网站首页  词典首页


请输入您要查询的字词:

 

字词 颅脑创伤患者激素的应用
类别 中英文字词句释义及详细解析
释义 颅脑创伤患者激素的应用

简介

1.结论

脑创伤后激素的使用应严格掌握适应证,不宜常规使用。疗效争议很大。

2.方法选择

对于减轻神经损伤、减轻脑水肿、促进神经功能恢复为目的使用激素时应慎重,因多数临床研究证明激素的应用对降低颅内压、病残率、死亡率及6个月后生存质量等指标均没有明显作用;对于脑创伤后内分泌紊乱应常规使用激素替代疗法。

一、概述

早在20世纪60年代初糖皮质激素就应用于脑水肿的治疗。在实验性脑水肿中,类固醇能阻断血管壁渗透性,减少脑脊液的生成,减少自由基产生及有其他治疗作用。应用糖皮质激素治疗脑肿瘤患者,常使临床症状得到明显缓解,在脑肿瘤围手术期治疗中也有益处。French和Galicich的报道认为糖皮质激素对脑水肿有很重要的临床治疗作用,特别是对脑肿瘤患者。1973年Renauldin的研究表明对常规激素剂量无效的脑肿瘤患者,应用大剂量糖皮质激素具有良好疗效。

糖皮质激素曾普遍应用于经受各种神经外科手术的患者中,并成为重型颅脑伤救治中的常规。1976年,Gobiet等比较了应用大剂量和小剂量(常规剂量)地塞米松治疗重型颅脑伤,认为大剂量组有效。1976年,Faupel等进行了双盲试验,在重型颅脑伤救治中应用糖皮质激素能提高存活率,并存在量-效关系。随后,有6组大宗病例的研究评价了糖皮质激素对预后及颅内压的影响,均一致认为糖皮质激素疗法无明确疗效。

脑创伤后激素的使用主要有以下两个目的:
❶ 减轻神经损伤,减轻脑水肿,促进神经功能恢复。实现这一目的的激素主要指糖皮质激素,包括地塞米松、泼尼松龙、甲泼尼龙、氢化可的松、倍他米松等。
❷ 另一个使用目的是脑创伤后一些并发症的治疗。脑创伤后一些并发症如下丘脑损伤致使抗利尿激素分泌不足导致尿崩症和内分泌功能减弱等的治疗。

二、论点形成过程

通过PUBMED检索截止到2001年6月2日输入关键词“head injury and hormone”,共发现相关文献904篇;输入关键词“head trauma and hormone”,共发现相关文献800篇;输入关键词“CNS injury and hormone”共发现相关文章964;输入关键词“CNS trauma and hormone”共发现相关文章800篇;输入关键词“head injury and complication”共发现相关文章723篇。通过中文数据库检索1980~2001年文献,输入关键词为“脑创伤”和“激素”,共发现相关文献111篇,并参阅了近5年国内出版的神经外科专著。

三、科学基础

自20世纪60年代以来,糖皮质激素治疗肿瘤引起的脑水肿的效果已经被肯定,但糖皮质激素对创伤性脑水肿的治疗效果一直有较大争议。支持使用糖皮质激素的学者认为脑创伤后应用糖皮质激素,尤其是早期大剂量应用具有显著的脑保护作用。他们的依据是:
❶ 大剂量的糖皮质激素,特别是甲泼尼龙和地塞米松能有效地减轻脑创伤后血脑屏障的破坏,近而减轻脑水肿的程度。脑损伤后血脑屏障的损害主要与下述机制有关:a.内皮细胞钙超载;b.血管活性物质的释放:c.氧自由基的生成:d.脑微循环障碍。大剂量糖皮质激素治疗指地塞米松3~5mg/kg或甲泼尼龙30mg/kg,可减轻内皮细胞损伤和抑制血脑屏障通透性升高。
❷ 能抑制神经创伤后细胞膜的脂质过氧化反应。
❸ 稳定脑细胞膜离子通道,维持膜对Na+、Ca2+的主动转运,重建细胞内外Na+、Ca2+的正常分布。
❹ 清除自由基。近些年来,大量的实验证实糖皮质激素能清除氧自由基,抑制神经细胞膜脂质过氧化反应,减轻脑水肿。
❺ 抑制IL-1β、TNF-α等促炎细胞因子的表达,减轻脑创伤后的炎症反应,从而发挥脑保护作用。
❻ 减少内皮素、单胺类物质及前列腺素类物质的生成,增加脑损伤区的血流量,改善局部微循环。
❼ 抑制脑脊液分泌。
❽ 利尿作用,使尿中Na+、K+、Cl排除增多。
❾ 糖皮质激素在血中的半衰期较短(氢化可的松100min、甲泼尼龙180min、地塞米松200min)。如果治疗剂量应用3~5d,递减至停用再历时3~5d,大剂量糖皮质素与小剂量同样安全,激素的不良作用和用药的持续时间有关,而与每日剂量大小关系不大。

近些年来,促皮质素(ACTH)治疗创伤性脑水肿的作用开始受到重视,它的作用是多方面的,可分为直接和间接作用。ACTH的直接作用在于对脑细胞起著多方面的功效。ACTH作为第一信使,与细胞内特异性受体结合后,通过兴奋细胞内环磷酸腺苷(cAMP)作为第二信使,催化蛋白激酶C(PKC)作为第三信使,促进细胞内蛋白质合成和能量生成、神经递质的合成和释放、细胞膜磷脂代谢,恢复细胞膜钠泵、钙泵功能,维持细胞间联系,起调整作用,从而在精神状态、记忆、学习、注意力、定向力、动机、觉醒等方面起著促进作用,尤其是在发生抗利尿激素分泌异常综合征(SIADH)时,抗利尿激素(ADH)/ACTH失去平衡,ACTH相对不足,给予ACTH治疗更能起恢复平衡之效。ACTH的间接作用是兴奋其周围靶腺,促使肾上腺皮质醇分泌增多,与地塞米松的作用相似,不同之处在于ACTH同时兴奋肾上腺雌、雄激素的分泌,促进合成代谢,足以抵消糖皮质激素增强分解代谢的不良作用。长时间使用地塞米松会引起肾上腺皮质萎缩,停药时有肾上腺皮质功能衰竭的可能,而ACTH兴奋肾上腺皮质使之增生,停药时无后顾之忧。

反对使用糖皮质激素学者提出的疑问是:
❶ 糖皮质激素能否减轻脑创伤所引起的脑水肿?a.脑水肿分为血管源性、细胞毒性和间质性脑水肿,而实验资料表明糖皮质激素减轻血管源性脑水肿的效果并不理想;b.临床研究表明大剂量糖皮质激素没有降低颅内压(ICP)的作用。对几百名脑创伤患者采用双盲法研究大剂量甲泼尼龙和地塞米松的作用,观察用药24~48h ICP的变化,结果一致认为糖皮质激素不能降低ICP,相反使用甲泼尼龙还有升高ICP的可能。
❷ 早期应用大剂量糖皮质激素是否有效?实验研究发现中枢神经损伤后的病理生理变化进展迅速,伤后6h神经元及轴突发生破裂,伴有水肿、缺血和广泛神经结构的进行性变性。大多数临床研究未能证实糖皮质激素能治疗神经系统创伤后的脑水肿,有人认为是糖皮质激素的应用剂量过小或应用时间较晚的缘故,因而主张大剂量和早期(伤后6h内)给药。但周良辅总结了1965~1988年的文献报道,认为1979年以后的文献报道具有较周密的设计,采用双盲法,以GCS评分来衡量伤情(入选病例GCS<7~8分),在受伤现场或伤后早期(大多在伤后3~6h)给药,分大剂量、安慰剂和小剂量组进行观察,以ICP、病残率、死亡率及6个月后生存质量等指标进行综合疗效评价,除少数学者报道糖皮质激素可能有效外,大多数报道在死亡率、病残率和半年后生存质量等方面,治疗组与对照组并无显著差异。因此得出糖皮质激素不论小剂量或大剂量,在伤后早期或晚期给药,均无治疗重度脑创伤作用的结论。
❸ 糖皮质激素具有不良作用,尤其是长期应用更明显。常见不良作用如下:a.胃肠道出血发生率较高,原有胃肠道出血或溃疡者发生率更高。b.糖和氮代谢障碍:高血糖可见于20%~85%的患者,尤其发生于大剂量应用之后。由于脑创伤后ICP增高可引起神经元缺氧,高血糖引起高乳酸血症可加重神经元缺氧。氮代谢异常也将加重代谢性酸中毒,不利于神经系统和全身组织的功能恢复。c.免疫系统抑制。d.皮肤伤口延迟愈合,全身感染发生率增加。结论:大量的临床和实验研究证明,糖皮质激素对于脑创伤及创伤性脑水肿没有治疗作用,加之糖皮质激素本身具有较多的不良作用,特别是长期、大剂量应用时更易发生。因此对重度脑创伤,特别是伴有明显高颅压者,不应使用大剂量糖皮质激素。美国神经外科医生联合会(the American College of Neu rological Surgeons,ACNS)也于1996年宣布糖皮质激素不应当应用于闭合性脑创伤的治疗。

Gudeman研究了20例重型颅脑伤应用大剂量甲泼尼龙对ICP和容量-压力反应的影响。伤后24h内,每6h注射甲泼尼龙40mg。在伤后24~48h,给予冲击剂量甲泼尼龙2g,然后每6h予500mg。结果表明,ICP和容量-压力反应无明显改变,而胃肠道出血及高血糖的发生率分别增强了50%和85%。1979年,Cooper等报道了应用地塞米松治疗重型颅脑伤的前瞻性、双盲法研究。97例重型颅脑伤按伤情分类,分别用安慰剂、小剂量地塞米松(60mg/d)、大剂量地塞米松(96mg/d),其中76例有完整的随访资料,51例进行了ICP监测。结果表明,患者预后、ICP、系列神经学检查均无明显差别。1981年,Saul等报道100例前瞻性、随机性临床试验,治疗组接受甲泼尼龙5mg/(kg·d),对照组不用药,结果伤后6个月时患者预后无统计学差异。该研究还发现,治疗组中只有伤后3d内病情有改善的患者,预后优于对照组。到目前为止,最大的一宗前瞻性、双盲法试验由Braakman等在1983报道。161例重型颅脑伤随机接受安慰剂和大剂量地塞米松(100mg/d),随后逐渐减量,结果伤后1个月存活率及6个月预后在两组间无差别。1984年报道了88例前瞻性、双盲临床试验,分别接受安慰剂、小剂量甲泼尼龙(1.5mg/kg冲击剂量,随后逐渐减量)、大剂量甲泼尼龙(30mg/kg冲击剂量,随后逐渐减量),结果表明,小剂量组或大剂量组与对照组无明显差别。他们还发现,在低于40岁年龄组,大剂量组的存活率、语言能力优于对照组。Dearden等于1986年报道了100例应用大剂量地塞米松治疗重型颅脑伤的预后及ICP的前瞻性、双盲研究结果,患者随机接受了安慰剂及药物,结果ICP动态监测及伤后6个月时的预后无明显差异。有资料表明,糖皮质激素治疗重型颅脑伤会对患者营养状态造成不良影响,并对代谢产生有害作用。在部分研究中还观察到高血糖发生率增加,而高血糖的出现与颅脑伤的不良预后显著相关。

脑创伤后各种并发症时使用激素的情况:

(一)SIADH

下丘脑-垂体区损伤或手术等的刺激使渗透压调节中枢功能紊乱,抗利尿激素的分泌失去控制,持续不断地分泌,导致肾小管加强了对水分的重吸收,细胞外液容量增加,引起稀释性低钠血症。由于细胞外容量增加,使醛固酮的分泌受到抑制,肾小管对钠的重吸收减少,尿中排钠增多,更加重细胞外液的低钠。由于水分不能排除体外,进入细胞内引起脑水肿,进一步加重下丘脑的损害,形成恶性循环。

单纯的ICP增高也可能引起ADH分泌失调。近期的研究表明,ICP增高值与ADH释放量之间有直接关系,而且当ICP升高时,ADH的释放并不会因低张性液体的输入而抑制。

1.诊断依据

排除肾炎、肾上腺皮质功能减退,肝硬化或心力衰竭等情况下,发现:
❶ 血浆钠浓度小于130mmol/L;
❷ 血浆渗透压小于696kPa(37℃);
❸ 尿钠大于80mmol/L;
❹ 尿渗透压高于血浆渗透压;
❺ 血浆精氨酸加压素(AVP)大于1.5ng/L。

2.治疗

(1)一旦确诊SIADH后,迅速减少输液,限制入水量在1000ml/d以内。

(2)SIADH时,存在腺垂体ACTH功能的绝对或相对不足,因此给予ACTH治疗是矫正ADH/ACTH失衡的治本之法,有助于恢复ADH/ACTH的动态平衡。

(3)利尿和脱水:可应用呋塞米和20%甘露醇,但首选呋塞米,以1mg/(kg·d)的剂量用药。

(4)补钠:一般认为SIADH引起的低钠血症,并不代表体内真正缺钠,补钠过多可能有害。因此SIADH患者补钠应慎重,每日应监测血钠和尿钠。严重的患者血钠低于120mmol/L,有明显的精神症状者,可静脉输入5%的高渗盐水,使血钠升至130mmol/L。

(二)尿崩症

尿崩症在头部创伤中的发生率不高,其机制完全不同于SIADH,可能是由于直接创伤或继发性脑水肿影响到垂体-下丘脑轴,ADH的分泌不能适应机体体液渗透压的升高。

1.诊断依据

(1)清醒患者表现为烦渴。

(2)尿量超过200ml/h或4000ml/d。

(3)尿相对密度低于1.005。

2.治疗

(1)维持水和电解质平衡,补充丢失的液体量。

(2)诊断明确后,无论何时只要尿量超过200ml/h,即可肌肉注射5U的垂体后叶素。

(三)脑创伤后高糖血症

早在1849年,Berade就描述了颅脑损伤后血糖升高的现象。此后这一现象为大量的临床研究和动物实验所证实。脑损伤后高糖血症能明显加重脑组织病理损害程度,增加脑缺血梗死灶的范围。高血糖加重脑损害的机制,目前认为主要与脑组织能量代谢障碍引起乳酸堆积和酸中毒有关。

治疗原则和措施主要有:
❶ 脑创伤后早期禁用高渗含糖液体;
❷ 早期适量应用胰岛素。

四、小结

使用糖皮质激素治疗源于20世纪60年代,主要基于糖皮质激素的抗炎作用,能减轻脑水肿,减少自由基的生成,抑制神经细胞膜的脂质过氧化反应,保护神经细胞。但20世纪70年代中期以来,人们对糖皮质激素治疗脑创伤的作用产生怀疑,此后糖皮质激素治疗颅脑创伤的应用逐渐减少,甚至有些临床医生在治疗颅脑创伤患者时放弃了糖皮质激素疗法,尤其是美国神经外科医生联合会于1996年宣布糖皮质激素不应当应用于闭合性脑创伤的治疗后,糖皮质激素在颅脑创伤患者中的应用更是大为减少。这并不单纯由于疗效不佳,同时还考虑到激素的不良作用,尤其是大剂量长期应用时更易发生,因此对脑创伤后激素的应用应严格掌握适应证,不宜常规使用。然而糖皮质激素有许多其他药物无法替代的作用如:
❶ 抑制神经细胞膜的脂质过氧化反应;
❷ 稳定细胞膜的通透性;
❸ 抑制血管收缩物质的生成;
❹ 抑制促炎物质的生成等。一些人工合成的糖皮质激素如甲泼尼龙具有较强的抗炎效果,但钠潴留的作用较小,对脑细胞的保护作用并不经糖皮质激素受体介导,而是直接抑制脂质过氧化反应。因此,在没有禁忌证的前提下,糖皮质激素作为治疗用药,仍可大剂量、早期、短时应用,目的在于减少颅脑损伤后内源性损害因子的产生。对于脑创伤后内分泌紊乱应常规使用激素替代疗法。

五、前景与展望

Alderson等1997年系统回顾了糖皮质激素在急性脑创伤中应用的随机对照实验,指出糖皮质激素在急性脑损伤中的作用仍有相当大的不确定性,即既不能排除其有益作用也不能排除其有害作用。在回顾了以往糖皮质激素治疗闭合性脑创伤的临床研究资料的基础上,Borsody等于2001年1月发表文章认为:现有资料支持对没有伴发颅内出血的闭合性颅脑损伤患者使用糖皮质激素,而对于伴发颅内出血的患者使用糖皮质激素是有害的。目前对于是否应用,何时应用,应用的剂量,尤其是什么样的患者适合应用糖皮质激素仍存在较大争论,需要进一步的研究。有关非糖皮质激素类固醇治疗重型颅脑伤的研究正在进行,且即将得出结论。实验证明,通过阻断脑损伤后的特异性病理生理过程,这些化合物更加有效,而且大剂量使用时,无应用糖皮质激素所致的不良作用。

六、主要依据

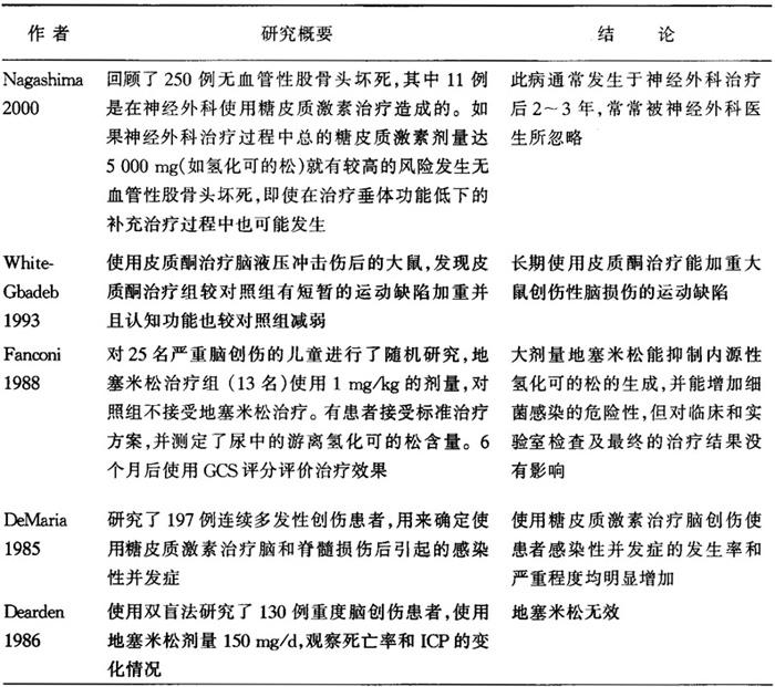
支持使用糖皮质激素的论点的依据见表10-1,不支持使用糖皮质激素论点的依据见表10-2。

表10-1 支持使用糖皮质激素主要作者的研究概要及结论

【参考文献】:

1 张天锡主编.神经外科基础与临床.上海:百家出版社,1991

2 周良辅.类固醇激素治疗脑外伤的近代观点.中华外科杂志,1989,27(7):441

3 江基尧,朱诚主编.现代颅脑损伤学.上海:第二军医大学出版社,1999

4 信照亮,吕健,段国荣,等.局部应用地塞米松对创伤性脑水肿及血脑屏障通透性的影响.中华实验外科杂志,1997,14:355

5 周幽心,周 岱,朱凤清,等.大剂量激素联合甘露醇治疗急性弥漫性脑肿胀.实用医学杂志,1995,11:436

6 吴厚慧,万默各,芮栾峰.颅内局部应用地塞米松防治脑内血肿清除术后脑水肿.中华创伤杂志,1999,15:469

7 王锐,段国升,罗毅,等.大剂量地塞米松、促甲状腺激素释放激素对实验性脑损伤的治疗作用.中华创伤杂志,2000,16:563

8 Marshall LF,King J,Langfitt TW.The eornplication of high-dose corticosteroid therapy in neurosurgical patients:a prospective study.Ann Neurol,1977,1:201

9 Gudemam SK,Miller JD,Becker DP.Failure of high dose steroid therapy to influence ICP in patients with severe head injury.J Neurosurg,1979,51:301

10 Cooper PR,Moody S,Clark WK,et al.Dexamethasone and severe head injury:a prospective double-blind study.J Neurosurg,1979,51:307

11 Saul TG,Ducker TB,Salcman M,et al.Steroids in severe head injury.J Neurosurg,1981,54:596

12 Dearden NM,Gibson JS,McDowall DG,et al.Effect of high-dose dexamethasone on outcome from severe head injury.J Neurosurg,1986,64:81

13 Siesio BK.Cerebral circulation and metabolism.J Neurosurg,1984,60:883

14 Alderson P,Roberts I.Corticosteroids in acute traumatic brain injury:systematic review of randomised controlled trials.BMJ,1997,28:1855

15 Borsody MK,Coco ML.A hypothesis accounting for the inconsistent benefit of glucocorticoid therapy in closed head trauma.Med Hypotheses,2001,56:65

16 Hall ED.Neuroprotective actionsof glucocorticoid and nonglucocorticoid steroids in acute neuronal injury.Cell Mol Neurobiol,1993,13:415

17 Hall ED.High-dose glucocorticoid treatment improves neurological recovery in head-injured mice.J Neurosurg,1985,62:882

18 Nagashima G,Suzuki R,Asai J,et al.Avascular necrosis of thefemoral head caused by steroid treatment in neurosurgery.No Shinkei Geka,2000,28:523

19 White-Gbadebo D,Hamm RJ.Chronic corticosterone treatment potentiates deficits following traumatic brain injury in rats:implications for aging.J Neurotrauma,1993,10:297

20 Fanconi S,Kloti J,Meuli M,et al.Dexamethasone therapy and endogenous cortisol production in severe pediatric head injury.Intensive Care Med,1988,14:163

21 DeMaria EJ,Reichman W,Kenney PR,et al.Septic complications of corticosteroid administration after central nervous system trauma.Ann Surg,1985,202:248

22 Braaman R,Schouten HJ,Blaauw-van Dishoeck M,et al.Megadose steroids in severe head injury:resuits of a prospective double-blind clinical trial.J Neurosurg,1983,58:326

23 Giannotta SL,Weiss MH,Apuzzo ML,et al.High dose glucocorticoids in the management of cerebral severe head injury.Neurosurgery,1984,15:497

随便看

 

离鸟网收录3541549条中英文词条,其功能与新华字典、现代汉语词典、牛津高阶英汉词典等各类中英文词典类似,基本涵盖了全部常用中英文字词句的读音、释义及用法,是语言学习和写作的有利工具。

 

Copyright © 2004-2024 vtrois.com All Rights Reserved
更新时间:2026/4/8 20:26:24