网站首页  词典首页


请输入您要查询的字词:

 

字词 高层建筑及其分类
类别 中英文字词句释义及详细解析
释义 高层建筑及其分类

(一)高层建筑的概念

究竟以多少层或多高的建筑为高层建筑,各国的标准各不相同,而主要是根据经济条件和消防技术装备等情况,划分高层建筑起始高度的,详见表3-4-1。

表3-4-1 高层建筑起始高度划分界限

为了便于国际技术交流,1972年,国际高层建筑会议将高层建筑划分为四类:

第一类高层建筑:9~16层(最高到50m);

第二类高层建筑:17~25层(最高到75m);

第三类高层建筑:26~40层(最高到100m);

第四类高层建筑:40层以上(高度在100m以上)。

综合国外对高层建筑起始高度的划分,考虑我国经济条件与消防装备等现实情况,规定10层及10层以上的住宅及高度超过24m的其它工业与民用建筑为高层建筑。应该说明的是,既名曰高层建筑,就应考虑层数多少这一主要因素,所以,单层主体高度在24m以上的体育馆、剧院、会堂、工业厂房等,均不属于高层建筑。

高层建筑起始高度的划分,主要考虑了以下因素:

1.登高消防器材。目前我国有相当多的城市,高层建筑发展较快,数量逐渐增多,建筑高度不断加大,但未配置消防登高车,有的虽有一、二台消防登高车,但工作高度在20m左右,不能满足扑救高层建筑火灾的需要。我国目前定型生产的CT22型直升云梯车,最大工作高度为22m;CK20型曲臂高空喷射和消防登高车,其最大举高为20m。而引进的登高曲臂车、云梯车,多数在24~30m之间。针对目前消防登高车的现状,确定24m为高层建筑的起始高度,是符合实际情况的。

2.消防车供水能力。目前一些大城市的消防装备虽然有所改善,而大多数城市消防装备,特别是扑救高层建筑的消防装备没有多大改善。大多数的通用消防车在最不利情况下直接吸水扑救火灾的最大高度约为24m左右。

3.住宅建筑规定为10层及10层以上的原因,除考虑了上述因素外,还考虑它在高层建筑中,约占40%~50%;此外高层住宅的防火分区面积不大,并有效好的防火分隔,对高层住宅火灾有较好的控制作用,故与其它高层建筑区别对待。

(二)高层民用建筑的分类

为了保障重要的高层建筑有较高的消防安全性,并节约投资,将高层民用建筑划分为两类。其划分的依据主要是使用性质、火灾危险性、疏散和扑救的难度、建筑高度等。具体划分如表3-4-2所示。

表3-4-2 高层建筑分类

划分高层建筑的类别,是一个比较复杂的问题。应根据所设计的高层建筑的标准、功能、高度、火灾荷载等实际情况来确定。例如,表中所列的高级住宅,是指建筑标准高、功能复杂、可燃装修多、设有空气调节系统的住宅;重要的办公楼、科研楼、图书楼、档案楼是指性质重要,建筑标准高,设备、图书、资料贵重,火灾危险性大,发生火灾后损失大、影响大的建筑。

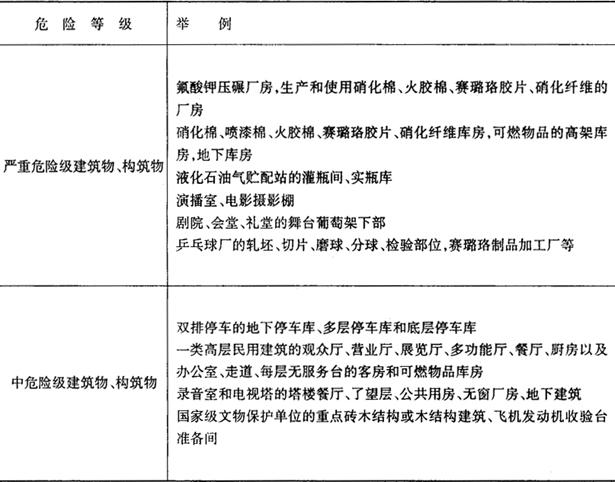
(三)建筑物、构筑物危险等级划分原则

建筑物、构筑物危险等级的划分主要根据火灾危险性大小、可燃物数量、单位时间内放出的热量、火灾蔓延速度以及扑救难易程度等因素,划分为以下三级:

1.严重危险级。火灾危险性大、可燃物较多、发热量大、燃烧猛烈和蔓延迅速的建筑物、构筑物;

2.中危险级。火灾危险性较大,可燃物较多,发热量中等、火灾初期不会引起迅速燃烧的建筑物、构筑物;

3.轻危险级。火灾危险性较小,可燃物量少,发热量较小的建筑物、构筑物。危险等级举例见表3-4-3。

表3-4-3 建筑物、构筑物危险等级举例

注:
❶ 未列入本表的建筑物、构筑物,可比照本表举例,按自喷规范第2.0.1条的划分原则确定。

❷ 一类高层民用建筑划分范围按照《高层民用建筑设计防火规范》的有关规定执行。

(四)高层建筑的发展

高层建筑是19世纪末叶首先在美国出现的。18世纪末与19世纪初的产业革命,促进了生产力的发展和经济繁荣,现代工业的发展,导致了城市人口迅速增长,城市土地价格高涨,迫使建筑物向高空发展。钢铁工业的发展和钢筋混凝土材料的进步、电梯的出现为高层建筑的出现奠定了物质基础,施工技术的进步为高层建筑的出现提供了技术条件。高层建筑从出现到现在经历了多年的发展,从结构技术方面概括分析,可以说,它经历了以下三个阶段:

1.框架结构阶段

1885年,美国芝加哥建成了10层的人寿保险公司大楼,第一次全部使用钢框架结构,它标志著人类用全新的结构体系建造现代高层建筑的开始。此后,又陆续建造了许多商业性大楼,基本上沿用框架结构体系。

2.框架剪力墙结构体系

1931年,美国纽约新建了帝国大厦,102层,381m高,其中有65部电梯,设有商店,餐馆、银行、游泳池、土耳其浴室、俱乐部及办公用房。帝国大厦在结构上采用了钢框架钢桁架剪力墙体系,在防火设计上已经相当周全,其规模之大,高度之高,在世界高层建筑中领先达40余年。可以说,它标志著高层建筑已发展到比较成熟的阶段。

3.筒体与组合简体系

1972年,美国纽约建成了世界贸易中心,它是两座同样大小的110层、高417m的建筑,在结构上采用了筒中筒体系,使之在高空较强的水平风力(设计风力400kg/m2)作用下具有可靠的强度、刚度和较小的侧向位移(顶部实测位移280mm),同时获得较大的使用空间。每m2用钢量比帝国大厦降低12.3%。此后,世界建筑走向技术更先进、结构更合理、使用更方便的超高层阶段。而今,高层建筑结构体系进一步发展为筒中筒、框筒、组合筒等更适合超高层建筑的阶段了。

1996年马来西亚的吉隆坡建成了高452m的佩重纳斯双塔楼,一举摘取世界第一高层建筑的桂冠。吉隆坡双塔楼比美国芝加哥西尔斯大厦(高443m)高9m,外形为两个圆柱体,每幢楼直径为46.2m,由16根柱子组成,在60、70、82、85和88层处有收分,在41层和42层处有一座廊桥将两幢高层建筑连接在一起,是多功能综合大厦。

我国在进入80年代的改革开放后,综合国力得到了发展,高层建筑的设计与施工技术进步很快,高层建筑在大、中城市发展很快,到目前为止,全国高层建筑愈万幢,高度超过100m的超高层建筑约100多幢。

预计1998年建成的上海金茂大厦,高达420m,采用钢与混凝土混合结构,目前高度名列世界第四。据报道,上海浦东陆家嘴正在兴建95层的环城金融大厦,高达460m,它不久将刷新世界高层建筑的记录。

随著结构计算越来越精确,建筑材料强度越来越高,施工技术越来越成熟,高速电梯的质量越来越好,建造400m以上的大厦已不是太困难的事,而建造更高(甚至1000m以上)的高层建筑也是有可能的。然而,这样的高层建筑也有其难以克服的缺点,以致欧美国家对建造摩天大厦放慢了速度。诸如,一幢数百米的超高层建筑其内部固定与流动人口达数万人以至十数万人,其内部人工“气候”,即环境的质量问题;超高层建筑的火灾、地震以及犯罪分子的人为破坏等问题;超高层建筑的超高投资问题,等等,是发达国家都感到难以解决的。因此,在超高层建筑的建设问题上,不能盲目比高。

随便看

 

离鸟网收录3541549条中英文词条,其功能与新华字典、现代汉语词典、牛津高阶英汉词典等各类中英文词典类似,基本涵盖了全部常用中英文字词句的读音、释义及用法,是语言学习和写作的有利工具。

 

Copyright © 2004-2024 vtrois.com All Rights Reserved
更新时间:2026/4/7 11:10:21