网站首页  词典首页


请输入您要查询的字词:

 

字词 317型卸盘机
类别 中英文字词句释义及详细解析
释义

317型卸盘机


317型卸盘机可与350S型硬盒翻盖包装机、802型烟盒储存器、401型透明纸包装机、08型条盒/透明纸包装机组成翻盖硬盒硬条包装机组;还可与350S型硬盒包装机、802型储存器、407型小包透明纸软条包装机组成翻盖硬盒软条包装机组。

1.结构特点

采用传送带将装满烟支的烟盘输送到一旋转装置、烟盘做180°旋转后烟支卸在储存装置里,烟支均匀下落并被一传送装置输送到包装机的烟库内。烟盘卸空以后,空盘被输送到空盘传送带上。

2.主要技术参数

设备能力:16000支/min。

烟盘尺寸:长×宽×高为500mm×80mm×380mm(最小);

长×宽×高为720mm×170mm×420mm(最大)。

可按需要选择。

烟支规格:长度:84mm;

直径:7.8mm;

周长:24.49mm。

装机功率:0.9kW。

设备质量:约1300kg。

噪音:低于75dB(A)。

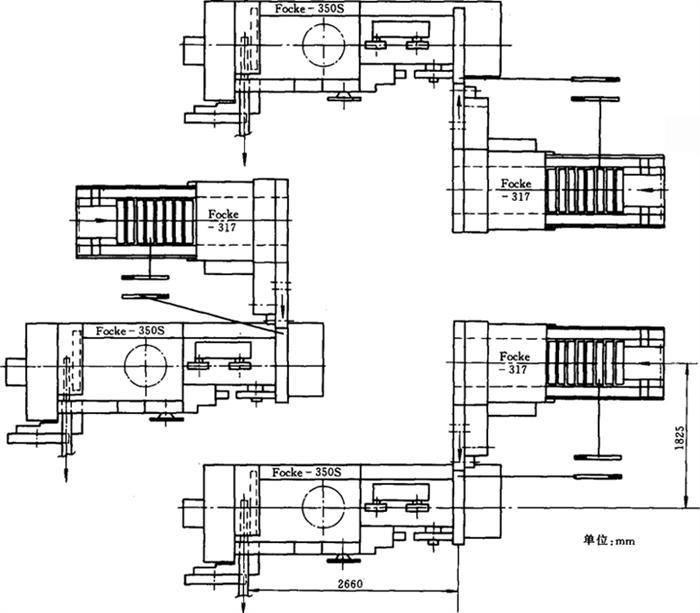
3.安装图示

见图9-4-3。

图9-4-3 317型卸盘机与350S翻盖硬盒小包机平面布置图

4.生产厂家

德国Focke公司。

随便看

 

离鸟网收录3541549条中英文词条,其功能与新华字典、现代汉语词典、牛津高阶英汉词典等各类中英文词典类似,基本涵盖了全部常用中英文字词句的读音、释义及用法,是语言学习和写作的有利工具。

 

Copyright © 2004-2024 vtrois.com All Rights Reserved
更新时间:2026/4/7 23:23:35