网站首页  词典首页


请输入您要查询的字词:

 

字词 一、骨囊肿与动脉瘤样骨囊肿的鉴别
类别 中英文字词句释义及详细解析
释义

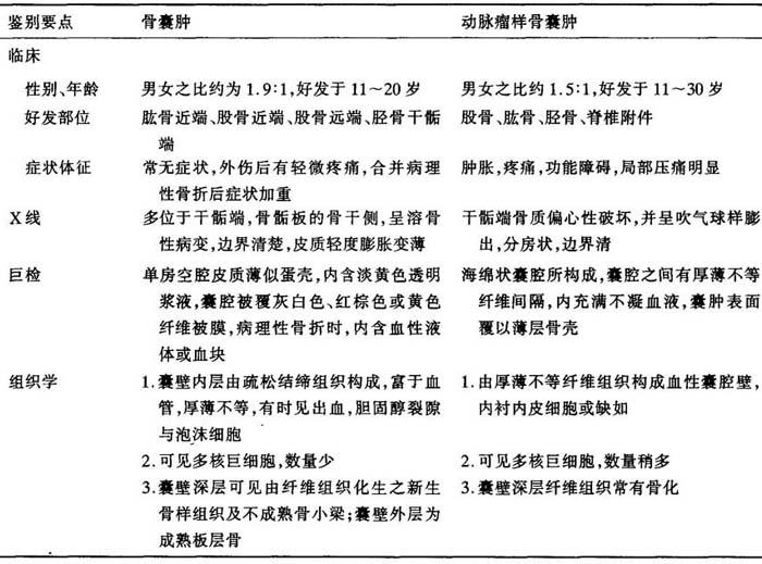
一、骨囊肿与动脉瘤样骨囊肿的鉴别


骨囊肿好发于儿童和青年,多见于长骨干骺端,囊肿呈单房空腔,内含淡黄色透明浆液,如近期病理骨折时,呈血性或含血块、纤维素。镜下囊壁内层由疏松结缔组织构成,厚薄不一,富于血管,有时见出血、胆固醇裂隙与黄色瘤细胞,可见粘液样变性,并可见多核巨细胞,深层可见反应性新生骨样组织及不成熟骨小梁。动脉瘤样骨囊肿为一原因不明的瘤样病变,由扩大的海绵状囊腔所构成,囊腔之间有厚薄不等的纤维间隔,囊腔内充满不凝血液。镜下见血腔内衬残缺不全的内皮细胞或完全缺如。囊腔之间隔由纤维组织构成,其中有不等量的多核巨细胞,并富有血管,核分裂少见(表13-19)。

表13-19 骨囊肿与动脉瘤样骨囊肿的鉴别要点

随便看

 

离鸟网收录3541549条中英文词条,其功能与新华字典、现代汉语词典、牛津高阶英汉词典等各类中英文词典类似,基本涵盖了全部常用中英文字词句的读音、释义及用法,是语言学习和写作的有利工具。

 

Copyright © 2004-2024 vtrois.com All Rights Reserved
更新时间:2026/4/8 15:39:30