网站首页  词典首页


请输入您要查询的字词:

 

字词 一、骨髓瘤与骨其他恶性淋巴瘤的鉴别
类别 中英文字词句释义及详细解析
释义

一、骨髓瘤与骨其他恶性淋巴瘤的鉴别


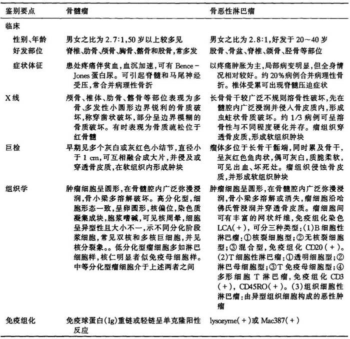
骨髓瘤是单克隆的浆细胞恶性肿瘤,因此也称为浆细胞性骨髓瘤,瘤细胞源自骨髓腔,同时侵犯多处骨,所以又称为多发性骨髓瘤。骨其他恶性淋巴瘤较罕见,属于骨骼原发性淋巴组织恶性肿瘤,旧称骨网织细胞肉瘤。一般都是非霍奇金恶性淋巴瘤,可分为T、B及组织细胞性三大类。另外肿瘤分化程度不同,形态上多种多样。二者组织学共同特点均为圆细胞肿瘤,尤其是低分化型骨髓瘤细胞多似淋巴细胞样,核仁明显者似免疫母细胞样,因此,应仔细与骨恶性淋巴瘤鉴别(表13-16)。

表13-16 骨髓瘤与骨其他恶性淋巴瘤的鉴别要点

随便看

 

离鸟网收录3541549条中英文词条,其功能与新华字典、现代汉语词典、牛津高阶英汉词典等各类中英文词典类似,基本涵盖了全部常用中英文字词句的读音、释义及用法,是语言学习和写作的有利工具。

 

Copyright © 2004-2024 vtrois.com All Rights Reserved
更新时间:2026/4/9 6:34:24