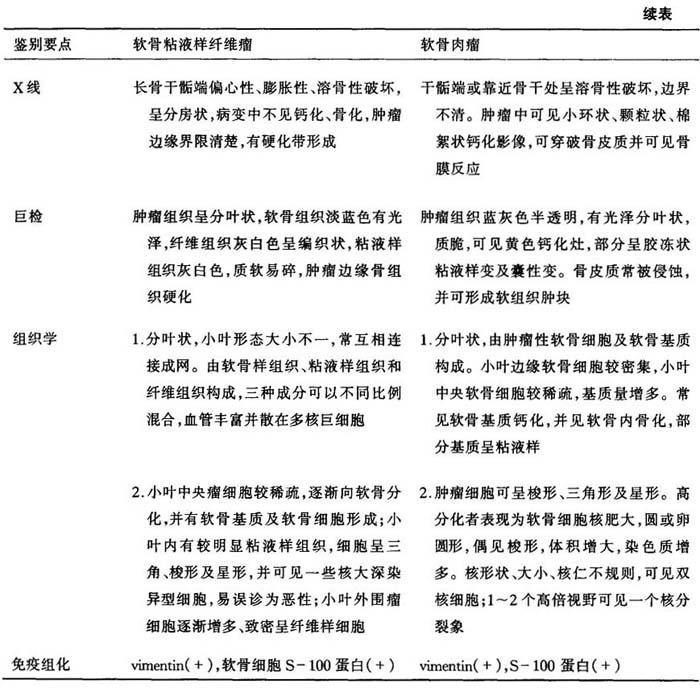
软骨粘液样纤维瘤是由骨内幼稚结缔组织发生的形成软骨的良性肿瘤,由于起源细胞具有多向分化潜能,故此瘤内常有软骨组织、粘液样组织和纤维组织等多种成分。小叶形态大小不一,常互相连接成网,小叶边缘细胞致密,中央部细胞稀疏,肿瘤细胞可呈现一定的异型性,因此极易误诊为软骨肉瘤。软骨肉瘤是软骨源性恶性肿瘤,而且二者镜下均呈分叶状结构,均含软骨细胞及软骨基质。前者多见于青少年,病情发展慢,X线片表现界限清楚,呈良形表现;后者多见于中年以后,病情发展快,X线表现肿瘤界限不清,多见钙化斑;前者在同一区域内软骨细胞分化较一致,无明显异型性,不出现巨核和多核恶性软骨细胞,所见异型性细胞多属幼稚的纤维细胞或间胚叶细胞,不是恶性软骨细胞,纤维化明显,假小叶外围常有炎症反应和多核巨细胞。而后者肿瘤性软骨细胞密集并常见巨核、双核与多核细胞(表13-9)。
表13-9 软骨粘液样纤维瘤与软骨肉瘤的鉴别要点

