网站首页  词典首页


请输入您要查询的字词:

 

字词 下背痛的诊断与治疗
类别 中英文字词句释义及详细解析
释义

下背痛的诊断与治疗


下背痛(low back pain) 指的是后背的腰、骶部疼痛或不适感,伴有或不伴有放射性疼痛。下背痛是临床较常见的症状之一,在神经科、内科、外科和妇科的门诊均可见到,但由于症状、体格检查、影像学改变和解剖所见之间无密切的联系,诊断上有一定的难度。90%以上的成年人一生中至少有过一次下背痛。此症状往往呈慢性经过,影响劳动能力比较明显,为就职青壮年病休的重要原因,因此尽管专家们呼吁应选择性地进行外科手术,并强调手术对减轻疼痛的成功率极低,但在美国从1979~1990年,背部手术却增长了55%。下背痛的病因复杂,且表现多样,需根据病史、危险因素及查体等进行高选择性的辅助检查评估。

腰背部的组织,自外向内依次为皮肤、皮下组织、肌肉、韧带、脊柱、肋骨、脊髓膜和脊髓等。上述任何一种组织发生病变时均可引起下背痛。内脏疾病也可引起下背痛,以腰背部邻近器官,如胸膜、肾、胰、直肠、前列腺等病变引起放射性疼痛多见。

一、病因及分类

根据发病的急缓,下背痛可分为急性、亚急性、慢性和复发性。小于7天为急性,7天至7周为亚急性,7周以上为慢性下背痛。又可将其分为单纯性和复杂性下背痛,前者指的是无全身疾病危险因素的症状和体征,病源多为非特异性,常归类于机械性因素;后者在仔细问诊时常可发现全身性疾病的存在,查体有神经根或脊髓受压体征,需要进一步进行实验室和影像学检查。根据解剖部位,可分为脊柱疾病所致的下背痛、脊椎旁软组织疾病所致的下背痛、脊神经根受刺激所致的下背痛和内脏疾病所致的下背痛。下背痛的病因复杂,大致可归结为:①机械性(结构性):如肌肉韧带损伤、椎间盘脱出、椎关节退行变、椎管狭窄、脊柱畸形、椎体前移、Scheuermann骨关节炎、骨折、蛛网膜炎和神经根鞘纤维化等;②炎症性 血清反应阴性关节病(椎关节病、关节强直性脊椎炎、牛皮癣性关节炎、Reiter综合征、炎症性肠病性关节炎)和类风湿性关节炎;③感染 包括脓毒血症(椎间盘炎、骶髂关节炎、椎骨骨髓炎、腰大肌脓肿)、结核(Pott病)、真菌感染和病毒感染(带状疱疹);④肿瘤 原发性和转移性肿瘤;⑤代谢性 骨质疏松、软骨钙化、褐黄病和变形性骨炎等;⑥牵涉痛 根据解剖部位,可分为脊柱疾病所致的下背痛,脊椎旁软组织疾病所致的下背痛,脊神经根受刺激所致的下背痛,内脏疾病所致的下背痛。腰背痛疾病的分类见表10-1和表10-2。

表10-1 腰背痛疾病的分类

表10-2 下背痛的病因

二、临床表现

由于下背痛病因复杂,如何对疾病诊断,是一个比较困难的问题。故病史的采集和临床体格检查显得尤为重要。

1.病史的采集 临床上不少下背痛的疾病,其病史的采集有着举足轻重的地位。年龄、性别、职业等有较高的参考价值。例如,青壮年的下背痛,应考虑到强直性脊柱炎、脊椎结核和年轻性脊椎骨软骨炎,中老年应想到增殖性脊椎炎、脊椎骨质疏松或脊椎转移癌,女性不应忘记盆腔炎及其他妇科疾病。某些工种由于体位要求,可引起局部损伤,造成下背痛。外伤史和既往史:腰椎间盘突出、脊椎骨折、腰肌劳损等常和外伤及工作性质有关,既往结核可以间接提供脊椎结核的证据,肿瘤病史可提供脊椎转移的可能性。疼痛特点:应询问发病的急缓、疼痛性质、部位、是否放射及范围与体位、用力、咳嗽的关系。腰椎间盘突出、脊椎结核、脊椎肿瘤压迫神经根时,常出现沿坐骨神经分布区的放射性痛,这种根性痛可因咳嗽、打喷嚏、用力等动作而加剧。脊柱外伤时活动使疼痛加剧,而腰肌纤维组织炎活动后明显减轻。

2.体格检查 对于下背痛应做脊柱检查,检查部位依次从颈胸腰骶,逐步按压与轻扣棘突、关节横突、骶棘,某处压痛明显,提示病变的部位。包括有无脊柱畸形、椎旁肌肉有无痉挛;背部软组织有无肿胀、充血、皮下血肿、肌肉痉挛等,有无冷性脓肿及窦道。运动范围(前屈、屈曲受限的程度等)、椎管狭窄的病人在伸展运动时可有疼痛,还要进行下肢的运动、感觉和反射功能检查。对背痛持续数周、伴有全身疾病危险因素者应全面检查,尤其注意恶性疾病和胰腺病。背痛伴放射症状者应做神经科检查(直腿抬高试验)以确定神经根受累的部位和程度。纵轴扣击痛检查也是常用方法之一(嘱病人坐位,医生用一手掌放于病人头上,另一手轻捶之,疼痛部位即可能是病变部位)。最后,全身系统检查也是不可缺少的步骤。

三、辅助检查

1.X线检查 X线检查是下背痛最基本的影像学诊断手段。可明确脊柱病变的准确部位和病变性质,对脊柱疾病的诊断有重要价值。正侧位像可观察到椎弓棘突、椎旁组织及椎体形态。脊髓造影对弄清神经与脊椎间的解剖关系很有帮助,其中,椎间盘造影(diskgraphy)常被用于诊断椎间盘脱出及脊椎滑脱症。CT适于观察脊柱与椎管横断面的骨性变化,在外伤性骨折、椎管内有无骨片及脊椎转移瘤的定位中有一定价值。MRI对软组织扫描清晰,无伪影干扰,对椎间盘变性可进行定性评估。有报道对40岁以下无症状者进行CT检查发现20%有椎间盘脱出,40岁以上者为27%,而MRI检查60岁以上者可达1/3。因此,应选择性地利用此检查,以免造成过多假阳性,CT与MRI用于怀疑肿瘤、炎症以及因持续进行性根性神经病病人有重要价值。骨扫描相对缺乏特异性,当临床或血沉支持恶性肿瘤,而X线片正常者可以采用,对脊椎炎症和肿瘤的早期诊断以及确认病灶的扩散较为有用。有人认为电生理学检查是惟一能客观评价神经病变是否存在的手段,包括肌电图、神经传导速度和体感诱发电位等,尤其肌电图可以对下位神经原损害定性,并在某种程度上定量。但也有人认为单纯下背痛不需做此检查,有明确神经根病的下背痛,肌电图并不能提供较CT或MRI更有说服力的证据。

2.实验室检查 多数下背痛不需做化验检查,但对原因不明者而又怀疑恶性肿瘤或感染时应作为重要的筛选手段。做风湿类项目化验及免疫指标的检查以排除相关疾病;B超、心电图、肾脏检查以排除胆道、心脏、泌尿系疾病引起的牵涉痛。肿瘤者因骨破坏,血钙、碱性磷酸酶可升高;C反应蛋白和血沉增高提示炎症;人类组织相容性系统-B27抗原阳性对诊断前列腺癌和强直性脊柱炎有一定价值,多发性骨髓瘤可有血清蛋白分布异常及本-周蛋白。

四、诊断及鉴别诊断

1.全身原因 引起下背痛最常见的内科疾病是恶性肿瘤和感染。脊柱压缩性骨折时应高度警惕肿瘤,转移性肿瘤多源于乳腺、肺和前列腺,其他还包括多发性骨髓瘤、白血病及原发脊髓髓内或硬膜外肿瘤。对有发热和背痛的病人应怀疑感染所致,还可由心内膜炎、椎骨骨髓炎、椎间盘炎及硬膜外脓肿引起。另外,主动脉瘤,原发于肾脏、胃肠及盆腔的疾病亦可引起下背痛。

2.椎间盘脱出 95%以上的椎间脱出发生在L4~5或L5~S1水平,前者引起疼痛和麻木,放散至大腿后面、小腿前外侧及足背内侧和足趾,查体可见足背屈无力,反射可保存。后者表现为足跖屈无力,跟腱反射消失。马尾受压常由中线部位椎间盘大块脱出所致,出现背痛、尿潴留、双腿麻木和鞍区感觉障碍。

3.椎管狭窄 由于构成椎管的骨、椎间盘组织及黄韧带肥厚使神经组织受压。可出现特征性的神经性间歇跛行,由步行或起立引发或加重下肢疼痛、无力和感觉异常,而坐位或腰椎前屈位时症状缓解,神经性跛行有别于血管性跛行,前者在休息后疼痛持续10~15min,足背动脉搏动与皮肤温度正常,常有宽距步态和步态不稳、神经支配区感觉减退、肌力减弱、直腿抬高试验阳性。

4.风湿病和结构异常 下背痛是风湿性疾病最常见的症状,在欧美风湿科中20%的病人以下背痛就诊。常见的是关节强直性脊椎炎,该病是侵犯脊椎突起和骶髂关节的一种原因不明的慢性进行性炎性疾患,尤其以椎间盘纤维轮和周围软组织骨化为特征。40岁以前逐渐发病,疼痛多于起床后数小时随活动而缓慢减轻,病程超过3个月,腰部活动受限,疼痛经休息不缓解。另外,牛皮癣性关节炎、慢性炎性肠病伴随的关节炎、Reiter综合征有类似特征。椎关节强硬也可由椎小节病变引起,结构异常包括腰骶关节融合、脊柱侧弯、椎体移位等。

5.骨质疏松 多与内分泌障碍、遗传、营养因素及长期应用激素有关。多表现为慢性下背痛,但亦可因腰椎体压缩性骨折引起急性疼痛。

6.全身性疾病是引起下背痛的危险因素 主要通过仔细问诊以了解有无肿瘤及感染性疾病。其内容包括年龄超过50岁、发热、不明原因的体重下降、既往有恶性肿瘤史、血尿、淋巴腺肿大和经静脉滥用药物史(可经注射部位感染)等。急性下背痛的一些危险信号见表10-3,有这些病史或体征的病人,应高度重视。

表10-3 下背痛的危险信号

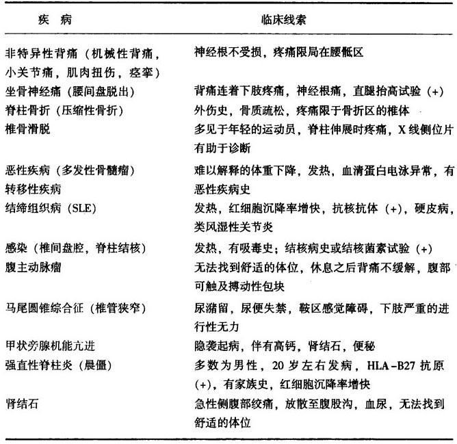
下背痛的鉴别诊断见表10-4。

表10-4 下背痛的鉴别诊断

五、治疗

应根据具体情况灵活掌握治疗原则。单纯下背痛基本采取保守疗法,预后较好,80%在4~6周内症状好转或消失。外科手术只适应于持续进行性神经功能缺损以及椎间盘脱出压迫坐骨神经致残者。

1.限制活动 卧床休息是治疗不伴有关节病和放射痛的急性下背痛的主要措施,但长时间的安静可致肌肉萎缩,因此,卧床时间不宜过长。有人主张并用止痛药和温热疗法以缩短卧床时间。还有人主张早期活动,通过卧床休息4d和不卧床者随机抽样调查发现,两组在症状持续时间和症状缓解率方面无明显差别,不卧床者比卧床休息4d者恢复正常活动要早。

2.背部功能锻炼 背部适宜的锻炼有利于背痛治疗并对预防复发起一定作用,临床试验提示屈曲练习对急性背痛无效并有可能加重病情,严格的伸展练习对慢性下背痛或复发的疼痛有益。

3.药物治疗 多种非激素类抗炎药已被证实对下背痛有缓解作用,其功效和副作用类似,但长期应用有依赖性的危险;另外,也可应用肌松剂、血循环促进剂、抗骨质疏松剂及维生素类药物;伴有抑郁症的慢性下背痛应给予精神安定剂和抗抑郁药。

4.注射疗法 硬膜外注射激素是常用于治疗慢性下背痛的方法,对炎性神经痛有一定疗效,但因能引起蛛网膜炎、神经根鞘纤维变性和关节滑膜病变而尚有争议。亦有椎间关节注射及局部注射等方法,但疗效仍存在分歧。

5.理疗 脊柱手法按摩疗法尚有争议,对急性下背痛有短期疗效,而对慢性背痛和坐骨神经痛无效。另外,还有牵引、超短波、温热疗法以及经皮电刺激(YENS)等方法,虽未被证实有显着疗效,但作为下背痛的一般疗法已被广泛利用。

6.手术治疗 其基本目的是解除受累神经组织的受压和不稳定椎间的固定。是否需要手术应根据临床表现与影像学所见而定。椎管狭窄亦经常手术治疗,但并无严格的指征和自然病程方面的资料。总之,应严格掌握手术适应证,不要盲目手术。

7.教育及日常生活指导 让病人了解慢性下背痛绝大多数具有良好的预后,即使出现神经根病或椎间盘脱出,大部分病人不手术亦可有明显的恢复。日常不良生活习惯的改变和减少危险因素,平时尽量减少腰椎前弯或间盘后倾的动作,避免长期持续同一姿势和动作,在日常生活中保持下背部的动静结合。

随便看

 

离鸟网收录3541549条中英文词条,其功能与新华字典、现代汉语词典、牛津高阶英汉词典等各类中英文词典类似,基本涵盖了全部常用中英文字词句的读音、释义及用法,是语言学习和写作的有利工具。

 

Copyright © 2004-2024 vtrois.com All Rights Reserved
更新时间:2026/4/9 3:21:48