网站首页  词典首页


请输入您要查询的字词:

 

字词 中空玻璃
类别 中英文字词句释义及详细解析
释义

中空玻璃


中空玻璃又称隔热玻璃,是由两层或两层以上的平板玻璃、热反射玻璃、吸热玻璃、夹丝玻璃、钢化玻璃、镀膜反射玻璃、压花玻璃、彩色玻璃等组合在一起,四周用高强度、高气密性复合胶粘剂将两片或多片玻璃与铝合金框架、橡胶条、玻璃条粘结密封,同时在中间填充干燥的空气或惰性气体,也可以涂以各种颜色和不同性能的薄膜。为确保玻璃原片间空气的干燥度,在框内可放入干燥剂。

中空玻璃中玻璃与玻璃之间留有一定的空气层,其一般的厚度约为6~12mm之间。正是空气层内充满干燥的气体,使玻璃具有较高的保温、隔热、隔声等功能和理想的装饰效果。自中空玻璃问世以来,受到世界各国的广泛应用,并取得了显着的社会经济效益。

前联邦德国政府对中空玻璃的应用极其重视,并明文规定“所有建筑物必须全部采用中空玻璃,禁止采用普通平板玻璃作为窗玻璃”。在德国,目前几乎所有的建筑都采用双层或多层中空玻璃,对旧建筑限期改用中空玻璃,并由政府给予适当补贴,以节约能源、降低建筑物噪声、改善居住和工作的环境条件。仅采用中空玻璃一项,德国每年大约节省40亿左右马克的能源开支。

(一)中空玻璃的生产方法

中空玻璃是在其他平板玻璃的基础上,经过一定工序的加工而制成的节能型玻璃,其加工方法主要有胶接法、焊接法和熔接法。

1.中空玻璃的胶接法

把玻璃与间隔框粘结在一起以形成中空玻璃的方法称为胶接法。德国于1934年率先采用这种方法制造中空玻璃,以后又有法国、比利时、意大利、俄罗斯、芬兰等国家也开始采用这种方法。

中空玻璃胶接法所采用的胶接剂和密封胶,通常为丁基橡胶和聚硫橡胶,也可以采用价格较低的硅酮密封材料。近几年,德国研制出一种新型密封材料,不但可用于普通的中空玻璃密封,而且更适用于充入氩气的多层玻璃的边部密封。

中空玻璃为防止室内温差过大而产生结露,需要在间隔框中填充干燥剂。橡胶框带的出现,使中空玻璃生产减少了制框、充填干燥剂、涂胶密封等工序。

2.中空玻璃的焊接法

将两块或多块玻璃以金属焊接的方式使周边密封连接,这种生产加工方法称为焊接法。焊接法所选用的焊接材料有锡合金或低熔点金属,焊接边框可以由金属或槽形金属做成。

焊接法的机理是:当加热的金属和熔融的玻璃在直接接触中融合在一起时,氧化物薄膜扩散或在某种程度上熔解于玻璃内,并形成密封的接头。

焊接法中空玻璃的最大优点是比胶接法具有更好的耐久性,但是,焊接要求使用有色金属,生产难以实现机械化,中空玻璃的成本比较高。焊接法生产的中空玻璃占世界中空玻璃总产量的30%左右。

3.中空玻璃的熔接法

熔接法是通过对玻璃局部加热,使玻璃边缘部分达到软化温度,玻璃原片的四周经弯曲后彼此焊接于一体。熔接中空玻璃时所产生的形变,由玻璃本身和熔接缝承受,因此要控制玻璃原片的厚度(一般不大于3~4mm)、空气层厚度(最大为12mm)和中空玻璃的面积(不大于2.2m2)。

熔接法的生产工艺十分复杂,要求根据玻璃原片的化学成分严格遵循每道工序的作业制度,一般应当逐个检查其密封质量。熔接法中空玻璃的间隔层内绝对不透气,具有很好的耐久性。但是,它与焊接法相同,很难实现机械化生产,效率也比较低。熔接法生产的中空玻璃更少,一般仅占中空玻璃总产量的10%。

(二)中空玻璃的技术性能

在建筑物中使用中空玻璃,主要是控制室内外温差而产生的热量传递,造成“暖房”效应以减轻暖气负荷,达到节约能源的目的。因此,中空玻璃与吸热玻璃、热反射玻璃一样,是现代建筑中应用广泛的装饰材料。

中空玻璃的技术性能主要包括热工性能、光学性能、隔声性能、物理性能和防结露性能等。

1.中空玻璃的热工性能

中空玻璃具有良好的隔热性能,冬天能保温,夏天能隔热。据测定,两层的中空玻璃的传热系数,由普通平板玻璃的6.8W/(m2·℃)左右可下降到3.17W/(m2·℃)。三层的中空玻璃的传热系数更低,其绝热效果可相当于三七砖的效果,在某些条件下甚至优于混凝土墙。表17-27是中空玻璃与其他相关材料的传热系数比较,可以看出中空玻璃具有优越的绝热性能。

表17-27 中空玻璃与其他相关材料的传热系数比较

2.中空玻璃的光学性能

根据所选用玻璃的原片不同,中空玻璃可以具有各种不同的光学效果和装饰效果,起到调节室内光线、防眩目等作用。我国生产的中空玻璃,随着其采用玻璃原片和组成结构不同,有较大的差别,如可见光透过率为9%~39%、光反射率为25%~36%、总透过率为15%~51%、透光系数为0.17~0.58。

国产中空玻璃的光学性能如表17-28所示。

表17-28 国产中空玻璃的光学性能

3.中空玻璃的隔声性能

中空玻璃的隔声性能非常好,一般可以使噪声下降30~44dB,对交通噪声可降低31~38dB,即可使临街道的噪声降低到学校教室的安静程度。国产中空玻璃的隔声性能如表17-29所示。

表17-29 国产中空玻璃的隔声性能

4.中空玻璃的防结露性能

玻璃门窗在结露或结霜之后,会严重影响玻璃的透视性能等多种光学性能。普通平板玻璃容易结露的原因是由于同一块玻璃的两面温差比较大,而中空玻璃由于绝热性很好,在室内温差较大的情况下,内层接触湿度较高的室内空气,但玻璃表面温度也较高,而外层玻璃的表面温度较低,其接触室外环境的湿度也较低,因此同一块玻璃的两面温差比较小,不易产生结露。

由此可见,中空玻璃的传热系数和夹层内部空气的干燥度,是检验中空玻璃性能的重要指标之一。

5.中空玻璃的物理性能

中空玻璃突出的物理性能表现在其质量很轻,这是进行高层建筑和超高层建筑设计与施工的重要条件。在相同面积、相同绝热效果的条件下,中空玻璃单位面积的质量一般为混凝土墙的1/6,有的甚至可达1/30。因此,用中空玻璃代替砖墙或混凝土墙,不仅可以增大建筑的采光面积,而且还可减轻建筑物自重,简化建筑结构和起到美观装饰的效果。

(三)中空玻璃的技术标准

根据国家标准《中空玻璃》(GB/T11944-2002)中空玻璃的技术标准,主要包括形状和最大尺寸、尺寸允许偏差和性能要求等。

1.形状和最大尺寸

常用中空玻璃的形状和最大尺寸见表17-30。

表17-30 常用中空玻璃的形状和最大尺寸

(mm)

2.尺寸允许偏差

中空玻璃的尺寸允许偏差见表17-31。

表17-31 中空玻璃的尺寸允许偏差

(mm)

3.对各项性能的要求

中空玻璃的密封、露点、紫外线照射、气候循环及高温、高湿等各项性能,应按《中空玻璃》(GB/T11944-2002)中的测试方法进行检验,其检验结果必须满足表17-32中的各项要求。

表17-32 中空玻璃的性能要求

(四)中空玻璃的品种与应用

1.中空玻璃的品种

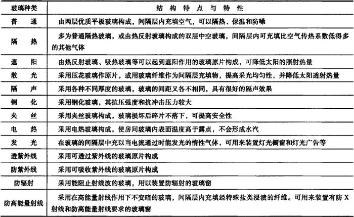
中空玻璃的品种很多。按制造方法不同,可分为胶接、焊接和熔接三种;按玻璃层数不同,可分为两层、三层和四层;按其用途不同,可分为普通中空玻璃和特种中空玻璃。我国生产的中空玻璃品种与特点,如表17-33所示。

表17-33 国产中空玻璃的品种与特点

2.中空玻璃的应用

中空玻璃是一种多功能玻璃,它的主要功能是隔热、隔声和采光,质量较好的寿命可达25年以上,适用于室内相对湿度不超过60%、室内外温差不大于50℃、耐压差允许外界压力波动范围±10kPa、需要采暖、空调、防止噪声、防止结露,以及需要无直射阳光和特殊光的建筑物,如住宅、办公室、学校、医院、宾馆、商店、恒温恒湿的实验室以及工厂的门窗、天窗和玻璃幕墙等。

随便看

 

离鸟网收录3541549条中英文词条,其功能与新华字典、现代汉语词典、牛津高阶英汉词典等各类中英文词典类似,基本涵盖了全部常用中英文字词句的读音、释义及用法,是语言学习和写作的有利工具。

 

Copyright © 2004-2024 vtrois.com All Rights Reserved
更新时间:2026/4/9 1:48:33