16.3.1 临床特点及检查方法
性别和年龄 骨软骨瘤、软骨肉瘤及骨肉瘤等较多发生于男性。脊索瘤极大多数发生于男性,女性极少见。骨巨细胞瘤、纤维异常增殖症等的发生则无明显性别差异。骨软骨瘤、骨肉瘤、尤文氏肉瘤多发于10~15岁、骨巨细胞瘤、骨网织细胞肉瘤多发于20~40岁,脊索瘤、多发性骨髓瘤、转移瘤多发于40~50岁,及50岁以上。
部位 在全身骨骼中发生于四肢长骨的肿瘤较躯干骨多。前者如骨肉瘤、骨巨细胞瘤、尤文氏肉瘤、骨组织细胞肉瘤等。后者如骨髓瘤、脊索瘤、转移瘤等。
症状和体征 疼痛和压痛是常见的症状,尤以夜间为甚,恶性肿瘤更明显。浅表部位肿瘤可能触到所在骨膨胀变形,骨壳菲薄时可有捏乒乓球样感。骨肿瘤穿破到骨外产生大小不等固定的软组织肿块、肿胀、皮肤温度增高、发红等。另外可引起病变部位功能障碍,压迫症状,畸形,病理性骨折等。化验检查:硷性磷酸酶于骨肉瘤时可增高,经手术或放疗后硷性磷酸酶可下降;如肿瘤复发或转移则又可再度增高,一般硷性磷酸酶愈高预后愈差。
X线表现 X线检查对骨肿瘤的诊断很重要,须注意下列各项。
(1)部位:可确定肿瘤起源于骨内还是由邻近软组织肿瘤所引起的继发性骨质破坏、肿瘤系单发还是多发。
(2)肿瘤影像。
(3)骨质反应:良性肿瘤多为膨胀性生长,与周围正常骨界线清楚。恶性肿瘤呈浸润性生长,沿髓腔及皮质骨扩散,没有明显边界。
(4)骨膜反应:肿瘤侵犯到骨外产生各种各样的骨膜反应如“葱皮状”骨膜反应,三角形骨膜反应(Codman氏三角),放射状角膜反应等。
(5)其它:软组织肿块、畸形、病理性骨折等。凡恶性肿瘤均须拍肺片以确定有无肺转移。
病理检查 所有骨肿瘤病例均须经过病理检查后才能确定诊断。
16.3.2 鉴别诊断及分期
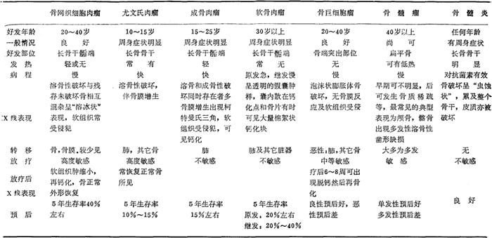
几种常见骨肿瘤的鉴别诊断:见表16-1。
表16-1 常见骨肿瘤的鉴别诊断

分期:目前尚无统一分期方法。