网站首页  词典首页


请输入您要查询的字词:

 

字词 共济失调的诊断与治疗
类别 中英文字词句释义及详细解析
释义

共济失调的诊断与治疗


一、概述

由小脑功能障碍引起的运动紊乱称之为共济失调(ataxia),又可称谓协同失调或协同不能(incoordination)。

小脑疾病的主要症状是共济失调,即协调肌活动的失衡。小脑性共济失调是由非瘫痪因素引起的协调运动失精确,可伴有语调改变、震颤,或存在不随意运动。其与四肢、躯干、眼球和延髓肌肉的运动机能异常相关。

小脑性共济失调包括所有与小脑功能缺失相关的不正常运动现象。辨距不良(dysmetria),系指肢体运动过程中病人确定其位置发生障碍,以致病人摆置肢体不是超出目标,便是距目标太远。辨距不足(hypometria),是指未能达到靶目标的一种运动。辨距过度(hypermetria),是指四肢调控过度超过目标的一种运动。运动终了迟延(bradyteleokinesia),是指即将达到靶目标前动作缓慢。运动分解(decomposition of movement),即一种在运行程序和速度上都发生错误的分解运动,从最初流畅精细的动作变成不稳定而急切的动作。协同不能(asynergia)和协同失调(dyssynergia)在分解运动中说明的是同一问题。反复拮抗运动不能症(dysdiadochkinesis)即交替或精细重复运动的分解,其表现在交替速度和完成运动的次序缺欠。

二、小脑功能划分及主要功能障碍的体征

从发生学、解剖及生理学上大致将小脑分为三部分:古小脑、旧小脑与新小脑。

1.古小脑 即绒球小结叶,与前庭系统密切联系,又称前庭小脑。其功能是维持身体的姿势和保持运动状态时的平衡。共济失调主要表现以躯干为主,四肢的共济失调、肌张力减低、震颤等症状不明显。行走时两足步基变宽,严重时靠外展两上肢以保持平衡。代表性疾病为小儿的髓母细胞瘤。该肿瘤发生于中线部时临床上表现有头痛、呕吐及颅内压增高症状;步行、站立均不稳,但四肢的共济失调不明显。

2.旧小脑 由原裂以前的前叶组成,主要接受来自脊髓小脑通路的传入冲动,又称脊髓小脑。它与古小脑共同作用使骨骼肌张力、主动肌和拮抗肌的共济协调,以维持正常步态和姿势。在蚓部前方病变时下肢证候明显,后方病变时上肢证候明显。

3.新小脑 又称做后叶。它是小脑最大的部分和种系发生上最新的部分,它的发育与大脑皮质的进化和灵长类的直立姿势密切相关,由皮质发动精细运动,新小脑进行协调。

新小脑功能障碍的体征有:

(1)共济失调 累及肢体,特别是肢体远端,伴有向病侧偏斜的步态和姿势。

(2)辨距不良 因不能准确地测距使运动过早停止或运动过度。

(3)协同不能 单个肌群能独自活动,但不能完成多个肌群的复杂协调运动,即运动分解。

(4)轮替运动障碍 不能进行主动肌和拮抗肌的快速交替运动,如手的快速旋前和旋后,表现为轮替运动缓慢、迟疑和节律不齐。

(5)意向性震颤 手指等指向目标时出现震颤,愈接近目标时震颤愈明显。意向性震颤常与齿状核或小脑上脚受损有关。

(6)回弹现象 当病人的前臂与测试者的手相对抗时,如测试者突然松手,病人的前臂不能立即放松而出现击胸动作。由不能调整肌张力变化所引起。

(7)肌张力低下 表现为肌张力降低,腱反射迟钝。

(8)断续性语言 语言肌协调障碍,导致语言缓慢、迟疑和不清楚,各音节出现不适当的重读,造成有些单词的爆破性发音。

(9)不能辨别重量 小脑损伤的同侧手持物时判断重量总是偏轻,这与肌张力减低有关。

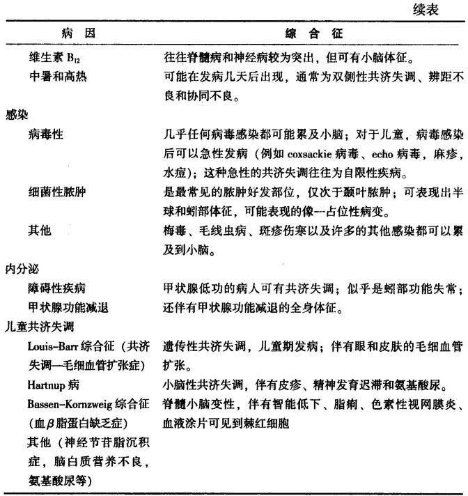
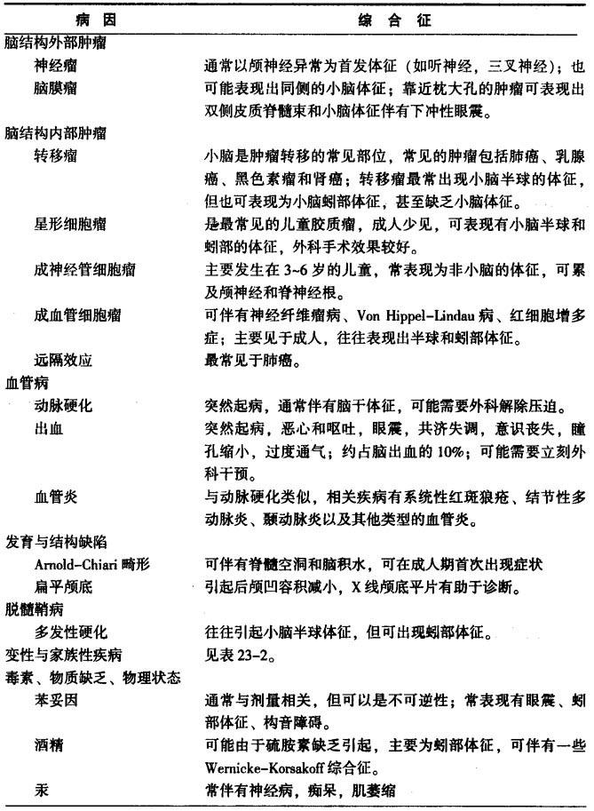
综上所述,虽然小脑不同部位的损害临床证候有所不同,但其综合征有共同的特点。表23-1列出一些能引起小脑症状体征之疾病的鉴别诊断。伴有小脑体征的家族性和遗传性疾病见表23-2。

表23-1 一些能引起小脑症状体征的疾病的鉴别诊断

表23-2 伴有小脑体征的家族性和遗传性疾病

三、共济失调的症状与体征

起病年龄和形式

共济失调病人的起病年龄及起病的形式(急性、亚急性和慢性),对于鉴别诊断帮助很大,见表23-3。

表23-3 共济失调疾患的起病年龄和起病形式的鉴别诊断

四、共济失调的临床综合征

(一)姿势和步态异常

评估姿势及步态对于判断小脑性共济失调至关重要。在一些小脑变性病的病人中,共济失调性步态可能是惟一的临床症状。小脑病变的病人不能走直线,忽左忽右呈曲线前进,或呈“Z”字步态。步基宽、步态蹒跚,看起来就像喝醉酒样,若与人并行时常与人相撞。步幅短,不等长,不规则。腿抬得过高,且放下力度不适当。无与腿部运动相应的同步胳膊摆动,同时步速降低。共济失调性步态可仅表现为Mann氏征,或在倒退行走时及无视觉反馈行走时被发现。小脑性共济失调可严重到不能行走的程度。严重的共济失调病人的步态检查显示:躯干和腿运动分解,当躯干仍保持在后面时腿已事先伸了出去。当突然改变方向时症状更加明显,如突然转身、停步或快速从椅子上站起来。往一面跌到或偏离表明同侧小脑损伤。病人可通过缩短步距或拖着脚走来代偿这种共济失调性步态。

与脊髓结核或深感觉障碍性共济失调的病人不同,上述病人在步行时两眼注视足部以保持平衡(视觉纠正)。由于感觉神经传入障碍,或由于前庭病变,共济失调在黑暗或闭目时尤为明显。缓慢进展的变性疾病所致的共济失调,可从病史中获悉病人从上小学时起就有体育课成绩不良。若病人诉说早晨起床后行走不稳,并伴有头痛而白天逐渐改善时,即使无神经系统的阳性体征,也应考虑到步态改变可能系由于颅内压增高所致。

小脑疾病的病人坐位时躯干也同样摇晃不稳,为了保持身体不摇晃,病人坐位时两腿呈外展位分开。病人站立时步距很宽,一般情况下,很难两脚并拢站立、做脚跟对脚尖的一字步及单足站立。病人可向后方或病损侧倾倒,严重时在没有支撑的情况下不能坐着或站立。一侧的小脑病变,当站立时病人身体常向病灶侧倾倒,健侧肩较患侧高,并向前方突出,患侧下肢呈外展位,似“稍息”姿势,整个身体重心落于健足。在可疑为小脑疾患的情况下,可用下列方法进行检查:嘱病人站立,检查者轻轻由后方向前推病人,此时可见病人的胫骨前肌出现反射性收缩现象。如果一侧的胫骨前肌收缩明显,则对该侧小脑疾患定位有意义。

(二)肢体共济失调

肢体共济失调一般来说上肢重于下肢;复杂运动时重于简单运动;快速运动时重于慢速运动。

(三)肢体协同运动障碍

身体各部必须协调配合,方能准确完成一定的动作。当小脑疾患时,病人随意运动出现测定障碍,可用下列常见方法检测:

指鼻试验 嘱病人伸出食指先接触检查者伸出的食指指尖,然后再指自己的鼻尖,要求准确反复进行。小脑性共济失调者运动起始有些迟缓,而快达到鼻尖时开始摇摆。手臂近端肌肉抖动明显,并且躯干向相反方向运动时更加明显。由于肢体动幅异常,不能正确调整距离,常测定过度或偏斜,不准确程度与病损程度相平行。

1.轮替试验 两上肢前伸连续作旋前旋后运动,注意动作快慢和灵活度。小脑疾患时,患侧表现为动作不规则、迟缓,拇指转向水平面以下。

2.反击征 病人肘关节轻度屈曲,检查者把握病人前臂用力拉,嘱病人向相反方向加以阻抗时检查者突然松手,小脑疾患时可出现手击于脸或前胸。

3.拍腿征 病人坐位,两手掌与手背交互翻转排击膝部,速度逐渐加快,注意有无迟缓或动作笨拙。

4.跟膝胫试验 病人仰卧位,双腿伸直并拢,当检查者数1字时,嘱病人抬高受试侧下肢,数2字时足跟置于另一侧膝部,数3字时沿胫骨前缘下滑,反复进行。一些小脑疾病病人仅在跟膝胫试验中被发现异常。起始运动迟缓,足跟的径路错误,且急动,很难立即碰到膝盖。当病人把足跟放在膝盖几秒钟之后沿胫骨前缘下滑之前,出现运动性震颤是特征性的表现。

5.手指追逐试验 当检查者的食指突然水平移动时,嘱病人食指尽可能快地跟随运动,当移动中的手指快接近目标时,小脑的运动性震颤更为明显。运动性震颤与齿状核或小脑上脚病变密切相关。

6.Barany对指试验 嘱病人水平向前伸直两臂,检查者的食指接触病人伸出的食指,让病人跟随检查者上下活动手臂以接触检查者的食指。几次睁眼试验后,嘱病人闭眼,除测定超过目标外,病人病损侧的食指持续向外偏离,远远离开检查者的手指位置。

(四)肢体运动迟滞

小脑疾病病人在完成一种运动时较健康人慢而笨拙,例如嘱病人两手同时抓握检查者双手时则可见患侧较健侧动作缓慢,同时患侧肌肉有不规则收缩,易疲劳。

(五)协调不能

一个动作的准确完成,必须由主动肌、拮抗肌和固定肌的协调配合。小脑疾病病人的协调不良,可通过Babinski提出的站立、步行及卧床试验进行检测。

1.站立时 病人的头及躯干向后仰。正常人可见两膝关节轻度屈曲,而小脑疾病的病人则无此现象。

2.步行时 下肢首先伸出去,上体比下体落后。

3.嘱病人从仰卧位坐起 正常人髋关节仅轻度屈曲,两肘关节着床,而小脑疾病的病人受损侧的足跟从床上抬起。

若病人已有肌无力或感觉丧失时,则很难做出肢体共济失调的诊断。值得注意的是,正常的小脑功能不是绝对对称的,比如利手的快速交替动作成绩要好于对侧。右侧小脑半球病变时严格限于右侧肢体的共济失调比左侧半球病变时限于左侧肢体的共济失调更为常见。蚓部病变的病人,约40%有明显的步态失调,而无肢体失调。

(六)震颤

小脑疾病产生意向性震颤,即一种粗大而无规律的阵挛样动作,亦称动作性震颤。小脑疾病的病人在完全静止状态时不发生震颤。检查意向性震颤时应将病人的肢体运动范围尽量扩大。小脑性运动震颤可限于一个肢体或肢体的某一部分,这种震颤往往在运动初始和终了时明显。例如作指鼻试验时,刚开始有震颤,食指接近鼻尖时震颤明显。小脑性运动震颤与帕金森病的姿势性震颤不同,后者的姿势性震颤是在静止时出现的,有节律、细小、常局限于某些肌群。而小脑性震颤伴有协调不良,不规则且无节律性。某些共济失调的病人当保持一定姿势时也可呈现大幅度的意向性震颤,被称为红核性震颤或小脑脚震颤,常见于多发性硬化,其次是迟发性变性性共济失调。Wilson病病人除呈现动作性震颤外,偶尔合并躯干震颤。

小脑性共济失调可能出现身体有节律的震颤,表现为躯体前后、左右摇晃,或处于一种旋转运动中,此旋转可发展为一种严重的蹒跚。在小脑疾患时Romberg征可阳性或阴性,主要取决于病变部位。前叶的病变导致身体前后位来回摆动,频率大约为3Hz。这种姿势性震颤因闭眼而诱发(Romberg征阳性)。病人很少跌倒,因为身体震颤在头部,躯干和腿部相对协调,重心转移很轻微。小脑蚓下部病变导致头部及躯干的全方向姿势性震颤,频率低于1Hz。这种姿势性震颤并不因为闭眼而加剧(Romberg征阴性)。

(七)言语障碍

通过要求病人重复经典的短句来检测流畅清晰的语言。例如,“一个大花碗,扣着一个大活花蛤蟆”,“灰化肥发黑,黑化肥发灰”,“吃葡萄不吐葡萄皮”等绕口令,或者通过音节重复实验来检测语言的清晰度、语速及呼吸调整是否失衡。

小脑疾病的病人言语缓慢、含糊、单调而且不规范。言语与呼吸的协同运动异常,可呈现爆破性言语。因呼吸协同运动不良,打电话时别人听不清,唱歌时跑调。无论急性或亚急性的小脑疾患,病人言语含糊均系明显症状。但缓慢进展的小脑病变则病人和亲属可能对其言语不清的症状毫无察觉。许多仅有言语含混的共济失调病人很难与痉挛性构音困难相区别,后者除言语不清外,还有皮质延髓束受损的症状,例如舌运动缓慢,下颏反射亢进。

(八)肌张力障碍

小脑皮质及上、中、下小脑脚病变时,病变同侧肢体的肌张力减低,表现在被动运动时肢体过伸过屈。例如检查者握住病人腕关节,并摇动病人的手或被动屈伸其腕部,可见手指或腕关节屈振幅较正常增大,检查者感觉不到有阻抗。如嘱病人坐于高凳上两下肢自然下垂,检查者同时水平抬起病人的两下肢,之后放松,小脑病变时两下肢持续摇摆(钟摆运动)。在对称性缓慢进展或慢性小脑疾患时,临床上很难发现肌张力减低。

(九)眼球运动

小脑疾患及其通道异常可呈现各种各样的眼球运动异常。小脑疾病最常呈现平稳眼球追踪运动的跳跃现象,尤其当前庭小脑受累时。此时,前庭眼反射往往不能被抑制。最简易的检查前庭眼反射的方法:让病人伸出双上肢靠拢,伸双手的拇指,嘱病人注视一拇指甲,同时缓慢转动躯干。正常人能保持注视,病人在转动躯干时,显然不能将视觉注意力固定在拇指上。小脑疾病的病人常见眼球辨距不良(ocular dysmetria),双眼视物往往先超过目标,当有意纠正时,又不及目标,以致双眼来回摆动。

迟发性变性性共济失调的病人,无论是显性遗传或是散发性,均可呈现缓慢扫视或扫视运动难以启动,需眨眼或转动头部来启动眼球活动。这组疾病也易呈现核上性凝视麻痹,特别是垂直凝视。

一共济失调的病人合并有眼睑下垂和眼外肌麻痹时,则提示线粒体肌病;上述症状如呈急性或亚急性起病且伴有呕吐,则应考虑到Wernicke脑病的可能性。

共济失调病人若伴有核间性眼肌麻痹,尤其是单侧,则应想到多发性硬化的诊断。孤立的或多发的第Ⅲ、Ⅳ、Ⅵ对脑神经病变合并共济失调则提示脑干内或脑干外的病变。

毛细血管扩张性共济失调的眼球运动障碍富于特征性。眼球运动失用,即核上性注视麻痹,尤其双眼的水平凝视运动不能,但扫视运动正常。另外,病人启动自主眼球运动困难,往往需要将头部做过多的转动方能使双眼注视到目标上。

小脑疾病造成的眼震常常是由凝视而诱发,病人不能保持偏中心凝视运动,眼震的慢相向原位,并且出现很快的纠正运动;可能是小脑中线、小脑半球或脑干的病变而无准确的定位价值。对小脑疾患具有特征性诊断价值的另一种体征,即反跳眼震,此征表现为当眼球回至原位时,慢相和快相颠倒过来。下跳性眼震提示枕大孔区病变,但也可见于小脑变性疾病。

斜视眼阵挛系指眼球做垂直性、水平性或旋转性多相量扫视摆动,而无扫视间歇期。眼球扑动系指眼球仅做水平摆动。两者均可发生在病毒性小脑炎和儿童期或成年人的副肿瘤综合征。

(十)其他症状

骤然头痛、眩晕、呕吐、共济失调以及嗜睡现象,提示小脑出血,应立即做CT脑扫描检查。慢性头痛、呕吐伴有共济失调提示颅后凹肿瘤。一些变性性共济失调疾患可并发认知功能障碍,若加上尿失禁症状则提示脑积水的存在。多发性硬化病人,除合并共济失调外,常合并尿急现象。合并体位性低血压等自主神经功能受损者,应想到多系统萎缩的可能性。遇到Friedreich脊髓小脑共济失调病人,应仔细做心脏检查,病人常有脊柱畸形及弓形足。

五、小脑性共济失调的鉴别诊断

小脑性共济失调症状易与其他疾病引起的共济失调相混淆,应认真区别。

(一)脊髓结核性共济失调

脊髓结核性共济失调也会出现步态异常,但表现步幅不均,无序,虽然也出现蹒跚步态,但在视力矫正下可改善,因此病人行走时常低头两眼注视地面和脚的动作,闭眼后躯体摇晃增强。例如病人洗脸时常向脸盆内倾倒(洗脸盆征阳性)。而小脑性共济失调的病人无论有无视力矫正皆不稳。此外,脊髓结核尚有深感觉障碍、腱反射丧失和瞳孔异常(Argyll-Robertson瞳孔)等表现。小脑共济失调合并有辨距不良、肌张力降低及小脑言语等。细致检查可以鉴别。

(二)前庭迷路性共济失调

小脑性共济失调与前庭迷路性共济失调主要鉴别要点如下:

1.前庭性共济失调在运动时明显 例如体位转动时突出,而单纯做简单随意运动时共济失调并不明显。

2.前庭性共济失调常伴有眩晕 呈发作性或持续性,而单纯的小脑性共济失调则无眩晕。

3.前庭性共济失调站立时 躯体向侧方倾倒,或摇晃不稳,其发病有一定的潜伏期,摇晃不稳逐渐增强,甚至出现倾倒,倾倒方向以侧方为多。小脑病变时躯体向各个方向摇晃,但以前后方向为主。

4.前庭性共济失调躯体倾斜与头位有密切关系 而小脑共济失调与头位无关。

临床实际工作中由于小脑与前庭束之间有密切联系,两种组织往往同时受累,出现小脑前庭迷路综合征。即使纯粹的小脑病变(例如小脑肿瘤),由于颅内压增高也可直接或间接地影响到前庭迷路系统。

(三)大脑性共济失调

大脑病变伴有痉挛性偏瘫或失语等典型症状时,很容易鉴别,但既有大脑病变又合并小脑病变时鉴别起来就比较困难。小脑病变时不出现锥体束征,广泛的小脑病变,例如小脑外伤、小脑脓肿呈现肌张力降低,或伴有肌力减低,但较大脑病变的肌力改变轻且短暂,不产生持久性瘫痪。

可通过联合屈曲试验进行鉴别:病人仰卧位,将两臂在胸前交叉,做起身动作,此时大脑病变与小脑病变表现相同,都表现起身时患侧股关节屈曲。如果检查者将两下肢按住,使之固定不动,观察病人上半身起床的动作。此时可见,在大脑病变时,病人健侧的躯体先离床,患侧后离床,如由坐而卧时恰好相反。小脑病变时,病人起身时患侧先离床,而卧下时与大脑病变相同,患侧先着床。这是由于锥体束的损害,病人为了弥补瘫痪侧的无力,而用健侧肌肉作支撑而先离床,同时将患侧牵引抬起,卧下时由健侧肌肉支撑,而患侧肌力低故先卧下。至于小脑病变时,由于拮抗肌失去抑制主动肌的能力,使主动肌的活动增强,起身时患侧先翘起。

(四)各种共济失调症

许多疾病以共济失调为主要临床特征,这些疾病统称为变性或先天性共济失调症。小脑皮质及其脊髓传导通路的变性或畸形是这些疾病的共同神经病理特征。此外,很多病例还同时有脑干及基底神经节的异常。

按传统的Holmes分类方法,共济失调症以神经病理为标准,分为脊髓小脑变性、小脑皮质变性和橄榄体脑桥小脑萎缩。近来,Harding的临床分类方法已经得到广泛应用,这种分类方法将共济失调症分为先天性、遗传性和非遗传性三类。遗传性共济失调症又分为常染色体隐性遗传病(如Friedreich共济失调症,FRDA)和常染色体显性遗传病(现常称为脊髓小脑性共济失调症)。大多数遗传性共济失调症的致病突变已明确,因此有理由将遗传性共济失调症单分出一类。非遗传性共济失调症包括一些病因不明的共济失调症和一些病因明确的以共济失调为主要症状的疾病。病因明确的以共济失调为主要症状的疾病主要是一些代谢性疾病和恶性疾病,非本节讨论的重点。

1.先天性共济失调症

(1)病因和病理生理 中枢神经系统结构的复杂畸形综合征常合并有小脑发育不良。此外,也有一些畸形仅有小脑的发育不良。单有小脑畸形的病人一般以先天性共济失调为主要临床症状,也可合并其他临床表现,如智力低下、强直和惊厥。一些严重的小脑畸形病人,可能仅有轻度共济失调。

先天性共济失调的病因不明。偶有同卵双生双胞胎出现先天性共济失调症的病例报道,提示先天性共济失调症可能是常染色体隐性遗传所致,但其分子遗传学病因至今尚不明确。在先天性共济失调症的病例中,散发病人的发病例数大大超过家族性的发病数。是否散发的先天性共济失调症亦是隐形遗传所致亦或存在其他致病因素尚不清楚。动物实验表明大量的外源性因素均可导致小脑发育不良,如毒素、病毒感染、低氧血症及放射。

(2)流行病学及危险因素 小脑发育不良引起的先天性共济失调罕见。尚无关于先天性共济失调的确切流行病学资料。

(3)临床特征及相关疾病 小脑发育不良很少单独出现,它以完全或不完全的小脑功能缺失为特征。小脑发育不良的临床表现各异,病人的平均寿命自数周至正常生存期不等。小脑发育不良病人通常都有较重的运动系统发育不良和持久的运动功能丧失。亦有次全小脑发育不良病人学会站立、走路和跑步等运动的报道。

小脑蚓部发育不良(Vermian aplasia) 常有小脑半球的体积缩小和小脑、橄榄核的畸形。在小脑发育不良的病人中,其生存期自数周至正常生存期不等。小脑蚓部发育不良的临床表现各异,可以表现为非进展性的小脑综合征,亦可表现为完全无症状。小脑蚓部发育不良同时合并其他畸形时,小脑功能失调的表现也可不明显。

Joubert综合征是一种具有独特临床表现的常染色体隐性遗传病。是由于9号染色体长臂上的一个位点的遗传异质性所致。Joubert综合征的临床表现包括喘息或呼吸暂停、眼球运动异常、共济失调和智力低下。多数病人在3岁前死亡。

小脑发育不良以全部或部分小脑体积的缩小为特征。在神经系统表现正常的人群中有时也可检测到小脑发育不良。小脑发育不良病人亦可表现为先天性共济失调。发病的患儿常较晚才开始学习走路。当患儿开始学习走路时,表现为失调步态,且常跌倒。肢体运动及说话均会受到影响。

Chiari畸形易发生小脑扁桃体下疝。尽管这些畸形会影响到小脑,但不会引起先天性共济失调。

(4)鉴别诊断和评估 先天性共济失调与其他早期发病的共济失调的主要鉴别点是前者病情没有进展性。引起先天性共济失调的各种小脑畸形在临床症状上没有区别。

磁共振成像(MRI)是诊断先天性共济失调的有效的神经影像学手段。磁共振可以清晰地显示小脑的形状大小,有无囊肿、脑积水等异常改变。电生理检查多无异常发现。

(5)治疗及预后 目前对该病没有特别的治疗方法。如果小脑畸形同时伴脑积水,可以考虑手术分流治疗。先天性共济失调病人的病情多无进展,预后良好。智力正常的儿童可以通过训练来弥补小脑缺陷。小脑畸形的病人常合并其他中枢神经系统异常,可伴有智力低下、癫痫、呼吸异常及非小脑性运动症状,此类病人预后较差,常在出生后数周内死亡。

2.遗传性共济失调

(1)常染色体隐性遗传病

①Friedreich共济失调 Friedreich共济失调(FRDA)是一种常染色体隐性遗传病,大部分FRDA是由于线粒体蛋白frataxin的基因编码区插入大量GAA重复片断所致。FRDA病人体内低表达的frataxin Mrna水平提示这些重复片段降低了该基因的活性,导致了FRDA病人的神经变性和心肌病的发生。

FRDA最初的病理改变发生在神经节后根,表现为大神经原的脱失。随着病情进展,还将出现脊柱感觉及运动神经轴突变性和心肌肥厚。偶有小脑蒲肯野氏细胞的减少和小脑萎缩。

FRDA的患病率是0.4/100000~4.7/100000,近亲结婚是其高危因素。如果一个家庭中有一个孩子患有FRDA,其他孩子FRDA的患病几率可高达25%。

FRDA多在25岁前发病,一般在10~15岁发病。多数病人以站立和步态失调为首发临床症状,少数病人亦以骨骼畸形尤其是脊柱侧突为首发临床症状。起病后,FRDA病人可出现多种症状,包括进行性共济失调、震动觉和位置觉损害。多数病人出现下肢无反射,约2/3的病人出现Babinski征阳性。由于锥体束功能障碍,远端肌肉萎缩,FRDA病人可表现为四肢无力,且进行性加重。眼球运动异常是FRDA常见的临床表现,典型者表现为眼球固定不稳伴方波跳动和眼—前庭反射减弱。在FRDA病程中,几乎所有的病人都会出现构音障碍,病程晚期可能出现视神经萎缩伴视力下降和进行性耳聋。尽管有些晚期病人有尿频、尿急,但膀胱功能通常不受损。尚无证据表明FRDA病人存在认知功能障碍。FRDA病人常合并其他非神经系统的疾病,如骨骼畸形(脊柱侧弯,弓形足)、肥厚性梗阻性心肌病、糖尿病。分子遗传学检测是FRDA诊断的金标准。

由于frataxin水平低下引起自由基水平升高是FRDA的主要致病因素,因此清除自由基是FRDA的主要治疗方法。可建议采用idebenone(5mg/kg/d)治疗,至少连用4个月可显着降低左室重量指数。虽然目前仍无严格控制的临床试验可证明其有效,FRDA病人可试用5-hydroxytryptophan、金刚烷胺或丁螺环酮(buspirone)等抗共济失调药物。对FRDA病人还可采用理疗和语言训练。心肌病和糖尿病均按内科原则处理。

FRDA是一种病情持续进展的疾病,平均在起病后10~12年均需完全依赖轮椅生活。其发病后的平均生存期为35年。

②腱反射保留的早发性小脑共济失调 腱反射保留的早发性小脑共济失调(EOCA)是一种变性共济失调症,男性发病率较高,提示其基因可能与X染色体连锁。目前,EOCA的致病基因仍不明确。EOCA的主要神经病理改变是小脑弥漫性萎缩。偶尔还有脑干核和小脑脚近心部变性,提示OPCA的存在。

EOCA的患病率是0.5/100000~2.3/100000,近亲结婚是其危险因素。如果一个家庭中有一个孩子患有EOCA,那么,其他孩子EOCA的患病率也明显增高,但几率小于25%。

EOCA多在25岁前发病,平均发病年龄为17岁。所有EOCA病人均具有持续进展的小脑症状,如步态和站立的共济失调、肢体运动的共济失调、构音障碍及小脑性眼球运动异常。约半数病人有震动觉和位置觉损害。其他一些非小脑症状(如锥体束症状、骨骼肌肉萎缩、视盘苍白、心肌病和糖尿病等)少见或没有。大部分EOCA病人的神经传导检查提示为轴索神经病,神经传导速度正常或轻微低下,也有少数病人神经传导速度小于20m/s。SEP检查皮层电位中度延迟或消失。半数病人可有异常的BAEP。这些异常包括Ⅰ、Ⅲ、Ⅴ波丧失和Ⅲ、Ⅴ波的延迟,提示可能存在听神经和中枢听觉传导通路的病变。磁共振通常表现为小脑萎缩,一些病例脑干亦有萎缩,提示OPCA。脊髓萎缩不是EOCA的典型表现。

腱反射的存在可鉴别EOCA与FRDA,此外,FRDA有眼球运动异常,EOCA则不同,且EOCA病人往往无心肌病。MRI检查时,EOCA表现为小脑萎缩,而FRDA表现为孤立的颈段脊髓萎缩。

目前尚无EOCA的有效治疗手段。同FRDA一样,EOCA病人可试用5-hydroxytryptophan、金刚烷胺或丁螺环酮,虽然目前仍无严格控制的临床试验可证明其有效。对EOCA病人还可采用理疗。EOCA的进展速度较FRDA慢,但EOCA毕竟是一种病情持续进展的疾病,许多EOCA病人在起病数年后病情进展为需使用拐杖或轮椅生活,平均在起病后20年均需完全依赖轮椅生活。

③共济失调—毛细血管扩张症 共济失调—毛细血管扩张症(AT)是第二个最常见的隐性遗传性共济失调。它是一种多系统障碍性疾患,主要临床特征包括在儿童早期开始的进行性共济失调、眼部和皮肤的毛细血管扩张、肿瘤的高发生率、放射敏感性和反复感染。共济失调—毛细血管扩张症的突变基因编码于许多磷酸肌醇-3激酶的基因家族,参与细胞周期的关卡点控制和DNA修复。

④Charleoix-Saguenay常染色体隐性遗传性痉挛性失调 CharleoixSaguenay常染色体隐性遗传性痉挛性失调(ARSACS)是一种限于加拿大魁北克地区的流行病,具有明确的表型。ARSACS是由于编码sacsin蛋白的大段外显子基因突变所致,其最常见的突变方式是基因缺失从而导致蛋白被截短(约占90%)。sacsin蛋白含有一热休克位点结构域,提示起到分子伴侣的功能。ARSACS病人的尸检表明有皮质的萎缩、锥体束变性、小脑蚓上部萎缩和运动神经原脱失,免疫细胞化学研究提示存在神经丝的异常聚积。中枢神经异常伴有混合性的感觉运动神经病。

ARSACS的主要临床特点是进展性的小脑共济失调和痉挛。反射域扩大,Babinski征阳性。随着病情进展,踝痉挛消失,足部肌肉出现远端萎缩。眼底镜检查其最明显的眼征是有鞘纤维向视盘周围伸展。

典型ARSACS在1~2岁起病,病人平均在40岁时需完全依赖轮椅生活。目前ARSACS没有有效的治疗方法。少部分病人的痉挛通过应用抗痉挛药可有所缓解。

⑤血β脂蛋白缺乏症 血β脂蛋白缺乏症是一种极少见的常染色体隐性遗传病,特点是出生后不久即以腹泻起病,而后缓慢出现神经系统症状,包括共济失调、肢体无力和腱反射消失、感觉障碍及视网膜变性。血β脂蛋白缺乏症是由于编码微粒体甘油三脂蛋白的基因突变所致,循环中含脂蛋白的脱辅蛋白B几乎完全丢失,病人不能吸收和转运脂肪及脂溶性维生素。其神经系统症状是由于维生素E缺乏所致。血β脂蛋白缺乏症的治疗包括控制饮食、减少脂肪摄入和口服补充维生素E,50~100mg/d。

⑥孤立的维生素E缺乏性共济失调 孤立的维生素E缺乏性共济失调(AVED)是一种少见的常染色体隐性遗传病,其临床表型同FRDA相似。AVED是由于编码维生素E转运蛋白的基因纯合子突变所致,而该蛋白是一种将维生素E与极低密度脂蛋白融合的肝脏特异性蛋白。因此,AVED病人体内维生素E被迅速清除。由于AVED病人并不存在维生素E吸收障碍,因此,给予AVED病人每日口服维生素E 800~2000mg治疗。

⑦Refsume病 Refsume病是一种少见的常染色体隐性遗传病,Refsume病病人体内编码植烷酸—辅酶A羟化酶的基因突变,体内组织植烷酸积聚,引起临床症状。Refsume病的主要临床症状包括共济失调、脱髓鞘性感觉运动神经病、色素性视网膜变性、耳聋、心律失常和鱼鳞癣样皮肤改变。Refsume病病人的视觉和听觉障碍缓慢进展,在低卡路里摄入时脂肪组织的植烷酸被动员,可引起急性的共济失调加重。

正常西方饮食每日的植烷酸摄入量为50~100mg,Refsume病时需将每日的摄入量降为10mg以下。通过良好的饮食控制,Refsume病病人的共济失调和神经病可得到改善,但不能阻止视觉和听觉障碍的进展。在急性恶化期,通过血清交换来降低植烷酸水平是一种有效的治疗方法,可以改善病人的神经系统症状和心脏功能。

⑧脑—腱黄瘤病 脑—腱黄瘤病是一种极少见的、常染色体隐性遗传的脂质贮存障碍性疾病,使胆甾烷醇和胆固醇在各种组织中集聚。脑—腱黄瘤病为编码固醇-27羟化酶的基因突变所致。脑—腱黄瘤病病人的临床综合征包括肌腱肿胀、白内障及缓慢进展的神经系统症状,其神经症状包括共济失调、锥体束和认知功能下降。脑—腱黄瘤病可予鹅脱氧胆酸盐750mg/d口服治疗,添加HMG-CoA还原酶抑制剂如西伐他汀、洛伐他汀可进一步改善症状。

⑨伴眼球运动失用的常染色体隐性遗传性共济失调 伴眼球运动失用的常染色体隐性遗传性共济失调(AOA)为编码一种称为aprataxin新蛋白的基因突变所致,是一种极少见常染色体隐性遗传病。AOA的神经系统表现变化不定。aprataxin蛋白的基因是同时被两个研究组所发现。一个是具有AT样表型的葡萄牙家系,其症状包括进行性的共济失调、眼球运动失用及周围神经病;另一项则是具有共济失调和血白蛋白减少的一个日本家系。AOA的临床表现与AT不同,缺乏毛细血管扩张症、肿瘤和免疫功能缺陷。AOA的发病年龄从儿童早期至青春期不定。尽管病人处于严重残疾状态,但可存活至中年或成人期。

⑩9号染色体长臂连锁的常染色体隐性遗传性共济失调 在一日本近亲家系中表明有9号染色体长臂的连锁,表现为共济失调,血清肌酸激酶、γ球蛋白及α胎蛋白水平的升高。另有一伴有眼球运动失用的共济失调家系,其基因亦定位于9号染色体长臂。

⑾伴听觉障碍和视神经萎缩的常染色体隐性遗传性共济失调 在一个具有早发性共济失调的以色列家系中,表明6号染色体短臂的连锁。这些病人以后出现了听觉障碍和视神经萎缩。

⑿婴儿起病的脊髓小脑共济失调 婴儿起病的脊髓小脑共济失调(IOSCA)是一种早期起病的常染色体隐性遗传病,对一个芬兰家系的研究提示致病基因位于10号染色体长臂。IOSCA多在1岁左右急性或亚急性起病,表现为笨拙、手和面部的手足徐动样运动、肌张力减退和下肢的深腱反射消失,学龄期会出现眼肌麻痹和感音性耳聋,病人到10~15岁时还会出现感觉性神经病和视神经萎缩。女性病人在15~20岁时可有性腺功能减退和癫痫。多数病人在20岁左右需要使用轮椅。

(2)常染色体显性遗传性疾病

①齿状核红核—苍白球路易斯体萎缩 齿状核红核—苍白球路易斯体萎缩(DRPLA)是一常染色体显性遗传性疾病,主要见于日本人。DRPLA的基因位于12号染色体短臂上。DRPLA病人显示在DRPLA基因的编码区均具有不稳定的扩增CAG重复,正常的重复长度在7~23个三核苷酸之间,而DRPLA病人在49~79个重复单位内有一等位基因。研究表明CAG重复的长短与病人的发病年龄相关。DRPIA在日本的患病率为0.1/100000。

DRPLA的发病年龄自婴儿期至成人期不等,平均发病年龄为30岁。DRPLA的临床症状多样,取决于起病年龄和CAG重复的长度。不论起病年龄和CAG重复长度,小脑性共济失调、构音困难及进行性痴呆是DRPLA最常见的临床表现。21岁前起病,CAG重复扩增长的病人表现有进行性肌阵挛癫痫,其中一些病人还有斜视眼阵挛。晚发的、CAG重复扩增短的病人,肌阵挛和痫性发作不明显,而这些病人主要表现为不随意的舞蹈或肌张力障碍样运动和精神异常(包括人格改变、幻觉或错觉)。眼球运动障碍包括注视诱发的眼震、平稳追视中断、方波眼跳和垂直注视麻痹。

DRPLA位点上CAG重复扩增是确诊的手段。少年起病,表现为进展性的肌阵挛癫痫的DRPLA尚需与Unverricht-Lundborg病、具破碎红纤维的线粒体脑肌病、神经原蜡样脂褐质增多症、Lafora小体病及唾液酸沉积症相鉴别。成人起病的DRPLA需与Huntington病相鉴别。临床上,Huntington病不出现共济失调和痫性发作。DRPLA与脊髓小脑共济失调(SCA)的鉴别要点是痴呆的表现。Creutzfeldt-Jakob病的症状包括共济失调、肌阵挛及认知功能迅速下降,同DRPLA相似。但Creutzfeldt-Jakob病的病情进展速度快于DRPLA。80%的DRPLA病人脑电图背景活动减慢,约半数病人有癫痫样脑电图改变,1/3的病人脑电图表现出光敏感。DRPLA病人的MRI显示小脑上脚萎缩和T2加权像的苍白球高信号。

目前,DRPLA尚无有效的治疗方法。有癫痫症状的DRPLA病人尚需接受标准的抗癫痫药物治疗,应避免使用苯妥因,因可能加重共济失调。

②发作性共济失调 发作性共济失调症(EA)分为Ⅰ型和Ⅱ型。EA-Ⅰ是由于位于12号染色体短臂的编码钾通道基因的错义突变所致,导致神经细胞膜动作电位后的无效复极。EA-Ⅰ是一种极少见的家族性疾病,多在儿童早期发病,以短暂的共济失调和构音障碍发作为特征,每次发作的时间数秒至数分钟不等,一天可发作数次,可由运动或惊吓而诱发。除共济失调外,EA-Ⅰ还可表现为肌张力障碍或舞蹈样动作。

由于编码钾通道的基因突变点各异,EA-Ⅰ的分子基因诊断困难。EA-Ⅰ与EA-Ⅱ的鉴别要点在于其病程更短,有肌纤维颤搐,无眼球震颤和发作间期的共济失调。少部分的代谢缺陷病亦可有间歇性共济失调,如高氨基酸血症、不伴有高氨基酸血症的氨基酸尿症、丙酮酸和乳酸代谢障碍性疾病。

部分EA-Ⅰ病人应用乙酰唑胺(500mg/d)可减少发作。肌纤维颤搐可用抗痉挛药物治疗。随着年龄的增长,EA-Ⅰ病人发作逐渐减轻,预后良好。

EA-Ⅱ是由于编码钾通道的基因无义突变,导致编码α1A电压依赖性钙通道亚单位的CACNAIA基因截短所致。EA-Ⅱ是一种极少见的家族性疾病,发病年龄从6个月至30岁不等,多在儿童时期起病,以反复急性发作的站立和步态失调、肢体共济失调和构音障碍为特征,每次发作的时间数小时至全天不等,发作频度自一天数次至长达一个月1次不等。发作间期的神经系统检查可见轻度步态失调和注视诱发的眼震。一些病人发展为进行性的共济失调和构音障碍。

EA-Ⅱ病人常有MRI的异常,尤其是进行性发作间期共济失调的病人常可见到小脑蚓部的萎缩。此外,这些病人的磁共振波谱检查还可见到小脑的pH值升高。电生理检查尚无一致性发现。

持续的应用乙酰唑胺可完全消除EA-Ⅱ病人的共济失调发作,停药时常可导致病情迅速复发。EA-Ⅱ病人的乙酰唑胺治疗经验表明该药可控制症状长达20年,目前尚不清楚该药是否能有效地减缓某些EA-Ⅱ家系成员的病情进展。

3.非遗传性—特发性小脑共济失调

(1)脊髓小脑共济失调 脊髓小脑共济失调(SCA)为一组非均一性的常染色体显性遗传的进行性共济失调。迄今,已发现与SCA相关的15种不同的基因位点(SCA1~8,10~14,16,17),可能还有一些新位点在不断被确定。SCA1、SCA2、SCA3和SCA6是最常见的基因突变,占所有家族性显性共济失调的50%~70%。SCA1、SCA2和SCA3是多系统障碍性疾病,临床表现为中枢神经和周围神经系统广泛受累,并且波及到小脑和脊髓。临床上通常表现为进行性共济失调,加上各种不同的综合征。神经病理研究表明,不仅脊髓小脑有神经变性,而且殃及大脑皮质、基底节和脑干。

(2)多系统萎缩 多系统萎缩(MSA)是一种散发的疾病,成人起病,以基底神经节、脑干、小脑和脊髓中间外侧细胞柱的神经变性为特征。按以前的疾病范畴,MSA包括纹状体黑质变性、散发性OPCA和Shy-Drager综合征,其超微结构标志是出现少突神经胶质的胞浆包涵体。

MSA病人表现为帕金森综合征、小脑性共济失调和自主神经功能衰竭(直立性低血压,尿失禁)的不同组合,平均发病年龄为55岁。约半数MSA病人有小脑性共济失调,因此,按照主要症状的不同,可将MSA分为帕金森型MSA(MSA-P)和小脑型MSA(MSAC)。自主神经功能衰竭的症状可以在小脑性共济失调症状出现之前、之后或同时出现。

晚期的MSA-C表现有共济失调、帕金森综合征及自主神经功能衰竭三大典型临床症状,很少误诊为其他疾病。但不典型的及早期的MSA-C需与不明原因的散发性共济失调及症状性小脑共济失调相鉴别。引起慢性小脑共济失调的小脑皮质变性的病因包括酒精中毒、各种毒性因素(抗癫痫药物、细胞静止药物、锂剂、溶剂、重金属等)、恶性肿瘤的远隔效应(副肿瘤性小脑变性)、吸收不良所致的维生素E缺乏、体温升高(热射病、神经安定剂的恶性综合征、菌血症等)及甲状腺功能减退。

MSA病人的MRI可见弥漫性小脑萎缩、橄榄体脑桥小脑萎缩及脑桥基底部和小脑中脚的皱缩。T2加权像上常有壳核低信号,提示基底节受损。此外,脑桥和小脑中脚可有高信号,反映脑桥小脑纤维的变性和胶质增生。但这些不是MSA的早期征象,因此MRI正常不能除外MSA。

MSA尚无有效的预防和治疗手段。典型的MSA-C治疗非常困难,而对其他类型的MSA可试用5-hydroxytryptophan、金刚烷胺或丁螺环酮,但目前仍无严格控制的临床试验证明其有效性。对MSA病人可采用理疗。MSA病人的帕金森综合征和自主神经功能衰竭采取对症处理。帕金森综合征可用多巴胺类药物,虽然疗效不如特发性帕金森症的病人。长期尿潴留的病人可选用耻骨膀胱造瘘术。直立性低血压者,推荐使用弹力袜和口服盐皮质激素治疗。

MSA病人预后差,多在起病5年后需依赖轮椅生活,其起病后的平均生存期为8~10年。

4.原因未明的散发性成人起病的共济失调 许多成人起病的进行性共济失调病人的基础原因不明。研究表明该病的发病率是MSAC的2倍。散发性共济失调病人的突出症状是小脑性共济失调,此外,近半数病人可因累及锥体束、后柱或周围神经系统。此类病人起病年龄多在55岁左右,几乎正常寿命。

如同MSA一样,原因未明的散发性共济失调的诊断依靠排除法,必须仔细地排除可引起小脑共济失调的其他疾病。与MSA-C的主要鉴别点是无自主神经功能衰竭和帕金森综合征。因此,在疾病早期不大可能将这两种疾病鉴别开来。多数具有孤立性小脑萎缩的病人,很少和没有脑干受累。对该病目前无特殊的治疗方法。

随便看

 

离鸟网收录3541549条中英文词条,其功能与新华字典、现代汉语词典、牛津高阶英汉词典等各类中英文词典类似,基本涵盖了全部常用中英文字词句的读音、释义及用法,是语言学习和写作的有利工具。

 

Copyright © 2004-2024 vtrois.com All Rights Reserved
更新时间:2026/4/9 9:24:54