时常还会发生其它一些细菌性食物感染,引发的症状与典型的食物中毒症状相同。最常遇到的感染可能就是由粪链球菌(Streptococcus faecalis)引起的感染了。关于是否是食源病菌目前还不清楚,但是已经从肉品和乳品中分离到了。
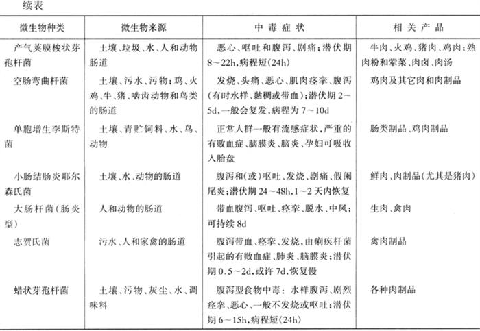
另外一个在乳、肉、禽产品中分布较广的致病菌是单胞增生李斯特氏菌(Listeria monocytogenes)。它能在某些高危人群如新生儿、孕妇和免疫缺乏症等患者当中引起如流感症状的食物感染。该病菌能够在冷藏温度下生长并能在100℃以上的温度条件下存活,现在已经引起了人们的高度关注,也是目前食品微生物学家正在着重研究的问题。
另外,各年龄段人群中均发现过由结肠耶尔森氏菌(Yersinia enterocolitica)引起的食物感染。该病菌主要存在于乳中,但在许多食物(包括肉类)中也发现了它的存在。该病菌也容易在冷藏温度下生长,不过加热至60℃以上即被杀灭。
大肠杆菌(Escherichia coli.)尤其是O157∶H7菌株被认为也会引起食物感染。以屠宰或加工过程中污染了该病菌的畜肉为原料制得的肉糜,如未经充分加热,很可能就成为该病菌的主要感染源。
表1-7-1列出了引起肉类食品中毒的常见微生物的种类、来源、食物中毒后的症状以及相关产品等。
表1-7-1 与肉类食物中毒有关的微生物及相关产品

