网站首页  词典首页


请输入您要查询的字词:

 

字词 典型粉末冶金制品
类别 中英文字词句释义及详细解析
释义

典型粉末冶金制品


6.4.2.1 粉末冶金减摩材料

采用粉末冶金工艺可制得多用途的减摩材料,其用途与青铜、巴氏合金、减摩铸铁以及某些塑料相同,可用作滑动轴承材料.表6-71列出对减摩材料的要求及粉末冶金工艺制取减摩材料的特点.粉末冶金减摩材料按润滑条件可分为表6-72中的两大类.

表6-71 对减摩材料的要求及粉末冶金工艺制取减摩材料的特点

表6-72 粉末冶金减摩材料的分类

含油轴承是用材料的多孔性浸渗润滑油的减摩材料,用作轴承、衬套、轴瓦、滑板等.常用的基体金属有铁基和青铜基两种.通常添加的固体润滑组元是石墨.表6-73列出常用含油轴承的化学成分、主要物理机械性能及适用条件.表6-74举出一些含油轴承应用实例.

表6-73 常用含油轴承的化学成分、主要物理机械性能及适用条件

①碳均为石墨.

表6-74 含油轴承应用实例

铜铅轴瓦是一种良好的减摩材料,适用于高负荷的动力机械.粉末冶金铜铅轴瓦的制造过程是将雾化铜铅合金粉末或雾化铜铅锡合金粉末,松散地铺在镀铜钢背上,经过二次烧结、轧制制得带材,将带材下料、冲弯、成型、热定型、电镀二元合金等.表6-75列出铜铅轴瓦的性能及其特点.

表6-75 铜铅轴瓦的性能及特点

金属塑料减摩材料是一种由粉末冶金多孔制品和聚四氟乙烯等固体润滑剂制成一体的复合材料,综合了聚四氟乙烯优异的减磨性能和粉末冶金制品较高的强度,成为一种具有良好综合性能的无油润滑减摩材料.

金属塑料减摩材料可分为两大类:整体金属塑料和复合金属塑料.其制造工艺流程见图6-16.

表6-76列出几种材料的物理机械性能及摩擦系数.表6-77是金属塑料减摩材料的应用举例.

表6-76 几种材料的物理机械性能及摩擦系数

①包括上下层的整体密度;

②将整圆环切成9段,从端面方向进行冲击,取平均冲击功,不计冲击韧性,断面面积0.65cm×0.71cm;

③试验在MM-200磨损试验机上干摩擦条件下进行,对偶材料为45钢,HRC40~45,粗糙度,p=137.2MPa,v=0.418m/s.

图6-16 金属塑料制造工艺流程

表6-77 金属塑料减摩材料应用举例

6.4.2.2 粉末冶金铁基结构材料

粉末冶金铁基结构材料是以铁粉或合金钢粉为主要原料,采用粉末冶金方法制造结构零件用的材料.主要要求是有足够的力学性能或耐磨性能,较好的工艺性能,有时也要求材料有耐热、耐腐蚀等特殊性能.

粉末冶金铁基结构制品生产方法分4类:一次压制烧结、复压复烧、浸渗和粉末锻造.常用的生产工艺流程见图6-17.表6-78列出常用铁基结构材料的成分、特点和应用.表6-79为常用铁基结构材料的物理机械性能.

图6-17 铁基结构材料(零件)生产工艺流程

表6-78 常用铁基结构材料的成分、特点和应用

表6-79 常用铁基结构材料的物理机械性能

①淬火处理:800~850℃油淬,150~200℃回火.

渗碳淬火处理:900~930℃气体渗碳1.5~2小时,800~850℃油淬,150~200℃回火.

②无缺口试样.

6.4.2.3 粉末冶金过滤材料

粉末冶金多孔材料可作为过滤材料,有非常优良的过滤性能,在石油化工、机械工业、冶金工业、动力工业、航空和造船工业、原子能工业以及食品工业中应用极为广泛.生产粉末冶金过滤元件的工艺流程见图6-18.

图6-18 粉末冶金过滤元件制造工艺流程

粉末冶金过滤材料有青铜、镍、不锈钢、钛、蒙乃尔合金、铁、黄铜、银、钨和难熔碳化物等,可按不同的使用要求选择.使用较多的是前5种.钛过滤器有良好的耐腐蚀性,受到日益广泛的重视.表6-80~表6-86列出几种粉末冶金过滤元件的过滤性能、物理性能、力学性能及允许工作温度.表6-87列出粉末冶金过滤材料适用的过滤介质.

粉末冶金过滤元件在使用过程中,由于杂质将孔隙阻塞,导致透过性能降低,按照具体情况,选择适当的再生方法(表6-88),可以使过滤元件重复使用.

表6-80 青铜过滤元件的过滤性能

注:粉末松装烧结,试样厚度2.5mm.

表6-81 镍过滤元件的过滤性能

注:等静压制,成型压力147~196MPa

表6-82 蒙乃尔合金过滤元件的过滤性能

注:等静压制147~196MPa.

表6-83 不锈钢过滤元件的过滤性能

注:等静压制147MPa或模压196MPa,试样厚度2.5mm.

表6-84 粉末冶金过滤材料的物理机械性能和允许工作温度

注:表中机械性能数据中,青铜、不锈钢和低碳钢用5#粒级粉末模压成标准试样测得,其余为管材实测结果.

表6-85 粉末冶金过滤管的耐压强度MPa

注:试样尺寸Ф50×150(青铜Ф50×50),壁厚3mm,自内孔向外侧加压.

表6-86 青铜过滤元件的耐压强度 MPa

①压力方向自外向内.

表6-87 粉末冶金过滤材料适用的过滤介质

表6-88 再生方法

6.4.2.3 粉末冶金摩擦材料

粉末冶金摩擦材料是由基体金属(铜和铁)、摩擦组元(石棉、二氧化硅、三氧化二铝和碳化硅等)以及润滑组元(石墨、铅、二硫化钼和金属硫化物等)等,通过压制和加压烧结而制成.调节各组元的含量,并控制制造工艺,可获得所需要的性能.

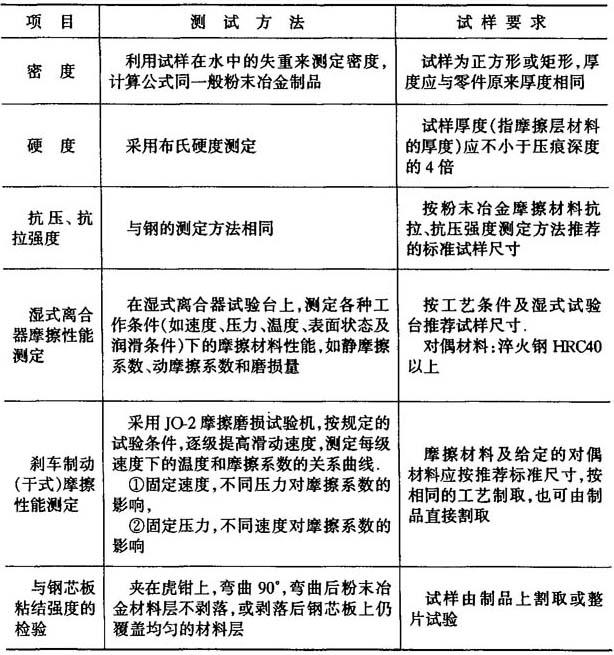
常用粉末冶金摩擦材料的成分和性能见表6-89.粉末冶金摩擦材料性能测试方法见表6-90.

表6-89 常用的粉末冶金摩擦材料的成分和性能

①粉末冶金摩擦材料标记:

②JO-2摩擦磨损试验机测定;

③FM69-20、FM73-25为实际成分配比,非百分比;

④船用齿轮箱湿式离合器试验台测定,测试条件:对偶材料-淬火钢HRC48以上,工作压力为58.8~313.6MPa,平均线速度vm=15m/s,油温为65℃.

表6-90 粉末冶金摩擦材料性能测试

6.4.2.5 硬质合金

硬质合金是以难熔金属碳化物(碳化钨、碳化钛、碳化铬等)为基体,以铁族金属(主要是钴)作粘结剂,用粉末冶金方法生产的一种多相组合材料,具有硬度高、耐磨性好、机械强度高、耐腐蚀性和耐氧化性好、耐酸碱、线胀系数校以及电导率和导热率与铁及铁合金相近等特点.

硬质合金按其成分和性能特点可为5类,见表6-91.其生产工艺流程见图6-19和图6-20.

表6-91 硬质合金的分类

图6-19 钨钴及钨钴钛类硬质合金生产工艺流程

图6-20 钢结硬质合金生产工艺流程

各类硬质合金的牌号、成分及性能见表6-92~表6-97.

表6-92 钨钴钛类牌号、成分、性能及应用范围

表6-93 钨钴类牌号、成分、性能及应用范围

表6-94 通用合金类牌号、成分及性能

表6-95 碳化钛基类牌号、成分及性能

表6-96 钢结硬质合金牌号、成分及性能

表6-97 钢结硬质合金使用特点和应用范围

硬质合金在采矿、地下建筑、采煤、石油钻探和地质钻探等工业中的应用主要做成钎头和钻头,其推荐牌号见表6-98.

表6-98 钎头用硬质合金推荐牌号

硬质合金是制作模具的理想材料,可用来制作拉伸模及冲压模,其牌号的选择见表6-99.

表6-99 硬质合金模具牌号的选择

硬质合金刀具有单刃、多刃和整体多刃等几种形式,应根据被加工材料的种类、加工类别、加工条件及特性等因素,合理选择牌号和型号,见表6-100.

表6-100 硬质合金刀具牌号的选择

随便看

 

离鸟网收录3541549条中英文词条,其功能与新华字典、现代汉语词典、牛津高阶英汉词典等各类中英文词典类似,基本涵盖了全部常用中英文字词句的读音、释义及用法,是语言学习和写作的有利工具。

 

Copyright © 2004-2024 vtrois.com All Rights Reserved
更新时间:2026/4/7 16:05:24