网站首页  词典首页


请输入您要查询的字词:

 

字词 典型铸铁缺陷的焊接
类别 中英文字词句释义及详细解析
释义

典型铸铁缺陷的焊接


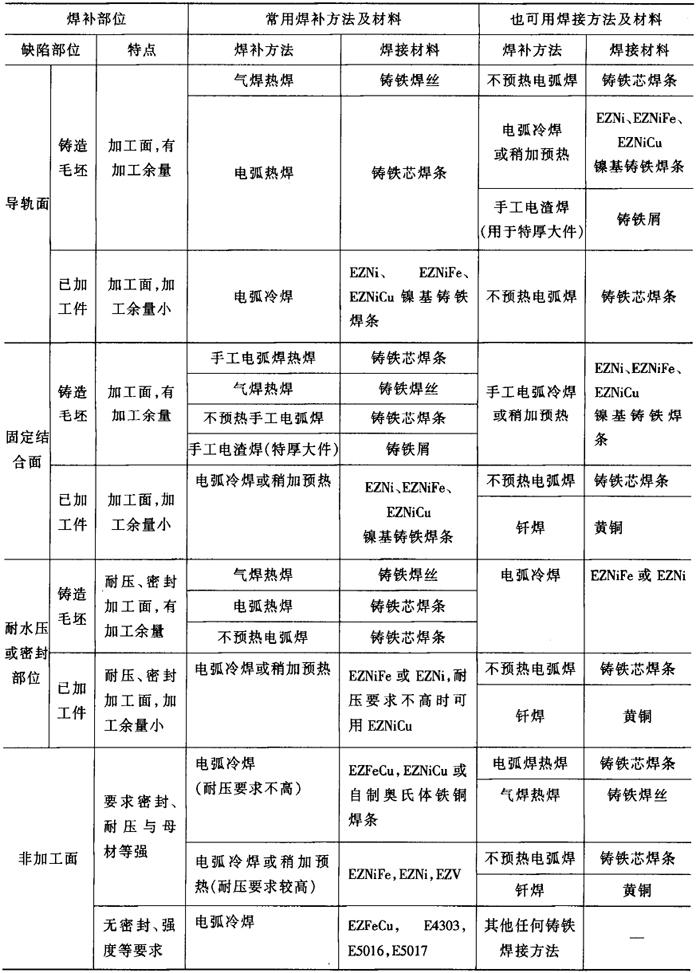
实际生产中,常见典型铸铁缺陷焊补方法及焊接材料的选择见表2-5-22;拖拉机、汽车汽缸体、缸盖常见铸铁缺陷的焊补方法及焊接材料的选择见表2-5-23;机床常见铸铁缺陷修复的焊补方法及焊接材料的选择见表2-5-24。

表2-5-22 常见典型缺陷焊补方法及焊接材料的选择[2]

表2-5-23 拖拉机、汽车汽缸体、缸盖铸铁件焊补方法及焊接材料的选择[2]

表2-5-24 机床常见缺陷的焊补方法及焊接材料的选择[2]

随便看

 

离鸟网收录3541549条中英文词条,其功能与新华字典、现代汉语词典、牛津高阶英汉词典等各类中英文词典类似,基本涵盖了全部常用中英文字词句的读音、释义及用法,是语言学习和写作的有利工具。

 

Copyright © 2004-2024 vtrois.com All Rights Reserved
更新时间:2026/4/8 18:06:28