网站首页  词典首页


请输入您要查询的字词:

 

字词 冷却和包装
类别 中英文字词句释义及详细解析
释义

冷却和包装


1.蒸煮香肠的冷却

蒸煮香肠的冷却和包装主要是针对低温蒸煮香肠,因为这类香肠进行的是巴氏杀菌,温度相对较低(不超过80℃),所以总还有一些未被杀死的细菌存在,这就要求通过冷却或冷却贮藏来达到延长产品贮存期的目的,因此加热处理后的冷却以及后面的低温贮藏对延长产品的贮存期起着决定性作用。蒸煮香肠的冷却,要求蒸煮后立即使中心温度迅速下降。尽可能快地通过10~60℃(2h内),这样有两个好处:首先减少产品的重量损失,因为冷却过程也会造成重量减轻,冷却速度越快重量损失越少,其次若不尽快将温度降至细菌适宜生长的温度范围以下,则未被杀死的细菌孢子就会重新繁殖。快速冷却产品的方法有冷水冷却或直接冲淋冷却,一般是将产品直接降温至5℃,然后在0~5℃之间贮存,在贮存过程中一是要注意贮存温度不能发生波动,二是要注意贮存间的相对湿度,一般要求贮存间的相对湿度在90%~95%之间。若低于90%,则会使香肠的肠衣发干、起皱以及香肠边缘发硬;若高于95%,则香肠外表面会出现油腻感引起产品发绿、边缘变色、口味变差及迅速腐败。

2.包装的主要目的

(1)主要是为了保证产品的完整性,避免在运输销售途中的物理、化学及微生物学的污染或损害。

(2)增加食品美观,便于携带,易引起消费者的购买欲望。

(3)延长食品贮存期,用包装手段来阻止产品的化学变化和微生物污染。

3.包装材料的选择

造成产品质量下降的主要因素:

(1)氧化(光的影响)。

(2)微生物。

(3)霉变。

(4)污染(破损、手触摸等)。

(5)变味。

对于产品的包装来说,也应从以下几个方面来考虑,以尽可能达到保证产品质量的要求。首先应保证产品未被污染。目前一般经常使用的外包装材料有塑料薄膜、收缩性塑料膜、压层玻璃纸、涂料玻璃纸等,在选择包装材料时应考虑包装材料的如下性质:透明度、透湿性、透气性、热封性及材料的相对强度等,这些特性对产品的氧化退色、质量损失以及生产成本等将产生很大的影响。若包装后产品还需高温杀菌则应考虑包装材料的物理特性,如是否能耐压及抗高温。另外,包装材料在使用之前必须在20℃条件下贮存2d以上,有些包装材料在贮存时还有湿度要求。

4.包装方法

(1)普通包装 无气密性、避光性要求,包装材料大多用普通聚乙烯或聚氯乙烯、聚丙烯等复合材料。

(2)真空包装 在真空条件下,使在杀菌时未被完全杀灭的嗜氧菌孢子不能生长。这类包装需较高的气密性,有时还需具有避光性,因而都采用复合材料,目前最常用亦最有效的复合材料是PVDC(聚偏二氯乙烯)。它具有热收缩、高气密性、柔软、易封口等特性,用该材料包装后的产品经高温杀菌后可使产品贮存期延长到6~24个月,若经巴氏杀菌,在0~4℃可贮存4~6个月。

(3)气调包装 将袋内空气抽出后再充入N2或CO2气体,其目的是抑制厌氧性微生物在真空状态下生长。气调包装的优点在于充入N2或CO2气体,使氧气的渗入可能性降至最低,以延缓细菌的生长繁殖时间。

另外,在进行包装时,应注意露点及卫生要求。

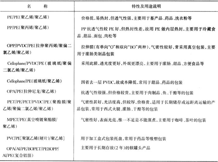
表2-7-7 常用复合包装材料的特性及主要用途

5.包装机械

图2-7-1所示为拉伸膜自动包装机,这种包装机是在机上制袋,装入产品后进行抽真空或充入惰性气体,然后密封。这种机器在装膜时,要注意热封层必须相对,确定方法是用刀刮表面,起毛的一边为热封层。

图2-7-1 拉伸膜自动包装机结构图

图2-7-2所示为真空(充N2、CO2)封袋机,封口后直接进行二次杀菌,减少了二次污染的微生物生长的机会。

图2-7-2 真空封口及二次杀菌系统

随便看

 

离鸟网收录3541549条中英文词条,其功能与新华字典、现代汉语词典、牛津高阶英汉词典等各类中英文词典类似,基本涵盖了全部常用中英文字词句的读音、释义及用法,是语言学习和写作的有利工具。

 

Copyright © 2004-2024 vtrois.com All Rights Reserved
更新时间:2026/4/8 17:53:33