网站首页  词典首页


请输入您要查询的字词:

 

字词 化学反应设备综述
类别 中英文字词句释义及详细解析
释义

化学反应设备综述


化学反应设备是化工厂的关键设备,其用途是实现化学反应过程。

1.化学反应设备要求

(1)生产强度大,即设备小而生产能力大。

(2)运转稳定可靠,调节灵便和操作弹性大。

(3)结构简单,各零部件连接方式和受力合理。

(4)催化剂层温度分布合理,充分发挥催化剂效能。

(5)流体在床层内均匀分布,设备阻力小。

(6)设备日常操作费低,一次性投资费用少。

2.化学反应的相分类(表16-37)

表16-37 化学反应的相分类

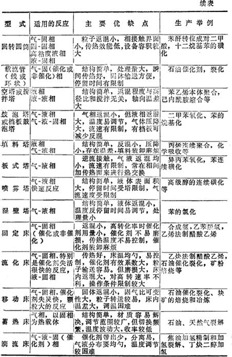
3.反应器型式与特性(表16-38)

表16-38 反应器型式与特性

随便看

 

离鸟网收录3541549条中英文词条,其功能与新华字典、现代汉语词典、牛津高阶英汉词典等各类中英文词典类似,基本涵盖了全部常用中英文字词句的读音、释义及用法,是语言学习和写作的有利工具。

 

Copyright © 2004-2024 vtrois.com All Rights Reserved
更新时间:2026/4/8 20:28:54