化学肥料是指含有植物生长所必需的营养素的无机化合物或混合物。按植物对必需营养元素所需要的量,可将化肥分为大量元素肥料和微量元素肥料两大类。按肥料所含元素的种类可分为单元肥和复合肥。在花卉生产中很少只用单元肥,经常是二元或三元复合肥料(表4-2)。
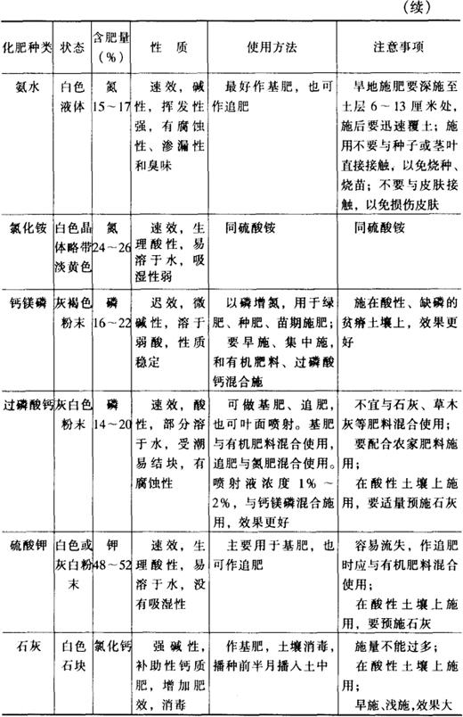
表4-2 主要化学肥料的养分、性质及用法表


在花卉园艺生产中,常由种植者按所种花卉对大量元素和微量元素的要求,自行配制花卉专用肥或叫散装肥(表4-3、4-4、4-5),避免了某一种元素的偏多或偏少。或者由生产肥料厂家根据花卉生产的需要,先测土,后配方,再生产花卉专用肥,这种途径生产的花卉肥针对性强,物理性能良好,施用方便,效果优良,价格虽高,但这是科学施肥的有效技术,值得推广。
表4-3 以天然肥料为基础的花肥配制表(单位:%重量百分数)

表4-4 以化学肥料为基础的花肥配制表(单位:%重量百分数)


表4-5 自制花卉肥料表

