网站首页  词典首页


请输入您要查询的字词:

 

字词 十二经脉“是动”、“所生病”
类别 中英文字词句释义及详细解析
释义

十二经脉“是动”、“所生病”


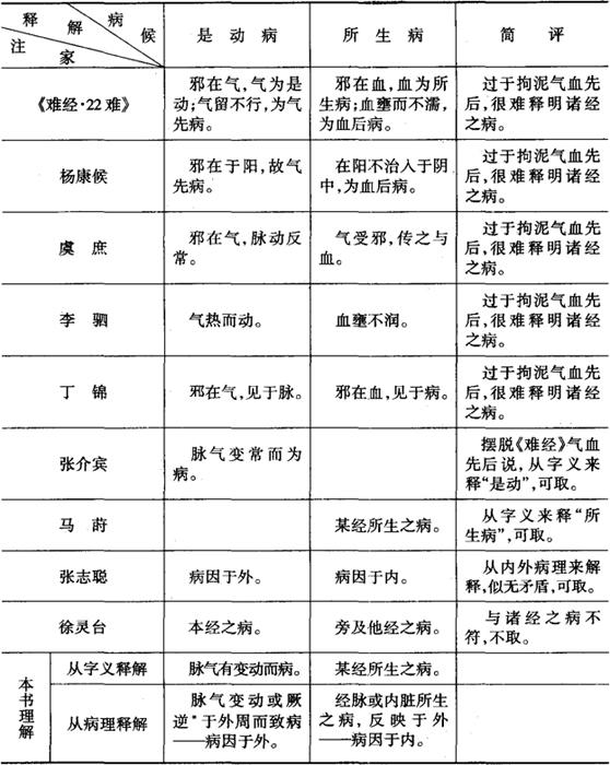
十二经脉各有“是动”、“所生病”,由于《灵枢·经脉》未曾释明原意,致历代医家释义不一,未能统一,究应以何者为是,兹列表比较并释解之,见表2-17。

表2-17 十二经脉“是动”、“所生病”释解表

*“厥逆”为经脉之气厥而逆上,《灵枢·五乱》称:“清气在阴,浊气在阳,营气顺脉,卫气逆行,清浊相干”,“乱于臂胫,则为四厥(四肢之厥逆)”。故十二经脉“是动病”中手太阴,手少阴称“臂厥”,足阳明称“骨干厥”,足太阳称“踝厥”,足少阳称“阳厥”。因这五经均为远心性走向之经脉,经气厥逆与脉行相反所致之变动,故均名为“厥”。后见十二经脉病候分类表。

随便看

 

离鸟网收录3541549条中英文词条,其功能与新华字典、现代汉语词典、牛津高阶英汉词典等各类中英文词典类似,基本涵盖了全部常用中英文字词句的读音、释义及用法,是语言学习和写作的有利工具。

 

Copyright © 2004-2024 vtrois.com All Rights Reserved
更新时间:2026/4/9 9:30:29