网站首页  词典首页


请输入您要查询的字词:

 

字词 各种手工电弧焊用碳钢焊条选用、适用范围
类别 中英文字词句释义及详细解析
释义

各种手工电弧焊用碳钢焊条选用、适用范围


通常根据被焊碳钢的化学成分、力学性能、抗裂性能等要求,同时考虑焊接结构形状、工作条件、受力情况和焊接设备等方面,必要时还需进行钢材的焊接性试验,才能确定所采用的焊条和必要的施焊工艺措施。在碳钢焊接时,焊接材料的选用主要采用“等强”原则,即焊接材料的强度与被焊材料的强度相当。

在1997年颁布的机械工业焊接材料产品样本中所列焊条牌号已在市场上广泛流行。为了便于使用,将GB/T 5117中焊条型号以及ANSI/AWS A5.1类别与这些常用牌号的对照列于表1.2-12:

表1.2-12 常用碳钢焊条牌号与GB/T 5117型号及ANSI/AWS A5.1类别对照

每一种碳钢焊条的性能和特点均有所不同,如焊接电流范围、焊条再烘干制度等。随着焊接条件的变化,焊接电流大小也应有所改变。如工件预热后焊接电流可比不预热时减少5%~15%,采用直流电源时可比交流电源减少10%左右;立焊和仰焊时可比平焊减少10%~15%。碳钢焊条施焊时所适用的焊接电流范围汇总于表1.2-13。

表1.2-13 不同类型焊条适用的电流范围

碳钢焊条的再烘干温度汇总于表1.2-14。从表可以发现,再烘干温度是由药皮类型决定的,有的药皮类型烘干温度不能太高(如纤维素型),否则药皮要分解变质,失去保护作用;也有的药皮类型烘干温度不能太低(如低氢型),否则焊缝含氢量增高,易引起焊接裂纹和气孔。

表1.2-14 碳钢焊条的再烘干温度

普通碳钢焊条是最常用的,量大面广,特别是J422焊条,在焊接界是尽人皆知的。普通碳钢焊条的强度包括420MPa和490MPa两个等级,其药皮类型有氧化钛型、氧化钛钙型、钛铁矿型、氧化铁型、纤维素型和碱性低氢型,根据所焊产品及要求的不同,可选择不同药皮类型的焊条。通常多选用钛钙型焊条。但当要求韧性高或抗裂性好时,应选用碱性低氢型焊条,在缺少直流电源时,应选用交直流两用的低氢型焊条。另外,焊条的强度级别应与被焊母材强度级别相当,个别情况下,如为提高抗裂性能也可选用比母材强度低一级的焊条。纤维素型焊条主要用于管道焊接,它适于向下立焊。

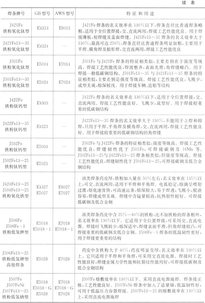
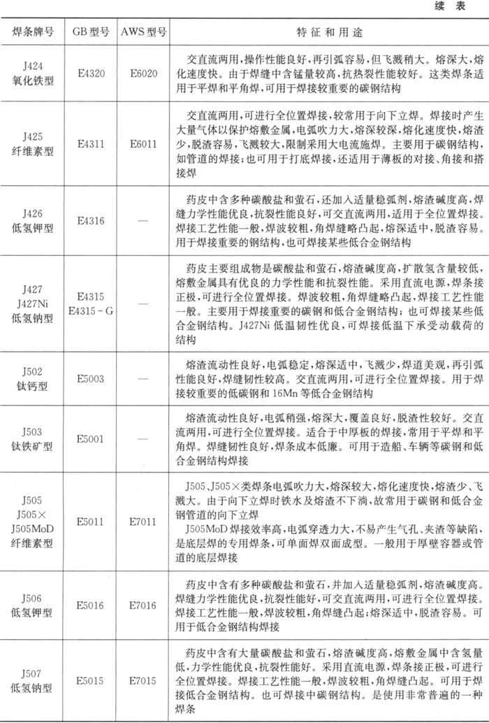
在普通焊条的药皮中加入适量铁粉即成为铁粉焊条;利用重力进行焊接的铁粉焊条叫重力焊条,它的长度要比手工焊接用的焊条长,其他基本相同。铁粉焊条的优点是焊接工艺性能好,熔敷效率高。根据药皮厚度的不同,可将铁粉焊条分为两种:一种是药皮厚度稍大于普通焊条,其名义熔敷效率在105%~125%,这种焊条适用于全位置焊接,另一种是药皮厚度明显大于普通焊条,又称厚药皮焊条,其名义熔敷效率大于130%,多数在150%~200%,最高可达250%,故也称高效铁粉焊条。高效铁粉焊条不适宜全位置焊接,只能用于平焊、平角焊和横角焊。铁粉焊条中应用最多的有E5018、E5024、E5027和E5028四个型号。E5018型(J506Fe)焊条的工艺性能良好,效率较高,适宜于全位置焊接。E5024型(J501Fe13~25)焊条的工艺性能优良,焊接效率很高,广泛用于普通结构的平焊或横角焊。E5027型(J504Fe13~25)焊条主要用于船舶等的重力焊接。E5028型(J506Fe13~25)焊条用于重要结构的平焊、平角焊或横角焊,焊接效率高。专用碳钢焊条包括的范围很广,可归结为对焊缝性能有特殊要求的专用焊条如高韧性焊条(J506G)、压力容器用焊条(J506R、J507R)、高韧性压力容器用焊条(J507GR)、超低氢焊条(J507H)、高韧性超低氢焊条(J507RH);对施焊位置有特殊要求的专用焊条,如向下立焊焊条(J507X)、管道用向下立焊焊条(J507XG)、底层焊条(J507D)、盖面焊条(J506GM)、低尘焊条(J506DF);其他特殊用途的专用焊条,如纯铁耐腐蚀焊条(J350)、水下焊接专用焊条(TS202)等。采用专用焊条施焊时,应遵照各焊条的具体要求进行,否则难以达到预期目的(见表1.2-15)。

表1.2-15 手工电弧焊用各种碳钢焊条介绍

国内外常用碳钢焊条标准和常用焊条牌号见表1.2-16、1.2-17。

表1.2-16 国内外常用碳钢焊条标准型号对照表

表1.2-17 国内外常用碳钢焊条牌号对照表

随便看

 

离鸟网收录3541549条中英文词条,其功能与新华字典、现代汉语词典、牛津高阶英汉词典等各类中英文词典类似,基本涵盖了全部常用中英文字词句的读音、释义及用法,是语言学习和写作的有利工具。

 

Copyright © 2004-2024 vtrois.com All Rights Reserved
更新时间:2026/4/8 10:09:56