网站首页  词典首页


请输入您要查询的字词:

 

字词 哪些人容易患癌症
类别 中英文字词句释义及详细解析
释义

哪些人容易患癌症


在西方发达国家中,多数成年人都面临患癌症的风险。这是因为特定的生活习惯和生活环境,使人们更多地面临癌症的威胁,大多数人具有患癌症的平均风险,而不是我们平时认为的低风险。

仔细阅读本书你会发现,如果是在癌症平均风险范畴,完全可以通过改变生活习惯以及家庭和工作环境使自己进入癌症低风险的范畴之内。

在西方社会有很少一部分人确实是处于癌症低风险的范畴之内,他们是通过具体行动来把握自己的。他们吃非常健康的饮食(大量的蔬菜、水果、谷类食品、淀粉类食品、含粗纤维的食品、鱼、少量的脂肪和肉类食品、不摄入过多的能量)、不超重、不吸烟、不过量饮酒、有规律地进行体育锻炼、避免过多日晒、避免压力或采用放松和冥想等方法来解决压力问题。如果同时也没有各种癌症的家族史或患癌症的遗传倾向,那么他们患癌症的风险的确很小。

而另外一类人患癌症的风险就比较高,他们受很多因素的影响,例如家族特殊的遗传特征,以往的健康问题,不良生活习惯如不健康饮食、吸烟、过量饮酒、不参加体育运动和生活压力大等,或是工作和生活环境中存在致癌物质。符合以上一个或多个条件的人患癌症的风险会比较高。

哪些人癌症发病风险高

某些人患癌症的风险要比平均水平高。这里必须着重强调的是,这些人并不是一定会患癌症,只是和那些处于癌症平均风险的人相比,发病的几率要高一些。例如,在一般的发达国家患大肠癌(结肠癌或直肠癌)的几率是1/20,但对于那些高风险的人来说,由于不良饮食、大量吸烟和饮酒,在他们一生中患大肠癌的几率就可能上升到1/10甚至于1/5。

遗传获得性癌症

有癌症遗传倾向的人可以划分为两类,只有很少一部分人患某种特殊癌症的风险非常高,而大部分人只是比平均风险稍高一点而已。幸运的是目前已有很多方法可以早期发现大部分的遗传风险,所以这类癌症也是有可能被预防的。即使不能预防,至少也可以在病变早期即可治愈期发现并给予治疗。我们将在第二部分中详细讨论遗传获得性癌症的细节问题。

极高的癌症遗传风险

很少一部分人有极强的癌症遗传倾向,他们患某种特殊癌症的风险非常高(两个人中就有一人患癌症)。虽然这种家族并不多见,但对其家族成员的鉴别十分重要。针对这样的人群目前可以从癌症预防的发生和早期发现结合治疗等方面多做努力。表1-2列举了这些高癌症遗传风险疾病的特征。

表1一2 高癌症遗传风险疾病的遗传性特征

稍高于平均水平的癌症遗传风险

和前面提到的家族性高癌症遗传风险不同,这类人癌症遗传风险只是比平均水平稍高,原因是他们的家族成员中有人患有某种癌症,或是他们具备一些特殊的遗传性个体特征,例如白皙的皮肤过度日晒后倾向于演化成皮肤癌。表1-3列举了导致高于平均水平癌症风险的遗传特性。

表1-3 导致高于平均水平癌症风险的遗传特性

既往病史

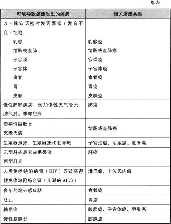
过去的健康状况,以及接受过的某些治疗和手术也和癌症发病风险的增加有关。表1-4列举了可能导致癌症发生的一些疾病。表1-5列举了各种使机体倾向于患癌症的治疗方式。

表1-4 可能导致癌症发生的疾病

表1-5 与既往治疗方式相关的癌症

生活习惯、生活压力及环境因素

不良生活习惯可使人们倾向于患各种癌症。这些习惯主要有不健康饮食、吸烟、过量饮酒、缺乏体育锻炼、生活压力大和缺乏应对压力的能力等,此外环境因素也不可忽视。

饮食

和癌症发生相关的饮食习惯一方面是蔬菜、水果、谷类食品、淀粉类食品、鱼类食品摄入量太少;另一方面是饮食中摄入的高能量食品如糖和脂肪太多,摄入的动物脂肪和肉类的量太多。常年保持这种饮食习惯患癌症的风险就会增加。

相反的饮食方式在一定程度上可以降低癌症发病风险,癌症预防的发生。这种饮食方式是大量地摄取蔬菜、水果、谷类食品和淀粉类食品;大量摄取鱼类食品;减少高能量食品的摄入;减少动物脂肪和肉类的摄入。和癌症有关的饮食习惯以及癌症预防饮食将在第二部分中详细介绍。表1-6列举了和饮食习惯相关的几种癌症。

表1-6 与饮食相关的癌症

吸烟

吸烟是导致死亡特别是导致癌症死亡的重要原因。据统计,经常吸烟的人两个中就可能有一个过早地死于吸烟相关的癌症。第二部分将详细描述吸烟和癌症的关系,以及如何预防吸烟相关癌症。表1-7列举了与吸烟相关的癌症。

表1-7 与吸烟相关的癌症

过量饮酒

过量饮酒也是导致癌症的重要原因。第二部分将详细讨论酒精摄入和癌症形成的关系。表1-8列举了和过量饮酒相关的癌症。

表1-8 与过量饮酒相关的癌症

过度日晒

金发碧眼、皮肤白皙的人,过度日晒后容易形成色斑,可能导致恶性黑色素瘤和非黑色素瘤性皮肤癌的发生(第二部分将详细论述)。非黑色素瘤性皮肤癌包括基底细胞癌和鳞状细胞癌。

缺乏体育锻炼

运动量少、久坐以及不规律参加体育活动的生活习惯,是结肠癌、结肠癌前病变如结肠腺瘤样息肉发病的一个重要因素。

缺乏体育锻炼还可使其他一些癌症的发病风险增加,特别是乳腺癌、子宫体癌、卵巢癌、前列腺癌和睾丸癌。但缺乏体育锻炼导致这些癌症的科学依据不像结肠癌那样明确。第二部分将详细讨论体育锻炼在癌症预防中的作用。

性行为

性传播疾病(STD),其病毒感染导致某些癌症的发病风险增加,包括宫颈癌、阴茎癌、肛管癌、肝癌、淋巴瘤和肉瘤,有关内容将在第二部分中详细讨论。表1-9列举了和性传播病毒相关的癌症。

表1-9 性传播病毒相关癌症

生活压力

生活压力及生活中遭遇到的不幸事件,例如丧偶、父母去世、失业等,都会影响到我们的健康。对于某些人来说,这些压力可能成为癌症出现和发展的启动因素,因为在此之前癌症往往已经以隐匿的方式存在了。第二部分详细讨论了压力、压力事件和癌症风险的关系,以及针对这些我们可以采取的应对措施。

环境因素

我们的工作环境中存在某些致癌物,如有害的石棉纤维、杀虫剂、苯和很多有害的化学物质,第二部分将详细介绍长期暴露在这种环境中应该如何应对。致癌物还可以存在于我们的日常生活环境中,例如被动吸烟、使用杀虫剂、家庭洗衣剂、居室内氡气以及暴露在低频的电磁场中等,第二部分将讨论这些因素可能的致癌作用。虽然工作、生活场所中存在致癌物,但和个人生活习惯、既往病史、既往治疗史以及由于遗传因素导致的癌症相比,它们致癌的几率还是比较低的。

怎样判断自己得癌症的风险高低

如何才能简单地判断自己的癌症发病风险是否高于平均水平呢?通过对以上知识的了解,现在我们已经可以有一个总体的概念了:

·分析家族癌症发病史、回忆是否患有本节各表格中列举的特殊疾病、是否做过特殊的治疗;

·检查个人生活习惯如饮食习惯、吸烟、饮酒、阳光下暴露的时间、体育锻炼、生活压力等;

·观察工作和生活环境中是否存在可能的致癌物。

通过以上系统分析就可以初步估计出一个人患癌症的风险了。

随便看

 

离鸟网收录3541549条中英文词条,其功能与新华字典、现代汉语词典、牛津高阶英汉词典等各类中英文词典类似,基本涵盖了全部常用中英文字词句的读音、释义及用法,是语言学习和写作的有利工具。

 

Copyright © 2004-2024 vtrois.com All Rights Reserved
更新时间:2026/4/8 0:24:07