网站首页  词典首页


请输入您要查询的字词:

 

字词 喷灌机械的故障排除
类别 中英文字词句释义及详细解析
释义

喷灌机械的故障排除


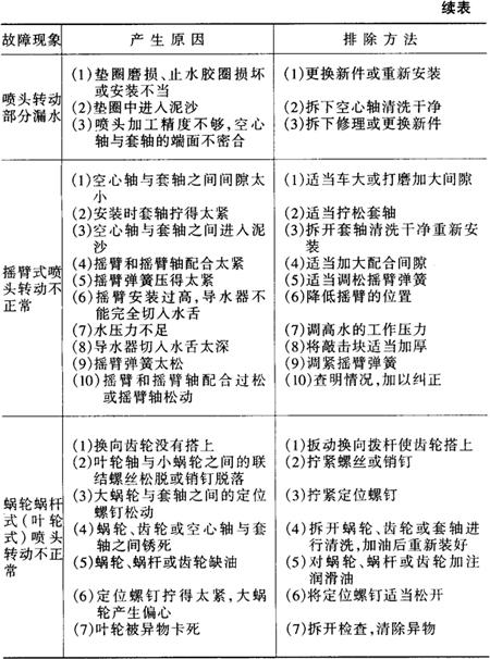
摇臂式和蜗轮蜗杆式喷头的常见故障及排除方法见表8-67。

表8-67 摇臂式和蜗轮蜗杆式喷头的常见故障及排除方法

喷灌泵常见故障及排除方法见表8-68。

表8-68 喷灌泵的常见故障及排除方法

随便看

 

离鸟网收录3541549条中英文词条,其功能与新华字典、现代汉语词典、牛津高阶英汉词典等各类中英文词典类似,基本涵盖了全部常用中英文字词句的读音、释义及用法,是语言学习和写作的有利工具。

 

Copyright © 2004-2024 vtrois.com All Rights Reserved
更新时间:2026/4/8 11:21:53