网站首页  词典首页


请输入您要查询的字词:

 

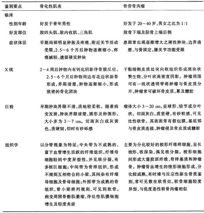
字词 四、骨化性肌炎与骨旁骨肉瘤的鉴别
类别 中英文字词句释义及详细解析
释义

四、骨化性肌炎与骨旁骨肉瘤的鉴别


骨化性肌炎为发生于紧靠骨之肌肉或软组织内的孤立性、非进行性良性骨化性病变,患者多有创伤史。病变呈分带状,中心部骨小梁幼稚,成骨细胞活跃,愈向边缘骨小梁愈成熟。因该病变生长迅速并可有活跃成骨,因此易误诊为骨旁骨肉瘤。骨旁骨肉瘤为起源于骨膜结缔组织的一种恶性骨肿瘤,亦称皮质旁骨肉瘤。瘤体基底部与骨皮质连接,约半数可见侵及骨皮质或髓腔。主要成分为分化较好、异型性轻的梭形纤维样细胞,其间形成多少不一的胶原纤维、骨样基质和较成熟肿瘤骨,并可见散在软骨灶(表13-4)。

表13-4 骨化性肌炎与骨旁骨肉瘤的鉴别要点

随便看

 

离鸟网收录3541549条中英文词条,其功能与新华字典、现代汉语词典、牛津高阶英汉词典等各类中英文词典类似,基本涵盖了全部常用中英文字词句的读音、释义及用法,是语言学习和写作的有利工具。

 

Copyright © 2004-2024 vtrois.com All Rights Reserved
更新时间:2026/4/8 12:42:39