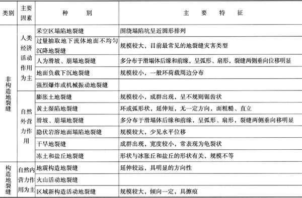
(1)地裂缝成因分类见表5-1。
表5-1 地裂缝成因分类表

(2)地裂缝活动强度分类(据西安资料)见表5-2,活动速率为分类标准。
表5-2 地裂缝活动强度分类表

(3)地裂缝活动方式分类见表5-3。
表5-3 地裂缝活动方式分类表

(4)地裂缝分布方式分类见表5-4。
表5-4 地裂缝分布方式分类表

【参考文献】:
韩许恒,郁春霞.1998.断层测量在西安地裂缝勘查中的应用实例分析.物探与化探
刘传正等,2000.地质灾害勘查指南,北京:地质出版社
肖宏跃,雷宛.1993高密度电法探测西安地区地裂缝的应用效果.物探与化探
王景明等着.2000.《地裂缝及其灾害的理论与应用》陕西科学技术出版社
伍宗华.1994.汞的勘查地球化学.北京:地质出版社