网站首页  词典首页


请输入您要查询的字词:

 

字词 地面塌陷勘查的地球物理方法
类别 中英文字词句释义及详细解析
释义

地面塌陷勘查的地球物理方法


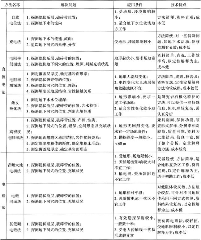
针对地面塌陷勘查中需解决的主要地质问题,根据各种地球物理方法的适应性、应用条件及经济、技术特点,可选择相应方法进行勘查,见表4-2。

表4-2 地面塌陷勘查地球物理方法选择表

【参考文献】:

崔若飞.1993.利用反射波地震法探测陷落柱.勘察科学技术

邓清禄.2000.斜坡变形构造.武汉:中国地质大学出版社

段永侯,罗元华,柳源等.1993.中国地质灾害.中国建筑工业出版社

何门贵,温永辉.2002.高密度电阻率法二维反演在工程勘探中的应用.物探与化探

韩许恒,郁春霞.1996.氡气探测在采空区勘查中的应用.工程勘查

李媛,张颖,钟立勋.1992.中国滑坡崩塌类型及分布图说明书.中国地图出版社

李智毅,王智济,杨裕云.1996.工程地质学基础.武汉:中国地质大学出版社

李智毅,唐辉明.2000.岩土工程勘查.武汉:中国地质大学出版社

李大心.1994.探地雷达方法及其应用.北京:地质出版社

刘正林.1994.钋-210法探测煤矿地质构造的实例与效果.物探与化探

刘传正等.2000.地质灾害勘查指南.北京:地质出版社

邱庆程,李伟和.2001.跨孔地震CT层析成像在岩溶勘察中的应用.物探与化探

王谦身,张赤军,周文虎等.1995.微重力测量——理论、方法与应用.北京:科学出版社

晏同珍,杨顺安,方云.2000.滑坡学.武汉:中国地质大学出版社

张虎生等.2000.地质雷达在瑞金少州坝岩溶塌陷调查中的应用效果.物探与化探

张咸恭,李智毅等.1998.专门工程地质学.地质出版社

邹麦秀.1995.湘机厂地面塌陷原因分析及电法在岩溶塌陷发育带预测中的应用.勘察科学技术

Fajklewicz,Z.,1983.Rock-burst forecasting and genetic research in coal mines by microgravity method.Geophysical prospecting.31,748~765

随便看

 

离鸟网收录3541549条中英文词条,其功能与新华字典、现代汉语词典、牛津高阶英汉词典等各类中英文词典类似,基本涵盖了全部常用中英文字词句的读音、释义及用法,是语言学习和写作的有利工具。

 

Copyright © 2004-2024 vtrois.com All Rights Reserved
更新时间:2026/5/25 17:43:32