网站首页  词典首页


请输入您要查询的字词:

 

字词 地面沉降勘查的地球物理方法
类别 中英文字词句释义及详细解析
释义

地面沉降勘查的地球物理方法


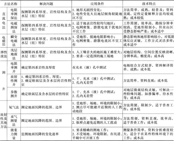
针对地面沉降勘查中需解决的主要地质问题,根据各种地球物理方法的适应性、应用条件及经济、技术特点,可选择相应方法进行勘查。见表6-1。

表6-1 地面沉降勘查的地球物理方法选择表

【参考文献】:

刘传正等.2000.地质灾害勘查指南.北京:地质出版社

A.H.苏乌坦霍耶夫等着,蔡祖煌,石慧馨译.1983.放射性气体在研究地质过程中的应用.北京:地震出版社

随便看

 

离鸟网收录3541549条中英文词条,其功能与新华字典、现代汉语词典、牛津高阶英汉词典等各类中英文词典类似,基本涵盖了全部常用中英文字词句的读音、释义及用法,是语言学习和写作的有利工具。

 

Copyright © 2004-2024 vtrois.com All Rights Reserved
更新时间:2026/4/7 9:53:46