网站首页  词典首页


请输入您要查询的字词:

 

字词 地高辛血药浓度改变的药源性影响
类别 中英文字词句释义及详细解析
释义

地高辛血药浓度改变的药源性影响


为有效控制疾病的进程,常需选用多种药物联合治疗,以使临床显示药物相互作用的效应,常见者有药代动力学和药效学相互作用两类,前者涉及药物吸收、血液分布、血浆蛋白结合、代谢以及排泄等动力阶梯任一时期的相互作用,肝脏为其主要靶器官,届时,并有活性代谢产物参与其中;而药效学相互作用则表现为心血管血流动力学或电生理效应,维拉帕米与β受体阻滞剂联合给药致房室结阻滞程度加剧为该效应相互作用的典型实例。大量临床实践显示,药物相互作用,尤其是地高辛与其他药物配伍所致的潜在性危险不仅难以避免,而且甚难预测。所幸发生严重反应者仅属少数,加之循证医学及严格个体化给药的规定,由联合给药引发的不良药源性影响较前已有显着的减少。

【药代动力学】

地高辛口服后约25%与血浆蛋白结合,生物利用度为60%~80%,容积分布较大,可通过血脑屏障及胎盘屏障。肾脏为其主要排泄途径,经肾小球滤过并由肾小管分泌。由尿排出者大部分为其原型,廓清率与肾小球滤过率成比例,每天约排出体内1/3储量。肾功能正常或近乎正常者,本品半衰期为36~48h。

【地高辛的药物相互作用】

(一) 作用机制

1.P糖蛋白受抑 P糖蛋白(Pglycoprotein)为一种近期发现的地高辛转运蛋白,可在其穿越细胞膜的任何时刻,包括肾脏排泄期间或经肠壁吸收之时发挥作用。业已阐明,转运蛋白受抑为奎尼丁及维拉帕米致地高辛血药浓度升高的主要原因。据此,对既往的某些观点作了重大的更动,诸如红霉素及四环素致地高辛血浓度增高的原因并非完全与裂解地高辛的肠道菌丛受抑相关,而至少部分是该类药物,尤其是红霉素可阻遏P糖蛋白所致。

2.肾廓清率降低 许多药物的相互作用可藉肾脏廓清竞争机制而显示,后者系变更另一药物廓清率所致。众所周知,奎尼丁可降低地高辛经肾排泄的廓清率,认为与地高辛转运装置P糖蛋白受抑有关;此外,奎尼丁晕厥(quinidine syncope)尤多见洋地黄配伍奎尼丁治疗者,系严重快速性心律失常所致。近年见诸报道者尚有维拉帕米、胺碘酮以及普罗帕酮等抗心律失常药物,当与洋地黄联合时,均可继肾脏排泄地高辛的减少而致血药浓度升高(表331)。

表3-3-1 影响地高辛血药浓度升高的药物

(续 表)

(二) 相关药物

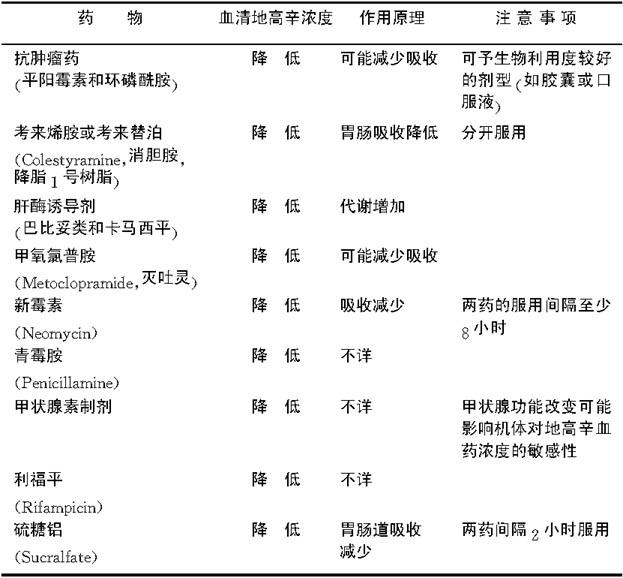
表3-3-2.影响地高辛血药浓度降低的药物

(续 表)

【诊 断】

(一) 心电图监测

洋地黄中毒所致的心血管危险标志为心脏冲动形成紊乱或传导障碍,常见者有交界性或室性期前收缩、Ⅰ度房室传导阻滞、心房颤动伴室率过缓及非阵发性交界性心动过速等。重症者可表现为窦性静止、传出阻滞、Ⅱ度或Ⅲ度房室传导阻滞等。

(二) 血清地高辛水平监测

长期以来,人们认为血清地高辛水平的适宜范围为1.5~2.0ng/ml,并设定其最佳的稳态血浓度约为1.4ng/ml。近年研究发现,超过1.5ng/ml时,治疗作用的增加有限,而中毒可能性显着增高。此外,血清地高辛测值在中毒表现者与无中毒者之间有一定的重叠,基于此,现设定该药的安全范围为0.5~1.0ng/ml。该项标准除适用于充血性心力衰竭患者时,尚可用于心房颤动伴室率频速者给药剂量的判定。

【治 疗】

确诊为洋地黄中毒者立即停用相关药物。由洋地黄毒性导致心房、房室交界区或心室等异位节律者,即便血钾测值在正常范围内,仍应予口服钾剂。然而,高度房室传导阻滞者则列为禁忌。治疗期间需严密监测,以避免诱发高钾血症,尤其是肾功能不全者。心房颤动伴房室旁道传导者,当出现洋地黄毒性反应时,可引发快速心室反应,及时采用镁剂可以获救,届时也需给予严密监测,以避免高镁血症。遇室性心律失常且累及血流动力学者可给利多卡因及苯妥英钠治疗。

尽量避免采用电复律,后者易加剧室性心律失常的严重性。如果地高辛中毒以窦性心动过缓、窦性静止、窦房阻滞、Ⅱ~Ⅲ度房室传导阻滞等缓慢型心律失常为表现者,则可给阿托品治疗,必要时安置临时心脏起搏器。

遇威胁生命的毒性反应者,应予纯化Fab片段地高辛免疫疗法,尽管相对分子质量仅50000,但其分布容积颇大,给药后奏效快且廓清力强。肾功能正常者可在24~48小时后逐渐消除其毒性表现,至于疑似和中等程度中毒患者是否需采用该项治疗方法,尚待进一步评定。

随便看

 

离鸟网收录3541549条中英文词条,其功能与新华字典、现代汉语词典、牛津高阶英汉词典等各类中英文词典类似,基本涵盖了全部常用中英文字词句的读音、释义及用法,是语言学习和写作的有利工具。

 

Copyright © 2004-2024 vtrois.com All Rights Reserved
更新时间:2026/4/7 14:58:42