网站首页  词典首页


请输入您要查询的字词:

 

字词 堤坝渗漏、坍塌勘查的地球物理方法
类别 中英文字词句释义及详细解析
释义

堤坝渗漏、坍塌勘查的地球物理方法


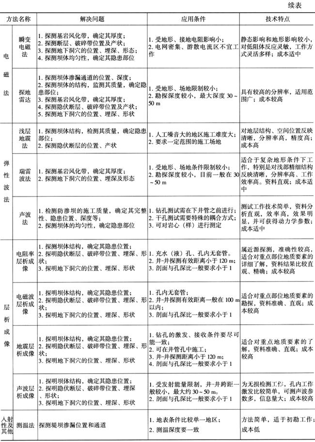
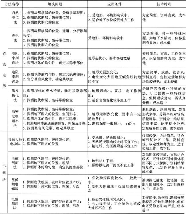
针对堤坝渗漏、坍塌勘查中需解决的主要地质问题,根据各种地球物理方法的适应性、应用条件及经济、技术特点,可选择应用相应的方法进行勘查,见表8-1。

表8-1 堤坝渗漏、坍塌勘查的地球物理方法选择表

【参考文献】:

地矿部成都水文地质工程地质中心.1992.《长江三峡工程库区环境工程地质》

段永候等.1993.《中国地质灾害》.北京:中国建筑工业出版社

邓世坤.2000.探地雷达在水利设施现状及隐患探测中的应用.《物探与化探》

刘传正等.2000.《地质灾害勘查指南》.北京:地质出版社

刘江平,张丽琴,张友明等.2000.浅层地震技术在大堤防(漏)渗墙质量检测中的应用.《物探与化探》

李德铭.1995.综合电法探测坝体隐患.《物探与化探》

汤洪志.1999.综合物探在江西广昌中坊水库坝勘查中的应用.《中国地球物理学会年刊》

滕润秋,晁小林.1999.物探方法在洞庭湖区堤防工程隐患检测中的应用.《中国地球物理学会年刊》

孙党生,李洪涛,任晨虹.2000.井间地震波Cr技术在水库渗漏勘查中的应用.《勘查科学技术》

王传雷,董浩斌等.1999.高水位情况下堤坝隐患的监测预报技术探讨.《中国地球物理学会年刊》

张梁等.1998.《地质灾害灾情评估理论与实践》.北京:地质出版社

张咸恭等.1986.《专门工程地质学》.北京:地质出版社

张保祥,杨宏,刘性杰等.1997.电测深剖面法在孤东油田海堤质量探测中的应用.《勘查科学技术》

曾提等.1997.地质雷达在湖南邵阳金江水库坝体隐患探测中的应用研究.《物探与化探》

随便看

 

离鸟网收录3541549条中英文词条,其功能与新华字典、现代汉语词典、牛津高阶英汉词典等各类中英文词典类似,基本涵盖了全部常用中英文字词句的读音、释义及用法,是语言学习和写作的有利工具。

 

Copyright © 2004-2024 vtrois.com All Rights Reserved
更新时间:2026/4/8 9:52:48