随着社会对塑料制品需求量的增加,塑料的加工也发展起来.在机床、汽车、电器、电子等制造工业中,塑料的应用日趋广泛,在许多场合正逐步代替某些金属材料,并收到较好的经济效益.表1-9列出几种常用工程塑料及其特性和应用.塑料成形工艺按坯料成形时的形态不同,通常划分为三大类:固态成形(包括热成形、冷成形、吹塑)、液态成形(包括射塑、铸塑)及粉末成形(包括挤压、压塑、旋转模塑).表1-10列出了塑料成形工艺方法、工艺特点及应用.
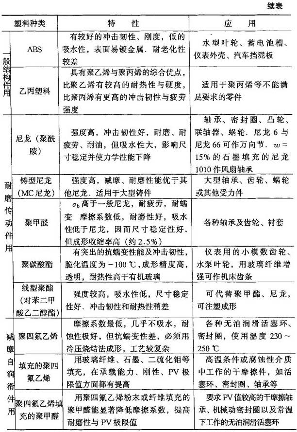
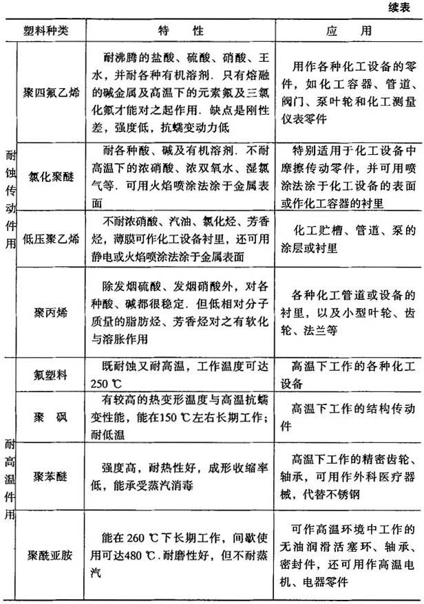
表1-9 常用工程塑料及其特性和应用



表1-10 塑料成形工艺方法、工艺特点及应用


成形的塑料制品大多可直接使用,但有些制品则还需进一步加工处理.通常成形后的加工处理有机械加工、表面处理、连接加工等,见表1-11.
表1-11 塑料制品成形后的加工处理
