网站首页  词典首页


请输入您要查询的字词:

 

字词 大中型拖拉机常见故障的原因和排除方法
类别 中英文字词句释义及详细解析
释义

大中型拖拉机常见故障的原因和排除方法


大中型拖拉机常见的故障及其原因和排除方法见表4-8至表4-16。

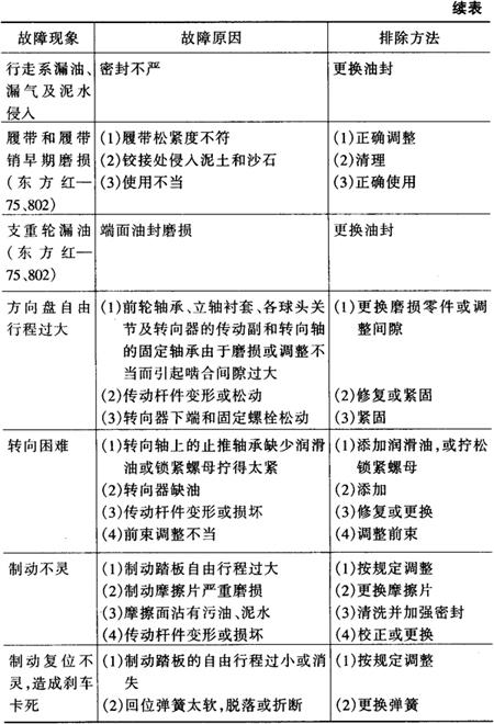
表4-8 拖拉机常见故障及排除方法

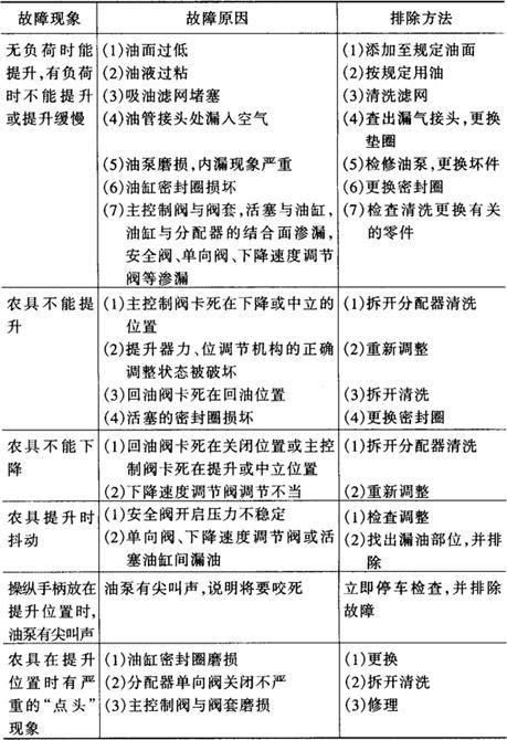
表4-9 拖拉机整体式液压悬挂系统常见故障及排除

表4-10 拖拉机半分置式液压系统常见故障及排除

表4-11 拖拉机分置式液压悬挂系统的故障及排除

表4-12 拖拉机蓄电池常见故障及排除方法

表4-13 拖拉机永磁交流发电机的故障及排除方法

表4-14 拖拉机直流发电机及充电电路的常见故障及排除

表4-15 拖拉机硅整流发电机及充电电路故障及排除

表4-16 拖拉机起动电动机常见故障及排除

随便看

 

离鸟网收录3541549条中英文词条,其功能与新华字典、现代汉语词典、牛津高阶英汉词典等各类中英文词典类似,基本涵盖了全部常用中英文字词句的读音、释义及用法,是语言学习和写作的有利工具。

 

Copyright © 2004-2024 vtrois.com All Rights Reserved
更新时间:2026/4/5 16:05:46