网站首页  词典首页


请输入您要查询的字词:

 

字词 头晕的诊断与治疗
类别 中英文字词句释义及详细解析
释义

头晕的诊断与治疗


一、概述

关于头晕迄今尚无统一的定义。这里主要应明确有关的概念,头昏、头晕与眩晕不是一种独立的疾病,而是一种十分常见的临床综合征,其发病率很高,据国内统计65岁以上眩晕的发病率女性占57%,男性占39%;国外Anderson统计生活在家中的老人50%~60%有眩晕症,在老年门诊中约占81%~91%因眩晕来就诊。从概念上头昏、头晕(Dizziness)与眩晕(Vertigo)是不同的概念。早在1938年Brain认为眩晕是空间定位觉障碍产生的一种运动幻觉或错觉,“Vertigo”一词来源于拉丁文“Vertere”,有旋转的意思,眩晕也可认为是人与周围环境的空间关系在大脑皮层反映的失真。大多数学者认为眩晕具有周围环境或自身的运动幻觉,包括:旋转感、滚翻感、倾倒感、摇摆感、上下浮沉感,同时伴有平衡障碍等感觉,与头昏、头晕不同,严格地说:头晕包括眩晕,而不能反过来将眩晕说成头晕,目前国内外对“Dizziness”与“Vertigo”的应用仍比较混乱。

头昏表现为头脑昏沉沉和不清醒感,多由全身性疾病或神经功能性原因所致。

头晕表现为头重脚轻和行立不稳感,可由于迷路、耳系统病变、视觉与本体感觉系统病损所致。

二、眩晕的临床病理生理学基础

人体维持平衡主要依赖于前庭系统、视觉、本体感觉组成的平衡三联,因而眩晕的发生是由于前庭系统、视觉与本体感觉所传入的体位、空间、静态与动态的各种神经冲动的整合失谐所致。

前庭系统是维持平衡、感知机体与周围环境相关的主要器官,其末梢部分的三个半规管及两个囊斑,分别感受直线及角加速度刺激,冲动通过前庭一级神经原Scarpa神经节传到二级神经原即位于延髓的前庭神经核,再通过前庭脊髓束、网状脊髓束、内侧纵束、小脑和动眼神经诸核,产生姿势调节反射和眼球震颤。大脑前庭的代表区为颞上回听区的后上半部、颞顶交界岛叶的上部。从末梢感受器到大脑前庭中枢的整个神经通路称为前庭或静动系统(stato-kinetic system),将头部加速运动驱使耳的内淋巴流动的机械能转换成控制体位、姿势或眼球运动的神经冲动,故每个前庭毛细胞等于一个小型换能器。本系统病变或受非生理性刺激不能履行运动力转换时则引起眩晕。

由前庭系统、视觉和本体感觉组成的三种定位感觉之一受损,发出异常冲动即可引起眩晕,最常见的是前庭功能紊乱,所输入的信息不代表真实的空间位置,与另外两个感受器所输入信息矛盾,位于前庭神经核的皮层下中枢所综合的空间定位信息与原来印入中枢的信息完全不同,又不能自动调节,便将错误的信息反映到大脑皮层,大脑皮层则感到自身空间定位失误而产生眩晕→自身运动误认为周围物体运动,或周围物体运动误认为自身在运动。

所以,当一侧迷路半规管系统受到病理或人为的刺激或两侧功能不平衡,且超越了人们的自身耐受性时,常可引发下列临床症状:

1.眩晕 病人常自觉自身和/或外物按一定方向旋转、翻滚、左右移动或上下浮沉,其中以旋转性眩晕最为常见;重症者多伴有倾倒以及恶心、呕吐等植物神经系统症状。

2.眼球震颤 乃是一种不自主的节律性眼球颤动,双侧眼球先向一侧慢慢转动(称慢相运动),然后急速转回(称快相运动)。前者系迷路半规管系统受刺激时所引起的一种反射性眼球侧视运动,其方向指向受刺激(即功能增高)侧的对侧;后者乃系由眼球震颤慢相运动所引发的一种与眼球震颤慢相方向相反的大脑代偿性眼球运动,以保证眼球的快速复位。

3.倾倒 系因眩晕和眼球震颤导致病人对外物和自身体位往一侧(即向自感眩晕侧和眼球震颤快相侧)倾倒的幻觉以及大脑受此幻觉影响所引起的错误纠正(自身不自觉地向自感眩晕侧的对侧和眼球震颤慢相侧倾倒)所致,即倾倒方向朝向半规管功能低下的一侧。

4.植物神经症状 常见的有恶心、呕吐、心动过缓、血压降低、肠蠕动亢进、便意感频繁,甚至出现低血糖症和休克等植物神经症状。多见于重症病人和前庭神经系统外周病变,系因前庭-迷走神经功能亢进所致。

三、关于眩晕与平衡的关系

眩晕是主观症状,而平衡失调是客观表现。维持平衡即靠潜意识的协调反射,也靠有意识的协调运动,任何参与平衡的末梢感受器病变、中枢与末梢之间的联系破坏,都可以造成平衡失调。当然眩晕可诱发平衡失调,反之平衡失调又会加重眩晕,两者之间的关系常见以下几种:

1.眩晕与平衡障碍两者在程度上一致 前庭末梢性病变,例如梅尼埃病急性期,眩晕与平衡障碍的程度相符合,随着病情的好转,眩晕与平衡障碍都恢复,两者的进度相一致。

2.眩晕轻而平衡障碍重 见于中枢性眩晕,脑桥小脑角部位的神经瘤及脑膜瘤、颅底凹陷症、Arnold-Chiari畸形等,其平衡功能障碍明显,而眩晕不重。如脊髓小脑变性,走路蹒跚,闭眼无法站立,但眩晕不明显,“病变越接近前庭终器,眩晕越重”。

3.眩晕重而平衡功能正常 功能性或精神因素为主的疾病往往表现有明显头晕而平衡功能正常,如抑郁症的躯体化障碍。诊断精神性眩晕应持慎重态度,Brain曾强调,所有眩晕病人,不论其精神因素多大,应检查迷路功能;所有眩晕病人不论其器质因素有多大,勿忘记精神性反应。

四、眩晕的分类与病因

(一)眩晕的分类

眩晕的分类比较复杂,到目前为止尚无统一的分类标准,不同的文献分类标准不统一,有以下几种:

1.真性与假性眩晕

(1)真性眩晕 系指前庭系统、视觉及本体感觉病变所致。

(2)假性眩晕 系由全身性疾病所致。

2.比较实用的分类标准 按解剖定位、定性(病因)进行分类。

(1)前庭性眩晕

①周围前庭性眩晕。

②中枢前庭性眩晕。

(2)非前庭性眩晕

①眼源性眩晕。

②心血管性眩晕。

③代谢与中毒性眩晕。

④本体感觉系统病损。

⑤听神经瘤。

⑥其他躯体疾病。

(二)眩晕的病因

眩晕的病因诊断在临床工作中并不容易,因为引起眩晕症状的疾病并不是经常与特异性症状相关的,现将主要病因概括如下:

1.前庭性眩晕 (见表11-1)。

表11-1 前庭性眩晕的病因

2.非前庭性眩晕的病因

(1)眼源性眩晕

眼外肌麻痹:如动眼神经麻痹、眼肌型重症肌无力、先天性眼球震颤、屈光不正、视力障碍、Cogan综合征及青光眼。

(2)心、血管性眩晕

①直立性低血压(orthostatic hypotension) 平卧20min后与直立的最初2min比较,收缩压下降20mmHg伴随症状产生。

②心律失常与产生症状有关的如窦性停搏超过2s,长时间的窦性心动过缓,缓慢性心房纤颤,室上性心动过速,频发性室早或室性心动过速。

③颈动脉窦过度敏感 单侧颈动脉窦按摩(carotid sinus massage,CSM)5s后,心脏无收缩(心脏抑制)超过3s以上,或收缩压降低(血管减压)50mmHg,无论平卧位或垂直位均产生症状。若同时出现心脏抑制和血管减压反应为“混合”反应。

④血管迷走神经性晕厥 由于长时间头高倾斜位产生低血压和/或心动过缓,或头高倾斜位和舌下含硝酸甘油使症状再出现。

⑤高血压、贫血、心力衰竭等。

(3)代谢和中毒性眩晕 糖尿病、甲状腺机能减退,一氧化碳中毒。

(4)本体感觉系统病变,慢性酒精中毒,梅毒(脊髓结核),遗传性共济失调脊髓型,多发性周围神经炎。

(5)听神经瘤 听神经瘤为神经鞘瘤,起自于内耳道内的上部前庭神经。

临床特点:

一侧(不对称的)感觉神经性耳聋,随肿瘤的生长,病人渐出现平衡不好的感觉,步行时倾向于转向病变侧,眩晕罕见。

病程:

听神经瘤是良性的,增长缓慢,随肿瘤增大,耳蜗神经受压,继之听力丧失,进一步可导致小脑和脑干受压。

(6)其他躯体疾病所致的眩晕,精神性眩晕如抑郁症的躯体化障碍、植物神经功能失调等。

实际上非前庭性眩晕,基本无运动幻觉,不属于眩晕,而是头昏、头晕范畴。

五、诊断与治疗原则

(一)头晕的诊断思维程序

1.首先应确定是不是眩晕 有些病人常将头昏、头晕和眩晕相混淆。临床医生必须详细询问病史,应让病人自己描述眩晕的严重程度及其性质,持续时间,若为多次发作性的眩晕,应明确每次发作持续时间,是否自行缓解。若为用药治疗缓解,应明确用药后多长时间可缓解(以判断确为药物作用,而非自行缓解),尽量询问诱发因素和伴随症状,是否存在可能引发眩晕的其他病史,有无神经内、外科、耳鼻喉科及内科的疾病。在询问病史过程中注意鉴别。

头晕、头昏是一组无固定内容,杂乱无序的感觉和主诉,病人常将头昏、头晕描述为头昏脑胀、昏沉沉脑子不清醒、头重脚轻等不适感觉,神经系统检查无定位体征,常可伴有全身性疾病或表现有神经功能性障碍的综合征,且症状持续存在,不伴有运动幻觉或周围景物晃动。

眩晕多表现为周围物体或自身在旋转,左、右移动或上、下浮沉,还有平衡失调,站立不稳或行走偏斜,倾倒、恶心呕吐、耳鸣多汗、面色苍白、脉搏和血压改变,呈发作性。神经系统检查可见到眼球震颤,指物不准,共济障碍等体征,多由前庭系统病变所致。

2.头晕的诊断思维程序 见表11-2。

表11-2 诊断的思维程序

3.周围前庭性眩晕与中枢前庭性眩晕的鉴别 见表11-3。

表11-3 周围前庭性眩晕与中枢前庭性眩晕的鉴别

4.眩晕症的诊断中不仅要明确系眩晕还是头昏、头晕,同时还必须明确有无平衡障碍 因为引起眩晕与不平衡症状的病因是不相同的,见表11-4。

表11-4 引起眩晕与不平衡症状的病因

要确定眩晕应根据病史做下一步检查:

5.体格检查

(1)神经系统 除一般神经系统检查外,应特别注意眼底检查,注意有无自发性或诱发性眼球震颤,眼震的检查主要根据眼震的幅度、频率及类型大致确定病变的部位,如:①水平眼震多见于周围或中枢前庭病变;②水平、旋转性眼震多见于周围前庭病变;③垂直性眼震多见于脑干病变;④不规则眼震多见于中枢病变;⑤单眼分离性眼震多见于内侧纵束病变。所以眼震的检查有助于眩晕的定位诊断。

小脑功能与Ⅲ、Ⅵ、V、Ⅶ、Ⅷ对颅神经功能有无障碍。

(2)内科系统 注意除外心血管系统病变,有无全身性感染;代谢性疾病,特别是有无甲状腺机能减退、糖尿病和低血糖。

(3)听力学测定

①音叉试验以大致了解听力障碍情况;②电测听为进一步了解听力障碍的性质、分类及程度,以便了解眩晕与听力障碍的关系。

(4)有关平衡功能的检查

①Romberg征 嘱病人直立位双足并拢,双臂向前平伸而立后闭目,持续30s直立不动;②Mann试验 病人取直立位,双足一前一后,后足尖紧接前足跟保持在一条直线上持续30s不动;③金鸡独立试验 一腿直立,另一腿屈曲离地保持不动,此三项检查均应睁眼、闭眼两次;④冷热试验 其临床意义在于一侧半规管麻痹多见于一侧前庭疾患,优势偏向(正常眼震持续时间之和大致对称,持续时间长的一侧称为优势偏向)。周围和中枢前庭病变均可发生优势偏向,提示前庭不平衡;⑤直流电试验 一定强度的直流电刺激前庭神经末梢器,同时也作用于前庭神经节和前庭神经,引起眩晕、眼震和倾倒等前庭反应。直流电试验主要在于区别前庭末梢器与前庭神经以上的病变定位,若冷热水及旋转试验的反应消失或减退,而直流电反应正常,则提示病变位于迷路前庭感受器,若直流电反应也减退提示病变位于前庭神经及其上行部分。

(5)内耳瘘管试验 此为通过外耳道空气压力的改变,刺激内耳前庭感受器的试验。

其临床意义:

①轻度外耳道加压出现眩晕和眼震为强阳性,提示迷路瘘管存在;②外耳道加压或减压时有明显眩晕而无眼震,则疑有瘘管存在;③瘘管试验无眼震而有眩晕,提示前庭敏感性增高;④瘘管试验阴性则提示前庭感受器破坏严重。

(6)眼震电图(ENG)。

(7)耳蜗电图(ECOG)。

6.辅助检查

(1)头颅、内耳道、乳突及颈椎X片。

(2)头颅CT或MRI、MRA。

(3)经颅Doppler超声(TCD)。

(4)局部脑血流图(rCBF)。

(5)脑电图(EEG)。

(6)脑脊髓液(CSF)检查。

(7)必要时请耳科行前庭功能的系列检查。

(二)眩晕的治疗原则

1.一般处理 急性发作者需卧床休息,避免声光刺激。频繁呕吐者除对症用药外还应补液,防止脱水,注意营养补充,纠正电解质紊乱及酸碱平衡,加强护理及心理治疗,消除病人恐惧心理。

2.病因治疗 药物治疗原则:应根据病情轻、重、药物作用强弱、副作用大小的合理选择,避免多种同类药物同时应用,如氟桂嗪与尼莫地平均为钙通道阻滞剂,重叠应用易引起药物超量,导致副作用增加。

恢复期或慢性期应尽量早停用前庭神经镇静剂如眩晕停等,以免影响中枢及前庭神经的代偿,不利于眩晕及平衡障碍的恢复。

对老年病人尤应注意全身性疾病和药物副作用。

六、常见眩晕症的诊断

(一)耳源性眩晕

梅尼埃病 1861年法国Prospe Meniere诊治一名“白血病”女青年(23岁),她突然发作眩晕、耳聋、耳鸣,死后颞骨病理切片见膜迷路内有血性渗出物,脑脊髓液无此改变,他首次提出内耳疾病可出现眩晕、耳聋、耳鸣等症状。同年他发表四篇论文,因而以其姓命名此病,梅尼埃病(Meniere disease MD)多年来国内各书将其译为美尼尔氏病,1989年“自然科学名词审定委员会”根据法语读音译为梅尼埃病更妥贴。Hallpike及Cairns于1938年发现梅尼埃病的病理改变为内淋巴积水。1964年北京耳鼻喉科研究所统计1000例耳源性眩晕病人中梅尼埃病61%~64%,而Cuwthorne统计2000名眩晕者中该病占60%,发病年龄在30~60岁之间,50岁左右最多,通常散发,但也曾有遗传型的报道(常染色体显性和隐性遗传),在眩晕和平衡障碍门诊,本病发病率约5%。

1.病因 目前一致认为内淋巴分泌过多或吸收障碍导致积水,但其原因尚不清楚,有如下几种学说:

(1)自主神经功能紊乱和内耳微循环障碍学说正常状态下交感、副交感神经协调维持内耳的血管舒缩功能,若交感神经占优势,小血管痉挛易产生膜迷路积水,用血管痉挛学说解释眩晕反复发作比用膜迷路破裂和钾离子中毒似更合理。

(2)免疫性损伤学说 Derebery(1991年)认为:免疫复合物沉淀在内淋巴囊可产生迷路积水,循环免疫复合物(CIC)介导的Ⅲ型过敏反应可能是本病的原因。因为免疫反应的中间产物,可改变血管壁的通透性,引起膜迷路积水。

(3)变态反应 于1923年Duke就认为I型变态反应与本病有直接因果关系,由抗原刺激体液免疫系统,产生特异性IgE附着于肥大细胞,使机体处于致敏状态,再接触抗原即可发病。

(4)解剖因素 例如前庭导水管(VA)狭窄是本病的特征之一,1993年Shea认为VA狭窄及周围骨质气化不良系未发病就存在的,当病毒感染、外伤、免疫反应等因素触发时,即出现临床症状,已于1980年被Arenberg病理证实本病病人内淋巴囊上皮血管成分减少,吸收上皮蜕变。内淋巴囊周围组织纤维化,导致吸收障碍。

(5)其他因素 甲状腺功能低下、颅脑外伤后内耳出血、颞骨骨折、中耳炎、耳硬化症、先天性梅毒、精神因素-抑郁、焦虑致易发病。

2.发病机制 目前尚不清楚仍停留在动物实验及理论推测阶段,能被接受的学说:

(1)内淋巴高压学说。

(2)膜迷路破裂学说。

(3)钙离子超载学说。

3.诊断要点

(1)典型三联症每次发作20min以上,至少发作两次以上

①发作性眩晕 约2/3病人以眩晕为首发,急性起病,只能卧床不能行走,伴自发性眼震。

②耳鸣 约80%病人有此症状,早期为“翁翁”声或吹风样,后期为高频蝉鸣,发病前加重,眩晕缓解后耳鸣减轻。

③波动性感觉神经性耳聋。此三症状被称为三联症。

④内耳胀满感 多出现于眩晕症状发作前,约1/3患梅尼埃病者有此症状,过去将眩晕、耳聋、耳鸣是梅尼埃病的典型三联症,现将内耳胀满感纳入则成为四联症。

⑤客观上有自主神经的综合征,如恶心、呕吐、出汗及面色苍白,其病理机制认为前庭神经核与迷走神经核位置较近,前者受刺激后,其兴奋扩散到后者所致。

(2)听功能检查 电测听呈不同程度的感觉神经性耳聋。

重振试验阳性,Ecochg负SP占优势,阻抗测听镫肌反射阈≤60dB提示病变位于耳蜗。

耳蜗电图(ECOG) SP/AP比值>0.4提示内淋巴积水。

(3)50%甘油盐水(甘油1.2g/kg+盐水配制) 服用后各频率的听力提高达10dB,说明膜迷路水肿,即甘油试验阳性。

诊断内淋巴水肿时前庭及听觉症状特点必备,所以梅尼埃病为临床诊断,随反复发作次数增加,出现一定程度的永久性感觉神经性耳聋,其受累前庭功能也进行性丧失,其发作性眩晕的强度倾向于减轻。

4.梅尼埃病的治疗 目前因机制不清,主要为消除眩晕,保存听力。

(1)急性期对症治疗 绝对卧床,嘱其取舒适体位、闭目、头尽量不动,避免声、光刺激,行心理治疗,告知此为内耳疾病,无生命危险,使其消除焦虑与恐惧。

控制食盐(0.8~1.2g/d)及水1500ml/d以下。

前庭镇静剂:抑制前庭神经核活性,减轻周围前庭性眩晕。

①安定类口服或注射(包括舒乐安定)5~10mg,肌注;②利多卡因能阻断各种神经冲动,作用于脑干前庭神经核及前庭终器。据报道对眩晕、呕吐及耳鸣控制良好,有效率80%,对于心动过缓或有传导阻滞者禁用。用法剂量:1%利多卡因溶液(1mg/kg·d)加入5%葡萄糖200ml缓慢静滴。

抗胆碱能制剂:

①氢溴酸东莨菪碱0.3~0.5mg,口服或肌肉注射或0.3mg稀释于5%葡萄糖10ml静注,还可用东莨菪碱透皮治疗系统(TTS-S)对眩晕控制率可达81.5%,贴剂疗效快可持续给药,副作用为口干,但较轻;②硫酸阿托品0.5mg皮下注射或稀释后静注;③654-2(山莨菪碱注射液)5~10mg肌注或静滴,症状未完全消失者于30~60min后可重复一次。

注意:上述三种药物对青光眼病人禁用。

抗组织胺药及其各种合剂:如非那根、眩晕停(diphenidol)、乘晕灵(晕海宁,Dramamine)、晕动片(主要成分:东莨菪碱0.2mg,苯巴比妥0.03g和阿托品0.15mg),青光眼病人禁用晕动片。

血管扩张剂:培他定(培他司汀,β-Histine);氟桂利嗪;盐酸罂粟碱;血栓通注射剂,灯盏花黄酮注射剂,银杏叶提取剂如金纳多、达纳康等。

降低血黏稠度。

利尿剂(因病理为膜迷路积水) 乙酰唑胺(Diamox)250mg1~2次/d,也可500mg加入10%葡萄糖250ml中静滴(用于急性期),双氢克尿塞,50%甘油盐水50ml2次/d。

其他辅助治疗:如低分子右旋糖酐、ATP,甚至可用类固醇治疗。

(2)间歇期 无症状不需任何治疗,若有平衡障碍、耳聋、耳鸣可据临床症状进行相应治疗。

“化学性迷路切除术”:用庆大霉素鼓室注射。其适应证及禁忌证由耳科医师掌握。

(二)淋巴周围瘘

头部外伤可能引起内有镫骨板的卵圆窗(前庭窗),圆窗或半规管的破裂(可能系先天的覆盖骨较薄)。

1.诱发原因 头部外伤,气压伤(飞行、潜水),爆炸,既往有镫骨足板切除术史,鼻部充气、呕吐、扭伤、举重物及分娩等,甚至持续剧咳也可引起前庭系统完整的破坏。

2.诊断 主要靠病史,尚无绝对可靠的试验,但可做:

(1)耳蜗电图(ECOG)。

(2)中耳内窥镜检查。

(3)前庭肌源性诱发电位协助诊断。

(4)临床症状为行走不稳如步行于海绵或刚从船上下来样,耳鸣及听力丧失一般较轻微或无。

(三)慢性化脓性中耳炎(CSCOM)

继发于化脓性中耳炎症损害可能是前庭症状的原因,鼓膜可有瘢痕、穿孔或有分泌物。

临床上若为浆液性迷路炎的发作,通常引起一定程度的不平衡而不是旋转性眩晕,若用充气窥镜加压于外耳道而诱发眩晕,则可怀疑在半规管内有一瘘管,也可用手指压外耳道口数次若诱发眩晕也可怀疑瘘管。

(四)良性阵发性位置性眩晕(Benign paroxysmal positional vertigo,BPPV)

良性阵发性位置性眩晕BPPV;剧烈而短暂的眩晕发作可通过躺下、坐起、蜷曲于床或翻身而发生,即:头部位置快速改变促发眩晕的短暂发作,其病理生理认为是继发于来自椭圆囊的松散的耳石(otolith)碎片,此碎片凝结成自由悬浮于内淋巴中的栓子(管结石canaloli thiasis),还有认为可能系细胞碎片,迷路微小出血发展成碎片。头在某些位置时由于重力的关系沿着后半规管环移动,导致内淋巴的移动影响了前庭神经系统而引起眩晕。

Hallpike试验方法:让病人仰卧使头伸展低于水平位30°,头旋转约45°,使一侧耳朵处于最低位,观察有无眼震。Hallpike试验的显着特征:

1.向地性眼震(水平性或旋转性眼震向地面跳动) 即眼震与头转动方向一致,而少部分眼震向健侧,即背离地面,称向天性眼震。

2.潜伏期 将头位达激发头位时与眼震发生之间的时间约有3~6s的潜伏期。

3.易疲劳性 当反复用激发性头部位置改变时眼震严重程度减弱。

4.眼震的持续时间少于20s。

5.当垂直坐位时眼震逆转 眼震为水平加旋转,绝对无垂直性眼震。

诊断要点:

1.典型的临床症状眩晕与体位有明确关系。

2.本病不伴耳蜗及其他神经系统的症状体征,其预后良好。

3.病程多为数天或数月。

(五)有些中枢神经系统疾病同样可以表现为阵发性位置性眩晕例如:

1.脑部病变 也可引起位置性眩晕,如四脑室肿瘤、囊肿和囊虫。

2.颈性眩晕 关于头部改变位置颈椎病是否引起椎动脉供血不足目前有争论,除非有证据证明颈椎病压迫椎动脉,所以只有患环枕畸形,如颅底凹陷症,Arnold-Chiari畸形,锁骨下动脉盗血综合征,可引起颈性眩晕。

有的学者将中枢神经系统疾病所引起的阵发性位置性眩晕称之为恶性阵发性位置性眩晕(Malignant Paroxysmal Positional Vertigo)。

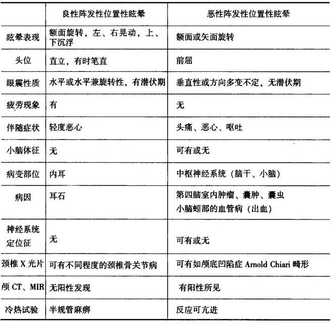
阵发性位置性眩晕的鉴别见表11-5。

表11-5 阵发性位置性眩晕的鉴别

七、治疗

通过特殊体位训练可获疗效,自限性病,自愈率高。但病程可数月至数年,应尽早病因诊断,对原发病治疗。

(一)药物

1.改善内耳微循环 如:金纳多、都可喜(duxil)、银可络、敏使朗均可采用,但机制不尽相同。

2.抗眩晕及抗胆碱药 抑制前庭神经兴奋性,减轻眩晕及伴随症状。

(二)耳石症体位法

前庭习服疗法:通过前庭体操增强前庭系统抗眩晕的耐力,疗效达80%以上。

八、前庭神经炎

长时间严重眩晕急性发作,由头部活动而加剧可伴眼球震颤,位置失衡和恶心呕吐,通常不发生听力丧失。急性前庭病变系指一个平衡器官功能的突然丧失。可由于病毒性炎症或血管闭塞所致(急性迷路炎、病毒性迷路炎和前庭神经原炎是用另外的一些术语来覆盖这种临床表现的)。

(一)急性前庭病变的突出特征

1.急性发作的持续性眩晕 一般为数小时或数日。

2.恶心和呕吐 一般这些症状在几天或几个月后逐渐改善。

3.无听力丧失和耳鸣 在急性期病人取病侧卧使耳处于最低位时较舒服,减轻眩晕的感觉。

4.急性期 可见水平性眼震。

5.病前 可有非特异性感染,80%有上呼吸道感染、扁桃体炎等。也有学者认为与血管因素有关,前庭神经小动脉的循环紊乱为另一个病因。

6.多为中、青年人 儿童及老年人较少见,无性别差异。

7.自然病程 前庭功能丧失不会复原,但会发生中枢性代偿过程,所以急性眩晕也可缓解。

8.闭目行进易转向病侧 倾倒方向朝向半规管功能低下的一侧,冷热试验显示受累耳迷路的功能持续低下。急性期后有一易变期,此时仍可有急性眩晕的短暂发作,这可能并不反映由于迷路的最初损害的再发,而是前庭缺陷代偿功能的短暂性缺失。冷热试验:当为损毁性病变时导致响应功能减退或消失,刺激性病变则相应功能亢进。

(二)治疗

急性期应安静卧床休息,有肯定感染史可适当应用抗感染治疗,对症治疗,镇静药应尽早停用。症状稍好转即应下床锻炼,促进代偿功能恢复。

九、中枢神经系统病变引起的眩晕症

(一)椎-基底动脉供血不足(Vertebral-basilar insufficiency,VBI)

为一过性脑供血不足(Transient ischemic attacks,TIA)是短暂的可逆的,局部脑血液循环障碍。VBI系椎-基底动脉系统发生TIA。

椎-基底动脉缺血性疾病:眩晕常为首发或惟一的症状,但伴有恶心、呕吐,部分有耳鸣或听力障碍,半数以上有眼震(多为水平性),少数病人还可以出现脑干或小脑体征。发作时多数都有超过平时血压水平的血压升高,这是反射性或代偿性的血压升高,随着供血不足的缓解,升高的血压也随之下降。椎基底动脉供血障碍所致眩晕:椎基底动脉供血障碍所致的眩晕常见有内听动脉供血不足和小脑后下动脉综合征。

1.内听动脉供血不足 内听动脉是椎基底动脉的分支之一,以基底动脉垂直分出与听神经并行入内耳门,内听动脉不但管径细,行程长,且末梢分为前庭支和耳蜗支,分别供应前庭器官和耳蜗。不论何种病因导致内听动脉缺血即可引起前庭和耳蜗的功能障碍,如发作性剧烈眩晕、耳鸣、听力减退或突发性耳聋。如内听动脉前庭支供血障碍,病人出现剧烈眩晕,耳蜗症状不明显;如耳蜗支供血障碍,则出现耳蜗损伤的症状,如耳鸣、听力减退或突发性耳聋。

2.小脑后下动脉综合征 又称延髓背外侧综合征(Wallenberg syndrome)。该区域的血液供应来源于小脑后下动脉,是椎动脉的主要分支之一,除供应延髓背外侧结构外还供应小脑下部。因此小脑后下动脉供血不足可出现剧烈眩晕、共济失调、眼球震颤、声音嘶哑、构音障碍、进食水呛咳、吞咽困难和交叉性感觉障碍。

3.小脑前下动脉综合征。

4.锁骨下动脉盗血综合征 即使中、小血管引起的梗死,眩晕仍为主要症状。

(二)出血性脑血管病

小脑出血、脑干出血、原发性蛛网膜下腔出血,都可以是以眩晕为首发或作为主要症状发病,但大多伴有头痛、眩晕缓解后仍有头痛,重时伴呕吐,且持续时间较长。

(三)后颅凹占位病变

1.桥小脑角病变 如听神经瘤为一侧的感觉神经性耳聋,随肿瘤生长,渐渐出现平衡不好的感觉,行走时向病侧倾倒,眩晕罕见。进一步可有小脑、脑干受压体征,继之听力丧失。

2.第四脑室占位病变 当脑脊液循环突然受阻可出现Brun综合征——囊虫、肿瘤、囊肿。

3.脑干及小脑肿瘤 多为持续性,眩晕症状多轻微。

4.突发性耳聋及眩晕迷路窗膜破裂或炎症 内听动脉闭塞可出现突发的耳聋、耳鸣,若内听动脉的前庭支闭塞可有单纯的眩晕,多为老年人动脉硬化所致。

(四)多发性硬化症

1.以眩晕为首发症状者 占5%~12%,在病史中有眩晕症状的约7%~20%,眩晕主因第四脑室底的前庭神经根进入处的斑块所致。

2.由于脑干和小脑受损出现眼震 可为水平性、旋转性或垂直性。

3.眼震电图 可见到闪电型眼震,此眼震是多发性硬化的特征眼震。

(五)颅脑外伤后眩晕

由于中颅凹颅骨骨折时导致鼓室内出血迷路损伤或震荡以及前庭及其神经核的损伤,可出现眩晕,多有听力障碍,也可因外伤后致耳石脱落而致位置性眩晕。

(六)甩鞭伤(Whiplash injury)

由于突然而剧烈的头部及颈部活动所致伤害,但无直接外伤,例如高速行驶的汽车紧急突然刹车或已停驶的汽车被从后面的飞车追撞时,前车座位乘客的颈部骤然屈曲及伸张,使椎间孔的神经根受损。若颈交感神经受损,则会间接使椎动脉痉挛,或直接刺激了迷走神经,或因颈肌紧张度增加的疼痛。

诊断:

1.有甩鞭伤史。

2.临床表现

第一期以枕、颈部疼痛为主的头痛,颈部僵直、头昏、头重感及眩晕、耳鸣症状。

第二期步态不稳、运动失调、四肢麻木、力弱及眩晕,其眩晕特点为头向某个方向运动时易发作眩晕。此方向即病人受损伤时所甩出的方向,每次持续数秒至数分钟,同时可有位置性眼震,其病理机制可能中枢前庭受损,或内耳耳石因外伤而碎。

第三期上述症状消失,但植物神经症状、耳鸣、头痛、颈部运动受限(不全)等症状最难消失,完全缓解要6个月以上。

(七)眩晕性癫痫

眩晕性癫痫(Vertigo epilepsy)属单纯部分性癫痫发作中的感觉性发作,多见于青少年,平均起病于25岁左右,发病率约1%。

诊断:

1.临床表现 为短暂发作性眩晕,突然发作自行缓解,持续仅数秒至数分钟,可感自身旋转、漂浮或下沉感,也可感外周物体旋转或向一侧移动,约50%病人有短暂意识障碍,有时意识保存但可有瞬间的不能运动或言语障碍,可伴幻觉、自动症、体像倒置等,尚有不少病人出现精神运动性发作。

2.EEG(加蝶骨脊电极) 常可见癫痫波为主要诊断依据。

3.在额颞、颞顶交界区岛回等部位 有刺激性病变。

(八)颈性眩晕

1.发病机制

(1)颈交感神经受刺激 使椎动脉痉挛,引起眩晕、头痛、颈痛等。

(2)颈椎骨关节病、骨质增生多见于C4~5、C5~6活动大的部位,压迫椎动脉。对此目前不少学者有争议,认为没有证据证明,颈椎病压迫了椎动脉,因而颈性眩晕的发作只有环枕畸形时可见(前已有记述)。

(3)椎动脉本身病变。

(4)神经反射。

颈肌痉挛、颈部外伤及上颈部感觉神经根的刺激导致不对称的脊髓前庭刺激引起眩晕、平衡障碍及眼震。

2.临床特点

(1)发作性眩晕或与头昏、晃动、站力不稳等多种感觉同时存在。

(2)其发作与头颈活动有明确关系。

(3)每次持续时间短约数秒至数分钟,仅少数时间稍长。

(4)病人有水平或水平旋转性眼震(位置性或自发性)。

(5)50%以上伴有耳鸣,30%左右有渐进性耳聋。

(6)60%~80%颈枕部发作性跳痛,重者伴恶心呕吐、出汗等易误诊偏头痛。

(7)可有一过性黑朦或闪光的先兆,40%有视力减退、复视、不成形幻视等。

(8)颈神经根症状,也可有枕大、枕小及耳大神经痛症状。

(9)约25%~30%病人发作性意识障碍,常发生于头颈转动时,突然发生可持续10~15min,个别长达2~3h;也可有猝倒发作(trop attack);眼前闪光,上肢及口周麻木。

3.诊断

主要依据眩晕与头颈活动有关,表现椎-基底动脉供血不全症状,排除其他引起眩晕的疾病,并有前庭功能检查、X线、TCD等都有异常发现。

4.治疗原则

(1)病因:以外科为主。

(2)物理治疗及局部中药外敷治疗。

(3)嘱病人避免诱发眩晕的头位,眩晕缓解后进行适当锻炼(头颈活动),睡眠时枕不可过高或过低,且应使肩上部要着枕。

(4)适当地应用抗眩晕药、血管扩张剂,改善循环药物。

(九)抑郁症的躯体化障碍

多数发病有过不良刺激因素(包括精神因素或患过一次病),其临床症状多为持续性头昏、头晕,并阵发加重。有行走不稳感,但检查共济良好,无眼震等客观体征,各项检查无阳性所见。

(十)运动病

运动病(Motion sickness) 是病人在主、客观运动状态下(环境中),如当乘飞机、船、车时出现眩晕、恶心、呕吐,系由于病人感受非生理性或不习惯运动刺激所诱发的综合征。机制不清,多数学者认为系由于视觉、本体觉、前庭终器来的信息在前庭皮层中枢相冲突,与原有模式相矛盾而发生眩晕。

治疗:

1.可在乘机、船、车前半小时服用 眩晕停25mg或东莨菪碱0.6mg预防其发生或减轻症状。

2.已发生 可予以阿托品0.5mg,肌肉注射。

3.平时训练 增强适应能力,降低前庭系统敏感性。

(十一)药物中毒性眩晕

最常见,如链霉素、庆大霉素、卡那霉素,还有新霉素、多粘菌素B、万古霉素以及抗癫痫药,如苯妥英钠、扑痫酮、卡马西平等。其中有些药物主要导致第Ⅷ对颅神经前庭部分损害,如链霉素硫酸盐,而双氢链霉素对耳蜗神经影响大,但大多数药物对前庭及耳蜗神经均有影响,甚至不可逆的损害。

药物的毒性损害与剂量及个体差异密切相关,可在用药1~2天或数周内发生,肾功能不全者更易导致听神经损害。

主要临床症状:可有眩晕,外周物体不稳,病人静态时症状轻,活动如行走、转头时明显,头晕、头重脚轻、行走不稳如踩棉花感,甚至发生共济失调(苯妥英钠、卡马西平易出现),耳鸣、听力障碍多为双侧性,严重者可出现耳聋。

查体:Romberg’s阳性,Mann试验阳性,苯妥英钠及卡马西平中毒可有凝视性或自发性粗大水平性眼震。

(十二)老年性眩晕

系指发生在老年人群的眩晕及平衡障碍的综合征,其并非是一个独立的疾病。Goodpill称为老年性眩晕和老年性共济失调,70岁以上发病率达70%以上,对老年性眩晕要诊断清楚病因并非容易,尤其老年性前庭系统退变,其视觉、本体感觉均有不同程度的损害,引起老年性眩晕可能与年轻人不同,中枢性成分更多些,可能包括一组不同的病理学原因,例如:病史中有吞咽困难、饮水呛咳、复视、神经系统有阳性定位体征或眼震有垂直性成分等,因垂直性眼震常为脑干前庭神经核损害的特有表现,所以应当考虑中枢神经病变。

从临床实践中发现低血压性心血管病变是老年头晕的一种常见的重要致病原因,特别是那些有晕厥和不可解释的摔倒病人,又如:严重的颈椎骨关节病、脑血管病,明显的双侧颈内动脉狭窄(>70%)和椎-基底动脉性偏头痛等均为头晕症状的原因,有时病人说不清是头痛,还是头晕,但是要明确一个可致病的诊断并不容易,因为这些疾病并不是经常与特异性症状有关。

(1)国外报道 观察50例60岁以上长期有头晕症状的病人(平均1年)28%病人的症状由心血管病所致。

(2)周围前 庭性病变包括:前庭神经炎,良性阵发性位置性眩晕和耳性眩晕占症状的18%。

(3)由中枢神经病变引发的 头晕症状者(包括影像学证实的脑血管病、颈椎病、显着的双颈内动脉狭窄、基底动脉性偏头痛和猝倒发作)占14%。

(4)有一种以上诊断者占18%。

(5)病因不明者占22%,需要注意:与年轻病人相比老年病人心理学病因并不是头晕的常见原因。

颈动脉窦过度敏感是最常见的心血管病的表现,作为老年病人晕厥和不可解释的摔倒的一种易被忽略的原因,近期报道证实颈动脉窦过度敏感是45%老年晕厥病人产生症状的一个致病原因,而血管迷走神经综合征仅与11%的症状发生有关,该报道同时发现60%病人发生一种或一种以上低血压病变(颈动脉窦过敏,血管迷走神经综合征,直立性低血压),本报道的50例有6例表现一种以上可致病的心血管疾病诊断。

随便看

 

离鸟网收录3541549条中英文词条,其功能与新华字典、现代汉语词典、牛津高阶英汉词典等各类中英文词典类似,基本涵盖了全部常用中英文字词句的读音、释义及用法,是语言学习和写作的有利工具。

 

Copyright © 2004-2024 vtrois.com All Rights Reserved
更新时间:2026/4/8 0:09:22