网站首页  词典首页


请输入您要查询的字词:

 

字词 孵化中异常现象分析
类别 中英文字词句释义及详细解析
释义

孵化中异常现象分析


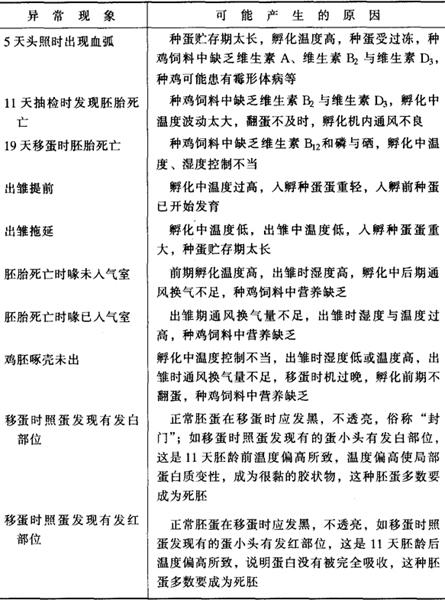
无论是采用最先进技术生产的孵化器,还是原始的自然孵化;无论是高孵化率鸡群还是低孵化率鸡群;鸡胚胎死亡在整个孵化期都不是均匀分布,应明显存在2个高峰。第一个死亡高峰在2~4天胚龄期,这时死亡数应占全期死亡数的15%;第二个死亡高峰在19~21天胚龄期,这时死亡数占全期死亡数的50%。一般高孵化率鸡群胚胎死亡主要发生在第二个死亡高峰期,而低孵化率鸡群2个死亡高峰死亡数量相差不多。第一死亡高峰发生在胚胎迅速发育及形态显着变化期间,从某一角度看,这时死亡原因多数是因种蛋内部品质造成,是遗传因素与饲养管理因素共同造成的。第二死亡高峰是处于鸡胚从尿囊呼吸过渡到肺呼吸的关键时期,是个重大的生理转折期,这时需氧量大增,胚蛋自体产热增多,这时也易感传染病,对孵化条件要求也高,一部分弱胚无法顺利破壳而出。从另个角度看,孵化期的温度、湿度、通风换气条件等外部环境对第二死亡高峰影响大。表6-6给出孵化中异常现象的产生原因,可供在实际工作中参考。

表6-6 孵化中异常现象产生原因

随便看

 

离鸟网收录3541549条中英文词条,其功能与新华字典、现代汉语词典、牛津高阶英汉词典等各类中英文词典类似,基本涵盖了全部常用中英文字词句的读音、释义及用法,是语言学习和写作的有利工具。

 

Copyright © 2004-2024 vtrois.com All Rights Reserved
更新时间:2026/4/7 6:00:53