网站首页  词典首页


请输入您要查询的字词:

 

字词 宫内节育器的避孕机理
类别 中英文字词句释义及详细解析
释义

宫内节育器的避孕机理


随着宫内节育器在世界范围的临床广泛使用,随着基础医学理论和手段的进展,人们对其作用机理的研究也逐渐加强,然而,对基本机理至今还不够完全了解。

从大量的临床工作,了解如下宫内节育器在避孕方面的一些特点。

(1)放置宫内节育器后,立即可以产生避孕效果。

(2)取出宫内节育器后,避孕作用迅速消失。

(3)宫内节育器一般不影响月经周期,也就是说,没有影响卵巢甾体激素的周期性分泌。但可以程度不同地影响月经血量,月经量增多较为常见,有时也出现时间长短不等的点滴出血,出血严重者可导致贫血。

(4)宫内节育器可由多种材料制成,目前应用的就有金属、塑料、硅胶等。不论应用那一种材料,或做成任何一种适于宫内膜腔的形状,都可有避孕作用。如在宫内节育器上加金属铜,则能增强避孕效果,若放置缓释药物如孕激素,抗纤溶药物等,则可使经血量减少。

从上述几个特点看来,提示宫内节育器的避孕效应主要是由于局部作用,对人体全身包括其他器官或内分泌系统则无不良影响。

所谓局部机理,主要是宫内节育器对子宫及输卵管的影响。

一、子宫

1.子宫肌层 子宫腔内放置异物,能刺激子宫肌肉收缩,但这种收缩仅能使妇女感到疼痛、下坠,不会导致避孕或早期流产。但子宫肌收缩是否会使宫腔内的节育器转动。曾有人作临床观查证明了闭合型节育器如圆环、宫形环可以在宫腔内转动。如在圆型上做好标证点经X-线造影随访,可以发现IUD转动是否也可以将尾丝卷入宫腔。此外还可以使环下移变形,导致脱落。

2.子宫内膜 子宫内膜是受精卵着床的部位,若内膜不能提供条件使受精卵的桑堪胚着床,则能起到避孕作用。况且宫内节育器是放置在子宫腔内的异物,它也是直接接触子宫内膜,因此很多学者注意到子宫内膜对局部异物的反应,研究放置宫内节育器后,妇女子宫内膜和宫腔液的改变,从而探讨节育器是否能改变受精卵着床的微环境。

从形态学上看,在宫内节育器直接压迫下的宫内膜,有程度不同的凹陷,甚至有的可达肌层。较深的凹陷发生于子宫两侧或子宫底,也就是子宫收缩与节育器弹力相互作用的部位。在放器近期表现为内膜覆盖上皮变性、坏死、脱落,甚或形成糜烂或表浅溃疡,伴有出血及中性白细胞渗出,间质充血血肿,腺体有不同程度的变性坏死。至放器后远期,覆盖上皮再生、修复,但被压扁。如无再生,常有基底膜增厚而代偿,表面渗出物有大单核细胞,并有异物巨噬细胞,间质中代之的淋巴细胞和大单核细胞浸润。间质细胞梭形化,纤维化或萎缩。宫内节育器压迫区的内膜周期性变化不显着。微循环的血管结构亦因受压而紊乱,压迫严重时血管数目显着减少,有出血的妇女少数内膜血管显着扩张充血,也可以破裂出血;在节育器周围近区的内膜,亦有炎性反应,覆盖上皮常有增生,排列紊乱。间质增生,伴有水肿,微血管增多充血,毛细血管内皮细胞可有变性分离,基底膜可有破裂渗血,且缺少良好的凝血反应,临床可出现血性分泌物或不规则出血;与节育器不接触的远区宫内膜大多无严重病变而表现为正常周期时相的形态。

几乎所有研究放置IUD妇女的宫内膜都发现上述的内膜反应,不仅光学显微镜下,在电镜下也得到相似的结果。同时在置器妇女的宫腔冲洗液中也可见到比不放器妇女宫腔液中明显增多的白细胞。这些在内膜表面的炎细胞本身就可以干扰着床,而且可以引起宫腔内环境的生化改变,如前列腺素、纤溶酶、纤溶酶原组胺、蛋白分解酶、5-羟色氨、激肽等,这些生化改变也可以影响着床。

宫内节育器引起的宫内膜反应除起到避孕作用外,还与临床发生的反应有关。内膜上皮创伤、炎性反应可以导致内膜血管破裂出血及不规则出血,纤溶酶活性的增高使放器后月经量增多,前列腺素可引起子宫收缩出现疼痛,近期的炎性反应或长期的非特异性炎性反应也可引起白带增多。

释放铜离子的活性节育器除其T型支架可引起子宫内膜有上述相同的反应外,铜离子存在于胞浆、核及线粒体中,所产生的生化作用增强了抗生育效应。含孕激素的节育器置入宫腔后可以每日定量释放孕激素,随着时间延长,使内膜腺体逐渐萎缩。周期变化虽不显着,但间质细胞逐步呈蜕膜样变化,腺体与间质发育不同步,雌二醇在内膜上的结合量显着减少。起到加强避孕作用。由于内膜萎缩,月经量可显着减少。甚至出现一时性闭经。

二、输卵管

曾有很多作者提到IUD能刺激输卵管蠕动,因而能将受精卵过早地输送至子宫腔,因而使子宫内膜与受精卵的发育不同步,即过早的受精卵不能在过早时相的子宫内膜上着床,因而起到避孕作用。也有作者观察到在置器妇女中,精子进入输卵管中的速度变慢,人工授精后,在放置节育器妇女的输卵管中没有找到精子,而在对照组中有精子。故认为宫内节育器能影响精子的活动,不利于受精。这些研究显然可靠,但还不能认为宫内节育器主要的避孕作用在于输卵管蠕动的变化。只能说明宫内放置节育器后,输卵管的蠕动受到影响。

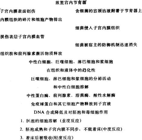
总之,IUD的避孕作用是一种以局部为主的综合效应。如惰性IUD对子宫的局部刺激,特别对宫内膜的压迫引起子宫内膜组织学反应及生化改变,直接影响着孕卵的移植和发育。(见图4-1-1)活性节育器如Tcu节育器是目前应用、具有最高抗生育效应的节育器。铜离子对精子活动的抑制,对胚泡的毒害,对宫内膜某些酶活性不同程度的抑制,以及直接影响甾体激素受体功能,从而阻断雌孕激素的生物效应。因此,既可以抑制精子的活动,又能影响孕卵着床及正常发育,从而最大限度的发挥了抗生育效应;含孕激素的IUD由于孕激素缓慢,定量释放,使子宫内膜不适于孕卵着床,达到避孕效果。又由于孕激素使宫内膜萎缩了,经血量减少,可以避免一般IUD常常引起经血量增多的缺点。

图4-1-1 惰性宫内节育器的作用方式示意图

随便看

 

离鸟网收录3541549条中英文词条,其功能与新华字典、现代汉语词典、牛津高阶英汉词典等各类中英文词典类似,基本涵盖了全部常用中英文字词句的读音、释义及用法,是语言学习和写作的有利工具。

 

Copyright © 2004-2024 vtrois.com All Rights Reserved
更新时间:2026/5/26 8:30:25