网站首页  词典首页


请输入您要查询的字词:

 

字词 崩塌勘查的地球物理方法
类别 中英文字词句释义及详细解析
释义

崩塌勘查的地球物理方法


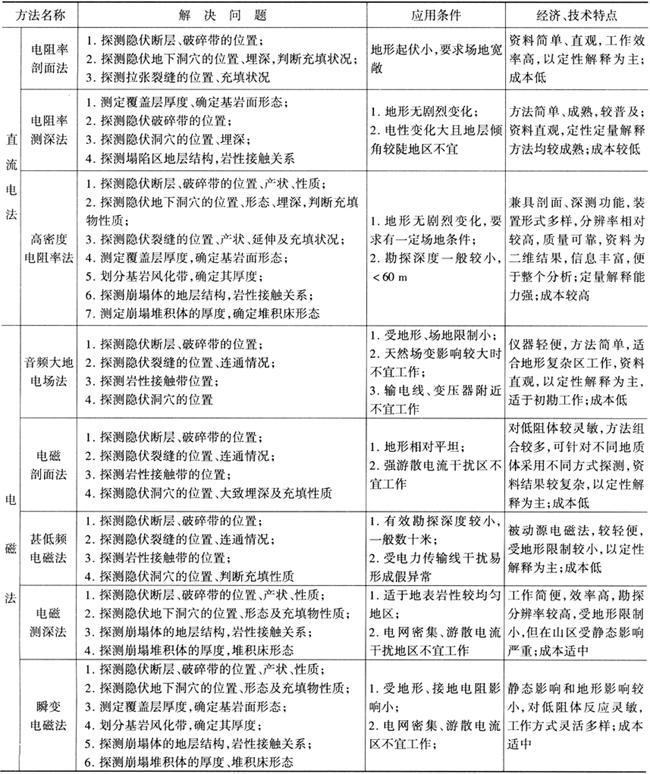
针对崩塌体勘查中需解决的主要地质问题,根据各种地球物理方法的适应性、应用条件及经济、技术特点,可选择相应方法进行勘查,见表1-2。

表1-2 崩塌勘查的地球物理方法选择表

【参考文献】:

段永侯,罗元华,柳源等.1993.中国地质灾害.北京:中国建筑工业出版社

郭建强,彭成,孙党生等.2003.链子崖危岩体勘查中物探技术的应用.水文地质工程地质

胡厚田.1989.崩塌与落石.北京:中国铁道出版社

李媛,张颖,钟立勋.1992.中国滑坡崩塌类型及分布图说明书.北京:中国地图出版社

李智毅,王智济,杨裕云.1996.工程地质学基础.武汉:中国地质大学出版社

李智毅,唐辉明.2000.岩土工程勘查.武汉:中国地质大学出版社

李大心.1994.探地雷达方法及其应用.北京:地质出版社

连克,朱汝裂,郭建强.1991.音频大地电场法在地质灾害调查中的应用尝试——长江三峡链子崖危岩体隐伏地质结构的探测.中国地质灾害与防治学报

刘传正.2000.地质灾害勘查指南.北京:地质出版社

晏同珍,杨顺安,方云.2000.滑坡学.武汉:中国地质大学出版社

展建设,吴庆曾.1991.跨孔声波穿透法在探测三峡链子崖隐伏裂缝中的应用.中国地质灾害与防治学报

张咸恭,李智毅等.1998.专门工程地质学.北京:地质出版社

随便看

 

离鸟网收录3541549条中英文词条,其功能与新华字典、现代汉语词典、牛津高阶英汉词典等各类中英文词典类似,基本涵盖了全部常用中英文字词句的读音、释义及用法,是语言学习和写作的有利工具。

 

Copyright © 2004-2024 vtrois.com All Rights Reserved
更新时间:2026/5/25 21:18:39