网站首页  词典首页


请输入您要查询的字词:

 

字词 工业废气的来源与分类
类别 中英文字词句释义及详细解析
释义

工业废气的来源与分类


1.工业废气来源

大气污染主要来源是燃料燃烧和工业排放的尾气,见表7.4.1-1~4。

表7.4.1-1 烧一吨煤排放的有害气体量kg

*按煤中含可燃挥发硫3%计。

表7.4.1-2 某些恶臭物质的主要来源

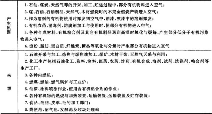
表7.4.1-3 有机污染物的产生原因和来源

表7.4.1-4 工业设备排放的有害气体量

2.工业废气分类

按物理物质可分为颗粒物和气态污染物;按化学性质可分为无机污染物(如硫氧化物、氮氧化物、碳氧化物、氟化物、硫化氢等)和有机污染物(碳氢化合物如苯、甲烷丁烷、甲醛、丙酮、醇类等);按来源可分为燃烧过程排出的大气污染物和工业生产过程(非燃烧过程)排出的大气污染物。

燃料燃烧或工业生产过程中排入大气的颗粒物,习惯上分为尘粒、粉尘、飘尘、烟尘、雾尘、化学烟雾、煤烟和煤尘。

(1)尘粒

也称降尘,是气体分散介质中粒径大于76um、具有一定的沉降速度、易于沉降的颗粒物。

(2)粉尘

悬浮于气体分散介质中的微粒,一般是由工业上的破碎和转运作业产生,粒径在1~76μm之间

(3)飘尘

一般粒径小于10μm,能长期在气体介质中飘浮的称为飘尘,其中粒径0.25~10μm的称为云尘,小于0.1μm的称浮尘。

(4)烟尘

燃烧、升华、蒸发、冷凝等过程所形成的悬浮微粒,是液雾和固体微粒的非均匀系,粒径大多小于1μm。

(5)雾尘

工业生产中的蒸汽凝结、化学反应和液体喷雾所形成,粒径小于100μm。

(6)化学烟雾

有伦敦型和洛杉矶型两种,伦敦型是未燃烧的煤尘、二氧化硫和高浓度雾尘相混合并伴有化学反应形成的烟雾。洛杉矶型烟雾是汽车尾气中的碳氢化合物和氮氧化物通过光化学反应形成的烟雾。

(7)煤烟

燃料不完全燃烧产生的微粒,粒径0.01~0.1μm,是从焦油物质上脱落的疏水性碳粒。

(8)煤尘

未燃烧的煤粒,是由烟道气夹带,排入大气的颗粒物。

随便看

 

离鸟网收录3541549条中英文词条,其功能与新华字典、现代汉语词典、牛津高阶英汉词典等各类中英文词典类似,基本涵盖了全部常用中英文字词句的读音、释义及用法,是语言学习和写作的有利工具。

 

Copyright © 2004-2024 vtrois.com All Rights Reserved
更新时间:2026/5/26 14:46:31