网站首页  词典首页


请输入您要查询的字词:

 

字词 巴塞尔银行业条例和监管委员会关于统一国际银行资本衡量和资本标准的协议
类别 中英文字词句释义及详细解析
释义

巴塞尔银行业条例和监管委员会关于统一国际银行资本衡量和资本标准的协议


引言

1.本报告展示了巴塞尔委员会(注1)几年来为统一国际银行业资本充足比率的国际监管条例而努力的成果。委员会于1987年12月间发表建议后,在十国集团的银行监管机构进行了一系列的咨询,而且该提议的文本也在世界各国的银行监管机构内传阅。咨询的结果,对原来的提议作了一些修改。目前的这份报告是委员会的一个声明,所有成员国均已同意。该报告对资本充足比率的衡量架构以及各国监管机构所愿意施行的最低标准进行了详细的阐述。该架构及标准已得到十国集团中央银行总载的赞同。

2.为了尽快实施上述提议和标准,希望各国银行监管机构现在着手准备报告,提出其在本国实施该协议的具体时间和方式。本文件正在世界各国的金融监管机构中传阅,其目的是鼓励十国集团以外的其他国家也能对本国从事大量国际业务的银行施用该架构。

3.委员会统一国际银行规例的工作有两个主要目的:首先,新架构应能使国际银行业系统更健全、更稳定;第二,新架构应是公平的,而且在各国银行的使用中有高度的一致性,以便消除国际银行间目前存在的不平等竞争的根源。委员会指出,各银行对其原始提议的评论,反映银行对架构的总形态及基本原理的欢迎态度和对该架构在各国的运用时应尽可能统一观点的支持。

4.在近期的咨询过程中,巴塞尔委员会与在布鲁塞尔的欧洲共同体一直保持着密切的关系。欧洲共同体同时正在尝试建立一个将在共同体内信贷机构适用的共同清偿比率,其目的是最大限度地保证在巴塞尔通过的架构与欧洲共同体应用的架构之间的一致性。委员会虽然已经注意到共同体的条例是针对一般信贷机构而设计的,而委员会的架构则以叙做国际业务的银行为主要对象,但还是希望这两方面能够统一起来。

5.在建立本文件所阐述的架构的过程中,委员会始终寻求制定一套概念合理的原则,同时适当注意每个成员国家现行管理及会计制度的特点,委员会认为该目标已实现。资本架构规定了一个过渡期,使各个国家有时间通过灵活的安排对现存的环境进行调整。

6.该架构在被运用过程中,允许各国在某些极为有限的方面(尤其是一些风险权重)有一定程度的自决权。整体比率上的这种差异的影响可能不重要,差异的存在不意味着放弃基本目标。为了取得更大程度的一致性,委员会将在今后对本架构的运用情况进行监管和检讨。

7.应该强调,该架构用以为国际业务活跃的银行确立资本的最低标准。各国的监管机构可根据本国的实际情况,自行作出安排确立较高标准的资本。

8.还应该强调,以该架构衡量的资本充足比率虽然重要,但它只是在评估银行实力时要考虑的诸多因素中的一个因素。本文件中论及的这个架构,主要是用来评估与信贷风险(即债务人违约而产生的风险)有关的资本,但在监管机构全面评估资本充足率时,其它风险,特别是利率风险和证券投资风险亦应考虑在内。委员会正在检验评估这些风险的各种可行的途径。此外,如果孤立地以资本比率作判断,可能会对银行相对实力的评估提供错误的引导。银行的相对实力在很大程度上取决于银行的资产质量,以及银行对其价值有怀疑的资产所持有的资本外准备金的水平。由于认识到资本和准备金之间的密切关系,委员会将继续监控各个成员国银行的准备金政策,并努力促进各国的准备金政策象其它监管事项一样趋向统一。在评估各成员国银行统一资本标准的进展时,委员会将认真地考虑各国银行在订定准备金现行政策和程序上的差异以及在构成准备金的方式上的差异。

9.委员会意识到,各国为税收目的,对呆帐准备以及从留存收益中提取资本储备的财务处理和会计报表均存在着差异,这种差异可能在一定程度上扭曲了一些国际银行的真实资本状况的可比性。统一各国的税务制度,虽然可取,但这是委员会力所不能及的,因此这里没有提到税务方面的考虑。然而,如果它们影响了不同国家的银行业系统的资本充足率的可比性,委员会则会对这些税收和会计方面的事情予以检讨。

10.委员会打算把该架构应用于银行时以综合报表为基础,包括其从事银行金融业务的附属机构。同时,委员会承认,银行的所有制结构以及它们在各种金融集团中的地位正在经历着一场大的变革。为了保证目前银行的所有制结构不应使银行的资本地位有所削弱或使银行遭受其股东组合部分带来的风险,委员会将根据各成员国的具体条规,继续审视这些方面的进展,以确保银行资本的质量。至于上边提到的几项要进一步做的工作。尤其是金融集团的投资风险和综合监管,欧洲共同体已经或正在从事同样目标的工作,并与委员会保持着密切的联系。

11.本文件分成四个部分。前两个部分描述该架构,其中第一部分是关于资本的组成,第二部分关于风险加权制,第三部分涉及目标标准比率,第四部分是关于过渡及实施安排。

I.资本的组成

(1)核心资本

12.委员会认为,银行资本的最重要组成部分是股本(注2)和公开储备。这个最重要的资本成分对各国银行来说是唯一相同的成分,在公开发表的帐目中完全可见,它也是市场判断资本充足比率的基础,并对银行的盈利差和竞争能力关系极大。对股本和公开储备的强调,说明委员会对逐步提高各大银行总资本来源的质量和水平的重视(注3)。

13.不仅如此,委员会的成员国还对银行资本基础中可包括在衡量系统内的其它一些重要的合法组成部分予以重视。(以下述第(2)节中列出的那些条件为前提。)

14.因此,委员会决定,为便于监管,将资本分为两级。第一级是核心资本,要求银行资本基础中至少有50%是由构成核心资本的股本及从税后保留利润中提取的公开储备所组成。资本的另一个组成部分(附属资本)归为第二级,其最高额可等同于核心资本额。附属资本的成分及其能包含在资本基础中的特定条件将在下面叙述,详见附录1。各国当局可根据各自的会计和监管条例,自行决定是否将每一成分都包括在内。

(2)附属资本

(i)未公开的储备

15.未公开储备或隐蔽准备可根据各成员国内不同的法律和会计制度以不同的方式组成。在该项目里,只包括虽未公开、但已反映在损益帐上并为银行的监管机构所接受的储备。未公开的储备与公开的保留盈余可能内在质量相同,但从国际认同的最低标准来看,未公开的储备缺乏透明度,而且很多国家不承认未公开储备为可接受的会计概念,也不承认其为资本的合法成分,因此未公开储备不能包括在核心资本的股本成分中。

(ii)重估储备

16.有些国家按照本国的监管和会计条例,允许对某些资产进行重估,以便反映它们的市值,或者使其相对于历史成本更接近其市值,并把经过重估的储备包括在资本基础中。这种重估可以两种形式产生:

(1)对记入资产负债表上的银行自身房产的正式重估;

(2)或者来自有隐蔽价值的资本的名义增值;这种隐蔽价值是由持有在资产负债表中以历史成本计价的证券而产生的。

如果监管机构认为这些资产是审慎作价的,充分反映价格波动和强制销售的可能性,这种储备可以列入附属资本中。

17.在上述选择中,(2)是与下类银行有关的,这些银行习惯于将其资产组合中大量的股票持有额列入资产负债表,这些股票通常以历史价格计算,但在某些情况下它可以按市场现价出售并用于补偿银行亏损。鉴于这种“潜在”的重估储备可以在必要时用于承担公司亏损,委员会认为,这种“潜在”的重估储备可以被包括在附属资本的成分之中,但必须打大幅折扣以反映对市场价格波动和一旦增值收益实现后可能需要缴税的担忧。出于上述考虑,对历史成本的帐面价值与市场价值之间的差额打55%的折扣是适当的。有人主张把那些因银行物业的价值低估而产生的潜在储备金包括在附属资本之中,委员会不接受这种主张。

(iii)普通准备金/普通呆帐储备金

18.普通准备金或普通呆帐储备是为防备未来可能出现的亏损而设立的,只要不把它们用于某项特别资产,并且不反映某项特别资产值的减少,就可以包括在资本内作为第二级资本。但是,为已确认的损失或某项特别资产值明显下降而设立的准备金,不能用于防备未确定的损失(这种损失还可能在投资组合的其他部分中生出来),而且不具有资本的基本特征。因此这种用于特别目的的准备金不应包括在资本范围内。

19.但是,委员会承认在实际上要明确区分随时可用的普通准备金(或普通呆帐储备)和那些实际被用于抵付已经确认的资产损失的准备金之间的差别未必可行。这在一定程度上反映出目前在会计核算、监管制度尤其是在国家的财政政策如何界定资本等方面还存在差异,意味着在初期阶段,成员国在实施资本比率的安排时对普通准备金或普通呆帐储备的构成必然会有一定程度的差异。

20.由于这种不确定性,委员会希望在过渡期内(见本文第40节至50节)使成员国家在概念上正确区别可包括在资本内的成份和那些不应算作资本的成份。委员会计划在1990年底以前使上述建议有效适用于所有成员国,以确保在中期和末期的最低标准实施时,各国对可包括在资本基础内的普通准备金和普通呆帐准备金的定义是一致的。

21.在对可包括在附属资本成份中的无债务负担资金的定义还未达成一致意见的情况下,附属资本成份内的普通准备金和普通呆帐准备金可能包括一部分金额用于反映资产低估值或资产负债表上潜在但未能确认之损失。作为进一步的保护措施,这部分放在资本内的储备或准备金应逐渐减少,到过渡期末时,这类项目在附属资本内的比例最多不能超过风险资产的1.25个百分点,在特别和暂时情况下则为2个百分点。

(iv)带有债务性质的资本工具

22.此类资本工具带有一定股本的性质又有一定的债务的性质。每种都具有影响其作为资本的特征。委员会同意,由于这些金融工具与股本极为相似,特别是它们能够在不必清偿的情况下承担损失,维持经营,因此可以列为附属资本。除累积固定分红的永久性优先股外,下列金融工具也可包括在附属资本内,例如:加拿大长期优先股、法国的经常变动的参与证券和从属证券、德国Genusscheine、英国永久性债务工具和美国强制性的可转换债务工具等。这些金融工具的测定标准详见附录1。

(v)长期次级债务

23.委员会认为,长期次级债务工具由于其固定期限和若非清偿则无力承受损失,使其作为资本的构成部分存在严重缺陷。因此有理由额外限制资本基础内的这种债务资本的数额。委员会决定从最初期至到期为5年以上的次级债务工具可以包括在附属资本成份之中,但其比例最多仅相当于核心资本50%,并应有足够的分期摊还安排。

(3)从资本扣除部分

24.委员会认为,下列内容应从资本基础中扣除,其目的是为了计算以风险加权的资本比率,扣除的内容包括:

(i)从第一级资本成份中扣除商誉;

(ii)对从事银行业务和金融活动的附属机构的投资,而这项投资在本国的制度下并无综合到集团的资产负债表中,通常的做法是将附属机构资产负债与总行的相综合以衡量整个银行集团的资本充足情况。如果不这样做的话,为了避免同一资本来源在一个集团的不同机构中重复计算,将这部分投资从资本中扣除是很重要的。投资的扣除应以整个资本为基础计算。为了计算风险资本比率,对那些资本已经从其母公司的资本中扣除的附属公司的投资资产,不纳入总资产中。

25.委员会慎重考虑了要求将银行所持有的由其他银行和接受存款公司所发行的资本,无论是以股票的形式或以其他资本工具的形式,从资本中扣除的可能性。十国集团中部分成员国的监管当局目前要求将这类资本扣除,以阻止整个银行体系相互交叉控股而非从外部投资者中吸收资本。委员会意识到这种“双重的齿轮效应”(或“双重的杠杆效应”)会对银行体系带来危险,因为问题将会从一个机构迅速传向另一个机构和其他成员国,使整个银行体系变得更加脆弱;一些成员国家出于对这种危险的考虑,认为应将这类相互持有的资本从资本中全部扣除。

26.尽管存在这些担忧,但总的来说委员会目前仍不赞成扣除所持其他银行资本的总政策,理由是这样做将妨碍一些国家国内银行体系在结构方面的重大变革。

27.然而,委员会同意:

(1)个别国家的监管当局应有权自由实施扣除政策,或是扣除所持其他银行全部资本,或是超出控股银行资本或发行银行资本实质界限的股份持有额,也可根据实际情况逐一处理。

(2)如果不将这部分扣除,银行持有的其他银行的资本工具将承担100%的风险权数。

(3)在实施扣除政策时,成员国认为应当阻止那种为了人为扩大银行资本而使银行资本相互交叉持有的做法。

(4)委员会将密切注视国际银行体系中“双重杠杆效应”的程度,并且不排除今后对此采取控制性措施的可能。为此目的,监管当局将进行足够的统计,以使它们和委员会能够监测在现时安排下银行持有并作为资本的其他银行股票和债务工具的发展。

Ⅱ.风险权重

28.委员会认为将资本与资产负债表上不同种类资产以及表外项目根据其广泛的相对风险进行加权而制订出的风险加权比率是评估银行资本是否充足的一个好方法。这并不是说其他评估资本的方法不可行,委员会认为可将其它做法作为风险加权做法的补充形式。这种风险加权比率较之那种较简单的资本对债务比率有如下优点:

(i)可以在较公平的基础上,对结构可能有所不同的银行体系进行国际间的比较;

(ii)它使资产负债表外项目的风险衡量更加容易;

(iii)它不阻止银行持有流动资金或风险较低的其它资产。

29.这种权数架构尽量简单,并且只有5个权数——0%,10%,20%,50%和100%可供使用。在决定各类资产的不同权数时难避免会有粗疏的判断,因此不应将此权重替代订定各种金融工具市场价格的商业判断。

30.关于权数计算的结构详见附录2和附录3,这个结构有六个方面值得特别注意。

(i)权数结构的风险分类

31.银行的管理层需要防备各种不同的风险,对大多数银行来说最主要的是信贷风险,即对方不能还款的风险。但是还有许多其他种类的风险,如投资风险、利率风险、汇率风险和资产过于集中风险等。这个架构的重点则放在信贷风险和信贷风险中的更深层面——国家转移风险方面。此外,个别国家监管部门还有权确定其他的风险类别,例如有些国家希望对外汇交易的敞口头寸或投资风险的某些方面保留一部分权重。现阶段尚未考虑在权数结构内对其他种类的风险的处理方法建立统一标准。

32.委员会考虑,希望能建立另外的权重来反映对持有固定利率的本国政府证券的风险,这种利率风险无疑在一家银行资产负债表内或表外的全部活动中都会显现出来。目前,委员会已决定个别国家监管当局可以自行决定对国内政府债权的权重,使用0或较低权重如对所有证券或即将到期的一年以下的证券规定10%的风险权数,对一年以上的证券规定20%的风险权数)均可。但是,所有成员国都同意对利率风险作进一步的研究。如果在适当时候,通过进一步的研究使得建立一种对整个行业衡量利率风险的方法成为可能,那么则应考虑在使用信贷风险权重衡量方法时,实施适当的控制方法。目前,对该可能性的探索工作正在进行。

(ii)国家转移风险

33.在涉及有关国家转移风险时,委员会意识到:设计一种将国家转移风险也考虑在风险资产比例架构中的理想方法是很困难的。在较早的咨询文件中,提出了两个可选择的方案供会员国参阅和商讨。第一方案,是简单地区别对国内机构(中央政府,官方部门和银行)和对外国的债权;第二方案,则是在选择一组信誉较高的国家的基础上进行区分。

34.在咨询期间,十国集团的银行协会提交给委员会的意见多数倾向于赞成第二种方案。为支持其赞同观点,他们向委员会提出三点论据:第一,简单区分国内/国外贷款的作法实际上是忽视了不同国家之间转移风险各不相同的现实,有必要广泛区分工业发达国家和非工业发达国家的信誉,并将转移风险包括在风险衡量的架构内,尤其是这个为国际性银行而设的架构之内是十分重要的。第二,按国内/国外贷款类别区分方法不能反映金融市场的全球一体化,而缺乏较细的划分将会使国际银行没有兴趣持有主要国家中央政府发行的证券,作为抵补他们的欧洲货币负债的流动资产。这样一来,以国内/国外贷款区分法将会同风险加权架构的一个重要目标——鼓励审慎的清偿能力的管理相对抗。第三,是最重要的一点,欧洲共同体成员国家必须遵循的一个原则:即对所有在欧洲共同体国家内银行,中央政府和官方部门的贷款应获得同等待遇。这意味着,如果实施这一原则,将会出现令人不满意的不对称情况,即在使用国内外贷款区分法时十国集团中的七个共同体国家与非共同体国家采取不同的形式。

35.根据上述论点,委员会决定挑选一组国家作为运用不同加权系数的基础。这组国家应是OECD(经济合作与发展组织)的正式成员国和/或者是已与国际货币基金达成与其借款总安排相关的特别放款安排的国家。下文将这一组国家简称OECD。

36.下列加权结构是在上述决定的基础上产生的:对于OECD国家中央政府的贷款风险权重为0%(如果本国监管机构愿意将利率风险考虑在内,可给予低的风险权数);对于OECD国家中非中央政府的公共部门的贷款给予一个低的风险权重(见下文(iii));对于OECD以外的中央政府和中央银行的贷款也给予0%的权重(如果本国监管机构愿意将投资风险考虑在内,则可予以低的权数),但上述贷款必须是用本币计值贷放和筹借的。它反映了这类贷款在获取和转移方面可避免外汇风险。

37.关于银行同业间债权的处理。为了保持国际银行同业市场上资金的效率和流动性,对在OECD成员国家和非成员国家注册的银行的短期债权一视同仁。但是,委员会对下列债权则予以区别对待,即:一方面是以惯常的管理流动性资金的方式在银行同业市场存放的短期资金;这类资金风险通常较低。另一方面是,通常与某种特别交易相关的对银行的长期境外贷款,这类贷款有较大的转移或信贷风险。因此,对所有银行的贷款,不论该银行在何处注册,只要该笔贷款剩余偿还期在一年内,其风险权数都将为20%;对于在OECD成员国内注册银行的较长期贷款也将给予20%的风险权重;而对于在OECD以外的注册银行的较长期贷款则给予100%的风险权重。

(iii)对于非中央政府,公共部门实体(PSES)的债权。

38.委员会决定,鉴于不同的成员国的此类实体各具特点和信誉有别,因此对于中央政府以下级别(例如:州,当地政府等)的公共部门实体的所有债权使用统一的权重是不可能的。因此,委员会采取了让各国的监管机构自行决定对其国家内公共部门实体贷款的合适的风险权重的方法。为了保持行使该自主权有一定程度的一致性,委员会同意对本国内公共部门实体的贷款应给予0%、10%、20或50%的风险权重。对OECD组织内的外国公共部门实体的贷款,给予20%的权重。上述安排将会提交委员会,以进一步统一成员国的风险权重和定义,委员会根据欧洲共同体对信贷机构规定的统一清偿比率进行审议。

对于附属于公共部门的商业公司的贷款,其风险权数统一为100%,这是为了避免对与之相似的私人部门商业公司的不公平。

(iv)抵押与担保

39.该风险资本衡量架构提及了抵押对减少信贷风险的重要性。但程度有限。鉴于各国银行对使用抵押品的做法各不相同,以及实物或金融抵押的价值不稳定,至今还未能制定风险加权制度中衡量抵押品的总基准。对抵押品的较为确定的衡量仅可通用于以现金或以OECD中央政府和多边开发银行发行的证券作抵押的贷款。这类贷款的风险权重与抵押品的权重一样(比如0%或低的风险权重)。对于以上述资产作为部分抵押的贷款,其全部有抵押品的那部分贷款一样可获相应的低风险权重。

40.至于由第三方提供担保的贷款或其它风险敞露债权,委员会已经同意,凡由OECD中央政府,OECD公共部门实体,或由OECD注册银行担保的贷款将等同对担保机构直接贷款予以同样的权数。(例如:在银行担保的情况下为20%而由非OECD注册银行担保的贷款,也可适用20%的风险权重,但该种贷款支持的交易,其剩余偿还期不得超过一年。委员会打算对上述后一项贷款所安排的权重进行监测,以便确保这种安排不会增加商业贷款的权重。对只有部分担保的贷款,仅是有担保的那部分贷款可以获得低风险权数。银行因担保而出现的或有负债则获得100%的信用风险转换系数。(参阅下文第(vi)小节)。

(v)以住宅楼宇抵押的贷款

41.在很多国家里以已入住的居民住宅作为全部抵押而提供的贷款很少遭受损失。因此,风险衡量架构对以借款人租住或自住楼宇为全抵押的贷款予以50%的风险权重。在运用50%权重时,各国监管机构将根据各自对提供房屋融资的安排,务使较优惠的风险权重仅适用于居民住宅并依照严格审慎的标准。这可能意味着,例如在一些成员国中,50%的风险权数只能适用于首次抵押贷款;而在另一些成员国内,50%的权重只能在有严格地以法律为基础的估价准则,从而使贷款因受押楼宇实值大大超过贷款额而得到保障的情况下才使用。特别要注意的是,50%的风险权重不适用于对那些从事住宅建筑或地产开发投机活动的公司的贷款。其它形式的抵押将没有理由获得降低风险权重的待遇,除非它适用于上述情况(注4)。

(vi)表外项目的活动

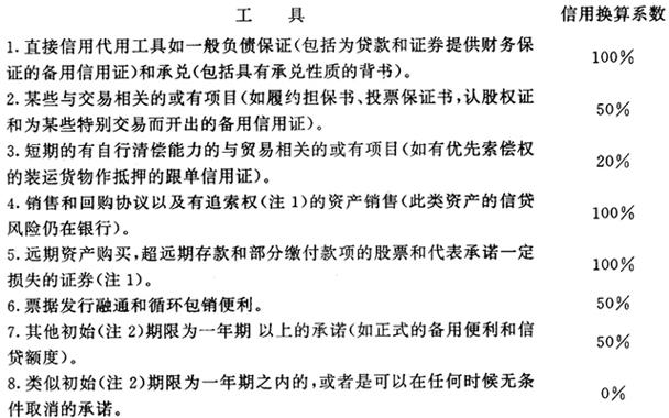
42.委员会认为,将所有的表外项目都包括在衡量资本充足的架构中是十分重要的。同时,委员会承认,对某些表外项目的风险估测经验是有限的。而且对某些国家来说,当这类表外业务的数额很小,尤其是以新的多种金融创新工具的形式出现时,即使是复杂的分析方法和详细频密的报告制度也很难作出正确的统计。因此,委员会同意的一种综合方法是把表外科目中的所有的项目,包括新的创新融资工具,将其本金数额乘以信用转换系数,乘出的数额根据表内同等性质的项目进行加权,从而获得相应的信贷风险等级。委员会将表外各类融资工具和方式分为五大类(成员国根据他们本国市场各自的特点在一定限度内灵活掌握这些金融工具的风险分配):

(1)贷款的替代形式(如:负债的普通担保、银行承兑担保和可为贷款和证券提供金融担保的备用信用证),这类业务的信用风险转换系数为100%;

(2)与特定交易相关的或有负债(例如:履约担保书;投标保证书;与交易有关的担保书和用于特别交易的备用信用证),这类负债的信用风险转换系数为50%;

(3)短期的可自动清偿和与贸易相关的由于货物的移动所产生的或有负债(如有海运船货做抵押的跟单信用证),这类负债的信用风险系数为20%;

(4)初始期限超过一年的其它承诺(注5)(期限长的承诺通常代表着高风险)和票据发行授信额度(NIFS)和循环承购便利(RUFS),上述形式的业务,其信用风险系数为50%。委员会同意短期的、能随时无条件取消的承诺,一般只承担较低风险,因此,在有限的范围内,可将这类业务视为零风险。

(5)同利率和汇率有关的项目(如:汇率、利率调换、期权和期货业务)这类合约所承担的相应数额的信贷风险可按照下述及附录3中提及的两个方法中的一个方法计算出来。

43.对于上述(5)项目需要特别处理,其原因是银行并不承担其合约全部面值的信贷风险,如果对方违约,损失的仅是用于替换现金流动的成本。委员会的多数成员国接受下述做法,即对这些科目估测信贷风险的正确方法是按照市场的价格计算目前的替换成本,然后加上一个系数以代表在合约余期内潜在的风险。但是,一些成员国担心这一方法与风险衡量总架构中其它方法的一致性问题。那些方法仅大致划分了资负表内项目间的相对风险,尤其是表外项目目前仅构成全部风险的很小部分的银行的相对风险。这些成员国偏爱使用另一种方法,即根据每项合约的种类和期限,以每项合约的本金面额为基础的转换系数构成的衡量办法。委员会决定允许成员国在这两种方法中取一。有关这两种可供选择的方法可参阅附录3。

Ⅲ.目标标准比率

44.根据磋商和对架构的初步测试,委员会同意目前应建立最低标准,到过渡期结束时,预计从事国际业务的银行将普遍达到这个标准。委员会还同意,所建标准的水平,应与永久保证所有国际银行能有一个坚实基础的资本比率的目标相一致。因此,委员会确定,资本对加权风险资产的目标标准比率应为8%(其中核心资本成分至少为4%)。委员会希望到1992年底,成员国的国际银行应达到这个共同的最低标准,从而让那些需要时间达到这个水平的银行有4年半左右的过渡期作必要的调整。委员会充分认识到,从目前已根深蒂固的资本定义及衡量方式朝着一种新的国际认同的标准过渡,不会一帆风顺,也不会很快完成。从目前至1992年底的整个期间内,都可以着手进行调整,而目前比率低于8%的银行不必仓促行事。

Ⅳ.过渡与实施安排

(i)过渡

45.委员会同意作出一些过渡的安排,以保证个别银行在过渡期内提高资本比率并努力达到最终目标标准,同时过渡期的目的还在于实施循序渐进的调整,并在现时差异颇大的监管体系中逐步采用新的安排。

46.过渡期将从本文公布的日期起至1992年底止,到1992年底,所有从事大额跨境业务的银行应完全达到该标准(见下述第50段)。此外,到1990年底,还应达到一个中期标准(见下述第49段)。

47.最初不设立正式的标准或最低水平。然而,委员会总的意见是,对于那些资本水平较低的银行,应鼓励它们尽快增加资本。委员会不希望个别成员国银行现行的资本标准有所降低。因此,在过渡期内,所有需要改善资本水平以达到中期和最终标准的银行,不应降低(即使是临时地)其现行的资本水平(增加新资本过程中可能发生波动)。一些国家认为,通过实施风险资产比例总架构措施和过渡安排达到5%的水平,应是那些较低资本银行在短期内设法达到的合理水平。当然,个别成员国可在过渡期开始时自由设立和宣布他们认为合理的水平,作为该国所有的银行在达到中期和最终目标标准之前的初步目标。为了使在调整的开始阶段至1990年底期间,采取的评估和比较进展程度既考虑到现行的监管体系又考虑到新的安排,委员会与个别监管当局最初将以下面48段中提及的内容作为衡量的基准。

48.在过渡初期衡量银行的资本状况时,核心资本的比例可包括附属资本成份,但最多不能超过核心资本成份的25%,至1990年底减少到10%。此外,至1992年底的整个过渡期内,在个别当局可能实施更加严格的政策的情况下,长期次级债务可以包括在附属资本的成份内,不受数额限制,而把商誉从第一级资本成份中扣除的做法亦可延期实行。

49.到1990年底,将有一个7.25%的中期最低标准,其中最少一半为核心资本。然而,在1990年底到1992年底期间内,所要求的核心资本成份内,附属资本的成份不能超过10%。这意味着到1990年底,核心资本成份最低比例约为3.6%,其中一级成份应总共至少约3.25%。此外,从1990年底开始,普通贷款损失准备金,或普通准备金,即包括反映较低资产值或潜在还未能确认的帐面损失的这部份数额,将被限制在风险资产的1.5个百分点,特殊情况为2.0(注6)个百分点的水平上,算在附属资本成份内。

50.到1992年底,过渡期结束。最低标准将是8%,其中核心资本(第一级,股本和准备金)最少为4%,附属资本成份不能超过核心资本,附属资本成份中的长期次级债务不超过第一级资本的50%。此外,到1992年底,附属资本成份内的普通贷款损失准备金或普通准备金(特征已在49段描述)将被限制在1.25个百分点,特殊情况或临时可达2.0(注6)个百分点。

为便于参考,第45——50段描述的安排,以表的形式总结于附录4。

(ii)实施

51.本文件所述的安排应尽早在全国范围实施。根据各国不同的法律结构和现存的监管安排,其监管当局将决定采用和实施这些建议的方式。在一些国家,经过协商,资本结构的变化可能相对较快地被接受,而无须采取立法程序。另一些国家可能要用较长的程序,在某种情况下可能还需要通过立法来实施变革。在适当时候,欧洲共同体的成员国还须保证,他们自己国内的法规与共同体本身在这个领域的立法建议是一致的。各成员国在实施标准比率的时间上,不应有任何因素导致不协调。例如,一些国家可能在其现存的制度并行情况下正式或非正式地实施本报告提出的结构安排,当然是在过渡的开始时期。这样,在国家整个的制度正式发生较大变化之前,可帮助银行抓住时机开始必要的调整过程。

1988年7月

注释:

1.巴塞尔银行业条例和监管委员会由十国集团比利时、加拿大、法国、德国、意大利、日本、荷兰、瑞典、瑞士、英国、美国)和卢森堡的中央银行和监管机构的代表组成。委员会每年在瑞士巴塞尔的国际清算银行会晤。

2.已发行的完全缴足的普通股和非累积永久优先股(不包括累积优先股)。

3.然而一个成员国认为,资本的国际定义,应限于核心资本的组成部分,并表示它要继续迫使委员会在今后几年重新考虑资本的定义。

4.一个成员国强烈认为,低风险权重也应适用于其它以国内地产作抵押的贷款。只要是按照严格的法律价值标准计算出的,该笔贷款数额不超过地产价值的60%。

5.为了便于收集数据,在到1992年底为止的过渡期内,国家监管机构可自行决定是否将剩余期限作为衡量承诺业务风险的基础。

6.这些限额仅在未就是否将无债务负担的准备或准备金包括在资本内达成一致性协议的情况下适用。

附录1

资本基础中有关资本的定义

(1992年底实行,见附录4,过渡期安排)

一、资本成分

第一级 (1)实收股本/普通股;

(2)公开储备;

第二级 (1)非公开储备;

(2)资产重估储备;

(3)普通准备金/普通贷款损失准备金;

(4)混合(债务/股票)资本工具;

(5)次级长期债务;

在受到下列限制的前提下,第一级与第二级加总,可包括在资本基础中。

二、限额与限制

(i)第二级(附属)资本的总额将不得超过第一级资本成分总额的100%;

(ii)次级长期债务将不得超过第一级资本成分的50%;

(iii)在普通准备金/普通贷款损失准备金中,包括反映较低资产值或潜在但不能确认的帐面损失总额部分,该普通准备或储备的数额最多不能超过风险资产的1.25个百分点,特殊情况或临时可达2个百分点(注1)。

(iv)有潜在收益而未实现的证券(见下)形式的资产重估准备金需打55%的折扣。

三、从资本基础中扣除

从第一级:商誉

从总资本:(i)不合并列帐的银行与财务附属公司的投资。

注意:假定对银行集团实施以综合资产负债表为基础的风险资产比例规定。

(ii)在其他银行和金融机构(由各国当局自行处理)资本中的投资。

四、资本成分的定义

(i)第一级:仅包括永久的股东权益(已发行并完全缴足的普通/普通股票和永久性非累计优先股)和公开储备(通过保留盈余或其它盈余,例如股票发行溢价、保留利润(注2),普通准备金和法定准备金的增值而创造和相增加的)。就综合帐户来说,这还包括不完全拥有的子银行公司中的少数股东权益。这种资本的基本定义,不包括重估储备和累计优先股。

(ii)第二级:(1)只有在监管机构接受非公开储备的情况下,非公开储备可有资格包括在附属资本之内。在一些国家,允许银行将这部分保留利润作为非公开储备。

除了该储备金不在公布的资产负债表标明外,非公开的资本储备应与公开储备的质量一样高,因此,它不应与任何贷款损失准备金或其它已知的负债有关,而应自由、即时地被用于应付未来不可预见的损失。该非公开储备的定义,不包括资产负债表上所持有证券的低于市价(见下)而产生的隐蔽价值。

(2)重估储备以两种形式出现。第一种形式,在一些国家,允许银行和其他商业公司不时地重估它们的固定资产(一般是它们自己的商业楼宇,以和变化的市值保持一致。其中一些国家,重估的数额取决于法律规定。这种类型的重估,作为一种重估储备反映在资产负债表上。

第二种形式,隐藏的价值或潜在的重估储备可能是以历史的成本价格反映在资产负债表上的长期持有的股票证券。

这两种类型的重估储备都可包括在第二级资本内,但条件是必须慎重估价资产,并充分反映价格波动和被迫抛售的可能性。在潜在的重估储备中,对历史成本的帐面价值与市值的差额要打55%的折扣,以反映这种形式的虚拟资本潜在的变化(风险)和象征性税收费用。

(3)普通准备金/普通呆帐储备金:用于防备目前还不能确定的损失的准备金或呆帐准备金,在损失一旦出现时可随时用以弥补,因此,应包括在附属资本成份内。用于对某项特别资产或已知负债所受损失的准备金不应包括在内。此外,普通准备金/普通呆帐储备金中如包括一笔数额,是反映资产低估的或者是反映潜在但还没有确定的损失的,然而已在资产负债表中显示出来,那么,这种准备金或储备金在资本中的比例,不能超过风险资产的1.25个百分点,特殊或暂时情况下,最高可达到2个百分点(注3)。

(4)混合(债务/股本)资本工具,这包括一系列的具有股本资本和债务资本结合特性的工具。它们明确的范围因国而异,但是它们应该符合下列要求:

——它们是无担保的、从属的和缴足金额的;

——它们不可由持有者主动赎回;未经监管当局事先同意,也不准赎回;

——除非银行被迫停止交易,否则它们得用于分担损失(这不同于常规的次级债务);

——虽然资本工具会带来支付利息的责任,而且还不能削减或延期(不象普通股的股息和红利那样),但是当银行的盈利不敷支付时,应允许推迟支付这些利息(类似于累积优先股)。

具有这些特性的累积优先股,可包括在这个范畴里。此外,下述列举的工具也有资格包括在内:加拿大的长期优先股,法国的经常变动的参予证券和从属证券,德国的GENUSSSCHEINE,英国的循环从属债务和优先股以及美国强制性的可转换债务工具。不符合这些标准的债务资本工具,可包括在(5)项中。

(5)次级长期债务:包括普通的,无担保的,初次所定期限最少5年期以上的次级债务资本工具和不许购回的优先股。在最后的5年期里,每年累积折扣(或摊提)20%,以反映这些工具价值缩减的情况,并以之作为继续投资的来源。与(4)项包括的工具不同,这些工具通常不用于分担继续从事交易的银行的损失。由于这种原因,这类债务最多不能超过第一级资本的50%。

注:1.该限额仅在未能就是否无债务负担的普通准备包括在资本项下达成一致协议时适用。(见第20和21段)

2.凭国家自行处理,包括在整个过程时间里,用当年保持利润向储备分配或储备提取。

3.该限制仅在未能就是否将没有债务负担的储备和准备金包括在资本之中达成一致协议时适用。(见20和21段)

附录2

资产负债表内的资产风险权数

(1)现金(注1)。

(2)以本国货币定值并以此通货对中央政府和中央银行融通资金的债权。

(3)对经济合作与发展组织(OECD)国家(注2)的中央政府(注3)和中央银行的其他债权。

(4)用现金或用OECD国家中央政府债券(注3)作担保,或由OECD国家的中央政府提供担保(注4)的债权。10,20或50%(各国自定)对国内政府公共部门机构(不包括中央政府)的债权和由这样的机构提供担保(注4)的贷款。(1)对多边发展银行(国际复兴开发银行,泛美开发银行,亚洲开发银行,非洲开发银行,欧洲投资银行)(注5)的债权,以及由这类银行提供担保,或以这类银行发行的债券作押品的债权(注4)。

(2)对OECD国家内的注册银行的债权以及由OECD国家内注册银行提供担保(注4)的贷款。

(3)对OECD以外国家注册的银行余期在一年期内的债权和由OECD以外国家的法人银行提供担保的,所余期限在一年之内的贷款。

(4)对非本国的OECD国家的公共部门机构(不包括中央政府)的债权,以及由这些机构提供担保(注4)的贷款。

(5)托收中的现金款项。

50%完全以居住用途的房产作抵押的贷款,这些房产为借款人所占有使用,或由他们出租100%。

(1)对私人机构的债权。

(2)对OECD以外的国家的法人银行余期在一年以上的债权。

(3)对OECD以外的国家的中央政府的债权(以本国货币定值和以此通货融通的除外,见前面所述)。

(4)对公共部门所属的商业公司的债权。

(5)行址、厂房、设备和其他固定资产。

(6)不动产和其他投资(包括那些没有综合到资产负债表内的,对其他公司的投资)。

(7)其他银行发行的资本工具(从资本中扣除的除外)。

(8)所有其他的资产。注:1.包括可由国家自行决定存放于本国的金库内或有条块金银负债做支持的分布在其它地方的条块金银。

2.OECD包括经济合作与发展组织的所有成员国和/或与国际货币基金组织达成与其借款总安排相关的特别贷款协议的国家。

3.一些成员国试图将风险权重方法运用于OECD中央政府所发行的证券来测算投资风险,例如,这些权重可能如下:所有的证券为10%,或者一年期内的为10%,一年期以上的为20%。

4.由这些机构提供部分担保的商业贷款,可使所担保的那部分贷款获得相应低的风险权重。同样,由现金或OECD中央政府和多边发展银行提供部分担保的贷款,所担保的部分也可获得相应低的权重。

5.对十国集团拥有股东权益的多边发展银行的债权,其权重也是20%,但实际权数可由各国自行决定。

附录3

资产负债表外项目的信用换算系数

该风险资产比率建议的架构运用信用换算系数,分析不同类型的资产负债表外的业务项目和交易的信用风险。信用换算系数的使用详见下表(与外汇和利率有关的或有项目除外)。这些系数是根据表外信用的规模,信贷敞口风险发生的可能性和委员会1988年3月公布的“银行资产负债表外项目管理问题监管透视”文件所确定的信贷风险的相对程度推算出来。用信用换算系数乘以资产负债表内相应项目的风险权数。(见附录2)。

注意:成员国可根据各国市场业务的不同做法在有限的范围内把特定的业务工具划进上述1至8项内。

与外汇和利率有关的或有项目

处理与外汇和利率有关的项目需要特别的注意。因为一旦交易对方不履行合同,银行面临的不是全部交易合同面值的信贷风险,而仅仅是重新安排和调度这些现金流动的潜在成本(在显示正值的合同上)。除了特殊的情况外,要使信贷数额等值,将取决于合同的期限和这种类型的业务项下的利率变化情况。

市场上金融工具种类繁多,然评估其信贷风险之理论基础则相同。该理论基础都包含了对调换业务双方行为在不同波动的假设条件下的分析。由于汇率合约涉及到到期本金的调换,且汇率波动剧烈,因此,委员会建议对那些带有明显汇率风险的业务采用较高的转换系数。利率合约(注3)种类包括单一货币的利率调换、基准利率的工具调换、远期利率协议、利率期货、利率买入期权和类似的金融工具。汇率合约(注3)则包括交叉货币利率调换、远期外汇合约、货币期货、货币买入期权和类似的金融工具。初始远款期为十四个日历日或少于十四个日历日的汇率合约不包括在内。

十国集团的监管机构中大多认为评估这些项目的信贷风险的最佳途径,就是要求银行用合约的市场价格来计算现时的替换成本,这样便可取得现时的暴露风险而毋需作任何估测,然后再加上一个系数(“追加系数”),用以反映合约余期潜在的未来风险。委员会同意,采用此种现时风险衡量方法来计算资产负债表外利率和汇率金融工具的信贷风险额时,银行将加总下列项目:

——所有带正值的利率汇率合约的替换成本总额(按照“市价”得出)。

——以其帐面的本金毛额为基准计算的潜在未来信贷风险额,按剩余到期日划分如下:

对单一货币浮动/浮动利率调换的潜在信贷风险不用计算;而仅以市场价值评估这类合约的信贷风险。

十国集团中的少数监管机构认为,这一项两步骤的方法,带入“市价”成份后,与资本架构其余部分并不一致。它们赞成一个较简单的方法,即:根据每一合约的类别和其所给予的资本权数,而且不论在某一特定的报告期内合约的市值高低,估算出潜在的信贷敞口。因此,委员会同意管理当局应有权选择(注4)采用下述另一种计算方法,其中信贷转换系数并不是参照金融工具的现时市价而得出。在决定信贷转换系数时,委员会已同意由于现时风险并不是在一个常规的基准上计算出来的,因此,应倾向于较为慎重。

使用初始风险衡量法来得出信贷风险等额时,银行可根据特定金融工具的性质和它的到期日,选用下列两组转换系数之一,用于每一金融工具所代表的本金数额:

要强调的是,使用现时风险方法所有的上述转换系数以及“追加系数”,应视为暂时性的,而且当汇率和利率剧烈波动时,需予以修正。

对于有关如何确定净值(即与同一对方进行转换时而产生的净债权)的风险权数的争论,委员会已作认真考虑。赖以作出决定的标准,是国家破产规例中有关合约净值的地位。在对方破产需作清偿时,如债务清偿人有(或可能有)权解除已轧净的合约,对有利于其客户的合约要求履行清偿义务,而对不利的合约则违约的话,那么对方违约的风险不会减少。有鉴于此,委员会同意:

——银行对适用于债权更换(注6)的合约,可以进行轧净,因为对方违约风险实际上由于有了一个更新合约的替代而减低;在法律上,更新合约消除了以前的义务。然而,由于根据一些国家的破产法债务清偿人可以在特定时间内,享受优先指控诈骗权,并有权利解除合约的交易。监管机构将根据国家具体情况有权在加权架构中对债权更新达成一致认可之前,实施一段渐进期。

——对于那些适用于停业条款(注7)的合约,银行目前不可进行轧净。此等无力偿付的协议的效力目前还未经法庭考验,也未得到满意的法律意见,肯定债务清偿人不能推翻合约协议。但是,委员会不愿运用下述条款来挫伤市场参与者,这些条款或许能在某种情况下在一些国家的立法权里获得足够的保护;如果其后法庭的决定支持停业轧净协议(注8)的完整性,委员会将可能随时改变其决定。无论如何,委员会将继续其工作,评估不同轧净形式的可接受程度。

——俟银行计算出信贷风险等额,不论是用本期或初始风险方法,所得结果均会根据对手的类别,按照与主要架构里相同的办法加权计算,这包括对那些由合格的担保机构和抵押品担保的贷款给予优惠加权。此外,由于这些市场上,大多数参与调换业务的双方,尤其是订立长期合约的,多为声誉较好的公司,因此委员会同意,对调换双方的交易给予50%的风险权数,如果不是因为他们的较好信誉,其风险权数应为100%(注9)。但是,委员会将会密切注视这些市场上的参与者的信贷质素,如果其平均信贷质素降低或者呆帐损失个案增加,委员会将保留提高这些权数的权利。

注1.对这些项目加权,是根据资产的类型,而不是根据参与实际交易的对方的类型来进行的。反向回购(例如,购买与返销协议,银行在此成为资产的接受者)被当作有抵押的贷款处理,反映了交易的经济现实。因此,交易的对方可能承担风险。在这里,暂时获得的资产是安全的,因此享有较低的风险权重,它被认为有抵押保证的,而且风险的权重将相应地减少。

2.见正文第5个注释。

3.在交易所交易的金融工具如果需要逐日交付按金的,可以不包括在内,通过场外交易购得的期权包括在内,并具有与其它金融工具相同的换算系数,但此项决定可能根据将来的经验重新审订。

4.一些国家的当局可以允许各别银行自行选择采取哪种方法,当然若一家银行已经选取了本期风险计算方法的话,它就不准转回初始风险计算方法。

5.就利率合约而言,各国有权选择初始的还是剩余的到期日作为转换系数的基础;就汇率合约而言,转换系数则是根据该金融工具的初始到期日计算出来的。

6.本文所界定的以债权更新来进行的轧净,是指两方签订的双边合约,根据合约,相互间在一特定日期交付一特定货币的任何债务,会自动与所有其他有关相同货币和起息日的债务合成一体,合法地由一个单独的净额替代以前的总债务。

7.本文所界定的停业是指一项双边合约,该合约规定,如果调换双方之一方结束业务,那么两者之间未清偿债务要加速完成和轧净,用以决定对方的净信贷风险。

8.轧净的另一个主要形式是支付轧净,用以减少由每日结算而引起的对方违约风险;由于对手的总债务并不受影响,所以资本架构内不包括这种形式。

9.一些会员国家保留运用100%满权数的权利。

附录4

过渡期的安排

*这些限制仅在未就是否将无特定债务的准备金包括在资本内这一点达成一致意见时适用。

随便看

 

离鸟网收录3541549条中英文词条,其功能与新华字典、现代汉语词典、牛津高阶英汉词典等各类中英文词典类似,基本涵盖了全部常用中英文字词句的读音、释义及用法,是语言学习和写作的有利工具。

 

Copyright © 2004-2024 vtrois.com All Rights Reserved
更新时间:2026/4/5 14:35:52