按受热时发生的变化不同,合成树脂又分为热塑性树脂和热固性树脂两种。
热塑性树脂具有受热软化、冷却时硬化的性能。这一过程可以反复进行(即反复塑制),对其性能和外观没有什么影响。这种树脂的优点是加工成型简便,有较高的机械性能;其缺点是耐热性和刚性均比较差。
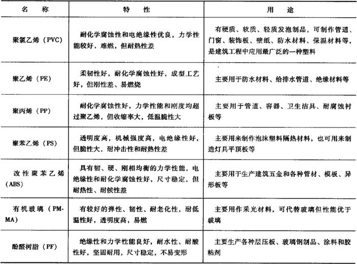
常用的热塑性塑料有聚氯乙烯塑料(PVC)、聚乙烯塑料(PE)、聚丙烯塑料(PP)、聚苯乙烯塑料(PS)、改性聚苯乙烯塑料(ABS)、有机玻璃(PMMA)等。
热固性树脂在加工时受热软化,产生一定的化学变化,相邻的分子互相交联而逐渐硬化成型,再受热时不再软化或改变其形状,只能塑制一次。热固性树脂的分子结构为体型,其优点是耐热性能优良,其缺点是机械性能较差,如酚醛树脂就是典型的热固性树脂。
常用的热固性塑料有酚醛树脂塑料(PF)、不饱和树脂塑料(UP)、环氧树脂塑料(EP)、有机硅树脂塑料(SI)和玻璃纤维增强塑料(GRP)等。
常用建筑塑料的特性与用途见表11-1。
表11-1 常用建筑塑料的特性与用途

