网站首页  词典首页


请输入您要查询的字词:

 

字词 常用黑色金属材料的用途
类别 中英文字词句释义及详细解析
释义

常用黑色金属材料的用途


1.金属材料的选择原则

焊接结构对材料的要求特别严格,不同使用条件下的焊接结构对材料的要求不同。焊接工作者应从焊接结构的形式、尺寸和特点、工作环境与载荷条件、材料的工艺性能以及成品制造的经济性等因素全面考虑、综合分析后,选择金属材料。

(1)载荷条件 焊接结构根据其服役情况的不同,可能承受静载荷、疲劳载荷、冲击载荷等。焊接结构需要加工、成型及制造,要求材料具有一定的塑性和韧性、静态与动态时的断裂韧性。对承受动载荷的构件,则要求材料有较好的吸振性。

材料的静载强度可用拉伸、压缩与弯曲的强度极限以及弹性模量等指标表示;材料的塑性通常用延伸率和断面收缩率衡量;V或U型缺口的冲击吸收功、无延性转变温度、静态和动态的断裂韧性等指标可以反映材料的韧性;材料的耐磨性常以硬度作指标;材料的吸振性则以材料的阻尼系数表示。

(2)环境条件 焊接结构的工作环境包括温度、介质及辐射等。

环境工作温度对材料性能有重要影响。高温工作的焊接结构,要求材料具有足够的高温强度,良好的化学稳定性与组织稳定性,较高的蠕变强度和蠕变塑性等;常温下工作的焊接结构,要求材料在自然环境温度下具有良好的强度、塑性和韧性,由于自然环境温度与地域有关,要特别注意材料在最低自然环境温度下的性能,尤其是韧性;低温工作的焊接结构系指工作温度范围介于-20~-269℃之间的结构,要求材料具有优良的低温性能,主要是低温韧性和塑性。希望材料的脆性转变温度低于工作温度,并有足够的低温断裂韧性,以防止产生低温脆性破坏。

工作介质种类繁多,有些介质对材料有不同程度的腐蚀作用,这就要求接触腐蚀介质的材料具有良好的抗腐蚀性能。材料的腐蚀速度可用重量损失率或腐蚀速度等指标表示,材料抗应力腐蚀开裂能力常用应力腐蚀强度因子来描述。

在核辐照环境下工作的焊接结构,由于中子辐射的作用,会导致材料屈服点提高、塑性下降、脆性转变温度升高、韧性下降、缺口敏感性增加,使材料呈现明显的辐照脆性。中子辐照后的钢材,在高温下还会出现辐照蠕变脆性。

(3)体积与重量要求 对体积和重量有要求的焊接结构,应选择比强度(强度与重量之比)较高的材料,如轻合金材料,以达到缩小体积、减轻重量的目的。对体积和重量无特殊要求的焊接结构,选用强度等级较高的材料也有其技术经济意义,不仅可减轻结构自重,节约大量钢材和焊接材料,避免大型结构吊装和运输上的困难,而且能承受较高的载荷。

(4)经济性 材料是产品成本中的一个重要组成部分。在考虑材料成本的同时还应考虑材料加工、焊接难易程度不同对制造费用的影响。

(5)工艺性能 焊接结构的零部件通常需要经过加工成形-焊接-焊后热处理等工序,这就要求材料具有良好的工艺性能。工艺性能包括金属的焊接性,切削性能,冷、热加工工艺性能,热处理性能,可锻性,组织均匀稳定性及大截面的淬透性等。

2.常用金属材料的用途和特性

常用金属材料的用途和特性见表2-1-2~表2-1-6。

表2-1-2 普通碳素钢的用途和特性[2,3]

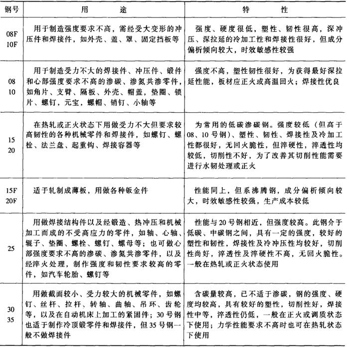
表2-1-3 优质碳素结构钢的用途和特性[2,3]

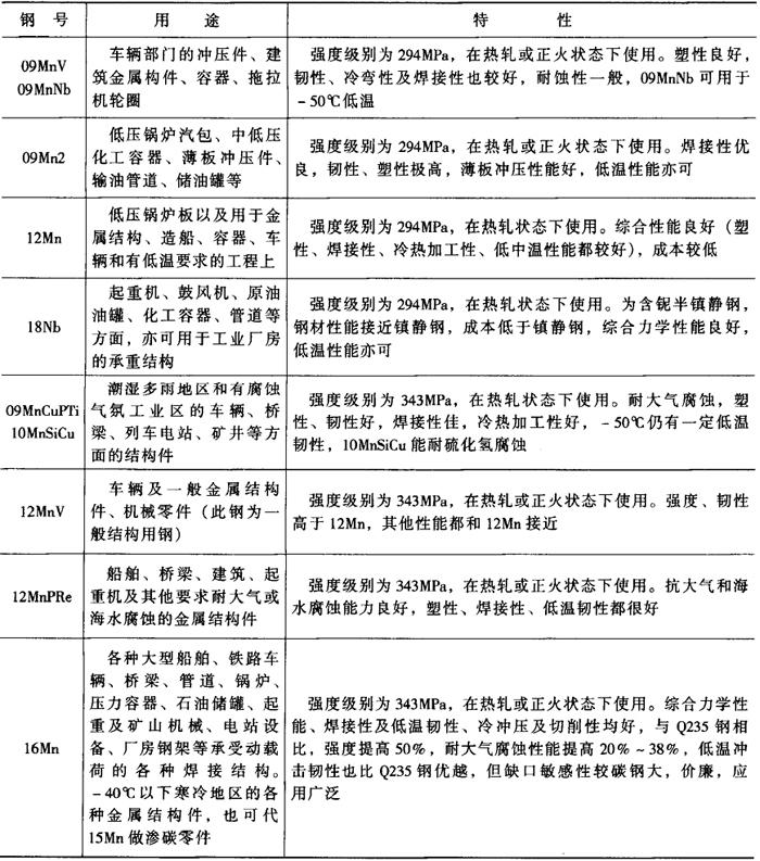
表2-1-4 低合金结构钢的用途和特性[2,3]

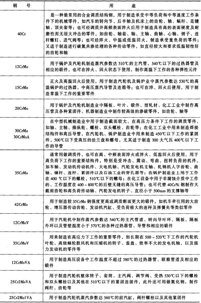
表2-1-5 合金结构钢的用途[2,3]

表2-1-6 建筑结构用钢材的选用[2,3]

注:1.当有可靠依据时,可采用其他牌号的钢材

随便看

 

离鸟网收录3541549条中英文词条,其功能与新华字典、现代汉语词典、牛津高阶英汉词典等各类中英文词典类似,基本涵盖了全部常用中英文字词句的读音、释义及用法,是语言学习和写作的有利工具。

 

Copyright © 2004-2024 vtrois.com All Rights Reserved
更新时间:2026/4/9 1:10:41