网站首页  词典首页


请输入您要查询的字词:

 

字词 建筑地基处理概述
类别 中英文字词句释义及详细解析
释义

建筑地基处理概述


(一)建筑地基处理的原则

良好的天然地基应具备高承载力和低压缩性,从而满足工程建设的需要。软弱的地基必须采取一定的技术处理,才能满足工程建设的要求,经技术处理达到设计要求的地基称为人工地基,人工地基需要耗费很大精力和资金。因此,建筑物一般宜建造在良好的天然地基上。但为节约用地,在实际工程中常常需要将建筑物建造在经处理的人工地基上。

建筑物对地基的基本要求是:不论是天然地基还是人工地基,均应具有足够的承载力和稳定性,在荷载作用下地基土不会发生剪切破坏或丧失稳定;不产生过大的沉降或不均匀的沉降变形,以确保建筑物的使用功能和耐久性。对于土良好的地基,当其难以承受建筑物的全部荷载时,也同样需要对地基进行加固处理。

地基处理是指为提高地基的承载能力,达到设计要求的强度和稳定性,改善其变形性能或渗透性质等而采取的人工处理地基的方法。现代建筑地基处理的原则是:除应满足工程设计要求的强度和稳定性外,还应做到因地制宜、就地取材、保护环境和节约资源等。

地基处理是涉及面很广、影响因素多、技术较复杂、隐蔽性较强、变化比较大的工程技术问题。涉及地基土的种类与性能、强度与稳定性、地基的压缩与变形、水文地质条件的影响、软弱下卧层的影响、动力荷载作用下的液化、失稳和震陷等一系列问题,必须根据不同的地质情况,分别采取相应的处理措施。

(二)地基处理方案的选择

选择适宜的地基处理方案,是地基处理是否成功的关键,地基处理方案的选择,一般可按以下步骤进行:

(1)根据建筑物的结构类型、荷载大小及使用要求,结合地形地貌、地层结构、土质条件、水文地质、环境情况、施工技术、机械装备及对邻近建筑的影响等因素,根据施工单位地基处理方面的经验,初步选定几种可供考虑的地基处理方案。

(2)对初步选定的地基处理方案,分别从加固原理、适用范围、预期效果、材料来源、资金投入、施工期限、难易程度、环境保护、施工要求等方面,进行技术经济分析和全面比较,从中选择最佳的地基处理方案。必要时也可选择两种或多种地基处理措施组成一个综合的处理方案。

(3)对已选定的地基处理方案和方法,宜按建筑物安全等级和场地复杂程度,在有代表性的场地上进行相应的现场试验或试验性施工,并按有关规定进行必要的测试,以检查设计参数和处理效果。如果经处理的地基仍达不到设计要求,应查找原因,采取措施,或对设计进行修正。

(三)地基处理方法的分类

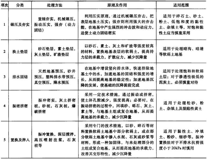
进行建筑物的地基处理,实质上主要是解决:(1)强度及稳定性问题;(2)压缩及不均匀沉降问题;(3)地下水流失、潜蚀及管涌问题;(4)动力荷载作用下的液化、失稳和震陷问题。根据以上要解决的四个方面,应当采取不同的地基处理方法。

随着高层和超高层建筑的飞速发展,地基处理的方法也随之增多,表2-1中所列的地基处理方法,就是根据地基原理进行分类的。在选择地基处理方案时,应考虑上部结构、基础和地基的共同作用,并选用加强上部结构和进行地基处理相结合的方案。

表2-1 地基处理方案的分类

随便看

 

离鸟网收录3541549条中英文词条,其功能与新华字典、现代汉语词典、牛津高阶英汉词典等各类中英文词典类似,基本涵盖了全部常用中英文字词句的读音、释义及用法,是语言学习和写作的有利工具。

 

Copyright © 2004-2024 vtrois.com All Rights Reserved
更新时间:2026/4/7 19:24:38