心律失常(arrhythmias)系指心脏激动起源和(或)传导异常引起的心电现象,导致心脏正常的频率、节律、传导顺序发生异常变化,引起心悸、胸闷甚至出现血流动力学改变。它可以是一个独立疾病,也可为其他疾病所致的临床表现。
表2-1-1 心律失常分类表

表2-1-2 抗心律失常药物及剂量

表2-1-3 抗心律失常药物治疗血浓度

表2-1-4 抗心律失常药物的分类及使用

(续 表)

表2-1-5 Ⅰa类抗心律失常药物

(续 表)

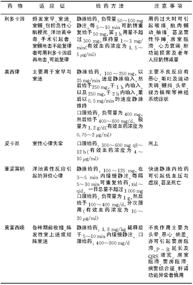
表2-1-6 Ⅰb类心律失常药物

表2-1-7 Ⅰc类心律失常药物

表2-1-8 Ⅱ类心律失常药物

(续 表)

表2-1-9 Ⅲ类心律失常药物

(续 表)

表2-1-10 Ⅳ类心律失常药物

表2-1-11 β受体阻滞剂的特性

(续 表)
