网站首页  词典首页


请输入您要查询的字词:

 

字词 急性肾功能衰竭
类别 中英文字词句释义及详细解析
释义

急性肾功能衰竭


急性肾功能衰竭(ARF)是由各种不同病因所引起的综合征,其定义为肾功能急剧衰退,肾小球滤过率下降,不能维持体液、电解质及酸碱平衡,代谢产物排泄障碍,并出现尿毒症的各种表现。ARF为内科、外科、妇产科经常遇到的一种危重病症,与慢性尿毒症截然不同,若能及时诊断治疗,80%以上的病例系可逆的。

【诊断】

1.临床表现

(1)急性肾功能衰竭综合征

1)氮质潴留

a.尿素 ARF时尿素蓄积,血浆尿素增高。内源性蛋白质破坏分解代谢是影响血浆尿素的最重要因素。蛋白质高分解代谢的程度与ARF基础疾病和并发损害有关,如:外伤性、感染性、中毒性或代谢性肌损伤、横纹肌溶解、内脏深部感染或血肿、败血症等。每日血浆尿素可增加10mmol/L。

b.血浆肌酐血浆肌酐主要由肾小球滤过,肾小管也分泌肌酐,但量很少。ARF时血肌酐增高。当患者完全无尿,血浆肌酐每日可增加200μmol/L。

c.尿酸 尿酸大部分从肾脏排泄,ARF时,则血尿酸增高>430μmol/L。

2)电解质和酸碱平衡紊乱

a.血钾 高血钾6.5mmol/L:①尿少,钾的排泄减少;②组织分解代谢增加,细胞破坏如感染、肌肉损伤、出血及溶血。治疗中,血钾每日仍上升1mmol/L;③酸中毒,细胞内钾释放至细胞外。低钾血症较少见。

b.血钠 ①低钠血症:由于水分摄入过多(输入大量不含钠盐的液体)和(或)内生水的产生;少尿致水潴留,血钠多低于130mmol/L。当有呕吐腹泻或大面积烧伤时钠盐丢失,可加重低血钠。低钠引起脑水肿,表现头痛、淡漠、定向力消失、抽搐、昏迷。②高钠血症:少见,水分的丢失和高渗盐的过多摄入可造成严重的脑部并发症。

c.血钙 ARF后很快出现低钙血症。由于酸中毒游离钙浓度增加和高镁血症存在,不产生症状。如果过快纠正酸中毒,可引起严重的抽搐,甚至昏迷。低血钙加重高血钾时心脏的毒性作用。ARF早期伴明显低钙要警惕有否坏死性胰腺炎。

d.血镁 高镁血症在少尿期易发生,当血镁高于3mmol/L,可影响神经肌肉系统功能,出现反射迟钝、肌力减弱,重者发生呼吸肌麻痹和心脏停搏。

e.血磷 高磷血症本身不产生症状,但可影响血清中钙离子浓度,使之更趋下降。

f.血氯 由于呕吐腹泻与钠一起丢失,低氯与低钠血症同时存在。

g.酸碱平衡紊乱 肾脏不能排泄H+和合成HCO3-,血浆碳酸氢盐下降,有机酸体内迅速积聚,脂肪大量分解产生酮体,血浆碳酸氢盐较少降低至15mmol/L以下。如果ARF合并肺功能障碍、呼吸肌麻痹、气道阻塞、肺炎或肺梗塞病变,肺部不能排出过多CO2,而出现混合性酸中毒,此时血pH迅速降低至7.20~7.10,严重威胁生命。

手术或创伤后,休克伴低氧血症或消化道出血,高分解代谢明显,血浆碳酸氢盐每日降低2mmol/L,产生严重的代酸、高钾。若为中毒性ARF,无或仅有轻度的酸中毒。

3)水

a.水和水化状态 所有水失衡综合征(细胞内或细胞外水中毒)均可见。由于少尿水分排出减少,机体分解代谢亢进,特别是脂肪与蛋白质的分解,每日内生水可达450~500ml以上,容易引起水滞留。若再过多地补充液体摄入钠盐,则可引起急性肺水肿或脑水肿。

b.尿量 监测尿量,必要时留置导尿。检测尿渗透压、尿素、钠、钾、蛋白质、尿常规和内生肌酐清除率,有助于推断ARF类型。ARF初期:补液治疗后每小时尿量逐渐增多为肾前性ARF,反之尿量减少,则考虑肾性ARF。如尿量<100ml/24h多为梗阻性或肾实质损害性ARF。

4)各系统表现 ARF时血尿素氮及肌酐急剧上升,患者常在短期内出现症状。

a.消化系统 早期有厌食、恶心、呕吐、腹胀。随着水潴留和氮质代谢产物积聚症状加重。

b.呼吸系统 肺部感染在各脏器感染中占首位,可达40%~70%,库氏型呼吸已少见。 呼吸衰竭多继发于肺水肿和肺部感染。

c.心血管系统 血压多正常或偏低。补充过多钠盐可致血压升高。高血压伴眼底损害常提示肾小球或肾血管性ARF。心律失常多与血钾和血钙变化有关。近年来治疗时加强水盐控制,心衰发生率减少,程度亦减轻,若处理不及时,可发展为心包积液,甚至出现填塞症状。

d.神经系统 神志淡漠或烦躁、定向力障碍、抽搐昏迷,多为水、钠代谢紊乱,酸中毒,氮质代谢产物积聚的结果。

e.血液系统 正细胞正色素性贫血,可有出血倾向,血小板功能异常,血小板Ⅲ因子降低,毛细血管脆性增加,表现鼻出血、皮下瘀斑,注射部位血肿等。溶血亦为贫血的重要原因。

f.营养状况 由于蛋白质高分解代谢,营养状况下降。无尿几天后,消瘦明显,营养不良易发生各种感染。

(2)肾前性急性肾功能衰竭(功能性急性肾功能衰竭) 系指肾脏因供血不足,循环不良等因素导致的ARF。肾实质组织学上并无损伤,只要肾血流动力学恢复正常,肾功能衰竭即能纠正。

肾前性ARF,病因十分常见,但易疏忽。临床表现细胞外脱水、低血压、虚脱,尤其当体位改变时症状明显。尿液浓缩,尿量波动在400~600ml/24h;血肌酐轻度增高(150~250μmol/L,很少>400μmol/L)。血尿素氮增高较血肌酐明显,血尿素氮/血肌酐>100(正常50~60)。肾前性ARF与急性肾小管坏死(ATN)鉴别,见表5-6。

当细胞外脱水伴有肾脏丢钠,如慢性间质性肾炎或肾上腺皮质功能不足,醛固酮分泌缺乏时,表5-6中上述指标例外。

表5-6 肾前性急性肾衰与急性肾小管坏死鉴别

注 钠排泄分数(Fe、Na)=[(尿钠/血钠)/(尿肌酐/血肌酐)×100]

肾前性ARF,一旦补液肾脏血流量得以纠正,肾功能很快恢复正常,12h内肾小球滤过率增高,尿量增加,24~48h内血尿素氮、血肌酐降至生理数值。对于年轻以往无肾脏损害、心功能正常患者,扩充容量即可纠正肾前性肾衰,过多的钠和水分可经肾脏排泄。对老年心功能减退患者,需密切观察细胞外负荷过重的表现,监测中心静脉压和胸片,以避免突然发生的急性肺水肿和脑水肿。

肾前性ARF,不要因为少尿而大量使用襻利尿剂,其可加重低容量和钠的丢失,造成生命危险。

1)低血压肾前性ARF 低血压伴有效容量降低是引起ARF的主要机制,中心静脉压降低,临床和X线检查无小循环负荷过重的表现。急性肾前性肾衰和ATN两者在病因学上十分相似,前者较后者多见,尿生化检查有助区别。当鉴别困难时,在中心静脉压监测下谨慎补液后肾功能改善可证实为肾前性ARF。

2)心功能不全时肾前性ARF 由心衰本身引起较少见。是由于利尿剂应用不当,尤其襻利尿剂,中心静脉压多降低。全心衰或右心衰伴钠潴留,中心静脉压>0.785kPa(8cmH2O),必要时血液超滤治疗有改善心脏、肾脏血流动力学的双重作用。

3)肾病综合征时肾前性ARF 并不少见。尿白蛋白丢失,血浆胶体渗透压下降,液体从血管内渗入组织间隙致使血容量降低,引起继发性醛固酮增多症。肾前性ARF小管对利尿剂不起反应,适当补充容量,提高肾小球滤过率后,肾小管可重新对利尿剂起反应。

4)肝硬化时肾前性ARF 称之为肝肾综合征。无明显诱因或出现在使用大量利尿剂、感染、消化道出血后或腹水骤增情况下,对症处理,肾功能改善不明显。肾功能可随肝功能好转而改善,肝移植成功患者,肾功能可恢复正常。

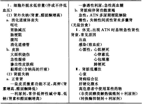
肾前性ARF病因,见表5-7。

表5-7 肾前性急性肾功能衰竭的病因

(3)急性梗阻性肾功能衰竭(肾后性肾功能衰竭) 对任何ARF,首先应排除泌尿道梗阻因素。

急性梗阻性肾功能衰竭可出现于各种尿路梗阻情况,在膀胱以上的梗阻除非为双侧性或一侧肾脏已失功或单一肾脏,否则很少发生ARF。膀胱和尿路梗阻可见于:结石、前列腺肥大、肿瘤、后腹膜纤维化、尿路损伤或各种原因引起的神经源性膀胱和尿潴留。老年男性患者应排除膀胱前列腺肿瘤病变(女性患者应排除小盆腔肿瘤)。

临床表现为突然出现的无尿,发病前多有肉眼血尿和肾绞痛史提示尿路完全性梗阻。如患者腰痛、血尿伴或不伴排尿紊乱,有少尿和多尿交替史则提示尿路不完全性梗阻。

诊断依靠影像学检查,如腹部尿路平片和肾脏断层。肾脏B超为首选检查,其可发现有否输尿管或肾盂肾盏扩张。对可疑病例可行尿路核磁共振成像。

对急性梗阻性肾衰,分流尿液,去除外源性或内源性梗阻是惟一重要的治疗方法。对尿路梗阻伴高热感染者,应施行紧急手术解除梗阻,否则可加重肾衰竭,引起致死性败血症。

(4)急性肾性肾功能衰竭 ARF最常见的类型是急性肾小管坏死(ATN)约80%,多为可逆。20%ARF系肾小球、肾间质或肾小血管病变所致。肾组织形态学和免疫病理有助于明确损害类型,指导治疗。

1)急性肾小管坏死(ATN)

a.临床表现和生化检查 ATN本身肾脏表现和病情演变是刻板的,可有许多外科、产科或内科相应疾病的临床表现。根据尿量可分为少尿型或无少尿型两种。以少尿型ATN为例,临床大致分:初始期、肾衰期和多尿肾功能恢复期。

(a)初始期 无血尿、水肿、高血压,临床上仅有病因疾病的表现,多较严重。患者尿量迅速或逐渐减少,此时应测每小时尿量。在中心静脉压监视下增加补液量后,尿量仍继续减少,证实为肾实质受累。

(b)肾衰期 除治疗错误给予过多钠盐外,亦无水肿、高血压,尿检阴性,尿量少于300ml/24h。内生肌酐清除率0.5~3ml/min,尿尿素氮/血尿素氮<10,多<4;尿钠/血钠>0.7,尿钾/血钾<4,尿渗透压/血渗透压=1。此期对呋塞米(速尿)多无反应。患者表现为急性尿毒症综合征。如血尿素氮每日升高5~8mmol/L或>10mmol/L,应积极寻找蛋白质高分解代谢的原因,如脓肿、肌肉损伤、消化道出血等。

少尿期长短为时不定,少者1~3d,长者数十日,一般在1~2周。

(c)多尿肾功能恢复期 约6~12d后,尿量逐渐增多,1周内可达1000~2000ml。肾小球滤过率8~10d后上升至20~30ml/min,未透析血尿素氮≥50mmol/L者,多尿明显,大量排水排钠,尿量可>4000ml/d,造成脱水,加上大量饮水或补液,使多尿期持续时间长。近年因透析的早期开展,当多尿期出现时,患者血尿素氮多低于30mmol/L,上述情况已属少见。多尿初期,肾小管调节功能尚未改善,过多补液亦不能完全排出,补液宜适量。

非少尿型ATN 中毒性ATN多为非少尿型ARF。大剂量和早期使用呋塞米(速尿)可增加尿量和尿钾、钠排泄,但不增加GFR。非少尿型ATN演变过程与少尿型ATN相似。维持尿量可使患者摄入水、钠和食物,机体蛋白质分解代谢减少,保持全身营养状况,临床症状较轻,血尿素氮增高不显,所需透析次数减少,病程相对较短。

b.病理 由于病因及病情轻重不同,病理表现亦有差异。在光镜下,肾小球损害不明显,部分肾小球毛细血管瘀血、血栓、萎陷。肾间质不同程度水肿伴淋巴、浆细胞浸润。肾小管上皮细胞脱落、坏死,肾小管管腔扩张。细胞碎片和管型阻塞近端、远端小管和集合管。坏死的肾小管上皮细胞1周左右开始再生,2周左右复原。

c.ATN病因 急性肾小管坏死的主要病因,见表5-8。

表5-8 ATN的主要病因

(a)休克 外科、妇科腹部、盆腔手术后引起的休克是ATN最常见的病因。预防ATN有效措施即为建立和保证有效循环血量。当施行有高度缺血危险手术时,特别是术中钳夹肾动脉或主动脉时间过长,应考虑常规给予输血或补充水、电解质、碳酸氢盐,应用血管扩张剂、渗透性或襻利尿剂。

(b)产科性肾病 见于感染性流产、分娩伴胎盘功能异常:如感染性胎盘滞留、胎盘后血肿、前置胎盘、胎盘娩出出血或羊水栓塞。由于组织凝血活酶血中释放,ATN常伴DIC。以往使用较多的抗纤溶剂,引起急性肾皮质坏死。近年来随着该类药在产科的禁用,急性肾皮质坏死发生率明显减少。

(c)肾脏病伴肌球蛋白尿 常出现在肌肉损伤之后,由于截肢或广泛切除坏死的肌肉组织,加之挤压综合征致使氮质大量分解代谢。肌酶如LDH、醛缩酶、CPK明显增高。在酒精中毒、吸毒或昏迷患者有ARF低血钾时,应常规检测上述肌酶。

(d)中毒性肾病 由重金属(汞盐)、毒物(四氯化碳)等引起的中毒性肾病已属少见。现多为药物所致(详见有关章节)。

a)氨基糖苷类抗生素 尤其庆大霉素。

b)含碘造影剂 当患者年龄较大、脱水、糖尿病或浆细胞增生性疾病伴尿免疫球蛋白轻链排泄、大剂量造影剂可诱发ARF。

(e)溶血性肾病 突然溶血引起休克和ARF。引起溶血性无尿性肾衰的主要原因系流产后产气荚膜杆菌性败血症。ABO血型不合、酶缺陷或疟疾等。急性溶血产生大量血红蛋白及红细胞破坏,血红蛋白在小管腔中形成管型,造成ATN。

(f)弥漫性血管内凝血(DIC) 血管内皮损伤、高凝、血管内溶血、各种免疫反应、毒素等均可使肾内毛细血管发生血栓,引起ARF。若凝血程度轻,纤溶活跃,肾功能逐渐恢复,呈ATN表现,反之可引起双侧肾皮质坏死。

ATN治愈后多无后遗症。急性肾皮质坏死已属少见。当18~20d后仍表现无尿、尿量不恢复要疑及肾皮质坏死,行肾穿刺明确诊断。肾皮质坏死肾功能恢复时间长且缓慢。

2)急性肾小球病变所致ARF

a.急进性肾小球肾炎(RPGN)。

b.急性肾小球肾炎(AGN)。

3)急性间质性肾炎(AIN)所致ARF 详见有关章节。

4)肾血管疾病引起的ARF

a.溶血性尿毒症综合征 ARF和微血管病性溶血性贫血构成溶血性尿毒症综合征。该病约占成人ARF的5%,是小儿ARF最常见病因。详见溶血尿毒症综合征章节。

b.急性肾小动脉胆固醇结晶栓塞 多见于全身动脉粥样硬化的老年患者,在行心胸外科手术、冠状动脉造影或旋切、纤溶治疗、口服抗凝药物以及低分子肝素治疗过程中,发生全身性胆固醇结晶栓塞,可累及全身各脏器,包括皮肤坏死、消化道出血穿孔、胰腺炎、缺血性结肠炎、冠状动脉病变、视网膜病变、下肢疼痛、神经系统病变、发热、嗜酸性粒细胞增多等,以ARF为表现占30%。主要是肾小动脉梗死伴AIN。预后差,60%~80%死亡,以对症治疗和维持透析为主。预防甚为重要。

c.血管炎。

5)药物性和中毒性急性肾功能衰竭。

6)横纹肌溶解综合征。

2.诊断与鉴别诊断 ARF与慢性肾功能衰竭(CRF)的区别十分重要,主要根据肾脏体积大小。腹部尿路平片或肾脏断层摄片(距离脊柱前6~8cm)可见双侧肾脏对称,大小正常,多增大,肾脏长≥13cm,或≥腰椎。B超检查意义同X线摄片,同时可提示泌尿道:肾盂、输尿管、膀胱是否扩张。CRF时除多囊肾、糖尿病或肾脏淀粉样变等外,双肾缩小,或不对称。此外,ARF早期除高磷外大多无低钙和严重贫血(除非有失血因素参与)。

(1)急性肾功能衰竭的诊断步骤 如图5-2所示。

图5-2 ARF诊断步骤示意图

(2)ARF肾穿刺指征 肾穿刺的意义在于早期作出病理诊断,针对病因及时进行有效治疗,改善预后。肾穿刺应在有条件的肾脏病医疗中心进行。

1)穿刺指征 ①渐进性的ARF;②临床不明原因或有多种病因可能的ARF;③ARF伴大量蛋白尿、血尿、高血压、水肿;④肾脏病变伴肾外多脏器受累表现;⑤持续性无尿(>3周)和延迟改善肾功能。

凡疑及肾小球、肾间质或肾小血管疾病所致的ARF,有肾穿刺指征。

2)反指征 ①肯定临床诊断的ATN;②尿路梗阻性ARF;③出血综合征;④高血压。③与④为相对反指征。

【防治】

(1)早期识别处于危险期的患者,消除对肾脏的潜在损害是防治ARF的原则。及时补充循环血量和细胞外容量对防止肾前性ARF进展为ATN相当重要。

(2)在肾脏处于慢性低灌注情况下,如慢性肾血管性病变、心衰、肝功能衰竭和肾病综合征者应避免容量缩减、低血压和非类固醇类抗炎药,强利尿剂或强力外周血管扩张剂,如需应用,宜仔细监测肾功能。

(3)高血钙、高尿酸血症、多发性骨髓瘤者在接触含碘造影剂、氨基糖苷类药物及某些抗肿瘤药物时应避免发生脱水和容量骤减。

【治疗】

1.少尿或无尿期 水中毒、高血钾、氮质潴留和代谢性酸中毒是此期威胁患者生命的主要并发症,应积极治疗。

(1)液体的平衡 严格限制液体量,仔细和正确地记录出入水量,观察体重。每日入水量原则上以前一日尿量加500ml。患者由于分解代谢,每日体重减轻0.2~0.3kg提示外液适量;体重稳定和增加表示容量扩张;血钠降低提示水过多,血钠升高表示有脱水状态。

(2)营养 ARF时保证营养是必需的,蛋白质摄入须保证在每日0.5~1g/kg,给予优质蛋白质,每日不应低于4.1840J×1500(1500卡),以减少酮症发生和内源性蛋白质分解。高分解代谢性ARF,多主张高热量营养摄入,每日供应125.5~167.4J/kg(30~40cal/kg)及蛋白质1~2g/kg,最好消化道摄入(口服或鼻饲)或采取静脉营养疗法。消化道外高营养液由氨基酸和葡萄糖配成,必需氨基酸与非必需氨基酸比例以3∶1为好,应补充乳化脂肪和各种维生素及微量元素,纠正人工营养造成的代谢紊乱,如纠正高血磷、使用胰岛素降低高血糖等。营养疗法的同时需积极给予透析治疗,以保证摄入营养中水和尿素的排泄。

(3)电解质和酸碱平衡

1)高钾血症 是少尿期的主要并发症,必须严格限制钾盐摄入和含钾丰富的中草药,避免应用久存库血,纠正代谢或呼吸性酸中毒,对创伤者要彻底清创,去除坏死组织,减少钾的释出。如血钾<6.0mmol/L,仅需密切随访,给予钠型或钙型阳离子交换树脂15~30g口服或60g保留灌肠。口服降钾树脂1g能去除钾1mmol/L。钠型离子交换树脂可使容量负荷增加,胃肠道不适。若患者血钾>6.5mmol/L,心电图有明显高钾改变,如QRS增宽,应紧急处理,给予10%葡萄糖酸钙10~20ml静推2min以上(必要时重复使用)和(或)静脉注射5%碳酸氢钠60~125ml(10~30min内),可使血钾下降。碳酸氢盐和胰岛素加高渗葡萄糖可使钾进入细胞内,每3~5g葡萄糖中加1U胰岛素静推或静滴。危重患者应立即透析。

2)低钠血症 轻度低钠血症,仅需限制进水量,若出现中枢神经系统症状,可用高渗盐水或透析治疗。

3)低钙血症 无症状时,勿需治疗。纠正酸中毒时应补充钙剂。

4)高磷血症 饭后服用氢氧化铝30~60ml,阻止肠道内磷的吸收,禁忌摄入含磷高的食物,包括鸡、鱼、猪肝、黑木耳等。

5)高镁血症 治疗与高钾血症相同,危急时使用葡萄糖酸钙。

6)代谢性酸中毒 血清碳酸氢盐浓度低于15mmol/L或pH7.25~7.30给予5%NaHCO360~100 ml静注,纠正碳酸氢盐达17mmol/L为宜。过多的碱性药物可致抽搐和肺水肿,经补碱后酸中毒不易纠正者进行透析治疗。

(4)高血压和心力衰竭 少尿期因尿少使血容量过多,加上血管痉挛引起高血压,甚而发生高血压脑病。降压药物多选用血管扩张剂和血管紧张素转换酶抑制剂,后者可引起GFR下降和高钾,应谨慎使用,同时限制钠、水摄入。急性左心衰时,洋地黄制剂慎用,维持量减少3/5。透析可迅速祛除体内过多水分,为最有效的治疗方法。

(5)感染 继发感染为ARF死亡的主要原因之一,祛除局部或深部感染病灶尤为重要。尽量选择无肾毒性的抗生素,并根据药物在体内清除速度决定首剂药物的剂量、给药间隔和维持剂量。

(6)消化道出血 早期透析和预防性使用组胺H2受体阻滞剂,消化道出血较为少见。一般多用雷尼替丁0.15g或西咪替丁(泰胃美)400mg,每日2~3次,口服。

(7)透析治疗 经保守治疗不能改善症状,表现为下列情形之一者,需选择透析治疗:①血尿素氮>30mmol/L,血肌酐>500μmol/L,或有高分解代谢状态,血尿素氮每日上升10.7mmol/L(30mg/dl),血肌酐每日增加176μmol/L;②高钾血症:经内科处理血钾仍>6.5mmol/L;③严重代谢性酸中毒:碳酸氢盐小于15mmol/L,补碱不易纠正者;④水、钠潴留:难治性高血压、充血性心力衰竭、肺水肿、脑水肿。

1)血液净化 高分解型ARF合并多脏器衰竭、严重高血钾和代谢性酸中毒以及近期腹部手术或呼吸困难者,以血液透析为宜,多采用锁骨下静脉或股静脉插管,一般选择隔日透析,每次4小时,其有利于迅速清除体内过多的氮质代谢产物,对防止严重并发症的发生起着重要作用。连续性动静脉血液滤过(CAVH)或持续性静脉血液滤过(CVVH)在治疗ARF中,对心血管系统不稳定(心衰、低血压)、多脏器衰竭、创伤后ARF及严重高分解代谢需用全静脉营养,具有其独特的优点,达到既清除水分,保证足够热卡,又能清除一定量的氮质,使机体内环境稳定,其已成为ARF治疗的主要方法之一。

2)腹膜透析 对活动性出血、创伤、血管通路建立困难或老年、心血管功能不稳定以及儿童病例多选用腹膜透析。

2.多尿期 当患者每日尿量大于400ml,提示可能出现多尿期。此期患者血尿素氮和肌酐仍可上升,尔后达到持平,当尿量大于1000ml/d,数日后血尿素氮、肌酐开始下降,尿量明显增多,甚至达5~10L/d。多尿期需注意液体平衡,补液量应少于尿量,为尿量的1/2~2/3即可,过多的补液可使多尿期延长。另外,预防感染,注意水、电解质平衡,避免低钾血症。应鼓励患者进食,逐步增加蛋白质的摄入量,以利机体的康复。

3.恢复期间 通常自病程第2,3个月开始进入肾功能恢复期,但肾小管浓缩功能完全恢复需达半年至1年。老年患者肾功能恢复的机会较年轻人少。5%ARF患者肾功能呈缓慢进行性减退。

随便看

 

离鸟网收录3541549条中英文词条,其功能与新华字典、现代汉语词典、牛津高阶英汉词典等各类中英文词典类似,基本涵盖了全部常用中英文字词句的读音、释义及用法,是语言学习和写作的有利工具。

 

Copyright © 2004-2024 vtrois.com All Rights Reserved
更新时间:2026/4/7 1:46:01