网站首页  词典首页


请输入您要查询的字词:

 

字词 恶性组织细胞病
类别 中英文字词句释义及详细解析
释义

恶性组织细胞病


恶性组织细胞病(malignant histiocytosis简称恶组),是单核—巨噬细胞系统中组织细胞及其前身细胞异常增生的恶性疾病,临床特征有高热,肝、脾、淋巴结肿大,全血细胞减少及进行性衰竭。

(一)病理

异常组织细胞浸润是本病的基本特点,累及范围广泛,除常见肝、脾、骨髓、淋巴结等外,也可侵及非造血组织、肺、皮肤、肾脏。主要病理改变为异型组织细胞呈现斑片状浸润,也可形成粟粒、结节状改变,上述器官不一定每个都被累及,病变分布也不均匀。

(二)诊断要点

1.临床表现 由于病理改变的多样性,故临床表现缺乏特异性。

(1)年龄:任何年龄均可发病,以青壮年多见,男多于女,农民较多,国内急性多见,起病急骤,病程短而凶险。临床按病程分为急性型(半年以内)和慢性型(1年以上),按临床表现可分为皮肤型、神经型、胃肠型等。

(2)发热:为首发及常见症状(97.2%)多为不规则高热,少数低热或中度发热,多持续不退,并随病程进展而升高,可伴有畏寒及寒战。

(3)肝、脾、淋巴结肿大:80%以上病例肝脾肿大,尤以脾肿大为显着;50%病例淋巴结肿大。

(4)贫血和出血:由于骨髓被大量恶组细胞浸润及组织细胞吞噬血细胞作用,加上脾亢及毒素抑制作用,绝大多数患者有进行性全血细胞减少,表现为贫血、感染和出血。

(5)黄疸:病程后期出现黄疸,主要与肝损害有关,少数系肝门淋巴结压迫胆总管所致。

(6)非造血器官受累:皮肤损害表现为浸润性斑块、结节、丘疹或溃疡,多见于四肢。肺部浸润病变引起咳嗽、咯血。中枢神经系统受累表现为脑膜炎、失明、截瘫、尿崩症及眼球突出。其他系统损害可有浆膜腔积液,少数病例有腹痛、腹泻、上消化道出血等。

2.实验室检查

(1)血常规:多数呈全血细胞减少,早期即有贫血,半数以上白细胞<4×109/L,少数病例(17.7%)患者周围血片可见到少量异常组织细胞。

(2)骨髓检查:首次骨髓穿刺及活检常是阴性结果,若在骨髓中找到数量不等的异常组织细胞,按细胞类型可分为异常组织细胞、多核巨组织细胞、吞噬型组织细胞,此外还有淋巴样及单核样组织细胞。其中异常组织细胞和(或)多核巨组织细胞对恶组有诊断意义。由于骨髓受累程度不一致,病灶分布不均匀,因此一次骨穿或骨髓活检阴性者,不能排除诊断,应反复多部位多次穿刺和活检。

(3)病理学检查:淋巴结、肝、脾或受累软组织活检有助诊断。

(4)组织化学染色:胞浆溶菌(+)、非特异性酯酶NSE(+)并对氟化物敏感,酸性磷酸酶(+)并对酒石酸敏感,髓过氧化物酶MPO(—)、a—ASD—氯乙酸萘酯酶(—)为组织细胞特点,a—抗胰(糜)蛋白酶(+)和血管紧张素转换酶(+)为恶性组织细胞标志酶。免疫表型为CD+45、CD+68、CD-30、Leu—M+5、KP—I+0

(5)染色体检查:许多病例具有染色体核型变化,如亚二倍体和超二倍体及染色体易位。

(6)超微结构:恶组细胞具有不规则短索状的粗面内质网,线粒体小,有各种不同类型的颗粒。借助电镜可与其他组织细胞区别。

3.诊断标准 对不明原因的长期发热而不能以感染性疾病解释者,尤其是伴有全血细胞减少和肝、脾、淋巴结肿大、进行性全身衰竭者应考虑本病的可能性,结合血常规、骨髓象或淋巴结活检中找到大量异常组织细胞或多核巨组织细胞可以确立诊断。

(三)鉴别诊断

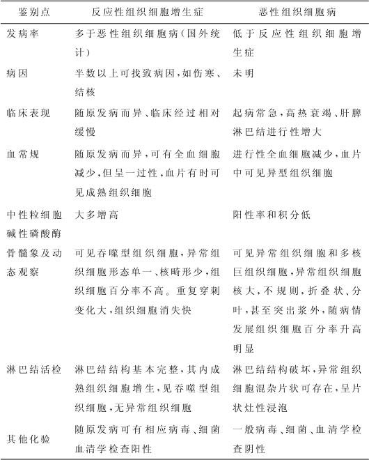
1.反应性组织细胞增生症(反组)与恶性组织细胞病(恶组)的不同点(见表5—12)。

表5—12 反组与恶组鉴别

2.恶性淋巴瘤 恶组常与淋巴瘤混淆,某些恶性淋巴瘤伴随组织细胞反应更酷似恶组。遗传学和免疫表型分析,许多具有恶组临床和组织病理学特征病例重新诊断为Ki—1或CD30阳性的淋巴瘤或T细胞淋巴瘤。

随便看

 

离鸟网收录3541549条中英文词条,其功能与新华字典、现代汉语词典、牛津高阶英汉词典等各类中英文词典类似,基本涵盖了全部常用中英文字词句的读音、释义及用法,是语言学习和写作的有利工具。

 

Copyright © 2004-2024 vtrois.com All Rights Reserved
更新时间:2026/4/7 12:53:11