网站首页  词典首页


请输入您要查询的字词:

 

字词 慢性阻塞性肺疾病
类别 中英文字词句释义及详细解析
释义

慢性阻塞性肺疾病


一、概述

慢性阻塞性肺疾病(Chronic Obstructive Pulmonary Disease,COPD)是一种可以预防、可以治疗的疾病,以不完全可逆的气流受限为特点。由于吸入有害颗粒或气体(主要是吸烟),患者肺部产生异常的炎症反应,进而导致气流受限,常呈进行性加重。COPD不仅影响肺部,也可以引起显着的全身反应。

肺功能检查对确定气流受限有重要意义。在吸入支气管舒张剂后,第一秒用力呼气容积(FEV1)/用力肺活量(FVC)<70%表明存在气流受限,并且不能完全逆转。慢性咳嗽、咳痰常先于气流受限存在多年,但不是所有具有咳嗽、咳痰症状的患者均会发展为COPD。部分患者可仅有不可逆气流受限改变而无慢性咳嗽、咳痰症状。

COPD与慢性支气管炎和肺气肿关系密切。慢性支气管炎是指支气管管壁的慢性、非特异性炎症。诊断依据为慢性咳嗽、咳痰,每年持续3个月,连续2年,并除外引起慢性咳嗽、咳痰的其他疾病。

肺气肿病理定义为终末细支气管远端的气腔永久性扩张,伴有肺泡壁破坏,而没有明显纤维化。当慢性支气管炎和(或)肺气肿患者肺功能检查出现气流受限且不能完全可逆时,则诊断为COPD。

支气管哮喘也具有气流受限,但支气管哮喘是一种特殊的气道炎症性疾病,其气流受限具有可逆性,因此不属于COPD。某些患者在患病过程中可能出现慢性支气管炎合并支气管哮喘,或支气管哮喘合并慢性支气管炎。在这种情况下,患者表现为气流受限不完全可逆,从而使之与COPD难以区分。

此外,一些已知病因或具有特征病理表现的气流受限疾病,如支气管扩张、闭塞性细支气管炎、弥漫性泛细支气管炎、结核所致的肺纤维化以及肺囊性纤维化等,均不属于COPD。

二、流行病学

COPD目前居全球死亡原因的第4位。世界银行/世界卫生组织预测,至2020年,COPD将位居世界疾病经济负担的第5位。在我国,COPD也是严重危害人民身体健康的重要慢性呼吸系统疾病。近期对我国7个地区20245名成年人进行的调查显示,40岁以上人群的COPD患病率占8.2%,我国北部和中部地区15岁以上人群的COPD患病率占3%,且有逐年增加之势。COPD患病率之高十分惊人。

三、病因

1.吸烟 吸烟是COPD的主要发病因素。烟草中的焦油、尼古丁和氢氰酸等化学物质可损伤呼吸道上皮细胞,使纤毛运动减弱和巨噬细胞吞噬功能降低;支气管黏液腺肥大,杯状细胞增生,黏液分泌增多,致使呼吸道净化能力下降;支气管黏膜充血水肿、黏液积聚,易继发感染;烟雾刺激黏膜下感受器,使副交感神经功能亢进,引起支气管平滑肌收缩,气流受限。吸烟者肺功能的异常率较高,FEV1的年下降率较快,死于COPD的人数较非吸烟者多。被动吸烟也可能导致呼吸道症状及COPD的发生。孕期妇女吸烟可能影响胎儿肺脏的生长及其在子宫内的发育,并对胎儿的免疫系统功能有一定影响。

2.职业性粉尘和化学物质 当职业性粉尘及化学物质(如工业废气、过敏原及室内空气污染等)的浓度过大或与之接触时间过长,均可能产生与吸烟无关的COPD。接触某些特殊的物质,如刺激性物质、有机粉尘及过敏原,可使呼吸道反应性增加。

3.空气污染 大气中的有害气体(如二氧化硫、二氧化氮、氯气等)损伤呼吸道黏膜及其细胞,使纤毛清除功能下降、黏液分泌增加,为细菌感染提供有利条件。空气中的烟尘或二氧化硫明显增加时,COPD急性发作显着增多。其他粉尘(如二氧化硅、煤尘、棉尘、蔗尘等)也刺激支气管黏膜,使气道清除功能受损,为细菌入侵创造条件。烹调时产生的大量油烟和生物燃料产生的烟尘与COPD发病有关,而生物燃料所产生的室内空气污染还可能与吸烟具有协同作用。

4.感染 感染是COPD发生、发展的重要因素之一。细菌、病毒和支原体是本病急性加重的重要因素,其中细菌以肺炎链球菌、流感嗜血杆菌、卡他莫拉菌及葡萄球菌多见,而病毒多为流感病毒、鼻病毒、腺病毒和呼吸道合胞病毒等。儿童期重度下呼吸道感染和成年时的肺功能降低及呼吸系统症状的发生有关。

5.蛋白酶-抗蛋白酶失衡 蛋白水解酶对组织有损伤、破坏作用;抗蛋白酶对弹性蛋白酶等多种蛋白酶具有抑制功能,其中的a1-抗胰蛋白酶(a1-AT)是活性最强的一种。蛋白酶和抗蛋白酶维持平衡是保证肺组织正常结构免受损伤和破坏的主要因素,蛋白酶增多或抗蛋白酶不足均可导致组织结构破坏,产生肺气肿。

6.其他 如机体的内在因素、自主神经功能失调、营养等,都有可能参与COPD的发生、发展。COPD的发病与患者的社会经济地位相关,这也许与室内外空气污染的程度、营养状况或其他和社会经济地位等差异有一定的内在联系。

四、生理病理

早期,有些患者小气道(直径小于2mm的气道)功能已发生异常;缓解期,病变大多恢复正常;随疾病的发展,气道阻力增加、气流受限则成为不可逆性。病变局限于细小气道时,仅有闭合容积增大,反映肺组织弹性阻力及小气道阻力的动态肺顺应性降低;病变浸入大气道时,肺通气功能明显障碍,最大通气量降低。随病情发展,肺组织弹性日益减退,肺泡持续扩大,回缩障碍,残气量及残气量占肺总量的百分比增加,肺气肿日益加重;大量肺泡周围的毛细血管受膨胀肺泡的挤压而退化,致使肺毛细血管大量减少,肺泡间的血流量减少。此时,肺泡虽有通气,但肺泡壁无血液灌流,导致生理无效腔气量增大;也有部分肺区虽有血液灌流,但肺泡通气不良,不能参与气体交换。肺泡及毛细血管大量丧失,弥散面积减少,产生通气与血流比例失调,使换气功能发生障碍。通气和换气功能障碍可引起缺氧和二氧化碳潴留,发生不同程度的低氧血症和高碳酸血症,最终出现呼吸衰竭。

在COPD肺部病理学改变的基础上,患者出现相应的COPD特征性病理生理学改变,包括黏液高分泌、纤毛功能失调、气流受限、肺过度充气、气体交换异常、肺动脉高压和肺心病以及全身的不良效应。黏液高分泌和纤毛功能失调导致慢性咳嗽及多痰,这些症状可出现在其他症状和病理生理异常发生之前。小气道炎症、纤维化及管腔的渗出与FEV1、FEV1/FVC下降有关。肺泡附着的破坏、使维持小气道开放的能力受损亦有作用,但这在气流受限中所起的作用较小。

随着COPD的进展,外周气道阻塞、肺实质破坏及肺血管的异常等因素都降低了肺气体交换能力,产生患者出现低氧血症,进而可出现高碳酸血症。长期慢性缺氧可导致肺血管广泛收缩和肺动脉高压,常可伴有血管内膜增生,并使某些血管发生纤维化和闭塞,造成肺循环的结构重组。COPD晚期出现的肺动脉高压是其重要的心血管并发症,并进而产生慢性肺源性心脏病及右心衰竭,即提示预后不良。

COPD可以导致全身不良效应,包括全身炎症和骨骼肌功能不良等。全身炎症表现为全身氧化负荷异常增高、循环血液中细胞因子浓度异常增高以及炎症细胞异常活化等;骨骼肌功能不良表现为骨骼肌重量逐渐减轻等。COPD的全身不良效应具有重要的临床意义,它可加剧患者的活动能力受限,使生活质量下降,预后变差。

五、病理改变

COPD的病理改变主要表现为慢性支气管炎及肺气肿。具体表现为:支气管黏膜上皮细胞变性、坏死,形成溃疡;纤毛倒伏、变短、不齐、粘连,部分脱落;缓解期黏膜上皮修复、增生,鳞状上皮化生和肉芽肿形成;杯状细胞数目增多、肥大、分泌亢进,腔内分泌物潴留;基底膜变厚、坏死;支气管腺体增生肥大;各类炎症细胞浸润,以浆细胞、淋巴细胞为主。

急性发作期可见到大量中性粒细胞,严重者为化脓性炎症,黏膜充血、水肿、变性坏死和溃疡形成,基底部肉芽组织和机化纤维组织增生导致管腔狭窄,气道壁的结构重塑,胶原含量增加及瘢痕形成。肺气肿的病理改变可见肺过度膨胀,弹性减退,表面可见多个大小不一的大泡。镜下见肺泡壁变薄,肺泡腔扩大、破裂或形成大泡,血液供应减少,弹力纤维网破坏。细支气管壁有炎症细胞浸润。有些管腔纤细狭窄或扭曲扩张,管腔内有痰液存留。细支气管的血管内膜可增厚或管腔闭塞。

按累及肺小叶的部位,可将阻塞性肺气肿分为小叶中央型、全小叶型及介于两者之间的混合型三类,其中以小叶中央型多见。

六、临床表现

1.病史 COPD患病过程包括以下特征。

(1)吸烟史:多有长期较大量吸烟史。

(2)职业性或环境有害物质接触史:如有较长期的烟雾、粉尘、有害颗粒或有害气体接触史。

(3)家族史:COPD有家族聚集倾向。

(4)发病年龄及好发季节:多于中年以后发病。症状好发于秋冬寒冷季节,常有反复呼吸道感染及急性加重史。

(5)慢性肺源性心脏病史:COPD后期出现低氧血症和(或)高碳酸血症,可并发慢性肺源性心脏病和右心衰竭。

2.症状 起病缓慢、病程较长,随病程发展可终身不愈。

(1)慢性咳嗽:为首发症状。咳嗽初期呈间歇性,晨起较重;以后早晚或整日均有咳嗽,但夜间咳嗽并不显着。少数病例咳嗽不伴咳痰;也有部分病例虽有明显气流受限,但无咳嗽症状。

(2)咳痰:咳嗽后可咳少量黏液性痰,部分患者在清晨较多;合并感染时,痰量增多,常有脓性痰。

(3)气短和(或)呼吸困难:为COPD的标志性症状,是使患者焦虑不安的主要原因。此症状早期仅劳力时出现,以后逐渐加重至日常活动和休息时也感气短。

(4)喘息和胸闷:不是COPD的特异性症状。部分患者(特别是重度患者)有喘息和胸部紧闷感,通常于劳力后发生。

(5)全身性症状:在疾病的过程中,患者会发生全身性症状,如体重下降、食欲减退、外周肌肉萎缩和功能障碍、精神抑郁和焦虑等。

3.体征 COPD早期体征可不明显。随疾病发展,患者常有以下体征。

(1)视诊及触诊:胸廓形态异常,包括胸部过度膨胀、前后径增大、剑突下胸骨下角(腹上角)增宽及腹部膨凸等;常见呼吸变浅、频率增快,辅助呼吸肌(如斜角肌及胸锁乳突肌)参加呼吸运动,重症可见胸腹矛盾运动;常采用缩唇呼吸,以增加呼出气量;呼吸困难,常采取前倾坐位。有低氧血症者,可出现黏膜及皮肤发绀;伴右心衰竭者,可见下肢水肿、肝脏增大。

(2)叩诊:肺过度充气使心浊音界缩小,肺肝界降低,肺叩诊呈过清音。

(3)听诊:两肺呼吸音减低,呼气相延长;平静呼吸时可闻干啰音,两肺底或其他肺野可闻湿啰音;心音遥远,剑突部心音较清晰、响亮。

七、检查

1.肺功能检查 对COPD诊断、严重程度评价、疾病进展、预后及治疗反应等有重要意义。

(1)吸入支气管舒张药后,FEV1/FVC<70%及FEV1<80%预计值者,可确定为不能完全可逆的气流受限。

(2)肺总量(TLC)、功能残气量(FRC)、残气量(RV)增高及肺活量(VC)减低表明肺过度充气,有参考价值。由于TLC增加幅度不及RV,故RV/TLC增高。

(3)肺一氧化碳弥散量(DLCO)及DLCO与肺泡通气量(VA)比值(DLCO/VA)下降,可供诊断参考。

2.胸部X线检查 早期胸部X线表现可无变化,以后可出现肺纹理增粗、紊乱及肺气肿等改变。胸部X线改变对诊断特异性不高,主要作为确定肺部并发症及鉴别其他肺部疾病之用。

3.胸部CT检查 CT检查不应作为常规检查。HRCT对疑诊病例的鉴别诊断有一定意义。

4.血气检查 对确定发生低氧血症、高碳酸血症、酸碱平衡失调以及判断呼吸衰竭的类型有重要价值。

5.其他 当合并细菌感染时,有血白细胞增高及核左移表现。痰培养可检出病原菌,常见有流感嗜血杆菌、肺炎链球菌、卡他莫拉菌、肺炎克雷伯杆菌等。

八、诊断与诊断标准

(一)2007年中华医学会呼吸病学分会慢性阻塞性肺疾病学组制定的慢性阻塞性肺疾病诊治指南(修订版)

1.全面采集病史进行评估 诊断COPD时,首先应全面采集病史,包括症状、既往史和系统回顾、接触史。症状包括慢性咳嗽、咳痰、气短。既往史和系统回顾应注意:出生时低体重;童年时期哮喘、变态反应性疾病、感染及其他呼吸道疾病史,如结核病史;COPD和呼吸系统疾病家族史;COPD急性加重和住院治疗病史;有相同危险因素(吸烟)的其他疾病,如心脏、外周血管和神经系统疾病;不能解释的体重下降;其他非特异性症状,如喘息、胸闷、胸痛和晨起头痛;吸烟史(以包年计算);职业、环境有害物质接触史等。

2.诊断 COPD的诊断应根据临床表现、危险因素接触史、体征及实验室检查等资料综合分析确定。COPD的主要症状为慢性咳嗽、咳痰和(或)呼吸困难;存在不完全可逆性气流受限是诊断COPD的必备条件。

肺功能测定指标是诊断COPD的“金标准”。用支气管舒张剂后,FEV1/FVC<70%可确定为不完全可逆性气流受限。凡具有吸烟史和(或)环境职业污染接触史和(或)咳嗽、咳痰或呼吸困难史者,均应进行肺功能检查。COPD早期轻度气流受限时可有或无临床症状。胸部X线检查有助于确定肺过度充气的程度及与其他肺部疾病鉴别。

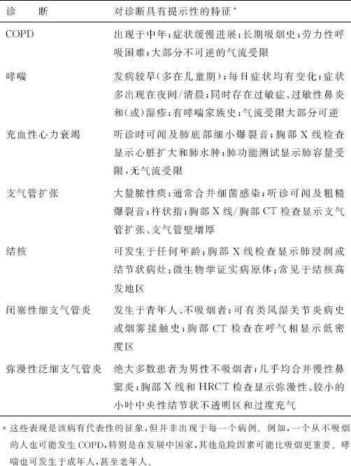
3.鉴别诊断 COPD应与支气管哮喘、支气管扩张症、充血性心力衰竭、肺结核等鉴别(表2-1)。与支气管哮喘的鉴别有时存在一定困难。COPD多于中年后起病,而哮喘则多在儿童或青少年期起病;COPD症状缓慢进展、逐渐加重,哮喘则症状起伏大;COPD多有长期吸烟史和(或)有害气体、颗粒接触史,哮喘则常伴过敏体质、过敏性鼻炎和(或)湿疹等,部分患者有哮喘家族史;COPD时气流受限基本为不可逆性,哮喘则多为可逆性。然而,部分病程长的哮喘患者已发生气道重塑,气流受限不能完全逆转;相反,少数COPD患者伴有气道高反应性,气流受限则部分可逆。此时应根据临床及实验室所见全面分析,必要时用支气管舒张试验和(或)PEF(最大呼气流量)昼夜变异率进行鉴别。在少部分患者中,这两种疾病可以重叠存在。

表2-1 慢性阻塞性肺疾病的鉴别诊断

4.严重程度分级

COPD严重程度评估需根据患者的症状、肺功能异常及是否存在合并症(呼吸衰竭、心力衰竭)等情况确定。其中,反映气流受限程度的FEV1下降有重要参考意义。

(1)根据肺功能将COPD严重程度分为4级(表2-2)。

表2-2 慢性阻塞性肺疾病临床严重程度的肺功能分级(吸入支气管舒张剂后)

1)Ⅰ级(轻度COPD):其特征为轻度气流受限(FEV1/FVC<70%但FEV1≥80%预计值),通常可伴有或不伴有咳嗽、咳痰。此时患者本人可能还未认识到自己肺功能异常。

2)Ⅱ级(中度COPD):其特征为气流受限进一步恶化(50%预计值≤FEV1<80%预计值)并有症状进展和气短,运动后气短更为明显。此时,由于呼吸困难或疾病的加重,患者常去医院就诊。

3)Ⅲ级(重度COPD):其特征为气流受限进一步恶化(30%预计值≤FEV1<50%预计值),气短加剧并反复出现急性加重,影响患者的生活质量。

4)Ⅳ级(极重度COPD):为严重的气流受限(FEV1<30%预计值)或者合并有慢性呼吸衰竭。此时,患者的生活质量明显下降,如果出现急性加重则可能有生命危险。

虽然FEV1占预计值的百分比对反映COPD严重程度、健康状况及病死率有用,但FEV1并不能完全反映COPD复杂的严重情况。除FEV1以外,已证明体重指数(BMI)和呼吸困难分级在预测COPD生存率等方面有意义。

(2)功能性呼吸困难分级:可用呼吸困难量表来评价。

1)0级:除非剧烈活动,否则无明显呼吸困难。

2)Ⅰ级:当快走或上缓坡时有气短。

3)Ⅱ级:由于呼吸困难比同龄人步行速度慢,或者以正常速度在平地上行走时需要停下来呼吸。

4)Ⅲ级:在平地上步行100m或数分钟后需要停下来呼吸。

5)Ⅳ级:明显的呼吸困难而不能离开房屋;或者穿脱衣服时有气短。

FEV1可作为反映气流阻塞(Obstruction)的指标;呼吸困难(Dyspnea)分级作为症状的指标;BMI作为反映营养状况的指标;6分钟步行距离作为运动耐力(Exercise)的指标。与FEV相比,将以上四方面综合起来建立一个多因素分级系统(即BODE可更好地反映COPD的预后。

(3)其他:BMI等于体重(kg)除以身高(m)的平方,BMI<21kg/m2的COPD患者病死率增加。

生活质量评估:广泛应用于评价COPD患者的病情严重程度、药物治疗的疗效、非药物治疗的疗效(如肺康复治疗、手术)和急性发作的影响等。生活质量评估还可用于预测死亡风险,而可忽略年龄、PEV1及体重指数因素。常用的生活质量评估方法有圣乔治呼吸问卷(SGRQ)和治疗结果研究(SF-36)等。

此外,COPD急性加重次数也可作为COPD严重程度的一项监测指标。

(4)COPD病程可分为急性加重期与稳定期。COPD急性加重期是指患者出现超越日常状况的持续恶化,并需改变基础COPD的常规用药者;通常在疾病过程中,患者短期内咳嗽、咳痰、气短和(或)喘息加重,痰量增多,呈脓性或黏脓性,可伴发热等炎症明显加重的表现。稳定期则指患者咳嗽、咳痰、气短等症状稳定或症状轻微。

(二)慢性阻塞性肺疾病全球倡议

慢性阻塞性肺疾病的诊断、管理和预防袖珍指南(2006年修订版)

1.诊断COPD 对于任何有呼吸困难、慢性咳嗽、咳痰和(或)具有本病危险因素接触史的患者,特别是吸烟者,均需考虑COPD的诊断(表2-3)。当进行呼吸流量测试时,需测定用力肺活量(FVC)和第一秒用力呼气容积(FEV1),并计算FEV1/FVC值。根据不同性别、年龄和身高得到每个人的正常值(预计值),将FEV表示为占预计值的百分比。

为了提高诊断的准确性,应当尽可能通过呼吸流量测试确诊COPD(图2-1,见194页附)。

如果没有呼吸流量测试,应该采用任何可能的工具做出COPD的诊断。临床症状和体征 (异常的气短和用力呼气时间延

表2-3 提示COPD诊断的关键性征象

图2-1 正常呼吸流量图和轻中度COPD患者典型的呼吸流量图

长)可用于协助诊断。峰流量降低支持COPD的诊断,但因为峰流量受到其他肺疾病和患者操作因素的影响,这一指标没有特异性。

呼吸流量异常的程度通常能反映出COPD的严重程度,推荐使用吸入支气管舒张剂之后的FEV。典型的COPD患者表现为FEV1和FEV1/FVC均降低。但是,如果要为患者制订个体化的管理策略,则需要综合考虑症状和呼吸流量测定结果。

2.COPD的分级

(1)Ⅰ级:轻度COPD,即轻度气流受限(FEV1/FVC<70%、FEV1≥80%预计值),有时出现(但并非总是有)慢性咳嗽、咳痰。

处于这一级的患者可能未意识到自己的肺功能异常。

(2)Ⅱ级:中度COPD,即气流受限加重(FEV1/FVC<70%、50%≤FEV1<80%预计值),出现以劳力性为特征的气短。

由于慢性呼吸系统症状或急性加重,COPD患者一般是在这一级寻求医疗帮助。

(3)Ⅲ级:重度COPD,即气流受限进一步加重(FEV1/FVC<70%、30%≤FEV1<50%预计值),气短加重,活动能力降低。症状反复急性加重可影响患者的生活质量。

(4)Ⅳ级:极重度COPD,即重度气流受限(FEV1/FVC<70%、FEV1<30%预计值;或FEV1<50%预计值,伴慢性呼吸衰竭)。只要发生并发症,即使FEV1>30%预计值,也归入极重度COPD(Ⅳ级)。

这一级患者生活质量显着降低,急性加重可能危及生命。

3.“COPD高危期”

COPD全球倡议(Global Initiative for Chronic Obstructive Lung Disease,GOLD)的主要目标在于提高医疗卫生工作者和一般公众对COPD主要症状的认知。根据呼吸流量测试的结果,目前将COPD严重程度分为4级:Ⅰ级,轻度COPD;Ⅱ级,中度COPD;Ⅲ级,重度COPD;Ⅳ级,极重度COPD。在2001年GOLD报告中出现的第5个等级——“0级:高危期”已不再作为COPD的一个级别,因为目前尚没有充分的证据显示符合“高危期标准(慢性咳嗽、咳痰,呼吸流量测试正常)的个体必然会进展到Ⅰ级(轻度COPD)。然而,慢性咳嗽、咳痰并非正常,应当将这一信息传递给公众。这些症状的重要性并没有改变,一旦出现应当进一步寻找基础疾病。

4.鉴别诊断 COPD主要与哮喘鉴别。对于部分慢性哮喘患者,仅通过目前的影像学和生理学技术不可能与COPD截然区分。对这些患者而言,现有的管理方式和哮喘类似。其他可能的疾病较易与COPD鉴别(表2-4)

表2-4 COPD的鉴别诊断

(三)2002年中华医学会呼吸病学分会慢性阻塞性肺疾病学组制定的慢性阻塞性肺疾病诊治指南

1.诊断与鉴别诊断

(1)COPD的诊断应根据病史、体征及实验室检查等资料综合分析确定。存在不完全可逆性气流受限是诊断COPD的必备条件。肺功能检查是诊断COPD的“金标准”。用支气管舒张剂后,FEV1<80%预计值及FEV1/FVC<70%可确定为不完全可逆性气流受限。COPD早期轻度气流受限时可有或无临床症状。胸部X线检查有助于确定肺过度充气的程度及与其他肺部疾病鉴别。

(2)COPD应与支气管哮喘、支气管扩张症、充血性心力衰竭、肺结核等鉴别。与支气管哮喘的鉴别有时存在一定困难。COPD多于中年后起病,哮喘则多在儿童或青少年期起病;COPD症状缓慢进展、逐渐加重,哮喘则症状起伏大;COPD多有长期吸烟史和(或)有害气体、颗粒接触史,哮喘则常伴过敏体质、过敏性鼻炎和(或)湿疹等,部分患者有哮喘家族史;COPD时气流受限基本为不可逆性,哮喘则多为可逆性。然而,部分病程长的哮喘患者已发生气道重构,气流受限不能完全逆转;相反,少数COPD患者伴有气道高反应性,气流受限部分可逆。此时应根据临床及实验室所见全面分析,必要时做支气管激发试验、支气管舒张试验和(或)PEF昼夜变异率来进行鉴别。在少部分患者中,两种疾病可重叠存在。

2.严重度分级 COPD严重度分级是基于气流受限的程度。气流受限是诊断COPD的主要指标,也反映了病理改变的严重度。由于FEV1下降与气流受限有很好的相关性,故FEV1的变化是严重度分级的主要依据。除考虑气体受限程度外,还应考虑临床症状及合并症的程度。临床严重度分为四级(表2-5)。

表2-5 临床严重度分级

由于COPD是一个渐进性疾病,早期防范尤为重要。严重度分级中将具有危险因素及慢性咳嗽、咳痰症状而肺功能尚属正常者定为0级,即高危患,是基于不少COPD患者在慢性咳嗽、咳痰症状数年后才出现气流受限的自然病程而设置的。这部分患者应定期进行肺功能监测,以便及早发现气流受限。

Ⅱ级(中度)有较宽的FEV1范围(大部分患者属此级),是COPD致残与否的关键时期,也是长期监测、治疗的重点。把Ⅱ级区分为ⅡA和ⅡB级是出于治疗的目的,因FEV1<50%预计值者(ⅡB级)急性加重显着增多,而反复急性加重可加速病情进展且严重影响生活质量,需加强监测及治疗。

COPD病程可分为急性加重期与稳定期。COPD急性加重期是指:在疾病过程中,患者短期内咳嗽、咳痰、气短和(或)喘息加重,痰量增多,呈脓性或黏液脓性,可伴发热等炎症明显加重的表现。稳定期则指患者咳嗽、咳痰、气短等症状稳定或症状轻微。

九、并发症

1.慢性呼吸衰竭 常在COPD急性加重时发生,其症状明显加重,发生低氧血症和(或)高碳酸血症,可具有缺氧和二氧化碳潴留的临床表现。

2.自发性气胸 如有突然加重的呼吸困难,伴明显的发绀,患侧肺部叩鼓音,听诊呼吸音减弱或消失,则应考虑并发自发性气胸,可经X线检查确诊。

3.慢性肺源性心脏病 由于COPD肺部病变引起肺血管床减少,且缺氧致肺动脉痉挛、血管重塑,导致肺动脉高压、右心室肥厚扩大,最终发生右心功能不全。

(附)2007年慢性阻塞性肺疾病诊治指南——修改说明

我国现有的《慢性阻塞性肺疾病诊治指南》(简称《指南》)是在1997年《慢性阻塞性肺疾病诊治规范(草案)》基础上进行修改的,发表于2002年,对我国慢性阻塞性肺疾病(COPD)的防治工作起到积极的推动作用。近年来国内外关于COPD的研究有了长足发展,COPD全球倡议(Global Initiative for Chronic Obstructive Lung Disease,GOLD)和美国胸科学会/欧洲呼吸病学会(ATS/ERS)制定的《COPD防治指南》在不断更新。中华医学会呼吸病学分会COPD学组根据我国相关的研究成果,参照国外资料,在2002年《指南》的框架下进行修改。《指南》修改工作小组在反复讨论及广泛征求意见的基础上,制定了我国《慢性阻塞性肺疾病诊治指南(2007年修订版)》[简称《指南(2007年版)》]。现将修改的主要内容加以说明。

1.COPD的患病率、定义与诊断

(1)患病率:《指南(2007年版)》中所引用的40岁以上人群患病率为8.2%,这一数据是近期对我国7个地区20245人进行流行病学调查的结果,也是目前最为严格的一项调查。所有被调查人群都进行了肺功能检查,对肺功能异常者又进行了支气管舒张试验,符合目前现行的COPD诊断标准。

(2)定义:较2002年《指南》的主要改变有2点:①在定义的一开始就明确指出COPD是一种可预防和治疗的疾病,旨在克服COPD防治领域中的消极、悲观情绪,提倡采取积极应对的态度;②明确提出COPD主要累及肺脏,但也可引起全身(或肺外)的不良效应。

由于吸烟和被动吸烟是COPD发病中的主要因素,且可以采取措施加以控制,因此,将2002年《指南》中“COPD气流受限不完全可逆,呈进行发展,与肺部对有害气体或有害颗粒的异常炎症反应有关”一句,改为“与肺部对香烟烟雾等有害气体或有害颗粒的异常反应有关”。

(3)肺功能检查在诊断中的意义:仍然强调是在吸入支气管舒张剂后第一秒用力呼气容积(FEV1)与用力肺活量(FVC)比值<70%,表明存在气流受限,且不完全可逆。删除了FEV1<80%预计值这一标准,因为在评定病情严重程度分级中,Ⅰ级(轻度)患者FEV1≥80%预计值,两者相互矛盾,同时也避免了将轻度COPD患者排除在COPD诊断之外。

(4)支气管哮喘与COPD:《指南(2007年版)》中明确指出支气管哮喘不是COPD。与2002年《指南》不同的是,《指南(2007年版)》指出部分哮喘患者随着病程延长,可出现较明显的气道重塑,亦可导致气流受限不完全可逆,尽管临床上与COPD很难鉴别,但它不属于COPD;同时指出,临床上也有COPD和哮喘发生于同一患者的情况。

2.发病机制、病理与病理生理 疾病临床治疗的依据是基于发病机制、病理、病理生理的改变。《指南(2007年版)》指出,自主神经系统功能紊乱(如胆碱能神经受体分布异常等)也在COPD发病中起重要作用,并参考我国的研究成果,说明抗胆碱能药物在COPD治疗中的地位。

晚期COPD继发肺源性心脏病(肺心病)时,部分患者可见多发性细小动脉原位血栓形成,这是我国的研究成果。在病理生理中阐明了COPD可导致全身不良效应,包括全身炎症和骨骼肌功能不良等方面。全身炎症表现为全身氧化负荷异常增高,使血液中细胞因子浓度异常增高及炎症细胞异常活化等。骨骼肌功能不良表现为骨骼肌重量逐渐减轻等。COPD的全身不良效应具有重要的临床意义,它可加剧患者的活动能力受限,使生活质量下降,预后变差。

3.危险因素 与2002年《指南》比较,《指南(2007年版)》在空气污染方面基本无改变。我国近年来COPD的流行病学调查结果显示,生物燃料所产生的室内空气污染是女性COPD患者的主要危险因素之一。因此,在《指南(2007年版)》中增加了“生物燃料所产生的空气污染和吸烟具有协同作用”这一危险因素。

4.鉴别诊断 在《指南(2007年版)》的鉴别诊断中,不仅详细介绍了支气管哮喘与COPD的鉴别,而且列表简要介绍了COPD与充血性心力衰竭、支气管扩张症、结核病和闭塞性细支气管炎的鉴别要点。

5.实验室检查 关于支气管舒张试验的临床意义,《指南(2007年版)》与2002年《指南》的认识有所不同。其指出,不论是使用支气管舒张剂还是口服糖皮质激素进行试验,都不能预测疾病的进展;用药后FEV1改善较少,也不能可靠预测患者对治疗的反应;患者在不同的时间进行支气管舒张试验,其结果也可能不同。但在某些患者(如儿童时期有非典型哮喘史,夜间咳嗽、喘息表现),此试验结果具有一定意义。

6.疾病的严重程度分级 COPD的严重程度分级是基于气流受限的程度,由于FEV1下降与气流受限有很好的相关性,2002年《指南》以FEV1的变化作为严重程度分级的主要依据,同时考虑到临床症状和合并症的程度,将严重程度分为4级,并没有0级。《指南(2007年版)》将原Ⅱ级(中度)中的ⅡA与ⅡB改为Ⅱ级(中度)与Ⅲ级(重度),将原来的Ⅲ级变为Ⅳ级(极重度),与GOLD及ATS/ERS最新版《COPD指南》保持一致,有利于临床诊治工作和科学研究工作中与国际标准一致。

COPD是一个渐进性疾病,早期干预非常重要,因此2002年《指南》中将具有慢性咳嗽、咳痰症状而肺功能正常者定为0级。其目的在于,对这部分患者定期进行肺功能检测,及早发现气流受限,早期干预。但是,这些患者的确不属于COPD,且目前没有证据能够说明他们将来一定会发展为Ⅰ级。因此,《指南(2007年版)》在临床严重程度分级中取消了0级(危险期)。

因为COPD的严重程度与多种因素有关,要较为全面、准确地反映疾病的严重程度,仅靠FEV是远远不够的。《指南(2007年版)》增加了体重指数、呼吸困难分级评定、BODE指数(体重指数、气流阻塞程度、呼吸困难、运动能力)及生活质量的评估。为便于应用,《指南(2007年版)》详细介绍了体重指数和呼吸困难分级评定的内容。目前认为BODE指数和生活质量评估能较好地反映COPD的预后,为避免文章过于冗长,将相关参考文献列于文后,以便读者应用时查阅。

关于COPD急性加重期(AECOPD)的概念,目前各指南尚无统一标准。《指南(2007年版)》综合当前的认识给出定义:COPD急性加重期是指患者出现超越日常状况的持续恶化,需要改变基础COPD的常规用药者。并包含2002年《指南》中的相关描述:通常在疾病过程中,患者短期咳嗽、咳痰、气短和(或)喘息加重,痰量增多,呈脓性或黏液脓痰,可伴发热等炎症明显加重的表现。至于加重期要维持多长时间才算1次AECOPD及2次AECOPD之间缓解需维持多长时间才能界定为缓解期,都由于客观证据难以获得,而尚缺乏统一的界定标准。尽管其对临床研究界定AECOPD的频率很重要,仍需商讨。

随便看

 

离鸟网收录3541549条中英文词条,其功能与新华字典、现代汉语词典、牛津高阶英汉词典等各类中英文词典类似,基本涵盖了全部常用中英文字词句的读音、释义及用法,是语言学习和写作的有利工具。

 

Copyright © 2004-2024 vtrois.com All Rights Reserved
更新时间:2026/4/7 17:19:40