网站首页  词典首页


请输入您要查询的字词:

 

字词 托收承付产品销售控制流程
类别 中英文字词句释义及详细解析
释义

托收承付产品销售控制流程


采取托收承付结算方式销售产品,一般根据销售合同开票发货,通过银行办理货款结算,经过购买单位承付才能取得货款。

其具体销售流程主要如下:编制计划、办理订单、调查信用、审批订单、签订合同、登记销货、开具发票、审签发票、交发货物、验证、托运货物、托收货款、处理退货、制证记账、核对账簿、清理欠款。

托收承付产品销售控制流程图

在托收承付结算方式下,产品销售活动应实现以下主要目标;

●保证产品安全完整;

●保证销售业务正确有效;保证货款回收及时完整;

●保证会计信息真实可靠。

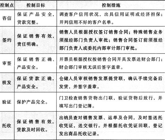
为了实现上述控制目标,应该在产品销售系统中相应地设置下列控制点和关键控制点:咨信、签约、审签、核发、验证、托收、记账、核对、清理。其中,托收、记账和核发为关键控制点。

选择托收承付结算方式下销售产品销售流程为控制主线,针对该控制系统应该设置的控制点、关键控制点和控制措施。

托收承付产品销售控制流程说明

随便看

 

离鸟网收录3541549条中英文词条,其功能与新华字典、现代汉语词典、牛津高阶英汉词典等各类中英文词典类似,基本涵盖了全部常用中英文字词句的读音、释义及用法,是语言学习和写作的有利工具。

 

Copyright © 2004-2024 vtrois.com All Rights Reserved
更新时间:2026/4/8 22:22:54