网站首页  词典首页


请输入您要查询的字词:

 

字词 投资型寿险
类别 中英文字词句释义及详细解析
释义

投资型寿险


保险和投资是截然不同的概念。这种区别导致了各种保险产品和投资产品的发展。然而在实践中,一些类型的保险产品和投资产品具有重叠性。这种重叠的发生部分是由于投资型寿险产品所被赋予的特定税收优势。两种主要类型的投资型寿险是现金价值寿险和年金。

本章从保险的概观开始,剩余部分考虑了主要类型的投资型寿险,即现金价值寿险和年金。

保险

保险被定义为一方——被保险人——基于某个未来的或有事件用一笔小额的确定成本(保费)代替大额的不确定经济损失的合同。因此,保险合同有两个当事方:支付保费并获取保护的被保险人和收取保费并提供保护的保险人(或保险公司)。(1)

大多数类型的保险都规定了在或有的被保险事件发生时由保险人向被保险人支付一笔预定款项,在其他情况下则不具价值。这被称为纯保险。其他类型的保险即使在或有事件不发生时也具有“现金价值”。这被称为投资型保险。我们将在后面讨论两种类型的投资型保险。

一般而言,主要类型的保险有:(2)

□ 寿险

□ 健康险

□ 残疾险

□ 财产险(住宅和汽车)

□ 责任险

在这些类型中,只有寿险在纯保险外还有一种现金价值形式。现金价值寿险是一种十分重要的投资型寿险。因此,让我们更详尽地考虑寿险。

根据纯寿险合同,保险人(人寿保险公司)在寿险合同有效期间被保险人死亡时向合同受益人支付一笔固定的金额。假如被保险人在保险单的有效期内未发生亡故,那么保险合同在到期时将一文不值。为了提供纯寿险合同,保险公司——具体而言,其精算师——会计算被保险人在合同有效期内的死亡概率。许多变量会影响这个概率,包括身体健康状况和被保险人是否吸烟。然而,最重要的变量是被保险人的年龄。具体而言,死亡概率随着年龄上升。精算师以一定的精确度估计这个关系。

显然,保险公司收取的保费必须抵补其向所有被保险人支付的平均金额、管理成本和销售成本,以及利润。公司的纯保险成本取决于被保险人在合同有效期内的死亡概率,这个概率随着年龄上升,正如图24.1显示的那样。

图24.1 死亡概率(美国人口,男性)

图24.2显示了总体而言,被保险人在纯寿险合同中被收取的保费。这笔保费是由死亡概率(支付死亡给付金的“成本”)、销售成本和管理成本以及利润决定的。纯寿险被称为定期保险。它在保险单的期限内适用。

图24.2 每年可续保的定期保险单的年保费

定期保险有三种类型。最常见的类型被称为每年可续保的定期保险。根据这种类型,被保险人有权每年在不重新经历审批(即不重新进行医疗检查)的情况下续保。然而,保费会发生变化。即,它们逐年上升,并在被保险人年迈时变得十分昂贵,正如以下显示的那样。第二种类型的定期保险较不常见,它不具有上述的保证可续保特征。

第三种类型的定期保险为等额保费定期保险,其保费在保险单的期限内固定不变,保费水平高于每年可续保的定期保险在保险单早期的保费。然而,保费不随着年龄上升,并且低于每年可续保的定期保险在保险单晚期的保费水平。通常,10年或10年以上的保险单是以等额保费定期保险的方式签订的。

正如我们指出的那样,对每年可续保的定期保险而言,每年的保费随着年龄显着上升。例如,对一位30岁的非吸烟男士的100万美元的定期保险单而言,20年期等额保费保险单(它在该男士50岁时终止)的保费大约为500美元。在该男士50、60和70岁时,他将分别为相同类型的20年期保险单支付大约2500美元、6000美元和20000美元。(3)这些保险单的保费根据不同的发起公司有很大差别。

传统终身寿险单的保费远远高于定期保险,通常要高出10倍以上。例如,一位非吸烟的40岁男士也许会为传统的终身寿险单每年支付大约16000美元。在这种保险单中,保费也根据不同的公司有很大差异。

非人寿型的纯保险的费用是用类似的方式确定的。然而,在其他类型的保险中,被保险人年龄以外的因素也许是主导变量。例如,地理位置在住宅保险中也许十分重要:在迈阿密和加尔维斯敦投保飓风险要比在芝加哥和旧金山更为昂贵。一位年轻男士(年龄在这里也是一个因素)购买汽车险的费用要高于中年女士的保费。然而,对两者而言,过去的驾驶记录都十分重要。

风险管理中的概念性问题

让我们从被保险人的角度考虑风险管理方面的一些概念性问题,并从保险人的角度考虑其提供风险保险的意愿方面的一些概念性问题。

从被保险人的角度来看,保险是一种管理风险的机制。个人会经历许多类型的风险,其管理风险的方式取决于风险的特征。风险的两个重要特征是风险的严重程度(成本)和风险的频率。

一般而言,我们有四种不同的风险管理方式。让我们在管理房屋的火灾风险的背景下具体考虑这四种方式。

□ 避免:避免产生风险的活动。例如,不在炎热、干燥的地区建造房屋。

□ 降低:降低活动的风险。例如,在炎热、干燥的地区建造房屋,但添加一个喷洒系统。

□ 保留:继续开展产生风险的活动,但不为风险保险,即自我保险。例如,在炎热、干燥的地区建造房屋,不购买保险,但准备好在住宅焚毁时自己为房屋买单。

□ 保险:为这种风险签订一份保险合同,并在此后支付保费。例如,为你的房屋购买火灾险。然而,在炎热、干燥地区的房屋火灾险将十分昂贵。

个人管理风险的方式将取决于风险的特征,正如表24.1总结的那样。也就是说,当被保险事件的频率很低并且严重程度很高时,保险是最为恰当的。此类风险的例子也许是严重的汽车事故、房屋的焚毁,或青年人的亡故。从保险人的角度来看,风险的分散十分重要。保险的精髓在于许多人共同承担了因少数人蒙受的损失所带来的经济负担。假设我们估计在下一年中,10万个业主中有100个将经历因火灾引起的损失。这是在我们汇总的历史数据的基础上确定的。损失所带来的全部经济负担并未由这100家业主承担,而是由10万个业主通过住宅保险(它包括了对火灾损失的保护)的保费共同承担。保险公司必须能够较为精确地预先估计10万个业主将会蒙受的损失总额。

表24.1 不同风险的处理方式

*当损失的严重程度较高时,保留风险是不现实的——我们需要另一种技术。

* *当损失的频率较高并且严重程度较高时,保险十分昂贵。

* * *当损失的严重程度较低时,我们不需要保险。

“大数定理”的统计概念与此相关。让我们再次考虑寿险,并假设某一年龄的人群在12个月期间的死亡概率为20%。假设只有一个处于该年龄的个人购买了保险,那么将有0%或100%的被保险人死亡,保险人将蒙受高额损失或获取高额收益。但假如保险人以用精算确定的保费为100个处于该年龄的个人提供了保险,那么其赚取的利润将有可能接近于用精算预测的平均利润。大数定理表明,当保险涉及大量(分散)的被保险人时,统计上的确定性将会更大。

个体事件的相关性或独立性也十分重要。例如,为得克萨斯州加尔维斯敦市的100幢住宅提供飓风险并未从大数定理获益——可能所有住宅都将经历飓风,或是所有住宅都不经历飓风。

在保费的计算中,保险人基于历史估计未来。保险人需要确信它们的估计能够适用于未来。为了计算保费中的损失成分,保险人将其估计的未来损失概率乘以损失的美元金额。

投资型寿险产品

本章未考虑任何纯保险产品。相反,它仅考虑了各种类型的投资型寿险产品。表24.2显示了这些产品。本章将更详尽地讨论其中的每种产品。

表24.2 投资型保险产品

投资型寿险在被保险人还是保险公司承担投资风险方面具有一个重要区别,即假如投资业绩超过或不如预期,那么谁将承担损益。表24.3按谁承担投资风险划分了产品。

表24.3 按风险承担者划分的投资型保险

第一栏中的产品被称为“总账户产品”,第二栏中的产品被称为“独立账户产品”。本章后面讨论了这种区别的性质。

在所有类型的纯保险中,保险人(即保险公司)都承担了履行合同的风险。也就是说,保险人有义务交付保险合同中指定的确切金额。但保险公司或被保险人都有可能承担业绩不佳的风险。

现金价值寿险

让我们考虑现金价值寿险是如何与基于图24.2的纯寿险讨论相关的。对每年续保的纯寿险(定期保险)合同而言,投保人每年为在一年后到期的合同支付保费,图24.2显示了这种保费,图24.3重新绘制了该图。年度定期保险的保费是由T1T2表示的。

图24.3 纯人寿保险单的年保费

保费T1T2具有两个重要特征:

1.新一年期合同的保费逐年上涨,并且上涨幅度随着年龄上升;

2.假如被保险人当年未死亡,保险合同在年末到期时将一文不值(并且投保人可以通过在下一年支付更高的保费更新合同)。

这种考虑提供了向现金价值寿险的过渡。假设保险公司在远远大于一年的时期内(如被保险人的终身)提供纯寿险,但收取一笔固定(叫做等额)的保费。事实上,投保人可以购买等额保费定期寿险。在这种情形下,等额保费代表了保险单期限内的平均保费。令L1L2为定期寿险的等额保费。这种保险单没有现金价值。

接着,让我们假设投保人支付的初始(并且固定的)保费高于纯寿险的成本。超额保费可被加以投资,并在保险单的期限内累积现金价值。例如,在图24.6中,T1/T2代表了年度定期保险的初始成本,L1/L2为等额保费定期保险的成本,C1/C2为现金价值保险的等额保费。年轻时的现金价值保险超过年度定期保险的保费金额(C1-T1)除了弥补年老时的纯保险成本与现金价值保险成本的差额(T2-C2)外,还可以被存入被保险人的投资账户。这是现金价值寿险的精髓所在。

保险公司将每年的保费划分为两个成分。第一个成分是支付纯保险的成本所需的金额,正如我们指出的那样,它逐年上升。第二个成分被存入被保险人的投资账户,这是寿险合同的现金价值。这笔现金价值将赚取投资收益率,这又会进一步增加现金价值。这种现金价值的累积和被保险人以之为抵押借款的能力具有税收优势,正如以下讨论的那样。我们可以在这里观察到两个重要现象。

首先,人们通常认为现金价值寿险具有的一个营销优势是:更高的保费将“强制”个人进行储蓄,而假如他们不支付这笔更高的保费,则会利用其收入进行消费,而不是储蓄。因此,根据这个推理,更高的保费是强制储蓄。

无论这第一个观察是否符合事实,但第二个观察则无疑如此。联邦政府通过提供显着的税收优势鼓励人们利用现金价值寿险。因此,现金价值寿险的第二个优势是税收优惠储蓄。

现金价值寿险具有数个税收优势。第一个主要的税收优势被称为“内部累积”。这意味着保费的投资成分的收益(包括收入和资本利得)在保留于保险合同的期间无需纳税。内部累积是通过现金价值寿险、而不是通过其他方式(如共同基金)进行“储蓄”的一个显着优势。

现金价值寿险的第二个优势与以保险单为抵押进行借款相关。一般而言,被保险人可以借取相当于保险单的现金价值的金额。然而,这种做法有一些税收含义。下一节更详尽地讨论了寿险的征税。(4)

定期保险已远远更像一种商品,事实上,一些网站为各家提供商的定期寿险提供保费报价。然而,由于现金价值寿险的复杂性和多重特征,它们不是商品。

显然,年度定期寿险的成本远远低于终身寿险的成本,尤其是对青年人和中年人而言。例如,尽管定期寿险和终身寿险的保费金额范围都很大,但对于一位35岁的男士而言,50万美元的年度定期保险的年保费也许为400美元,但终身寿险的保费可能为5000美元。

保险公司的性质

保险公司的性质与传统的生产型公司有很大不同。作为一项简单的比较,让我们考虑一家面包生产商。

面包的定价和面包生产商的利润计算相当简单。面包生产商购买面粉和其他配料,用其烤箱和烘炉生产面包,并很快出售面包。原料的成本十分简单(当然,烤箱必须被加以折旧),生产商在成本发生后不久即获取收入。面包价格可随着原料成本的变化而调整。生产商可在短时期内测量利润。

保险行业则远更复杂。保费——收入——是在一开始确定的,并且可一次性或在一段较长时期内归集。引发保险给付的事件不仅是延迟发生的,而且还是以特定事件(如死亡和汽车事故)的发生为条件的。由于在保费归集和保险金给付期间有一段较长的不确定时期,保险公司可在这段时期内对收到的保费进行投资,投资收益代表了一个重要、但在初始时不确定的收入来源。本章不考虑保险公司的投资惯例。

面包生产商与保险公司的另一个重要区别是客户对生产商索偿的时间。一条面包的购买者不会关心面包生产商的偿债能力。购买者拿着面包离开商店,该买卖为“现金出货”。

然而,寿险合同的购买者对寿险公司拥有延迟的索偿权。这种索偿可能会在投保人购买寿险合同的数十年后发生。由于这个原因,客户会关心寿险公司的长期清偿能力。评级机构提供了对寿险公司的信用评级,以帮助客户进行评估。这些评级机构评估的“支付给付金的能力”也许是客户在对寿险公司进行总体选择时需要考虑的一个重要特征。

此外,为了确保保险公司将能在需要时支付保险给付金,监管机构要求保险公司保留准备金(在会计意义上),以为未来的给付提供保障。其他会计上的复杂性也密切相关。因此,总体而言,保险公司的定价和利润测量远比面包生产商复杂。为了确保保险公司拥有偿债能力并支付延迟的保险给付金,保险公司受到的监管比面包生产商更为严格。

因此,面包生产商与寿险公司的本质区别是:对面包生产商而言,成本和收入大致是同步发生的;而对寿险公司而言,两者的发生时间大不相同。年度定期保险和终身寿险在此方面也有显着差别。提供年度定期寿险的公司在年初归集收入,并在年末前支付死亡给付金(假如支付的话)。然而,提供终身寿险的公司可能会在数年内归集保费,并在数十年后支付高额给付金。

股份制保险公司和共同保险公司

寿险公司有两种形式:股份制寿险公司和共同寿险公司。股份制保险公司在结构上与所有公司相似(亦称上市公司)。(所有权的)股份由独立的股东持有,并且可以公开交易。股东只关心其股份的表现,即未来的股票增值和红利。因此,其持有期和眼光可以是短期或长期的。保险单不过是其所持股份的公司的产品或业务。

相比之下,共同保险公司没有股票或外部所有者。它们的保险单持有者即其所有者。所有者(即保险单持有者)主要或甚至只关心其保险单的表现,尤其是公司最终支付保险单的给付金和在期间提供保险单现金价值的投资收益(假如有的话)的能力。由于这些给付可能会在很远的未来发生,保险单持有者的眼光将是长期的。因此,尽管股份制保险公司有两个利益相关方,即其股东和保险单持有者,但共同保险公司仅有一个利益相关方,因为它们的保险单持有者和所有者是相同的。在传统上,规模最大的保险公司都是共同保险公司,但新近发生了多起股份制改造(demutualization)事件,即共同保险公司向股份制公司的转换。目前,规模最大的寿险公司中有数家为股份制公司。

关于哪种保险公司形式——股份制公司或共同保险公司——更佳的辩论过于复杂,我们不在这里作深入考虑。然而,让我们考虑对这个问题的一些评论。首先,让我们从保险单持有者的角度考虑这个问题。共同保险公司只有一个利益相关方,即其保险单持有者或所有者。许多保险公司的负债都是长期的,尤其是终身寿险的出售者。因此,共同保险公司可以恰当地为其策略和保险单设计长期的时间框架。它们不必为通过股价的上升或红利使其股东(他们的利益通常是短期的)受益而以可能会损害其长期盈利能力或财务实力的方式制定短期决策。此外,假如保险公司赚取利润,它可以通过降低保费将利润传递给其保险单持有者。(获益于保险公司的盈利能力提高的保险单被称为参与式保险单,正如下一小节讨论的那样。)这些增长的利润不必归属于股东,因为共同保险公司没有股东。

最后,共同保险公司可以在其投资中采用一个更长的时间框架,这将极有可能会提高收益率。例如,共同保险公司在其投资组合中持有的普通股通常多于股份制公司。然而,尽管共同保险公司的长期时间框架可被解释为一个相对股份制公司的优势,但它也可被解释为一个劣势。评级机构和其他人士声称,由于共同保险公司的更长的规划期和时间框架,它们的效率可能比股份制公司低,费用也可能更高。评级机构和其他人士声称:根据经验,共同保险公司通常紧接在转换成股份制公司之前和之后大幅降低其费用。

人们辩论,总体而言,共同保险公司的规划期过长,因此它们的运营效率可能不高,尤其是在费用方面。另一方面,股份制公司的规划期很短,因此可能会为了满足其股东的短期利益以不利于其保险单持有者的长期利益的方式运营。然而最近,共同保险公司已更加具有成本意识。

现在,让我们从保险公司的角度考虑股份制保险公司与共同保险公司的比较问题。共同保险公司近年来上市(通过首次公开上市[IPO]发行股票)的动机是什么?人们通常会给出数个原因。首先,随着金融行业的多元化、兼并和发展,许多保险公司都得出结论:为了兴旺发展或甚至是生存,它们需要收购其他金融公司(包括其他保险公司、投资公司、经纪商/交易商和银行)。为了开展这些收购,它们需要资本。根据定义,共同保险公司不能发行股票,并且它们所能公开发行的债券规模受到限制——共同保险公司通过“盈余债券”公开发债。此外,保险行业的内部盈余增长得十分缓慢。因此,许多保险公司都决定:为了以它们认为所必需的速度扩张,它们必须能够筹集股权资本,因此需要上市。其次,一些共同保险公司及其顾问相信,即使共同保险公司有足够的现金进行收购,股票也是比现金更佳的“收购货币”(通常由于税收和财务会计的原因),至少有时如此。最后,在许多行业中,公司股票和股票期权已成为一种更为重要的激励报酬形式,许多保险公司都得出结论:为了吸引、保留和激励其所需要的高管人员,它们必须能够提供其公司的上市股票。

尽管许多共同保险公司都出于这些原因进行了上市,但其他共同保险公司则继续以现有形式兴旺发展。尽管股份制保险公司可以筹集资本收购其他公司,但它们也变得很容易被其他公司收购。共同保险公司则不能被强制收购。

总账户与独立账户产品

保险公司的总账户是指寿险公司的总体资源,其中主要部分是其投资组合。“公司本身出售的”产品被称为具有“总账户担保”,即它们是保险公司的负债。当评级机构(穆迪、标准普尔、惠誉)提供信用评级时,这些评级是针对由总账户出售或担保的产品的,具体而言是针对公司的“给付金支付能力”的。由总账户出售和担保的典型产品是终身寿险、万能寿险和固定年金(包括GIC)。保险公司必须在偿债能力许可的范围内支持其总账户产品的具有保证的表现。这些被称为总账户产品。

其他类型的保险产品不从保险公司的总账户获得担保,其表现不是基于保险公司总账户的业绩,而是完全基于一个独立于保险公司总账户的投资账户(通常是由保险单持有者选择的一个账户)的业绩。这些产品被称为独立账户产品。变额寿险和变额年金为独立账户产品。保险单持有者选择特定的投资组合以支持这些独立账户产品。保险产品的表现几乎完全取决于所选投资组合的业绩(在扣除保险公司的费用或开支后,这些费用确实依赖于保险公司)。因此,独立账户产品的表现不受保险公司总账户投资组合的业绩的影响。

大多数总账户保险产品(包括终身寿险)都参与公司总账户的业绩。例如,尽管寿险公司为其终身寿险单提供了最低红利的保证,但假如投资组合的业绩良好,那么保险单的实际红利可能还会更高。这被称为红利的“利息成分”。(红利的其他两个成分为费用开支和死亡率成分。)因此,保险单的表现参与了公司的总体业绩。这种保险单被称为参与式保险单,在本例中为参与式终身寿险单。

此外,一些总账户产品的表现可能不受总账户投资组合的业绩的影响。例如,残疾收入保险单可能是以总账户为基础出售的,尽管它们的赔付取决于总账户的偿债能力,但保险单的表现(如保费)可能不会参与保险公司总账户投资组合的投资业绩。

股份制和共同保险公司都出售总账户产品和独立账户产品。然而,大多数参与式总账户产品通常都是由共同保险公司出售的。

现金价值终身寿险的概观

现金价值终身寿险(cash value whole life insurance,CVWLI)的细节十分复杂。本节提供了对CVWLI的简单概述,并在其中将之与定期寿险进行了比较。

正如以上讨论的那样,在年度定期寿险中,保险单的所有者(通常也是被保险人)每年支付一笔反映当年的死亡风险精算值的保费。因此,保费逐年上升。假如被保险人当年死亡,被保险人的受益人将获得死亡给付金。假如被保险人当年未死亡,那么定期保险单在年末没有任何价值。

CVWLI的构建和表现相当不同。首先,保险单的所有者在其生涯中支付固定的保费。由于两个原因,这个保费金额远远高于定期保险单。第一个原因是:这笔固定的保费不仅必须抵补保险单早期的较低的保险风险,而且还必须在被保险人年龄上升并且纯保险的年成本超出等额保费时抵补保险单后期的更高的保险风险。第二个原因是:保费还高于保险单期限内的纯保险的平均保费,这些超额保费将累积现金价值,它代表了保险单的投资价值。

每年,保险公司将高于纯保险成本的超额保费投资于其总账户投资组合。这个投资组合产生的收益将累积至保险单所有者的现金价值中。通常,保险公司会保证现金价值的最低增幅,这被称为保证现金价值累积。然而,保险公司可能会基于参与式保险单的收益提供超出保证现金价值累积的金额。这些超额累积会发生什么?假设保险公司具有一个共同结构,即它是由保险单持有者拥有的。在这种情形下,由于没有股东,收益将作为红利归属于保险单持有者。

寿险合同的现金价值的算术推导公式为:(5)

假如保险公司是由股东拥有的,那么部分或所有收益可能会以红利的形式被支付给股东。

假如(1)投资收益率上升;(2)公司的费用开支下降;或(3)死亡率成本下降(即被保险人的预期寿命延长),那么保险公司的收益和保险单持有者获取的红利可能会上升。

保险单持有者可用两种方式“利用”红利。第一种是降低每年的保费。在这种情形下,死亡给付金保持固定不变。第二种是提高死亡给付金和保险单的现金价值。这种增幅被称为“增额缴费保险”(paid up additions,PUA)。在这种情形下,每年的保费固定不变。大多数保险单都是用第二种方式签订的。

寿险单的预定终止方式是被保险人死亡,寿险公司向受益人支付死亡给付金。然而,此外还有其他终止方式。首先,保险单可以失效(亦称解约)。在这种情形下,保险单的所有者提取保险单的现金价值,并终止保险单。

此外,还有两种非解约选择——即被保险人的保险单继续有效的方法。所有者可以利用保险单的现金价值购买展期保险(由此产生的定期保险单的金额和期限取决于现金价值)。此外,保险单的现金价值还可被用以购买保额减低的保费已完全缴清(即无需支付后续保费)的终身寿险——这被称为“减额缴清保险”(reduced paid up)。

除了以失效方式和两种非失效方式终止CVWLI保险单外,保险单还可被完好保留并用以抵押借款。这被称为保险单贷款。保险单所有者可以借取相当于保险单现金价值的金额。保险单贷款有两个效果。首先,保险公司仅基于保险单现金价值与贷款的差额支付红利。其次,保险公司支付的保险单死亡给付金为保险单的死亡给付金与贷款的差额。

我们在下面考虑了死亡给付金的征税、保险单的失效和以保险单为抵押的借款。对于寿险的征税,我们需要想到保费是保险单所有者用税后美元支付的(这通常被称为保险单的成本)。但现金价值可在保险单中延税(或通常为免税)累积,这通常被称为保险单的收益。

寿险的可征税性

寿险作为投资产品的一个主要引人之处是其可征税性。让我们考虑寿险的四个主要税收优势。

第一个税收优势是:当保险单的受益人获取死亡给付金时,给付金可免交所得税。假如保险单在遗产计划中设计得当,那么给付金还可以免交遗产税。

第二个税收优势被称为“内部累积”——即所有收入(利息、红利和已实现资本利得)都可以免交所得税和资本利得税。因此,这些收入可以延税(并且当它们被包含在死亡给付金中时可以免交所得税,在某些情形下还可以免交遗产税)。

第三个优势与保险单的失效相关。当保险单失效时,所有者获取保险单的现金价值。被征税的金额为现金价值与保险单成本(所有者支付的保费总额加红利,假如红利是以现金支付的话)的差额。也就是说,保险单的课税标准等于保险单的成本(累积保费)。因此,这个成本使课税标准上升,并可免税回收。(但记住,这些成本是用税后美元支付的。)剩余部分可以免税累积,但需要在保险单失效时纳税。

第四个税收问题与以保险单为抵押借款相关——即保险单贷款。主要税收问题是成本(累积保费)与保险单的现金价值超出成本的差额(叫做盈余)的区别。当保险单持有者借取保险单贷款时,保险公司将成本当作最先借取的部分(即采用FIFO[先进先出]会计法)。保险单持有者可以借取在保险单现金价值以下的金额,并无需缴纳普通所得税(脚注中讨论了这种做法的一个例外——在修正养老保险合同的情形中)。(6)

尽管CVWLI同时具有保险和投资特征,但国会因其保险特征(而不是投资特征)提供了保险单的税收优惠。国会不希望将这些针对保险的税收待遇应用于主要是投资产品的工具。在这个方面,国会认为过去的一些与保险单抵押借款相关的行为是滥用税法,并对税法进行了修改以减少这些行为。这些滥用起源于一种叫做单笔保费寿险(singlepremium life insurance)的产品。在这种保险单中,投保人仅为终身寿险单支付一笔保费。这笔保费会立即创造现金价值。这笔现金价值和由此赚取的投资收入足以支付保险单的给付金。超额投资收入将免税累积。

在1986年的《税收改革法案》消除了许多避税手段后,由于投资者发现单笔保费寿险是一种具有吸引力的避税工具,因此该产品的销售显着加速了。保险单所有者可以支付高额保费,收益免税增长,并且所有者可以在无需纳税的情况下借取不高于现金价值的金额。因此,单笔保费寿险产生了大量的避税投资收入。

1988年(通过1988年的《技术和杂项收入法案》[Technical and Miscellaneous Revenue Act,TAMRA]),国会推出了一项新政策以抑制将高额保费的寿险合同用作避税投资手段的做法。该政策所包含的检验被称为七年付费检验。让我们先考虑不符合七年付费检验的影响,然后再考虑这个检验本身。

假如保险单在发起时不符合七年付费检验,那么它将被认为是修正养老保险合同(Modified Endowment Contract,MEC),其税收优势将会以下列方式下降。MEC相对标准寿险(非MEC保险)具有两个重要的税收劣势。首先,MEC的保险单贷款是以LIFO(后进先出)的方式发放的——即被保险人先借取投资收益(而非成本基础),并且需要为之纳税。在保险单的现金价值以下的贷款剩余部分为成本基础,并且无需纳税。其次,在MEC中,被保险人必须为在岁以前借取的所有应纳税收益缴纳10%的罚金(年金也有类似条款,后面的小节将讨论这点)。

接着,让我们考虑确定保险单是否为MEC的七年付费检验。七年付费检验是国税局(IRS)在等额保费概念的基础上制定的一个人为标准。首先,我们计算等额保费七年付费保险单的保费。确定保险单是否为MEC的检验或标准为:在前七年为保险单实际支付的累计保费每年都不得高于七年付费等额保费保险单。例如,假如我们计算的七年付费等额保费保险单在七年内每年的保费金额为1000美元,那么我们在第一年为保险单支付的保费不得超过1000美元;在前两年不得超过2000美元;在前七年不得超过7000美元。假如我们实际支付的保费高于其中的任何一个金额,那么保险单即为MEC。保险公司在出售保险单前应确定保险单是否为MEC,并向保险单所有者进行披露。

假如保险单在出售时被认定为MEC,那么它在其期限内将永远是MEC。然而,假如最初为非MEC的保险单的保费支付加速,那么它有可能在后来被认定为MEC。

以下例子说明了MEC与非MEC的税收差别:

现金价值:100

已支付的保费:20

收益:80

1.非MEC

□ 在100美元以下的贷款无需纳税(也就是说,已支付的保费和收益都无需纳税)

□ 基本原理:提款为贷款,而不是分配(即不被包含在收入中)

2.MEC

□ 先借取收益(80美元)——需要纳税

□ 接着借取已支付的保费——无需纳税

表24.4总结了MEC与非MEC保险的特征。我们需要指出,假如保险单所有者不借取保险单贷款,那么MEC没有任何劣势。MEC条件在保险合同中的作用只是为保险单贷款带来不利。

表24.4 非MEC与MEC保险的特征

投资型寿险

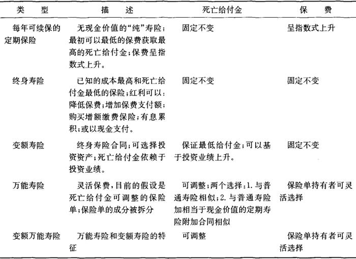
主要的投资型保险产品可以被划分为两个类别——现金价值寿险和年金。每个类别都有数种类型,表24.4列举了这些类型。下面的小节描述了这些产品。

现金价值寿险

上面已经介绍了现金价值寿险。现金价值寿险有两个方面。第一个方面是:现金价值是具有保证(叫做终身寿险)还是可变的(叫做变额寿险)。第二个方面是:其所要求的保费付款是固定还是灵活的,即它是否具有万能(灵活)特征。我们可以用各种方式组合它们。因此,我们共有四个组合。下面讨论了这些组合。现金价值寿险的广义分类(叫做终身寿险)除了提供纯寿险(正如定期寿险所做的那样)外,还在保险单内部累积现金价值或投资价值。

传统的现金价值寿险通常被称为终身寿险,它们基于保险公司总账户投资组合的投资收益具有得到保证的现金价值累积。也就是说,保险单的现金价值每年都会保证上升指定的最低金额。这被称为现金价值累积。(许多美国CVWLI保险单的保证现金价值累积都通常在3%4%的范围内。)假如保险单支付红利,现金价值增长的幅度可能会高于这个最低金额。然而,红利不具有保证。红利有两种类型:参与式的和非参与式的。参与式红利依赖于(即参与)保险公司总账户投资组合的投资收益(保险公司的M&E费用也会影响红利)。

参与式红利可被用以使保险单的现金价值增长幅度高于其保证金额。事实上,红利有两个潜在用途。第一个是降低投保人每年为保险单支付的保费。在这种情形下,尽管保费降低了,但保险单的现金价值仍会增长其得到保证的金额(并且死亡给付金的面值保持固定不变)。

第二个用途是用保费购买更多寿险(叫做“增额缴费保险”[PUA])。在这种情形下,整个保险单的现金价值上升幅度将超过原始保险单的保证金额(并且现有保险单的面值将高于原始保险单的面值)。

在两种情形下,保险单的表现都可能会受到参与式红利的很大影响。

与基于保险公司总账户投资组合的现金价值具有保证或固定的保险单相反,变额寿险允许保险单所有者将其保费付款分配至保险公司维持的数个独立投资账户,并将保险单的现金价值转移至这些独立账户中。因此,保险单的现金价值金额依赖于保险单所有者选择的独立账户的投资业绩。因此,现金价值或死亡给付金不具有保证。两者都取决于所选投资组合的业绩。

变额寿险提供的独立账户投资选择的类型因保险公司而异。通常,保险公司提供多种普通股和债券基金投资机会的选择,这些基金通常是由公司自身和其他投资管理人管理的。假如投资业绩良好,保险单的现金价值累积将会十分显着。然而,假如保险单持有者选择了业绩不佳的投资,那么变额寿险的表现将会较差。保险单可能会几乎或完全没有现金价值累积,或在最坏情形下,因合同没有足够的价值支付死亡率费用而被加以终止。这种类型的现金价值寿险被称为变额寿险。在20世纪90年代的股市上升期,变额寿险(主要是其普通股投资选择)的发展十分迅速。

万能寿险的关键要素是保险单所有者在保费方面拥有的灵活性。灵活保费的概念将纯保险保护(定期保险)与保险单的投资(现金价值)成分隔离开来。保险单的现金价值被设立成一个现金价值基金(或累积基金),保险公司将投资收益存入这个基金,并从这个基金中扣除被保险人的定期保险成本(死亡率费用)。保险单的费用开支也从中扣除。

这种现金价值与纯保险的分离被称为传统寿险的“拆分”。万能寿险的保费付款由保险单持有者自主决定(即具有灵活性),但保险单必须有一个最低初始保费才能启动保险,并且每月必须有足够的现金价值负担死亡率费用和其他费用开支。假如保险单不满足这个条件,那么将会失效。具有保证的现金价值寿险和变额寿险都可以灵活保费或固定保费的方式出售。

万能特征——灵活保费——可被应用于具有价值保证的终身寿险(简称万能寿险)或变额寿险(叫做变额万能寿险)。表24.5总结了这些类型。变额万能寿险综合了变额寿险和万能寿险的特征——即独立账户投资产品和灵活保费的选择。

表24.5 万能寿险的类型

在过去十年内,定期寿险和变额寿险的规模不断增长,终身寿险的发展则受到了排挤。最常见的变额寿险形式为变额万能寿险。

大多数终身寿险的设计目的都是在指定的被保险人死亡时支付死亡给付金。终身寿险的另一种形式是两个人(通常为夫妇)被连带保险,保险单不在第一个人死亡时支付死亡给付金,而是在第二个人(“生存的配偶”)死亡时支付。这被称为生存者保险(survivorship insurance)或第二死亡人保险(second-to-die insurance)。这个生存者特征可以被添加至标准的现金价值终身寿险、万能寿险、变额寿险和变额万能寿险中。因此,以上讨论的四种保险都可以生存者保险的形式出售。

一般而言,生存者保险的年保费低于单人保险单的保费,因为根据设计,两者中后死亡者比前者具有更长的寿命。在2000年一季度的生存者保险销售总额中,有46%为变额万能寿险,33%为万能寿险,21%为终身寿险。生存者保险通常是为遗产规划目的出售的。

表24.6提供了对各种类型的现金价值寿险的总结,并包含了(每年可续保的)定期保险以作比较。

表24.6 寿险比较(根据类型和要素)

寿险的用途

寿险的标准用途是保护家庭收入赚取人的未亡亲人。在这种情形中,被保险人为家庭收入赚取人,未亡亲人为受益人。这仍是寿险的主要用途。在这个用途中,寿险为过早的死亡提供了保护。

然而,寿险还有许多其他用途。寿险的死亡给付金可被用以支付死者遗产中的资产的遗产税。寿险还有许多商业用途。在保费分担的寿险(split dollar life insurance)中,企业为高管人员支付寿险单的部分或全部保费,以作为高管人员的额外福利。寿险单还可被出售给合伙企业的两个参与者,以根据买卖协议为未亡合伙人购买已故合伙人的所有权提供资金。寿险还有其他商业用途。

年金

根据定义,年金不过是一系列定期付款。年金合同过去一直由保险公司提供,共同基金公司等其他类型的金融机构最近也开始提供年金合同。

根据现金流,年金有两个成分:累积期和清算期。在累积期内,投资者提供资金(或进行投资)。年金主要被认为是累积型产品,而不是保险产品。在清算期内,投资者提取资金(或清算年金)。一种类型的清算是年金化,或通过一系列固定付款提取资金,正如以下讨论的那样。这种清算方法是年金这一名称的基础。

年金有数种分类方式。一种是保费支付方法。在累积期内,年金可以单笔保费、固定的定期保费或灵活的定期保费购买。这三种方法目前都被加以采用。

第二种分类是在清算阶段开始支付收入的时间。即期年金是首笔给付款应在购买日的一个支付间隔期(月、年或其他时间长度)后支付的年金。在延期年金中,在给付期开始前有一个更长的时期。尽管即期年金是用单笔保费购买的,但延期年金可用单笔保费、固定的定期保费或灵活的定期保费购买,其中灵活的定期保费是最常见的。

年金的一个重要因素是它们为固定年金还是变额年金。正如以下将更详尽地讨论的那样,固定年金是用固定的美元金额表达的,而变额年金则是用固定数量的年金单位表达的,其中每个单位都可能具有不同并且不断变化的市场价值。固定年金与变额年金是目前所提供的年金的主要区别。

现在,我们将考察各种类型的年金。最常见的类型为变额年金和固定年金。

尽管现金价值寿险看上去像具有投资特征的寿险,但相比之下,年金看上去则像具有保险特征的投资产品。年金的主要优势是内部累积,即其投资收益可以延税。然而,与死亡给付金无需缴纳所得税的寿险不同,年金的提款需要纳税。此外,提款还有限制。具体而言,IRS规定提前取款(在59%岁之前)必须纳税,并且规定了最低提款金额(在岁以后)。年金的这些规定和其他税收问题十分复杂,我们在这里仅作简要说明。

下面讨论了类型最为常见的年金:变额年金和固定年金。

变额年金

变额年金于1952年在美国发起,它在许多方面与共同基金相似。基于上述讨论,变额年金通常被认为是“保险外衣下的共同基金”。变额年金的收益率依赖于基础投资组合的收益率。因此,简而言之,年金的收益率是“可变”的。事实上,许多投资管理公司都同时以共同基金和年金的形式分别提供相似或完全相同的基金。因此,变额年金的发行范围几乎与共同基金的发行同等广泛。例如,让我们考虑一个大盘混合股基金。投资管理公司可能会同时以共同基金和年金的形式发行这个基金。当然,这两个投资组合是独立的。这两个产品的投资组合可能会完全相同,从而具有完全相同的投资组合收益率。

然而,在我们考虑两者的差别前,它们有一个相似之处。共同基金和年金的投资都是用税后美元进行的;即在收入被投资于共同基金或年金前,它必须缴纳所得税。

不过,这两个产品对投资者具有重要差别。首先,共同基金产生的所有收入(红利及利息)和已实现资本利得是应纳税的,即便这些收入未被提取。另一方面,年金产生的收入和已实现资本利得在被提取前是无需纳税的。因此,年金获益于与现金价值寿险相同的内部累积。

年金具有另一个税收优势。假如变额年金公司在其系列(叫做“合同”)中拥有一组年金,投资者可以从一个年金基金转换至合同中的另一个年金基金(例如,从股票基金转换至债券基金),并且这种转换不是应纳税事件。然而,假如投资者从一家年金公司的股票基金转换至另一家年金公司的债券基金,那么这将被认为是提款和再投资,并且提款是应纳税事件(但也有例外,正如我们将讨论的那样)。我们还将考虑年金提款的征税。

尽管内部累积是年金的一个优势,但它也有相反的劣势。作为比较,共同基金的提款(基金股份的出售)没有限制。当然,共同基金的提款是应纳税事件,它会产生已实现资本利得或损失,这进而又会产生长期或短期的收益或损失,从而产生税收后果。然而,年金的提款具有重要限制。首先,在岁以前的提款须被处以10%的罚金(不过,也有一些“经济困难”的例外情形)。其次,根据IRS要求的最低分配准则(RMD),投保人必须在岁以前开始提款。这些强制提款的设计目的是最终为IRS创造年金的税收。共同基金没有在岁以前提款的劣势,也没有在岁以后提款的规定。

因将资金从一家变额年金公司转向另一家公司导致的征税有一个例外情形。在特定情形下,基金可以在不导致应纳税事件的情况下进行这种转换。这种转换叫做1035交换,它得名于允许这种转换的IRS准则。

年金的另一个劣势是:在提款时,提款的所有收益都被当作普通收入、而不是资本利得征税,无论其来源是红利或利息收入还是资本利得。对许多投资者而言,其所得税率远远高于长期资本利得税率。因此,这种形式的征税是一个劣势。

年金的最后一个劣势是:已故所有者的继承人在获取年金时的成本基础等于购买价(这意味着收益是以继承人的普通所得税率征税的),而不是像大多数投资那样被提升至当前的市场价值。

为什么IRS将保险所具有的内部累积税收优势赋予了年金?这个问题的答案是:年金的设计方式使其具有寿险的一部分特征。这种特征有许多个。最常见的特征是:年金基金在投资者死亡时支付的最低价值为初始投资额。因此,假如投资者在股票年金中投资了100美元,而股市的下跌使基金的价值变成了90美元,并且投资者亡故,那么投资者的受益人将获得100美元,而不是90美元。这是年金的一个寿险特征。

上述特征代表了死亡给付金(death benefit,DB),它通常被称为保费的返还。然而,保险公司已引进了通常更为复杂的新死亡给付金,包括定期的收益锁定(叫做“递升”DB)、预定的年百分比上升(叫做“下限上升的”DB)、或用投资收入的一定比例抵销遗产税和其他死亡费用(叫做“收入增级”DB)。除了这些死亡给付金特征外,保险公司还开发了一些生存给付特征,包括保费增级和最低累积保证。

显然,这些特征对投资者具有价值,从而为提供商带来了成本。特征的价值取决于其设计,因此可以很高或几乎一文不值。年金公司将为这些特征的价值向投资者收费。

这些特征的成本与年金的另一个劣势相关,具体而言是其费用开支。保险公司会为潜在的死亡给付金(叫做死亡率)和其他费用开支(总称为M&E费用)收取费用,正如先前在保险单小节中讨论的那样。这些M&E费用是在共同基金发生的正常投资管理费、托管费和其他费用以外的额外支出。因此,年金的费用开支将超过共同基金的开支,差额为年金的M&E费用。然而,年金投资者确实以M&E费用为代价获得了保险特征的价值。

因此,我们可以下列方式总结共同基金与年金的总体权衡。年金具有内部累积的优势和特定的寿险特征。但年金也有提款的高额税收(普通所得税,而不是资本利得税)、提款限制以及更高的费用开支的劣势。假如持有期较短,共同基金将具有更高的税后收益率。假如持有期很长,那么内部累积的价值将占主导地位,年金将具有更高的税后收益率。

那么持平持有期(即年金在此之后将具有更高税后收益率的持有期)是多长?这个问题的答案取决于数个因素,如税率(所得税和资本利得税)、年金的超额费用开支和其他因素。常规经验是:这个持平期目前为7至10年。(7)

固定年金

固定年金有数种类型,但一般而言,每种固定年金投资的保费都以保险公司规定的一个利率——预定利率——增长。这些增长额每年(或更为频繁,如每月)被加以累计,并添加至年金的现时价值中。只要它们保留在年金中,就不需要纳税。在清算时,它们被当作普通收入纳税(假如它们代表了先前未被征税的收入)。

两种最常见的固定年金为灵活保费延期年金(flexible premium deferred annunity,FPDA)和单笔保费延期年金(single premium deferred annuity,SPDA)。FPDA允许缴费在金额和时间上具有灵活性。这些合同支付的利率——预定利率——各有不同,并依赖于保险公司的现有利息收入及其希望在市场上具有的竞争地位。然而,这个利率受到两种限制。首先,保险公司保证这个利率不低于指定的合同保证利率,后者通常在3%至4%的范围内。其次,这些合同通常含有撤资条款,它规定假如预定利率下降至指定利率以下,那么所有者可以提取所有资金(解除合同)而无需缴纳解约费。撤资预定利率通常被设定为比当前的预定利率低1%至3%,其设计目的是限制“引逗利率”(或“上钩调包”诱售法)的利用。在这种做法中,保险公司提供一个较高的预定利率以吸引新投资者,然后大幅降低预定利率,投资者的提款则受到解约费的限制。

合同最初设定了初始预定利率、最低保证利率和撤资利率。保险公司可以在未来改变初始的预定利率。合同还必须规定重设(或更新)期——即预定利率可被改变的频率。

年金的另一个重要特征是在到期前提款的估值基础。传统方法是账面价值,即提款是基于债券的购买价(债券被用以为年金供资,而非股票)支付的。因此,假如收益率上升,保险公司将向提款的投资者支付高于债券现值的金额。并且,投资者在这个时候拥有提款并将资金投资于收益率更高的新固定年金的动机。所以,账面价值固定年金为保险公司带来了风险。下面讨论的解约费降低了这种风险。降低这种风险的另一个方法是通过市值调整(MVA)年金。在这种年金中,提前取款是基于债券投资组合的当前市值支付的,而不是账面价值。这种做法消除了保险公司的提前取款风险。(显然,所有变额年金都是基于市值、而不是债券的账面价值支付的。)

尽管账面价值年金最初为整个固定年金市场所采用,并且它们仍占有最大的市场份额,但MVA年金的规模在最近十年中呈现了显着增长。(8)

变额年金和固定年金的另一个特征与其销售费用的一个方面相关。年金的这些费用与共同基金十分相似。共同基金和年金最初是以前期佣金销售的,即从初始投资中收取销售费用。例如,假如前期佣金为5%,初始投资额为100美元,那么公司将为其自身和代理人保留5美元,并为投资者将95美元投资于基金。

最近,后期佣金已被用作前期佣金以外的另一个选择。在后期佣金中,保险公司在投资者提款时收取固定比例的费用。目前,最常见的后期佣金形式是或有递延销售费用(contingent deferred sales charge,CDSC),亦被简称为解约费。这种方法收取的佣金随着时间逐渐下降。例如,常见的CDSC为“7%/6%/5%/4%/3%/2%/1%/0%”费用,即对第一年的提款收取7%的佣金,对第二年的提款收取6%,对第三年的提款收取5%,依此类推。第七年以后的提款无需缴纳费用。

最后,保险公司还有等额佣金,即每年收取一笔固定的佣金(如1%)。目前的年金通常采用前期佣金加CDSC解约费。

年金已成为十分复杂的工具。本节仅提供了概述。

GIC

寿险公司开发的首个主要投资型产品是保证投资合同(GIC),它也是一种固定年金。GIC被退休金计划广泛采用。在GIC中,寿险公司同意为其收取的单笔保费在投资期限内支付一个预定的年预定利率和本金,这些金额都是在GIC的到期日支付的。例如,一个预定利率为10%的1000万美元的5年期GIC意味着保险公司将在第5年末支付保证预定利率和本金。本金的返还依赖于寿险公司履行还款义务的能力,正如在所有公司债务的情形下那样。保险商面临的风险是:提供支持的资产组合赚取的收益率低于保证利率。

GIC的期限从1至20年不等。其保证的利率依赖于市场状况和寿险公司的评级。这个利率会高于同期美国国债的收益率。这些保险单通常是由养老金计划发起人作为养老金投资购买的。

GIC是发起合同的寿险公司的负债。保证一词并不意味着在寿险公司以外还有一个担保人。GIC实际上是寿险公司发行的零息票债券,因此将投资者暴露于相同的信用风险中。数家主要GIC发行者的违约凸显了这种信用风险。两家曝光率最高的违约者是Mutual Benefit寿险公司(一家总部位于新泽西州的保险商)和Executive寿险公司(一家总部位于加利福尼亚州的保险商),它们于1991年被监管机构查封。

这些违约的基础是:固定年金是保险公司的总账户产品,而变额年金则是独立账户产品。对固定年金而言,保费成为了保险公司的一部分,它们被投资于保险公司的总账户(受到州法的监管),给付是保险公司的义务。变额年金则是独立账户产品,即保费被存入独立于保险公司的投资工具,并且这些工具通常是由投资者选择的。因此,固定年金是总账户产品,保险公司承担了投资风险,而变额年金则是独立账户产品,投资风险由投资者承担。

SPDA和GIC

具有相同期限和预定利率的SPDA和GIC有许多相似之处。例如,对两者而言,具有5年期限并且5年内预定利率固定为γ%的1美元初始投资在到期时的价值都为(1+γ)5

然而,两者也有重要的区别。SPDA具有保险产品的要素,因此其内部累积不必在赚取时纳税(它在到期时作为收入纳税)。SPDA不是符合ERISA条件的产品,即它们必须用税后美元支付。GIC则不是保险产品。然而,GIC通常被用于符合ERISA条件的(待遇确定型或缴费确定型)养老金计划。因此,在这种情形下,GIC投资是用税后美元支付的,并且获得了内部累积的延税待遇。SPDA也被用于符合ERISA条件的养老金计划。具体而言,银行通常出售用SPDA供资的IRA。

SPDA与GIC的另一个区别是:由于SPDA为年金,因此它们通常收取解约费,典型的费用为7%/6%/5%/4%/3%/2%/1%/0%,正如先前提到的那样。因此,假如投资者在3年后提取5年期的SPDA,那么解约费用为4%。GIC则没有解约费,投资者可以在无需缴纳罚金的情况下撤资(根据给付金响应条款)。

SPDA的另一个特征是重设期,即产品出售者可以在此之后改变预定利率的时期。例如,一种5年期的SPDA可以有3年的重设期,保险公司可以在3年后提高或降低预定利率。对SPDA而言,重设期和解约费也可以互动。例如,一种具有3年重设期的5年期SPDA可以在3年后因预定利率的降低而被加以清算,但必须缴纳4%的解约费。GIC没有重设期,即预定利率在整个合同期限内固定不变。GIC的提前取款是以账面价值支付的,它们对利率十分敏感。

SPDA的重设期通常为1年,但附有初始的M年最低保证(M=1,2,3,5,7,9)。SPDA的期限通常以年金领取者的年龄(如90岁或95岁)为基础,而不是一个固定的年数。因此,SPDA的期限通常大于保证期,GIC的期限则等于保证期。GIC和SPDA的常见期限为1年、3年、5年和7年。

年金化

严格来说,年金是金额受到保证(或固定)的终身定期收入。两者都是累积型产品,而不是收入型产品。然而,两种产品都可被年金化——即转换成具有保证的终身收入。年金化是指清算期,而不是累积期。事实上,很少——小于1%——的变额年金会被加以年金化。(9)实施年金化的投资者很少的一个原因是:他们担心自己会提前死亡,从而在初始投资上获取极低的回报。另一方面,个人的风险是:他们的寿命会长于其储蓄。年金化消除了这种风险。在传统上,待遇确定型退休金计划提供了终身的收入现金流。但随着待遇确定型退休金计划的减少,年金可以弥补这个缺口。

由于年金的固定给付是终身的,因此年金出售者承担了死亡率风险。假如年金领取者很早死亡,那么年金出售者的给付额将会很小。但是,假如年金领取者的寿命很长,那么年金出售者的给付额将会很高。这个特征使年金出售者为年金引进了一个保险要素。一些固定年金还具有生存者给付特征,即当年金领取者死亡时,保险公司会继续向一名指定的未亡亲人(通常为配偶)支付给付金。

许多希望实施年金化的变额年金所有者都选择了一种纯年金的变型,它被称为系统性提款计划(systematic withdrawal plan,SWP)。尽管SWP有许多类型,但最常见的一种SWP具有指定的期限,而不是终身给付,以确保给付至少持续一定的时间(叫做时期确定的给付选择)。因此,这些计划并未消除寿命长于储蓄的风险。在SWP中,保险公司清算年金份额以定期给付,给付金为一个固定的美元金额或投资者账户余额的一个比例。因此,与年金化不同,SWP会导致投资者账户余额的持续下降。标准的终身给付选择也有各种变型,包括含保证期的终身给付、连带和生存者终身给付,以及含保证期的连带和生存者终身给付。

总结

在本质上,保险产品和投资产品十分不同。保险产品提供了防范各种风险的保护,并且没有现金价值。投资产品(通常被称为累积型产品)则为初始投资提供回报。

然而,有两类产品同时提供了保险和投资的要素。这两种产品是现金价值寿险和年金。现金价值寿险是纯寿险与因投保人支付的保费高于纯寿险导致的现金价值累积的组合。现金价值寿险的类型包括终身寿险和变额寿险,以及万能寿险形式的这两类寿险。

第二种产品是年金。年金有两种类型:变额年金和固定年金。变额年金在本质上是保险外衣下的共同基金。保险要素可能包括死亡给付金和生存给付。变额年金的收益率取决于投资者所选择的特定投资组合。

固定年金在投资期内具有受到保证的收益率。投资期内的收益率在投资时即已指定,并且是确定的。极少的年金(无论是变额还是固定的)会被加以年金化,即转换成终身的固定给付现金流,尽管年金化具有诱人的特征。

这些混合保险/投资产品的投资要素获益于其税收优势。这两种投资型保险产品的主要税收优势是内部累积,尽管现金价值寿险产品还具有其他重要的税收优惠。国会因这些产品的保险特征、而不是投资特征赋予了其税收优惠。因此,这些混合产品的投资特征被加以了限制,以使其符合获得税收优惠的条件。

【作者信息】:博士、美国保护者人寿保险公司投资总监

随便看

 

离鸟网收录3541549条中英文词条,其功能与新华字典、现代汉语词典、牛津高阶英汉词典等各类中英文词典类似,基本涵盖了全部常用中英文字词句的读音、释义及用法,是语言学习和写作的有利工具。

 

Copyright © 2004-2024 vtrois.com All Rights Reserved
更新时间:2026/5/28 18:52:10