网站首页  词典首页


请输入您要查询的字词:

 

字词 护理措施
类别 中英文字词句释义及详细解析
释义

护理措施


一、脊髓损伤后的急救与转运

对脊髓损伤的急症病人现伤急救时,要注意防止脊髓损伤加重。最重要的是注意受伤者之呼吸道(ainvay,“A”)、呼吸(breathing,“B”)及循环(Circruation,“C”)。C3、C4受损者可能会迅速死亡;C4、C5受损者因横膈受到影响,会导致呼吸困难。此两者均需协助患者换气,并给予适当的固定。因胸椎椎体很稳固,几乎不会移动,所以当你发现伤患胸椎处受到极大的外力冲击,而使胸椎受损时,应检查伤者是否有胸部受损的情况,而在腰椎损伤时要检查是否有合并腹部或骨盆损伤。搬动病人前首先检查肢体活动及感觉有否异常,如无异常,可使头颈部固定位置下移动病人,平卧位拉于硬板上,头颈部两侧加垫避免摆动;如检查有神经症状,则纵轴方向轻轻牵引头颈,固定好移至硬板上,迅速转送医院。应用适当的板子并找到足够的人来搬运伤患者。对胸椎及腰椎受损者应使用够宽、够长的板子或特殊的担架,安全地将伤患者自出事现场送达医院。在伤患者四肢之骨凸处以衬垫加盖,以防造成皮肤破损。由此可见,有专门训练的急救护送人员对伤后病人预后是很重要的。

二、脊髓损伤病人呼吸道护理

颈髓损伤结果造成肋间肌麻痹。正常人肋间肌换气占60%,当颈髓损伤肋间肌瘫痪,由膈肌代偿其功能。C4水平以上的损伤,使膈肌的活动受影响,病人需要人工呼吸机辅助呼吸。对于高位截瘫者,早期做预防性气管切开,是减少肺部并发症和降低死亡率的重要措施。

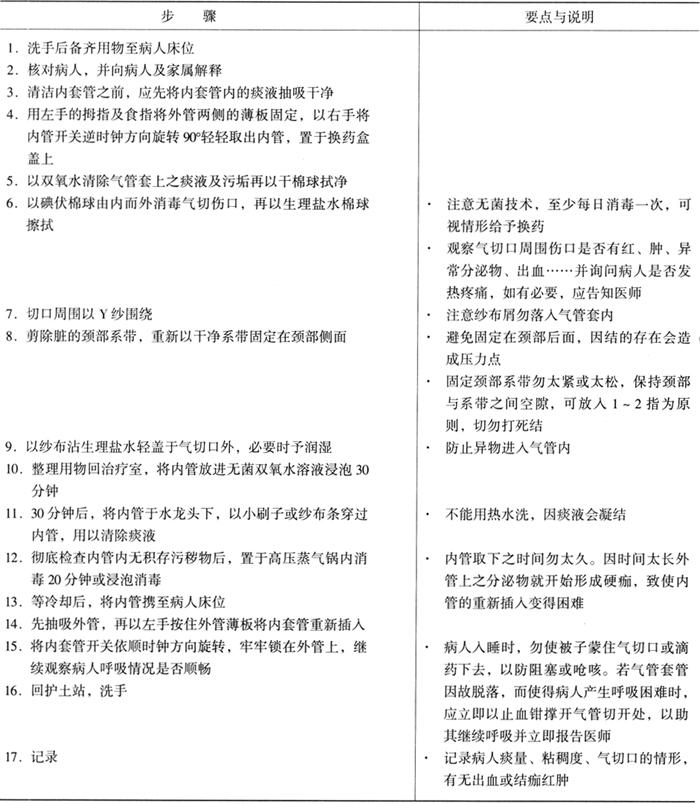
气管切开的护理:有条件时应将病人安置于有中心吸氧与中心吸引的单人病房,无此条件者,床边应备吸痰机、吸氧及照明装置,消毒气管护理盘内置换药碗、镊子、一次性可控吸痰管10~20根、方纱等。护理此类病人要注意保持呼吸道通畅,及时用适当型号的一次性吸痰管吸出呼吸道分泌物。吸痰手法要轻柔、准确,要把无负压的吸痰管放到呼吸道最深位置后,控制吸痰管的负压,缓慢螺旋式边吸痰边退出吸痰管,每次不超过15秒。口腔与气管内套的吸痰管应分开或先气管内套后口腔。注意保持呼吸道湿化,可定时向气道内滴入少量内加糜蛋白酶及庆大霉素或卡那霉素生理盐水。也有研究认为,使用静脉输液泵或精密输液器持续少量地滴入生理盐水更接近于生理需要,达到更好的湿化效果。在气管内套外口使用一次性湿化器也能达到良好的效果,但价格较昂贵。应用人工呼吸机时更应重视气道的湿化,应定时启用雾化功能。定时清洗及消毒气管内套,保持切开伤口清洁卫生,每天换药两次。护理气管切开病人必须严格无菌操作,以防交叉感染。具体操作步骤见表17-2。

脊髓损伤后,病人的呼吸咳嗽的力量明显减弱,痰不易咳出,容易造成肺不张、肺炎。为避免肺部感染,应注意病人呼吸情况,如有呼吸困难、口唇青紫、憋气,或发烧、咳嗽,痰粘稠或有脓性物,应立即予以处理,不可延误。经常给病人翻身。有痰时轻叩击背部,力量不宜过大,叩击时先叩胸下部,以利排出。扣击时间不得少于15~30分钟。鼓励病人自行咳嗽,力量不足时,应与病人咳嗽同步压迫下胸两侧,或双手位于一侧胸部向对侧拉挤,均可协助将痰排出。如咳痰较粘稠,应在有条件的情况下给予雾化吸入(超声波),教育患者不要吸烟。恢复期病人不宜久卧床,应在坐位多活动双上肢(主动或被动),以利胸部被动活动,并指导其多自行呼吸功能训练,促进呼吸功能恢复。注意卧室空气清新、流通,避免受凉。到户外活动注意保暖。

三、观察循环系统功能

(1)评估病人是否因迷走神经兴奋而心动过缓。在T7损伤,脉搏仅有50~60次/分钟。

(2)评估病人是否因迷走神经兴奋外周血管扩张而出现低血压,血压不低于100/70mmHg仍属于正常范围,然而外周血管扩张易令人误解为外周组织灌注良好、血容量充分。此时,每小时尿量是否血容量是充足的最佳指标。

(3)给病人翻身与吸痰后,应评估病人心率、脉搏血压的反应,是否有直立性低血压发生。

(4)注意观察病人是否有阵发性高血压(血压高达300/160mmHg)、搏动性头痛、损伤部位以上的皮肤发红且盗汗,而损伤部位以下的皮肤则起鸡皮疙瘩,还有鼻子充血、恶心、心搏过缓等,发生时可能只出现一种症状,也可能数种症状合并出现。这些是自主性的过度反射的现象,是交感神经过度活动所引起的综合征。在T6以上的高位脊髓损伤患者中时有发生。可致蛛网膜下腔出血、脑卒中而死亡。其发生的诱因主要为损伤平面以下的异常刺激,如膀胱过度充盈、腹腔内压增高、便秘、胃肠道扩张、泌尿系感染、刺激肛门或尿道及阴道检查等。在正确认识自主神经过反射的发生机制和临床表现的基础上,采取积极的护理措施可以预防或减轻自主神经过反射的发生。在发生自主神经过反射时,应立即采取必要的护理措施。首先改变病人体位,抬高床头,条件允许可采取坐位,减少颅内动脉充血,促进静脉回流。其次是去除诱因,如果存在膀胱过度充盈可行导尿术;如因插放导尿管所引起,应注意轻柔操作,必要时可使用含粘膜麻醉剂的润滑止痛胶;如因直肠内粪便刺激所致,应注意清除粪便,必要时使用利多卡因软膏或利多卡因2ml加入20ml石蜡油和0.9%生理盐水30ml混合后灌肠;如因阴道、肛门检查刺激所致,应立即停止操作,可给予心痛定10mg舌下含服,缓解外周血管痉挛,降低外周血管阻力。同时应密切监测生命体征。若含服心痛定后不缓解,10min后可再次给药。使用心痛定时还应防止低血压的发生。值得注意的是,一旦病人出现一次自主神经过反射发作,即应考虑其是否有反复发作的可能。护理人员应在病人床头放置资料卡,以提醒有关人员注意。同时注意安抚病人不要紧张,并与医护人员配合,保持环境安静。

(5)因病人肢体肌力瘫痪,势必引起下肢静脉回流受阻,可给病人穿弹性袜,以促进静脉回流。

表17-2 气管切开护理

四、营养的供给

脊髓损伤病人处于超高代谢状态,往往分解代谢大于合成,容易产生负氮平衡。因此,护理人员应充分注意关心和观察病人的营养状态。

(1)脊髓损伤早期,肠胃系统之功能可能会减低,特别腰椎损伤合并腹部损伤者,先给病人全胃肠道外营养。按医嘱予一定浓度的氨基酸、脂肪乳、葡萄糖、电解质、维生素配制的营养液,由中心静脉导管输入。全静脉营养在使用前及使用过程中都应对病人作全面观察和实验室检测。每天注意记录出入量,注意全身反应及血常规、电解质、血糖、血浆蛋白、尿酮等生化情况。要根据病人体内代谢情况动态调整营养液的配方,严格无菌操作,做好中心静脉插管或PICC管的护理。并插入鼻胃管以预防腹胀。

(2)若有肠胃膨胀时,应禁食。

(3)经常监测病人肠蠕动之情形。当蠕动正常后,便可开始由口摄取液体,按病人的忍受,渐进至摄取半流、软饭至固体食物。

(4)与病人多沟通,按病人的饮食习惯给予高蛋白、高维生素、高纤维的食物,以及补充充足的水分,每天至少2000~2500ml。尊重病人的饮食习惯,对于不违反原则的饮食习惯应尽量给予满足。想办法刺激病人食欲,鼓励多进食,增加机体抵抗力。

(5)若病人需长期卧床不动,应限制含钙食物的摄取,以防泌尿道结石。

(6)若病人有恶心、呕吐的情形,应及时协助病人清理呕吐物,注意防止发生吸入性肺炎。

五、体温失调的护理

人的体温调节是一个极其复杂的过程,它涉及许多器官的功能。人之所以恒温,是因为大脑和丘脑下部的体温调节中枢及神经体液的调节,使机体的产热与散热保持动态平衡。颈脊髓损伤时,由于自主神经系统功能紊乱,对周围环境温度的变化丧失了调节和适应能力,病人常出现高热(40℃以上)或低温(35℃以下)。通常植物神经功能紊乱,皮肤血管扩张,停止分泌汗液,体内积热不能通过汗液蒸发降温。体温异常是病情危险的征兆,死亡率很高。高热病人须每4小时测量体温一次,直到体温恢复正常3日后,逐渐递减到每日2次。同时注意观察病人的面色、脉搏、呼吸及出汗情况。这种高热药物降温无效,须采用物理降温,如体温超过39℃予冰袋冰敷头部、腋下、双侧腹股沟等大血管经行处;如体温超过39.5℃以上予酒精拭浴、冰水灌肠等,并调节室温。注意加强营养,补充水分。每天予口腔护理2次。发热病人唾液分泌减少,口腔粘膜干燥,有利于细菌繁殖,同时还因机体抵抗力低下易引发口腔炎及粘膜溃疡,应予口腔护理。高热病人退热时会大量出汗,要及时擦干汗液,更换被服,保持皮肤干燥。同时,还要采用抗生素、输液等治疗并发症。体温低于35℃时,应提高室温(24~26℃),减少室内空气对流。并予热水袋、电热毯等保温。注意:脊髓损伤病人反应较差,热水袋不要过热,以防烫伤病人。

六、预防泌尿道感染及膀胱功能训练的护理

(一)排尿生理与排尿反射

排尿是使肾脏滤过的废物,经输尿管贮存在膀胱达到一定量时引起反射动作,经尿道排空膀胱的过程。

膀胱的逼尿肌和括约肌受交感和副交感神经支配,主要有以下3种神经:①盆神经,其中含副交感神经纤维,兴奋时使逼尿肌收缩,内括约肌松弛,促进排尿;②由腰髓发出的交感神经纤维,经腹下神经达到膀胱,兴奋时使逼尿肌松弛,内括约肌收缩,阻抑尿的排放;③阴部神经,支配膀胱括约肌,兴奋时可使外括约肌收缩,这一作用受意识控制。在正常情况时,成年人膀胱平均容量为300~500m1。膀胱逼尿肌受副交感神经兴奋冲动的影响处于轻度收缩状态,使膀胱内压经常保持在0.98kPa以下。即使膀胱内尿量增加,由于膀胱粘膜上皱襞有较大伸展性,膀胱内压虽略有上升但不会超过0.98kPa。当膀胱内尿量增加到400~500ml时,膀胱内压才明显升高。膀胱内尿量增加到700m1,膀胱内压可增至3.43kPa,此时排尿欲明显增加,但可有意识地控制排尿。直至膀胱内压达6.85kPa时,排尿反射无法被控制,而不得不排尿。因膀胱充盈到一定程度(贮尿约400~500ml)时,膀胱壁的牵张感受器受到刺激兴奋性增高,冲动沿盆神经传入到达骶髓的排尿反射初级中枢;冲动也达到脑干和大脑皮层的排尿反射高级中枢,产生尿意。排尿反射进行时,冲动沿盆神经传出,引起逼尿肌收缩,内括约肌松弛,尿液进入后尿道。此时尿液也可以刺激尿道感受器,使冲动再次沿盆神经传到骶髓排尿反射初级中枢,以加强排尿并反射性抑制阴部神经,使膀胱外括约肌开放,于是尿液被强大的膀胱内压驱出。在排尿时腹肌、膈肌、尿道海绵体肌的收缩均有助于尿液的排出。

(二)神经性膀胱尿道功能障碍的护理

神经性膀胱尿道功能障碍是脊髓损伤患者常见的表现,与控制排尿有关的中枢、周围神经结构功能障碍有关,也是一个严重问题。截瘫患者中的死亡病例,多由于尿路感染、结石、肾盂积水引起尿毒症所致。所以,对此类并发症的护理须十分重视。

1.神经性膀胱的分类

脊髓损伤后引起的排尿障碍是神经性膀胱的主要临床表现。根据损伤后的部位和程度不同,神经性膀胱的类型也不一样。以往我国对神经性膀胱,基本上按照Nesbit的分类方法,即分为反射性膀胱、自律性膀胱、无抑制性膀胱、感觉神经麻痹性膀胱、运动神经麻痹性膀胱。这种分类方法实际运用比较困难。

Bors将脊髓排尿中枢(S2~S4)以上病变引起的排尿障碍称为上运动神经元膀胱,圆锥和S2~S4神经根或马尾神经未受损伤,经盆腔植物神经和阴部神经的反射弧完整;脊髓排尿中枢本身或其周围神经(包括副交感和体神经)病变引起的排尿障碍称为下运动神经元膀胱,上述反射弧消失或减弱。

2.一般护理

解除思想顾虑,促进思想放松。教育病人每天需摄入水量2000~2500ml,不要因为担心排尿障碍而减少水分的摄入量。尿失禁的男病人,可用男性尿壶接尿或用阴茎套体外引流,每天要取下阴茎套清洗阴茎。女性尿失禁患者可使用女性尿壶接尿并使用尿片,需及时更换尿片。尿潴留病人在无泌尿道感染时可用按摩及按压法协助排尿,护理人员可将手置于下腹部,轻轻推揉膀胱10~20次,使腹肌放松,然后再用手掌自膀胱底向尿道按压,力量由轻到重逐渐加压,切忌用力过猛损伤膀胱,如有尿液排出待排空膀胱后方停止按压。无尿液排出者可重复使用以上方法,但不能强行按压。同时可用适当的体位,热水袋敷下腹部,听流水声,温水冲会阴部等方法。若以上方法均无法解除尿潴留,应采用导尿术。

3.导尿术

导尿术的具体操作如下:

(1)女病人导尿法:导尿术前须清洗外阴部,病情较轻者嘱病人自理,病情较重者由护士给予会阴冲洗。护士按要求着装,洗手后准备导尿盘,携用物至床旁,查对,向病人说明来意,遮挡病人,脱去远侧裤腿盖于近侧腿上,远侧腿用被盖好,取仰卧屈膝位,铺橡皮布、杂用巾于病人臀下,导尿盘竖置于两腿间,取出消毒用物(包括弯盘、治疗碗内盛消毒液浸泡棉球7个、血管钳1把、纱布1块),用纱布包裹左手拇、食指,分离大阴唇,右手持血管钳夹棉球按中-两侧-中-两侧-中的顺序消毒会阴部,污物移至床尾。打开治疗盘半覆盖的治疗巾铺于两腿间,戴无菌手套后铺无菌孔巾,润滑导尿管,将治疗碗置于会阴前,分离小阴唇再次消毒尿道口后,将导尿管慢插入尿道4~6cm,即见尿后,再插入1~2cm,必要时留取标本。尿潴留时每次放尿量在750ml以内,超过1000m1时会因膀胱内压迅速下降引起膀胱粘膜急剧充血导致血尿及腹腔内压力突然下降产生虚脱。放出尿液后根据需要留置尿管或拔出尿管。需要留置尿管时接好留置尿瓶或袋。脱手套,固定导尿管,擦净外阴,整理用物及床单位,记录尿量,协助病人取舒适体位。

(2)男病人导尿法:与女病人导尿法不同点是取出消毒用物后,左手持纱布包裹阴茎并提起,右手持血管钳夹棉球从尿道口环形向上消毒至冠状沟以上,共3~4次,再将阴茎到阴囊分别消毒;插入导尿管前,戴无菌手套,左手持无菌纱布包裹阴茎并提起约与腹壁成0角,再次消毒尿道口,将导尿管缓慢插入尿道20~22cm,即见尿后,再插入1~2cm。

(3)持续引流:脊髓损伤早期的脊髓休克过程中,逼尿肌反射性收缩对于留置导尿的病人,传统方法是在最初期任其开放,使膀胱保持空虚状态,避免逼尿肌在无张力状态下过于牵伸和疲劳。通常在1~2周持续引流后,为了训练建立反射性膀胱,维持膀胱张力,保持膀胱一定容量,防止挛缩。定时夹闭尿管,每2小时开放10~15分钟,反复数次,观察并评估病人尿量,若病人适应良好,则过渡到每4小时开放10~15分钟,视病人情况而定,若未达4小时即有尿意,则予放开尿管引流。每隔1~2周更换一次尿管,并用1∶5000呋喃西林液250ml冲洗膀胱,每日1~2次。有学者提出改进持续引流的处理方法,留置尿管于次日夹闭,输液者每2h放尿1次,不输液者每4h放尿1次,留置尿管期间不更换尿管,不冲洗膀胱,3周后拔除尿管。应用此方法与传统方法相比较,其感染率为19.35%,明显低于传统组的85.29%。这种改进的护理方法,明显降低了泌尿系的感染率,且顺应了神经性膀胱形成的发展规律,是脊髓损伤致截瘫患者早期泌尿系管理的简便、有效、可行的护理方法。

(4)间歇性导尿(Intermittent Caltheterization,IC):此法最早于1844年由Stromeyer提出,他推荐可采用定期冲洗的方法将尿液从膀胱导出。Guttmann提出了用于SCI患者的无菌性间歇性导尿术。他认为IC可以使患者相对处于不带导管状态,以便膀胱周期性扩张刺激膀胱功能恢复。不少研究表明做间歇性导尿是神经性膀胱治疗的最佳选择,可定时排空膀胱,避免膀胱过度膨胀,可降低留置尿管引发的合并症,如感染、膀胱失去张力。同时可训练病人自解小便,减少依赖,增加信心,因此,现已成为急慢性SCI患者膀胱管理最常见的方法。间歇导尿膀胱训练方法为:首先向病人及家属解释插管的目的,训练计划及停止训练的条件,以取得病人及家属的合作。为保证病人夜间睡眠,6am~10pm每隔2~4h导尿一次,不留置导尿管,10pm留置导尿至次日6am拔除尿管。导尿时宜选择稍细的导管,插入时须有足量的石蜡油润滑管道,以免损伤尿道或反复插管致尿道粘膜水肿。训练病人及家属控制其摄水量,6am~10pm每小时摄水量100ml,尿量保持在350~450ml/4h;若尿量大于500ml/4h,则减少水摄入量;小于300ml/4h,则增加摄水量。如需静脉输液,则应适当调节输入量。在每次插管之前30分钟,嘱患者自行试排尿,同时,按病人受伤神经采用其他方法刺激排尿,如对神经性痉挛膀胱的训练:轻敲病人的下腹部、拉阴毛、用手刺激外生殖器或大腿内侧。另外,适当辅以药物治疗如普鲁本辛(pro-banthine),以减轻膀胱的痉挛。对神经性松弛膀胱的训练:教病人定期用力收缩未麻痹的腹肌及横膈,或用双手握拳顺着输尿管方向压迫下腹部以压出小便。其次,可口服或皮下注射氯贝胆碱(urecholine)以增加逼尿肌张力及收缩力。导尿后记录并评估每次自解量、残余量、渗尿量及水摄入量。停止间歇导尿的条件:当达到自解量:残余尿量=3∶1或残余尿量少于100ml时,可减少导尿次数至一天1~2次;之后残余尿量少于80ml,则改为每周1次;最后则定期检测残余尿量即可。

有研究对SCI患者间歇性导尿体位进行了探讨,结果提示,排空膀胱内的尿液较佳的导尿体位是侧卧位,并认为侧卧位可减轻腹部和髂骨手术患者的痛苦和不适,方便患者,减少女病人的窘迫感和焦虑,适合于各种类型的膀胱。有条件的病人可采用站立位排尿,卧位排尿残留尿量可能比较多。如果长期卧姿排尿,膀胱内尿沉淀增多,不易自行排出,常需冲洗才能清除。立位排尿则由于体位关系易于将膀胱内的沉淀排出,残留尿较少,有利于膀胱的控制和引流。

4.感染的防治

一旦发生感染,膀胱功能恢复将受到影响。一般在持续导尿后72h,尿内便有细菌的生长繁殖。膀胱功能的恢复与感染有密切关系。预防感染应注意下列几点:严格无菌导尿术或更换导尿管;导尿管的选择应是软硬合适,粗细适中的,最好内径为1.5~2.0mm,以减少对尿道机械损伤和刺激。现有一些厂家用特殊的工艺,生产出无需石蜡油润滑的超滑型导尿管,更适用于间歇导尿的病人。同时导尿管的更换对预防感染具有十分重要的作用,一般每隔1~2周更换一次。每次更换之前务必将膀胱内尿液排尽,拔除后膀胱和尿道可休息3~4h,并观察病人试行排尿;定期用安尔碘Ⅲ型溶液清洗尿道口、会阴和外生殖器,使之干燥无分泌物;膀胱冲洗采用1∶5000呋喃西林溶液250ml,每日1~2,次膀胱冲洗时间应选在尿液排空后。也有观点认为颈脊髓损伤病人脊髓恢复后期,常规的膀胱冲洗方法不能防止留置导尿病人的尿路感染,且在一定程度上会促进泌尿系并发症的发生,应改进这一护理措施。鼓励多饮水,增加尿量,有冲洗膀胱的作用;导尿管的刺激,可在尿道口外见到分泌物或其痂,宜用生理盐水棉签加以清除,防止细菌繁殖,应每日进行;注意尿管的固定,防止尿袋高于膀胱水平而使尿液倒流;适时拔除导尿管。

七、胃肠道护理排便功能训练

(一)排便反射形成

排便是人体基本生理需要,排便是受意识所控制的。当粪便进入直肠后,刺激直肠壁的感受器发出冲动,主要经由盆神经传到脊髓腰骶段的初级排便中枢,同时上传到大脑皮质,引起便意。此时,经盆神经所传出的冲动,使降结肠、乙状结肠和直肠收缩,肛门内括约肌舒张;同时阴部神经的冲动减少,肛门外括约肌舒张,支配腹肌和膈肌的神经使其收缩,增加腹压,促进粪便排出。

(二)脊髓损伤后胃肠道功能紊乱类型

(1)消化道应激性溃疡:脊髓损伤早期可因急性创伤引起的应激性反应,可出现上消化道出血的症状,如呕血、黑便等。护理上应加强病情观察,及时处理。

(2)便秘:脊髓损伤等病人,因其初级和高级排便中枢受损,神经传导受阻,致使直肠反射消失,排便随意肌失去控制,而引起神经性便秘。脊髓损伤病人植物神经功能紊乱,胃肠道功能减退,肠蠕动减少,食欲欠佳,加上躯体移动障碍,活动量减少,膈肌、腹肌无力,以及卧床、排便习惯的改变可引起便秘。

(3)大便失禁:S2、S3骶髓损伤的病人因肛门括约肌松弛引起大便失禁。

(三)排便的训练

排便训练的目的是促使病人能掌握适合于损伤水平(高位)的排便动作,在预期的固定时间将大便排净,预防便秘及粪石嵌塞;维持病人的最佳卫生状况及自尊。

脊髓损伤患者的排便障碍与损伤部位、麻痹(瘫痪)程度、排便能力和方式及本人的积极性、年龄、生活习惯等因素有关,故排便的训练方法须因人而异。应先了解病人的疾病对排便的影响,了解病人排便的习惯,包括次数、量以及时间。

跟病人讨论安排适当的排便时间:因进餐后有胃结肠反射可增进蠕动,配合从前排便习惯,如欲早上解便,可于早晨起床后先喝杯热开水或牛奶等饮料以促肠蠕动,或三餐中的一餐进食后15分钟到1小时内。排便间隔以2~3天排便1次为宜。

饮食要定时定量,多吃富含纤维质的蔬菜水果,每天需摄取2000~2500ml水分,防止大便干结。摄入饮食中纤维素、脂类食物较少,或液体摄入量不足,致残渣容积不足以刺激排便反射可引起便秘。

运动可助排便,尤其是腹部运动。故卧床病人至少每2小时翻身一次,且协助其做全身关节活动。由护士操作或指导病人自己进行。用右手食、中、无名指深深按下,自右下腹盲肠部开始沿着结肠蠕动的方向,即由升结肠、横结肠、降结肠、乙状结肠进行推压,如此反复按摩。或在乙状结肠部,由近心端向远心端做环状按摩,每次5~10分钟,每日2次,可促进排便。

完全性麻痹的颈髓损伤患者的排便训练方法按其损伤部位的不同,分别介绍如下:

(1)C5颈髓以上节段损伤患者的排便训练:C5颈髓以上节段损伤患者因肘仅可部分屈曲,所以排便动作(穿脱裤子,送入栓剂,擦拭等)是不可能自行完成的,所以护理工作非常重要。体位:因在床上难于保持理想的坐位,所以取左侧卧位,易于排便和护理。方法:早餐后为刺激肠蠕动,在腹部按摩、叩击、加压,沿直肠插入两枚栓剂,待药物溶解后,则戴手套先用石蜡油润滑食指后,轻柔地伸入肛门2~3cm,以温和的动作做360°环状刺激肛门外括约肌数分钟。使用缓泻剂:因患者多有肠蠕动减弱,故常服用缓泻剂,如蓖麻油、酚酞、硫酸镁、植物油、石蜡油等,常用于某些活动受限或饮食受限的便秘病人。蓖麻油、酚酞是通过化学刺激引起肠蠕动而排便。口服蓖麻油对神经科病人解除便秘效果较为理想,每次口服15~30m1,年老体弱者每次10~15m1,一般服后6小时内即可排便,若服后12小时内仍未排便可再服1次。硫酸镁主要增加对肠道的机械性刺激,达到排便目的。植物油、石蜡油可使粪块软化,易于排出。但长期应用缓泻剂会使肠道失去自行排便功能。在病情好转后,护士有责任宣传和帮助病人锻炼养成正常排便习惯。中药番泻叶用于治疗便秘常用量为3~9g,用100~200m1沸水冲泡,代茶饮用,饮用量须根据病人体质及便秘情况而定,一般年老体弱者服用100ml左右,体质较好及习惯性便秘者,可服用150ml左右。服药后4~10小时开始排便。以上方法都不能排便时,可用甘油120ml灌肠,因灌肠后易引起便秘与失禁,不提倡使用。

(2)C6脊髓损伤患者的排便训练:C6损伤患者借助辅助器具,可独立排便:①调整环境,要有向轮椅移动的空间,轮椅和便座的高度应一致(可在普通坐便器上临时加上适当的器具);②准备可移动的便器;③为患者制作辅助器具和栓剂插入器;④在患者腹部叩击、加压,刺激肠蠕动;⑤鼓励患者增强独立排便的自信心。

(3)C7颈髓损伤存患者的排便训练:C7损伤患者排便不需辅助器具,随着活动量的增加,应减少使用缓泻剂并缩短排便时间。

(4)C8颈髓节~胸髓损伤患者的排便训练:C8以下损伤患者大多数可独立排便。

(5)马尾损伤患者的排便训练:S2、S3损伤患者,但肛门括约肌松弛,导致大便便失禁,故需定时排空直肠。在患者排便训练中,护士承担了繁重的生活护理工作。为了同一目的,护士与患者密切配合,反复进行训练是非常重要的。训练反射性排便,帮助病人定时扩张肛门,运用清洁灌肠法排空大便。护理人员应及时更换被污染被服,保持病人单位整洁。

八、脊髓损伤病人压疮的预防及护理

压疮是脊髓损伤病人最常见的并发症之一。有文献报道,85%的脊髓损伤的病人在他们一生中的某个时候有发生压疮的可能,30%有可能多次发生压疮。压疮可引致很多威胁生命的并发症,如关节挛缩、疤痕挛缩、骨髓炎、截肢、败血症。8%的脊髓损伤病人死于压疮。压疮不仅是生理疾病,同时影响病人的心理,影响病人在教育、职业发展及人生的目标。同时,压疮给脊髓损伤病人家庭和社会带来沉重的经济负担,预防治疗压疮费用占脊髓损伤病人总费用的1/4。因此,压疮的防治在脊髓损伤病人的护理中占重要位置。

(一)压疮的定义

压疮是身体局部组织长期受压,血液循环障碍,组织营养缺乏,致使皮肤失去正常功能,而引起的组织破坏和坏死。压疮最早称为褥疮(bedsore),由于引起褥疮最基本、最重要的因素是压迫而造成的局部组织缺血,故称为“压力性溃疡”更妥当,简称压疮。

(二)引起压疮的原因

引起压疮的原因包括局部性因素和全身性因素。局部性因素有:①压力(pressure):局部长时间承受超过正常毛细血管的压力(32mmHg)引起毛细血管闭合、毛细血管萎缩、阻止血液流动而产生压疮。②摩擦力(Friction Force):摩擦力作用于皮肤,易损害皮肤的角质层。皮肤擦伤后,受潮湿、污染而发生压疮。③剪力(Shearing Force):由两层组织相邻表面间的滑行而产生的进行性的相对移动所引起的,是由摩擦力与压力相加而成,与体位有密切关系。全身性因素包括:①活动能力:脊髓损伤病人自主运动的能力下降,影响有效缓解压力的能力,不能自主变换体位,局限在床、椅易产生剪力、摩擦力。②营养状况:当机体营养物质特别是热量和蛋白质摄入或利用相对需要不足时,机体处于营养不良的状态,营养缺乏导致蛋白质合成减少,产生负氮平衡。脊髓损伤病人处于超高代谢状态,往往分解代谢大于合成,容易产生负氮平衡,皮下脂肪减少,肌肉萎缩,一旦受压,骨隆突处皮肤要承受外界压力和骨隆突对皮肤的挤压力,受压处缺乏肌肉和脂肪组织的保护,引起血液循环障碍;同时,蛋白质缺乏会改变渗透平衡,导致水肿形成,影响组织灌注和代谢出现压疮。脊髓损伤病人由于植物神经功能紊乱,外周血管扩张淤血,组织血流灌注不足引起组织缺氧,影响组织的营养供给,皮肤抵抗力下降。心肺功能差、外周血管病、贫血、糖尿病、抽烟都可影响组织灌注量。③年龄:组织的再生能力随着年龄的增加而减退,加上血管的硬化使局部血液供应减少。有调查表明,85%的压疮病人超过65岁。老年人体力下降、活动能力下降,皮肤弹性下降(在真皮中的胶原蛋白质和量的下降,胶原蛋白提供抗拉作用预防微循环断裂)、表皮与真皮的附着力减低,皮脂腺分泌功能减缓,皮肤变得松弛干燥,容易损伤。④体重:体重下降:消瘦,皮下脂肪变薄,骨凸部位没有缓冲垫;体重过高:肥胖,脂肪组织的血液供应相对较少,影响局部血液循环,活动困难,床上转身等容易受拖拉。⑤失禁造成皮肤浸润,增加摩擦,危害角质层,反复清洗失去油脂皮肤干燥,皮肤自我保护能力下降。

(三)脊髓损伤病人压疮的预防

1.危险因素评估

预防压疮的发生要有合适的评估工具,利用评估的工具预测有可能发生压疮的人群,以便于及时采取相应措施,避免压疮的发生。常用的有比较简单易学的评估工具Norton(1962)压疮危险评估表、比较全面的Waterlow’s压疮危险评估表、比较详细的Braden(1987)Bvrrne and Salzberg(1996)压疮危险评估表。评估时间:入院当天,每隔3~7天评估一次,当情况有变化时及时评估,做到动态评估病人压疮危险程度。

脊髓损伤病人压疮的好发部位:急性期好发于骶尾部、肩胛部、棘突突起部和足跟部;亚急性期侧卧位时好发于卧侧股骨大转子、腓骨小头及外踝,坐位时好发于尾骨处;慢性期好发于尾骨及坐骨结节处。

2.预防措施

(1)健康教育:护士可与病人和家属一起对发生压疮的可能性作出共同的评估。让病人和家属了解皮肤护理与压疮的关系,以及压疮的发生、发展和治疗护理的一般知识,让病人与家属变被动为主动,积极参与自我护理。

(2)皮肤护理:建立翻身卡,每天对皮肤情况作系统的监测,做好压疮好发部位皮肤的观察和记录。每天擦澡一次,保护好受潮湿因素影响的皮肤。在脊髓损伤的初期,病人常常会大小便失禁,应妥善处理排泄物,维持会阴部及骶尾部等骨突处的干燥。床上用品随脏随换,保持床单平整。予温水及中性清洁剂清洁皮肤,尽可能保持局部皮肤干爽清洁。皮肤干燥者可用润肤霜或润肤膏外涂。在护理操作中应避免额外对皮肤增加压力,不主张按摩骨头隆突处,可用皮肤保护膜、保护粉或保护垫。对恢复期病人,护理人员要教会病人检查受压皮肤的方法,双手撑起减压的方法及预防褥疮的措施。

(3)减压护理:减压用品包括轮流充气床垫、水床、海绵垫、小垫子、胶枕、小枕头。1997国外文献报道,橡胶气圈没有显示出能减缓压力,不建议使用。

(4)床的选择:脊髓损伤的病人不能睡弹簧软床。若无硬板床,则可在一般的床上面加上硬板,板子的长度要超过脊椎受损的范围。颈椎损伤的病人最好睡气垫床,这样可减少身体的重量集中压在某些局部。床垫最好是塑胶海棉做的,床上应铺上塑胶中单,以便病人大小便失禁时易于处理,另外应铺上翻身用之床单。可按医院条件,选择不同的翻身床(如Stryker frame等)或电动翻身床。

(5)卧位选择:定时翻身可使躯体各部位间歇性解除压力,是预防压疮的最有效措施,卧位见图17-1。

图17-1 各种卧位

(6)翻身技巧:脊髓损伤的病人至少应每隔2小时翻身一次。给病人翻身或搬运病人时,应有专人支持头颈受损的部位,并要注意维持病人的体位,使脊椎成一直线。若损伤部位在颈部,则应在颈部两旁放置沙袋以利颈部的固定。脊柱损伤并脊髓损伤早期翻身应采用滚木式翻身法:移去病人头下的枕头。二位护理人员站在病人将转向的对侧床旁,动作一致地将病人移至护理人员侧。二位护理人员再绕至病人将转向的另一侧床旁,将病人双手臂置于胸。护理人员的双脚前后分开,一位护理人员双手分别置于病人远侧的肩膀与腰背部,另一位护理人员双手分别置于病人远侧的髋部及大腿处,由一位护理人员喊口令,二位护理人员动作一致地将病人转向护理人员。放一个枕头在病人的背后以支撑病人,维持脊椎平直,另放一枕于病人两膝之间。当病人侧卧位成30°角,5个点(双足跟、枕部、双肩胛)的压力将减至最低,予小枕头、小垫子、保护垫减轻足后跟的压力。抬高床头不超过30°,用膝枕、挡脚枕把剪力减至最低,可通过提起床单来抬高病人,严禁拖拉病人。

(7)恢复期使用轮椅病人压疮的预防:坐垫是使用轮椅病人预防压疮的必备物品。密度为1.2可压缩30%~35%的聚氨基甲酸酯泡沫胶坐垫是最佳的选择。要保证轮椅的脚踏板高度适宜,避免增加臀部压力;要保持端坐体位,以防骶尾部压疮;最重要的是学会如何转移臀部的受力点,如斜靠一边(图17-2)。

图17-2 恢复期使用轮椅病人的正确姿势

(8)加强营养:协助营养师进行营养评估,提供足够的热量、蛋白质、维生素和微量元素。

(四)压疮伤口的处理

1.压疮伤口的评估及记录

(1)伤口的位置,伤口的大小、深度、潜行情况。

(2)伤口表面是否有结痂、腐肉,筋腱、骨头是否外露,肉芽和上皮生长情况。

(3)伤口渗液量、颜色、气味。

(4)伤口周边是否有红斑、水疱、水肿、浸润等。

(5)伤口周围皮肤的温度、触痛。

(6)伤口的级数分类情况。

2.压疮的分级

1989年由美国国家压疮专家学会及全美伤口、肠造口、大小便失禁护理学会共同制定的压疮评估准则见表17-3。

表17-3 压疮评估准则

3.处理原则

(1)鉴定压疮的成因。

(2)排除/减少引起压疮的因素。

(3)确定临床目标——根据整体病情/预后。

A.Ⅰ级压疮的处理

使用透气性薄膜Tegaderm(3M)、薄的水胶体敷料。使用减压敷料的目的:减少摩擦、防水、保护皮肤、止痛。皮肤发红后按摩无效,甚至会因受压点皮下组织受损而加重病情。

B.Ⅱ、Ⅲ、Ⅳ级压疮的处理

过去认为伤口干燥有利于创面愈合,1962年Winter开始研究,在猪的身上人为建立伤口,伤口一半用新型塑料薄膜密封,另一半暴露于空气中,结果密封湿润的伤口比暴露干燥伤口愈合速度快一倍。1963年Hinman把这项研究在人体上得到证实,引发了保湿性(密封)敷料的发展。创面保湿(密封)的优点是加快表皮细胞的移动,加快愈合。湿润创面可保护肉芽颗粒,有助上皮化,不易形成痂皮;减少疤痕,有助自溶清创,促进创面洁净,减轻疼痛,避免继发损害。

先清创,清创方法包括自溶性、外科(剪刀/手术刀)、机械(冲洗)、化学、生物性清创。清创的目的是清除坏死组织及异物,减低感染机会,有助于准确的评估伤口,促进伤口愈合。

(1)自溶性清创:用敷料来促进湿润环境。伤口在湿润的环境中,由白血球及酶将坏死组织溶解、破坏,从而达到清创的目的。伤口渗液含有嗜中性白血球和吞噬细胞,可分泌溶解酶,分解坏死组织。方法:根据压疮伤口不同情况选用透明敷料、水胶体敷料、水凝胶、海藻敷料覆盖伤口,在72~96小时内观察进展情况,结果可见组织软化继而液化。适用于外科清创做不到的细小伤口,粘附的坏死组织很薄、有出血倾向的伤口;禁用于有大量坏死组织,感染的进展期或有严重免疫系统问题。在使用过程中要细心观察,认真评估伤口,及时修订护理方案。

(2)外科清创:手术刀/剪刀去除坏死组织,优点是高效率、高选择;缺点为费用高,出血多,有一危险性,必须由医生/受过专门训练的护士执行。禁忌为有出血倾向,服用抗凝血药物,组织灌注不足,免疫系统有问题,预后差的病人。

(3)机械性清创:冲洗或由湿至干纱布敷料,冲洗即用一定的压力冲洗伤口,将伤口上的异物、炎性过程所产生的代谢物质清除,以达到清创的目的。冲洗液:生理盐水、蒸馏水、凉开水、双氧水;用物:30ml注射器,静脉针管;距离:1英寸(2.5cm);压力:8~12PSI(磅/平方英寸)。

(4)化学性清创:使用酶(油膏状)的价格贵,选择性强,经常要更换敷料2~3次/天。

(5)生物性清创:国外对一些顽固性伤口,使用蛆(无菌苍蝇幼虫),分泌酶,摄食微生物,吞食坏死组织。此法昂贵且较难为国内病人所接受。

清创之后可按伤口情况,选用不同的敷料,使伤口保持湿性密闭性愈合。

九、观察神经功能

注意观察脊髓受压的征象,在受伤后24~36小时内,每隔几小时就要检查病人四肢张力强度、触痛觉等,以后每天至少检查4次。若在反应程度上有任何变化,应立即通知医师。

十、心理护理

(一)心理护理的目的

人在患病后由于社会角色的转变,住院后由于环境改变,都会产生病人特有的心理需求和反应。护理人员在与病人交往过程中,通过良好的言语、表情、态度和行为,去影响病人的感受认识,改变其心理状态和行为。具体来说,就是解除病人对疾病的紧张、焦虑、悲观、抑郁的情绪,调动其主观能动性,树立战胜疾病的信心;协助病人适应新的社会角色和生活环境;帮助病人建立新的人际关系,特别是医患关系、护患关系、患者之间的关系,以适应新的社会环境。通过心理护理,护理人员要尽可能为病人创造有利于治疗和康复的最佳心身状态。

(二)心理护理的原则

(1)热情诚恳,全面照顾:意外事故对病人的身心会产生强烈打击,迫切需要关心和爱护。医护人员要以诚恳热情的态度去关心体贴、安慰同情病人,从满足病人各方面需要出发,全面进行照顾。

(2)因人而异,注意个体差异:每个病人的背景不一,病情各异。应在全面了解病人情况的基础上,有的放矢做好心理护理。

(3)正确运用开导法:通过说理,使病人了解自己疾病的发生、发展及治疗护理情况,使其积极配合。

(三)脊髓损伤病人常见的心理变化及护理

意外事故对病人的身心会产生强烈打击,表现为精神紧张,恐惧不安,甚至发生“情绪休克”(即表情淡漠,呆若木鸡,呼之不应;或发生心理应激障碍,意识范围变狭窄,判断力减弱,理智丧失,激惹性增高等)。对“情绪休克”者,可让至亲的家属陪护;对心理应激障碍者应给予比他人更多的关心,使之有被重视、被照顾的感觉,以迅速恢复其良好的心理状态。不同的病人不同的时期有不同的反应。

(1)抑郁型:在发生截瘫后,患者一时不适应,产生抑郁状态,轻者安静,不愉快,对周围环境不感兴趣;较严重者持久闷闷不乐,忧愁,沮丧,注意力、记忆力减退;还有些患者自卑、自责,带有自杀念头。应采用疏导的方法,诱导患者自己表达自己的问题,以达到改善情绪的目的。特别有自杀倾向的病人,应诱导其说出准备自杀的方法、时间,有针对性解除环境中的危险因素。如有病人述说想晚上安静地离开,就应加强夜班对其巡视与关心,不允许病人周围有安眠药等存在,有目的预防病人自杀行为。同时鼓励病人多参加各种治疗和活动,让病人保持一种较忙碌的状态,让病人尽快摆脱负性情绪。

(2)焦虑型:有些患者对自己残疾产生焦虑情绪,以至出现植物神经系乱症状,如便秘,心悸,早搏,贲门、幽门痉挛症,颜面潮红,双手、面部出汗,严重可出现呼吸窘迫症状。要做好解释工作,让病人紧张的情绪得以舒缓。向病人简单地解释所有治疗的过程,让病人解除因不了解而产生焦虑情绪。

(3)愤怒攻击型:患者对自己残疾不压抑而是变为攻击行为,大吵大闹,摔打物品,撞击他人或毫无顾忌的行动。这类病人应给予发泄的机会,不要顶撞病人,以稳定患者情绪为基础,在护理过程中关心及注意患者每一个动作,及时与医生沟通,给予针对性的心理疏导、安慰、关怀、体贴,使患者减轻痛苦。同时要预防病人攻击伤害他人,做足保护性措施。

(4)依赖型:患者自以为自己是个废人,完全依赖别人生活,不去做任何训练,或因训练时发生挫折而放弃锻炼。任何时候尽可能鼓励病人独立,允许病人参与其训练治疗的计划,使其感到有能重新控制环境的能力。避免单纯以同情心面对病人,应把注意力放在加强病人的潜力上。应循序渐进地向患者说明病情及最好转归,让患者对未来充满希望,并向其介绍残疾人自强自立的典型事例,鼓励其与同类患者进行相互交流,发挥患者残存的功能和有利条件,重新实现自我价值,达到生活自理或重返社会的目的。

医护人员要以满腔热情进行心理支持疗法,诚恳、耐心、同情、鼓励病人改善各种情绪的影响,树立战胜疾病的信心和自我锻炼的决心,使病人在参与康复训练中发挥主动性、创造性。护理人员还要关心病人的生活,随时解决存在的困难,创造和谐友好的环境气氛。并以实是求事的方法将病人经康复训练所能达到的恢复功能水平告诉家属及病人本人,以在不断实现的护理目标中取得病人信任。为使病人在出院后能适应残疾人的生活,要帮助病人接受现实,寻求新的生活,新的职业,平衡社会地位变化后的心理。还要训练好家属,使其成为一个有助于病人的人,解决由于病人瘫痪造成家庭成员不平衡及烦恼心理,指导他们对患者做具体事情时的种种要求及患者出现各种生活问题的处理方法,帮助患者及配偶探讨有关性生活方面的问题。坦诚地与病人讨论性功能方面的问题,若本身缺乏实际经验,应转交给有经验的护理人员处理。医疗费用负担也会给患者全家带来沉重的负荷,应协助病人及家属寻找社会资源。

十一、加强功能锻炼

(1)在脊髓损伤早期,被动或主动之关节全范围运动可以预防关节挛缩与肌力减退。

(2)瘫痪肢体保持功能位,防止各关节过伸或过展。对瘫痪肢体每天定时做被动运动及按摩,鼓励患者主动运动未瘫痪肌肉。注意预足下垂,可使用足托。

(3)给予日常生活活动训练,使病人能自行穿脱衣服、进食、盥洗、大小便、沐浴及开关门窗、水龙头等,增进病人自我照顾的能力。

(4)尽早进行扶拐、轮椅的训练,以便早日离床活动。

随便看

 

离鸟网收录3541549条中英文词条,其功能与新华字典、现代汉语词典、牛津高阶英汉词典等各类中英文词典类似,基本涵盖了全部常用中英文字词句的读音、释义及用法,是语言学习和写作的有利工具。

 

Copyright © 2004-2024 vtrois.com All Rights Reserved
更新时间:2026/4/7 16:23:38