网站首页  词典首页


请输入您要查询的字词:

 

字词 支气管哮喘
类别 中英文字词句释义及详细解析
释义

支气管哮喘


一、概述

支气管哮喘(bronchial asthma)是由嗜酸粒细胞、肥大细胞和T淋巴细胞等多种炎性细胞参与的气道慢性炎症。这种炎症使易感者对各种激发因子具有气道高反应性,并可引起气道缩窄;表现为反复发作的喘息、呼吸困难、胸闷或咳嗽等症状,常在夜间和(或)清晨发作、加剧,常出现广泛多变的可逆性气流受限;多数患者可自行或经治疗缓解。

二、流行病学

哮喘患病率的特点有:地区差异性较大,各地患病率为1%~13%不等;男女患病率大致相同;约40%的患者有家族史;发达国家高于发展中国家,城市高于农村。我国近年在上海、广州、西安等地抽样调查结果显示,哮喘的患病率为1%~5%。全国五大城市的资料显示,13~14岁学生的哮喘发病率为3%~5%,而成年人患病率约为1%。支气管哮喘患病率和病死率逐渐上升,全世界支气管哮喘患者约1亿人,成为严重威胁人们健康的主要慢性疾病。

三、病因

哮喘的病因还不十分清楚,普遍认为是多基因遗传有关的变态反应和环境因素的共同作用。

1.遗传因素 许多调查资料表明,哮喘患者亲属患病率高于群体患病率;且亲缘关系越近,患病率越高;患者病情越严重,其亲属患病率也越高。目前对哮喘的相关基因尚未完全明确,但有研究表明,有多位点的基因与变态反应性疾病相关,这些基因在哮喘的发病中起着重要作用。

2.促发因素 环境因素在哮喘发病中也起到重要的促发作用。相关的诱发因素较多,包括:吸入性抗原(如尘螨、花粉、真菌、动物毛屑等)和各种非特异性吸入物(如二氧化硫、油漆、氨气等);感染(如病毒、细菌、支原体或衣原体等引起的呼吸系统感染);食物性抗原(如鱼、虾、蟹、蛋类、牛奶等);药物(如心得安、阿司匹林等)。此外,气候变化、运动、妇女的月经期、妊娠等都可能是哮喘的诱发因素。

四、生理病理

哮喘的发病机制目前仍不完全清楚,多数人认为其与变态反应、气道炎症、气道反应性增高及神经等因素相互作用有关。

1.变态反应 支气管哮喘的发病与变态反应有关,已被公认的主要为Ⅰ型变态反应。患者多为特应性体质,常伴有其他过敏性疾病。

变应原进入体内刺激机体后,可合成高滴度的特异性IgE;继而结合于肥大细胞和嗜碱粒细胞表面的高亲和性Fcε受体(FcεRⅠ),或结合于某些B淋巴细胞、巨噬细胞、单核细胞、嗜酸粒细胞、NK细胞(自然杀伤细胞)及血小板表面的低亲和性Fcε受体(FcεRⅡ),但是FcεRⅠ与IgE的亲和力比FcεRⅡ高10~100倍。如果过敏原再次进入体内,可与结合在FcεR上的IgE交联,合成并释放多种活性介质,致使支气管平滑肌收缩、黏液分泌增加、血管通透性增高和炎症细胞浸润等;此外,炎症细胞在介质的作用下又可释放多种介质,使气道炎症加重。

根据过敏原吸入后哮喘发生的时间,可将反应分为速发型哮喘反应(IAR)、迟发型哮喘反应(LAR)和双相型哮喘反应(DAR)。IAR几乎在吸入过敏原的同时立即发生,15~30分钟达高峰,在2小时左右逐渐恢复正常。LAR则起病迟,约6小时后发生,持续时间长,可达数天。某些较严重的哮喘患者与迟发型反应有密切关系,其临床症状重,肺功能受损明显而持久,常需经过吸入糖皮质激素药物等治疗后恢复。近年来,LAR的临床重要性已引起人们的高度重视。LAR的机制较复杂,不仅与IgE介导的肥大细胞脱颗粒有关,还可能涉及肥大细胞的再脱颗粒和白三烯(LT)、前列腺素(PG)、血栓素(TX)等缓发介质的释放。有研究表明,肥大细胞脱颗粒反应不是免疫机制所特有的,非免疫性刺激(例如运动、冷空气、吸入二氧化硫等)也可激活肥大细胞而释放颗粒。现认为,哮喘是一种涉及多种炎症细胞相互作用、许多介质和细胞因子参与的慢性炎症疾病。LAR是气道炎症反应的结果;肥大细胞为原发效应细胞;而嗜酸粒细胞、中性粒细胞、单核细胞、淋巴细胞和血小板等为继发效应系统,释放大量炎性介质,激活气道靶器官,引起支气管平滑肌痉挛、微血管渗漏、黏膜水肿、黏液分泌亢进的神经反应兴奋,致使患者的气道反应性明显增高。临床上单用一般支气管扩张剂不易缓解,而应用皮质类固醇和色甘酸钠吸入治疗可预防LAR的发生。

关于支气管哮喘与Ⅲ型变态反应的关系,现存在争议。传统观点认为,外源性哮喘属Ⅰ型变态反应,表现为IAR;而内源性哮喘属Ⅲ型变态反应(Arthus现象),表现为LAR。但是有研究结果表明,绝大多数LAR继发于IAR,LAR对IAR有明显的依赖性。因此,并非所有LAR都是Ⅲ型变态反应。

2.气道炎症 气道慢性炎症被认为是哮喘的基本病理改变和反复发作的主要病理生理机制,也是近年来哮喘发病机制研究领域的重要进展。支气管哮喘患者的气道炎症是由多种细胞,特别是肥大细胞、嗜酸粒细胞和T淋巴细胞参与,并有50多种炎症介质和25种以上的细胞因子相互作用的气道慢性非特异性炎症。气道炎症是哮喘患者气道可逆性阻塞和非特异性支气管高反应性的重要决定因素。哮喘的气道炎症反应过程有3个阶段:IgE激活和FcεR启动;炎症介质和细胞因子释放;以及黏附分子表达促使白细胞黏膜移动。当变应原进入机体后,T、B淋巴细胞识别抗原不同表位分别表达激活;B细胞内吞、处理抗原,并结合主要组织相容性复合体(MHCⅡ),此复合体被辅助T淋巴细胞(Th)识别后释放IL-4(白介素-4)、IL-5,进一步促进B细胞活化。被活化的B细胞产生相应的特异性IgE抗体;后者与肥大细胞、嗜酸粒细胞等交联,再在变应原的作用下产生、释放炎症介质。

已知肥大细胞、嗜酸粒细胞、中性粒细胞、上皮细胞、巨噬细胞和内皮细胞都有产生炎症介质的能力,根据介质产生的先后可分为快速释放性介质(如组胺)、继发产生性介质(PG、LT、血小板活化因子等)和颗粒衍生介质(如肝素)三类。肥大细胞是气道炎症的主要原发效应细胞,激活后可释放组胺、嗜酸粒细胞趋化因子(ECF-A)、中性粒细胞趋化因子(NCF-A)、LT等介质。肺泡巨噬细胞在始动哮喘炎症中也可能起重要作用,激活后可释放TX、PG和血小板活化因子(PAF)等介质。

ECF-A使嗜酸粒细胞趋化,并诱发释放主要碱基蛋白(MBP)、嗜酸粒细胞阳离子蛋白(ECP)、嗜酸粒细胞过氧化酶(EPO)、嗜酸粒细胞神经毒素(EDN)、PAF、LTC4等。MBP、EPO可使气道上皮细胞脱落,暴露感觉神经末梢,造成气道高反应性;又可激活肥大细胞释放介质。NCF-A可使中性粒细胞趋化并释放LT、PAF、PGS(前列腺素合成酶)、氧自由基和溶酶体酶等,加重炎症反应。LTC4和LTD4是极强的支气管收缩剂,还可促使黏液分泌增多、血管通透性增加;LTB4能使中性粒细胞、嗜酸粒细胞的单核细胞趋化、聚集并分泌介质等。PGD2、PGF2、PGF2a、PGI2和TX均是强力的气道收缩剂。PAF可收缩支气管,趋化、激活嗜酸粒细胞等炎症细胞,诱发微血管渗出增多,是重要的哮喘炎症介质之一。

近年来发现,气道上皮细胞及血管内皮细胞产生的内皮素(ET5)是引起气道收缩和重建的重要介质。ET1是迄今所知最强的支气管平滑肌收缩剂,其收缩强度是LTD4和神经激肽的100倍,是乙酰胆碱的1000倍。ET还有促进黏膜下腺体分泌以及促平滑肌和成纤维细胞增殖的效应。炎症细胞因子TNFa(肿瘤坏死因子)能刺激气道平滑肌细胞分泌ET1,这不仅加剧了平滑肌的收缩,还提高了气道平滑肌自身收缩反应性,并可导致由气道细胞异常增殖引起气道重建,可能成为慢性顽固性哮喘的重要原因。黏附分子(adhesion molecules,AMs)是一类能介导细胞间黏附的糖蛋白。现已有大量研究资料证实,黏附分子在哮喘发病中起重要作用,可在气道炎症反应中介导白细胞与内皮细胞的黏附和跨内皮转移至炎症部位。

3.气道高反应性(AHR) 表现为气道对各种刺激因子出现过强或过早的收缩反应,是哮喘患者发生、发展的另一个重要因素。

目前普遍认为气道炎症是导致AHR的重要机制之一。气道上皮损伤和上皮内神经的调控等因素亦参与AHR的发病过程。此外,气道受到变应原或其他刺激致使多种炎症细胞释放炎症介质和细胞因子,神经轴索反射使副交感神经兴奋性增加,神经肽的释放等,均与AHR的发病过程有关。

AHR为支气管道哮喘患者的共同病理生理特征,然而出现AHR者并非都是支气管哮喘,如长期吸烟、接触臭氧、病毒性上呼吸道感染、慢性阻塞性肺疾病(COPD)等也可出现AHR。从临床的角度来讲,极轻度AHR需结合临床表现来诊断,但中度以上的AHR几乎可以确诊为哮喘。

4.神经因素 神经因素也被认为是哮喘发病的重要环节。支气管的自主神经支配很复杂,除以前所了解的胆碱能神经、肾上腺素能神经外,还存在非肾上腺素能非胆碱能(NANC)神经系统。支气管哮喘与β-肾上腺素能受体功能低下和迷走神经张力亢进有关,并可能存在有a-肾上腺素能神经的反应性增加。

NANC抑制神经系统是产生气道平滑肌松弛的主要神经系统,其神经递质尚未完全阐明,可能是血管活性肠肽(VIP)和(或)肽组胺酸甲硫胺酸,而气道平滑肌的收缩可能与该系统的功能受损有关。NANC兴奋神经系统是一种无髓鞘感觉神经系统,其神经递质是P物质,而该物质存在于气道迷走神经化学敏感性的C类传入神经纤维中。当气道上皮损伤后暴露出C纤维传入神经末梢,受炎症介质的刺激,引起局部轴突反射,沿传入神经侧索逆向传导并释放感觉神经肽(如P物质、神经激肽、降钙素基因相关肽),引起支气管平滑肌收缩、血管通透性增强、黏液分泌增多等。近年的研究证明,一氧化氮(NO)是人类NANC的主要神经递质。内源性NO对气道有双重作用:一方面,它可以松弛气道平滑肌并杀伤病原微生物,在气道平滑肌张力调节和肺部免疫防御中发挥重要作用;另一方面,局部产生大量NO又可加重气道组织损害,诱发AHR。其作用可因局部组织浓度及靶部位不同而异,调节气道NO的生成可能有利于哮喘治疗。

五、病理

疾病早期,因病理变化的可逆性,肉眼很少见到解剖学上有器质性改变;随疾病发展,病理学变化逐渐明显,肉眼可见肺过度充气及肺气肿,肺柔软疏松,可合并有肺大泡。支气管及细支气管内含有黏稠痰液及黏液栓,支气管壁增厚、黏膜肿胀充血形成皱襞,黏液栓塞局部可发现肺不张。显微镜下的改变比较明显,即使轻症的哮喘患者,也可见气道上皮下有肥大细胞、肺泡巨噬细胞、嗜酸粒细胞、淋巴细胞与中性粒细胞浸润。哮喘发作期,气道黏膜下组织水肿,微血管通透性增加,支气管内分泌物潴留,支气管平滑肌痉挛,纤毛上皮剥离,基底膜露出,杯状细胞增殖等病理改变。若哮喘长期反复发作,则表现为支气管平滑肌的肌层肥厚、气道上皮细胞下的纤维化等,导致气道重构和周围肺组织对气道的支持作用消失。

六、临床表现

1.症状 典型的哮喘发作可有黏膜过敏的先兆症状,如鼻痒、打喷嚏、流泪、干咳等。其他与哮喘相关的症状有咳嗽、喘息、呼吸困难、胸闷、咳痰等,其中典型的表现是发作性伴有哮鸣音的呼气性呼吸困难。严重患者可被迫采取坐位或呈端坐呼吸,干咳或咳大量白色泡沫痰,甚至出现发绀等症。哮喘症状可在数分钟内发作,经数小时至数日,用支气管扩张药或可自行缓解。早期或轻症患者多数以发作性咳嗽和胸闷为主要表现,这些表现缺乏特征性。哮喘的特征性有以下几点。

(1)发作性:当遇到诱发因素时呈发作性加重。

(2)时间节律性:常在夜间及凌晨发作或加重。

(3)季节性:常在秋冬季节发作或加重。

(4)可逆性:平喘药通常能够缓解症状,可有明显的缓解期。

认识这些特征,有利于哮喘的诊断与鉴别。一些患者可仅表现为频繁的刺激性干咳或胸闷,通常也有较明显的季节性,常发作于夜间,尤以凌晨多见,一般无喘息和哮鸣音。

2.体征 缓解期可无异常体征;发作期胸廓膨隆,叩诊呈过清音,多数有广泛的以呼气相为主的哮鸣音,呼气延长,合并感染时可有湿啰音。严重哮喘发作时,患者常有呼吸费力、大汗淋漓、发绀、胸腹反常运动、心率增快、奇脉等体征。当支气管极度痉挛,或发生广泛的痰栓阻塞,亦或全身衰竭而呼吸浅慢时,哮鸣音反而减少甚至消失,[即“沉默肺”(silent chest)]这是病情恶化的表现,不应误诊为病情好转。

(一)血液常规检查

发作时可有嗜酸粒细胞增高,但多数不明显。如并发感染可有白细胞计数增高,分类中性粒细胞比例增高。

(二)痰液检查

涂片在显微镜下可见较多嗜酸粒细胞,可见嗜酸粒细胞退化形成的尖棱结晶(Charcort-Leyden crystal)、黏液栓(Curschmann螺旋,Curschmann’s spirals)和透明的哮喘珠(Laennec pearls)。如合并呼吸道细菌感染,则痰涂片革兰染色、细胞培养及药物敏感试验有助于病原菌诊断及指导治疗。

(三)肺功能检查

缓解期肺通气功能多数在正常范围。在哮喘发作时,由于呼气流速受限,表现为第一秒用力呼气量(FEV1)、一秒率(FEV1/FVC)、最大呼气中期流速(MMFR)、用力肺活量、呼出50%与75%肺活量时的最大呼气流量(MEF50%与MEF75%)以及呼气峰值流速(PEFR)均减少,以及残气量、功能残气量、肺总量及残气占肺总量百分比增高。以上症状经过治疗后可逐渐恢复。

1.支气管激发试验

(1)支气管激发试验的适应证和禁忌证

1)目前公认的适应证主要包括:①疑为哮喘(包括咳嗽变异型哮喘、运动型哮喘和职业性哮喘等)或哮喘缓解期患者;②伴有气道反应性增高的其他疾病,如过敏性鼻炎、慢性阻塞性肺疾病、上呼吸道感染、过敏性肺泡炎、嗜酸粒细胞增多症以及长期吸烟、接触有害粉尘或烟雾可能出现支气管高反应性(BHR)者;③肺通气功能正常或仅有轻度气道阻塞者(FEV1≥70%预计值)。

2)支气管激发试验的禁忌证分为绝对禁忌证和相对禁忌证。绝对禁忌证有:①对诱发剂吸入有明确的超敏反应;②基础肺通气功能严重减退(FEV1<50%预计值,或<1L);③心功能不稳定,近期有心肌梗死史(<3个月)、严重心律失常以及正使用交感神经阻断剂或拟副交感神经药物等;④严重的高血压(收缩压>200mmHg和(或)舒张压>110mmHg);⑤近3个月内有脑血管意外史;⑥确诊主动脉瘤或脑动脉瘤;⑦严重甲状腺功能亢进;⑧有不能解释的荨麻疹;⑨不适宜测定用力肺活量的患者(如肺大疱、气胸等)。

3)相对禁忌证有:①基础肺功能呈中度阻塞(FEV1<70%预计值),但如严格观察并做好充足的准备,FEV1>60%预计值者仍可考虑行激发试验;②肺通气功能检查已诱发气道阻塞;③近期(<4周)有呼吸道感染;④癫需用药物治疗;⑤哮喘急性发作期;⑥妊娠妇女。

临床上在进行支气管激发试验的过程中可能会出现一定的并发症,比如吸入激发试剂使气道平滑肌痉挛而出现胸闷、气喘等哮喘急性发作的类似症状,还可能出现头痛、面红、声嘶等症状。因此,在临床工作中要严格掌握好禁忌证,在支气管激发试验前详细询问患者的病史、过敏史以及是否曾进行过支气管激发试验及其检查的情况等,以避免严重的并发症,降低操作风险。

(2)吸入性支气管激发试验的测定方法:常用吸入方法有潮气吸入法(Cockcroft测定法)、计量法(Yan氏测定法)、间断吸入法(Chai氏测定法)和脉冲震荡法等。中华医学会呼吸分会制订的《支气管哮喘防治指南》推荐的方法是潮气吸入法和计量法。

1)潮气吸入法:采用Wright或DevilbissNo646雾化器,以压缩空气为动力源,50psi(1MPa=145psi),5L/min。

组胺(His)或乙酰甲胆碱(MCH)浓度0.03~16mg/ml,翻倍递增。

测定步骤:①受试者休息15分钟后,先测定FEV1基础值(测2次,取高值);②雾化吸入生理盐水2分钟,测定FEV1(与基础值相比降低不到10%,继续下一步试验;降低10%以上者,休息5分钟再吸入生理盐水,重复测定FEV1);③从最低浓度开始,顺次吸入更高浓度的组胺或乙酰甲胆碱,采用潮气法呼吸,每一浓度呼吸2分钟后测定FEV1,直至FEV1较基础值降低超过20%时终止试验,然后吸入适量支气管扩张剂;④由最末两次吸入药物浓度的对数标度求出PC20-FEV(使FEV1下降20%所需激发药物的浓度的对数,其反对数即为PC20-FEV1,PC20-FEV1<8mg/ml者为气道反应性增高。

2)计量法:采用DevilbissNo40雾化器对气溶胶排出量加以校准,每揿平均排出量为0.003ml,每次试验用5个雾化器,分别加入生理盐水和4级不同浓度的激发药液。

组胺或乙酰甲胆碱浓度分别为50mg/ml、25mg/ml、6.25mg/ml和3.125mg/ml,药物吸入顺序和剂量见表2-6。

表2-6 药物吸入顺序和剂量

测定步骤:①受试者休息15分钟,测定基础FEV(测2次,取高值;②将雾化器口含管放在上下牙之间,闭唇、夹鼻夹,先吸生理盐水,平静呼吸3次;③由功能残气量(FRC)位开始缓慢吸气1~2秒至肺总量(TLC)位,屏气3秒后再呼气,开始缓慢吸气时由术者手控雾化器皮球给予生理盐水一揿,60秒后测FEV1,两次差值须<100ml(取高值);④按表2-6依次顺序吸入药物(方法同上),吸完每一剂量后测FEV1,然后立即再吸下一剂量,直至FEV1较吸入盐水后降低超过20%或达到最高剂量,终止试验,吸入支气管扩张剂;⑤受试者无哮喘史,吸入第1、第2剂量后无反应或FEV1下降不到10%者,可以缩短试验过程,在第3、第4或第5、第6剂量时连续吸入3揿。

(3)测定指标及结果判断

1)测定指标:支气管受到药物刺激后,平滑肌痉挛、口径变窄。因直接测定支气管的口径比较困难,通常是以某些肺功能指标在刺激前后的变化来间接反应支气管口径的变化,最常用第一秒用力呼气量(FEV1)、最大呼气流量(PEF)、肺总阻力(RI)与比气道传导率(sGaw)。肺功能检测中的FEV1虽然是临床最常用的反映气道阻塞的指标,但引起15%~20%FEV1降低的气道阻塞却可使sGaw降低大约50%,因此sGaw的降低在反映气道阻塞程度的敏感性明显优于FEV1。文献报道,以PC35-sGaw(使sGaw下降35%时累积吸入刺激物的剂量)作为气道高反应性的检测方法比PC20-FEV1更敏感。但sGaw的可重复性较低,这对于反复测定结果之间的相关性有一定的影响。另外,还有人试验提出FEV1和sGaw在乙酰甲胆碱支气管激发试验中具有相同的敏感性。为探讨反映气道高反应性可靠的肺功能指标,有学者在激发试验时对FEV1、PEF、MMEF(最大呼气中期流量)进行同步测定,以观察三者间下降的幅度及同步性。最终发现,在反映气道高反应性发生部位及程度的准确性上,三者比较的结果为MMEF>FEV1>PEF。

2)定性判断

①激发试验阳性:在试验过程中,当FEV1、PEF较基础值下降≥20%或sGaw下降≥35%时,可判断为激发试验阳性,即气道反应性增高。

②激发试验阴性:如果吸入最大浓度后,这些指标仍未达上述标准,则为激发试验阴性,气道反应性正常。

无论激发试验结果阴性还是阳性,均应排除影响气道反应性的因素。对于结果可疑者(如FEV1下降15%~20%,无气促、喘息发作),可预约2~3周后复查;如有必要,可2个月后复查。

3)定量判断

①累积激发剂量(PD)或累积激发浓度(PC):PD或PC可用于定量判断气道反应性,为目前最常用的定量指标,具有重复性好、特异性高等优点。由于吸入刺激物的剂量(或浓度)呈几何级递增,故以对数/反对数形式计算。

②BHR严重程度依PD20-FEV1(组胺)可分为4级:a.<0.1mmol(0.03mg)为重度BHR;b.0.1~0.8mmol(0.03~0.24mg)为中度BHR;c.0.9~3.2mmol(0.25~0.98mg)为轻度BHR;d.3.3~7.8mmol(0.99~2.20mg)为极轻度BHR。

③阈值浓度(TC):指连续测定3次肺功能(如FEV1)的均值减去其2个标准差之值。TC敏感性高,但特异性差。

④剂量反应曲线斜率:指最后一个剂量相应的肺功能指标(如FEV1)下降百分率与总吸入剂量之比,可用于对FEV1下降不足20%或不下降的患者进行计算。它与临床症状的严重程度具有较好的相关性。

2.支气管舒张试验(bronchial dilation test) 气道可逆性测定是采用一定剂量的支气管舒张药物治疗使缩窄的气道得以舒张,并测定其舒张程度的肺功能试验,即为支气管舒张试验,亦称支气管扩张试验。支气管舒张试验主要用于检测阻塞气道的可逆性改变,对支气管哮喘的诊断、病情严重度判断和治疗的评估有非常重要的指导意义。

方法:吸入β2-受体激动剂15分钟后,或强化平喘治疗(包括激素的使用,故亦称此试验为激素试验)1~2周后,EFV1增加15%以上且绝对值增加≥200ml为阳性,适用于发作期、EFV1<60%正常预计值者。

3.PEF昼夜变异率 PEF昼夜变异率(VPEF)=(日最高值-日最低值)×100/日平均值。

4.血气分析 哮喘严重发作时,患者可有缺氧,PaO2和SaO2降低;过度通气可使PaCO2下降,pH值上升,表现为呼吸性碱中毒。如重症哮喘患者病情进一步发展,气道阻塞严重,可有缺氧及二氧化碳潴留,PaCO2上升,表现为呼吸性酸中毒;如缺氧明显,可合并代谢性酸中毒。

(四)胸部X线检查

早期,哮喘发作时可见两肺透亮度增加,呈过度充气状态;在缓解期多无明显异常。如并发呼吸道感染,可见肺纹理增加及炎症性浸润阴影。同时,也要注意肺不张、气胸或纵隔气肿等并发症的存在。

(五)特异性过敏原的检测

可用放射性过敏原吸附试验(RAST)测定特异性IgE。过敏性哮喘患者血清IgE可较正常人高2~6倍。在缓解期可做皮肤过敏试验判断相关的过敏原,但应防止发生变态反应。

八、诊断标准

(一)2002年支气管哮喘防治指南(支气管哮喘的定义、诊断、治疗及教育和管理方案)

1.诊断及诊断标准

(1)反复发作喘息、气急、胸闷或咳嗽,多与接触变应原、冷空气、物理、化学性刺激、病毒性上呼吸道感染及运动等有关。

(2)发作时在双肺可闻及散在或弥漫性、以呼气相为主的哮鸣音,呼气相延长。

(3)上述症状可经治疗缓解或自行缓解。

(4)除外其他疾病所引起的喘息、气急、胸闷和咳嗽。

(5)临床表现不典型者(如无明显喘息或体征)应至少具备以下任何一项:①支气管激发试验或运动试验阳性;②支气管舒张试验阳性[第一秒钟用力呼气容积FEV1增加15%以上,且(FEV1)增加绝对值>200ml];③最大呼气流量(PEF)日内变异率或昼夜波动率≥20%。

符合条(1)~(4)或(4)、(5)条者,可以诊断为支气管哮喘。

2.分期 根据临床表现,哮喘可分为急性发作期(exacerbation)、慢性持续期(persistent)和缓解期。慢性持续期是指在相当长的时间内,每周均不同频度和(或)不同程度地出现症状(喘息、气急、胸闷、咳嗽等);缓解期是指经过治疗或未经治疗,症状、体征消失,肺功能恢复到急性发作前水平,并维持4周以上。

3.病情严重程度分级 哮喘患者的病情严重程度分级应分为3个部分。

(1)治疗前哮喘病情严重程度的分级:包括新发生的哮喘患者和既往已诊断为哮喘而长时间未应用药物治疗的患者,见表2-7。

表2-7 治疗前哮喘病情严重程度的分级

(2)治疗期间哮喘病情严重程度的分级:当患者已经处于规范化分级治疗期间,哮喘病情严重程度分级则应根据临床表现和目前每日治疗方案的级别综合判断。例如,患者目前的治疗是轻度持续(第2级)的治疗方案,经过治疗后患者的症状和肺功能仍为轻度持续(第2级),说明目前的治疗级别不足以控制病情,应该升级治疗,因此病情严重程度的分级应为中度持续(第3级)。区分治疗前和规范化分级治疗期间的病情严重程度分级,目的在于避免在临床诊治过程中对哮喘病情的低估,并指导正确使用升降级治疗,见表2-8。

表2-8 治疗期间哮喘病情严重程度的分级

(3)哮喘急性发作时病情严重程度的分级:哮喘急性发作是指喘息、气急、咳嗽、胸闷等症状突然发生或原有症状急剧加重,常有呼吸困难,以呼气流量降低为其特征,常由接触变应原等刺激物或治疗不当等所致。其程度轻重不一,病情加重可在数小时或数天内出现,偶尔可在数分钟内危及生命,故应对病情做出正确评估,以便给予及时、有效的紧急治疗。哮喘急性发作时病情严重程度的分级,见表2-9。

表2-9 哮喘急性发作时病情严重程度的分级

(二)1997年支气管哮喘防治指南(支气管哮喘的定义、诊断、治疗、疗效判断标准及教育和管理方案,由中华医学会呼吸病学分会制定,1997年4月第二届全国哮喘学术会议通过)

1.诊断及诊断标准

(1)反复发作喘息、气急、胸闷或咳嗽,多与接触变应原、冷空气、物理、化学性刺激、病毒性上呼吸道感染及运动等有关。

(2)发作时在双肺可闻及散在或弥漫性、以呼气相为主的哮鸣音,呼气相延长。

(3)上述症状可经治疗缓解或自行缓解。

(4)症状不典型者(如无明显喘息或体征)应至少具备以下任何一项:①支气管激发试验或运动试验阳性;②支气管舒张试验阳性[第一秒钟用力呼气容积FEV1增加15%以上,且(FEV1)增加绝对值>200ml];③最大呼气流量(PEF)日内变异率或昼夜波动率≥20%。

(5)除外其他疾病所引起的喘息、气急、胸闷和咳嗽。

2.支气管哮喘的分期 根据临床表现支气管哮喘可分为急性发作期和缓解期。缓解期是指经过治疗或未经治疗,症状、体征消失,肺功能恢复到急性发作前水平,并维持4周以上。

3.支气管哮喘病情的评价 哮喘患者的病情评价应分为2个部分。

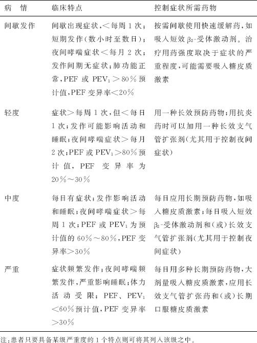
(1)非急性发作期病情的总评价:许多哮喘患者即使没有急性发作,也会在相当长的时间内不同频度和(或)不同程度地出现症状(喘息、咳嗽、胸闷),因此需要依据就诊前临床表现、肺功能以及为控制其症状所需用药对其病情进行总体估价,见表2-10。

表2-10 非急性发作期哮喘病情的估价

(2)哮喘急性发作时严重程度的评价:哮喘急性发作是指气促、咳嗽、胸闷等症状突然发生,常有呼吸困难,以呼气流量降低为其特征,常由接触变应原等刺激物或治疗不当所致。其程度轻重不一,病情加重可在数小时或数天内出现,偶尔可在数分钟内危及生命,故应对病情做出正确评估,以便给予及时、有效的紧急治疗。哮喘急性发作时严重程度的评估,见表2-11。

表2-11 哮喘急性发作期分度的诊断标准

(三)难治性哮喘的诊断

美国胸科学会(ATS)2000年使用“难治性”来描述这类哮喘,将其定义为:除外其他诊断,导致哮喘加重的因素得到治疗,且治疗依从性较好,患者仍同时具有以下1~2个主要特点和2个次要特点的哮喘。

1.主要特点 要做到以下几点以达到轻至中度哮喘控制水平。

(1)需要持续应用或近似持续应用(1年中使用时间超过50%)口服激素治疗。

(2)需要应用大剂量吸入激素治疗。大剂量吸入性糖皮质激素(ICS)的标准为:二丙酸氯地米松(BDP)>1260μg/d;布地奈德(BUD)>1200μg/d;氟尼缩松(FLU)和曲安奈德(TAA)>2000μg/d,丙酸氟替卡松(FP)>880μg/d。

2.次要特点

(1)除需要每日应用激素治疗外,还需要使用长效β-受体激动剂、茶碱或白三烯药物治疗。

(2)每日或近似于每日需要使用短效β-受体激动剂缓解症状。

(3)持续的气流阻塞,FEV1<80%预计值,PEF的日内变异率>20%。

(4)每年急诊就诊次数>1。

(5)每年需要使用口服激素治疗的次数>3。

(6)口服激素或ICS减量≤25%即导致哮喘恶化。

(7)过去有过危及生命的哮喘发作。

2006年GINA将经过第4步治疗(缓解药物加2种或更多的控制药物)仍未达到可控制水平的哮喘考虑为难治性哮喘。此类患者对激素的反应性差,需要比一般哮喘患者吸入更多激素。然而,目前没有证据支持持续吸入大剂量激素超过6个月可使病情得到更好的控制。因此,在保证治疗效果的前提下,尽可能降低剂量,才是控制病情的最佳选择。

九、鉴别诊断

哮喘的临床表现是非特异性的,所以在建立诊断时,需要除外其他可以引起喘息、胸闷和咳嗽的疾病。

1.心源性哮喘 心源性哮喘常见于左心心力衰竭,发作时的症状与哮喘相似。但是,心源性哮喘多有高血压、冠状动脉粥样硬化性心脏病、湿性心脏和二尖瓣狭窄等病史和体征;阵发咳嗽,常咳出粉红色泡沫痰,两肺可闻及广泛的水泡音和哮鸣音;左心界扩大,心率增快,心尖部可闻及奔马律;胸部X线检查可见心脏增大,肺淤血征。心脏B超和心功能检查有助于鉴别。若一时难以鉴别,可雾化吸入选择性β2-受体激动剂或注射小剂量氨茶碱缓解症状后进一步检查;忌用肾上腺素或吗啡,以免造成危险。

2.喘息型慢性支气管炎 实际上为慢性支气管炎合并哮喘,多见于中老年人。患者有慢性咳嗽史,喘息长年存在并有加重期,有肺气肿体征,两肺可闻及水泡音。

3.支气管肺癌 中央型肺癌导致支气管狭窄或伴感染时或类癌综合征,可出现喘鸣或类似哮喘样呼吸困难,肺部可闻及哮鸣音。但肺癌的呼吸困难及哮鸣症状进行性加重且常无诱因,咳嗽可有血痰,痰中可找到癌细胞。胸部X线、CT、MRI检查或纤维支气管镜检查常可明确诊断。

4.气道内膜病变 气道的肿瘤、内膜结核和异物等病变引起气道阻塞时,可以引起类似哮喘的症状和体征。通过提高认识,及时做肺流量-容积曲线,气道CT检查或纤维支气管镜检查,通常能明确诊断。

5.变态反应性肺浸润 见于热带性嗜酸粒细胞增多症、肺嗜酸粒细胞增多性浸润、多源性变态反应性肺泡炎等,致病原为寄生虫、原虫、花粉、化学药品、职业粉尘等。患者多有病原接触史,症状较轻,可有发热等全身性症状。胸部X线检查可见多发性淡薄斑片浸润阴影,可自行消失或再发;肺组织活检也有助于鉴别。

十、并发症

发作时可并发气胸、纵隔气肿、肺不张;长期反复发作和感染时或可并发慢性支气管炎、肺气肿、支气管扩张、间质性肺炎、肺纤维化和肺源性心脏病。

随便看

 

离鸟网收录3541549条中英文词条,其功能与新华字典、现代汉语词典、牛津高阶英汉词典等各类中英文词典类似,基本涵盖了全部常用中英文字词句的读音、释义及用法,是语言学习和写作的有利工具。

 

Copyright © 2004-2024 vtrois.com All Rights Reserved
更新时间:2026/4/7 20:43:06