网站首页  词典首页


请输入您要查询的字词:

 

字词 文物保护工程施工资质管理办法(试行)
类别 中英文字词句释义及详细解析
释义

文物保护工程施工资质管理办法(试行)


一 总 则

第一条 为加强文物保护工程施工单位资质管理,根据《文物保护工程管理办法》,结合文物保护工程的实际情况,制定本办法。

第二条 从事核定为文物保护单位和其它具有文物价值的古文化遗址、古墓葬、古建筑、石窟寺和石刻、近现代重要史迹及代表性建筑、壁画等文物保护工程施工单位的资质管理,适用本办法。

第三条 凡从事文物保护工程施工的单位,必须按照本办法申请并取得《文物保护工程施工资质证书》,方可承担相应等级、业务范围的工程。

第四条 国家文物局负责审定、颁发《文物保护工程施工资质证书》和资质年检工作。省、自治区、直辖市文物行政部门负责资质初审和日常管理工作。

施工资质申报、审定工作每三年一次;年检每年一次。

二 资质等级与标准

第五条 文物保护工程施工资质等级分为一、二、三级和暂定级。壁画、石窟寺和石刻保护等有特殊技术要求的施工资质单独核定。

第六条 一级资质标准:

一、经主管机关核准登记的法人单位,从事文物保护工程施工十年以上,独立承担过不少于五项、工程等级为一级,或者不少于十项、工程等级为二级以上的文物保护工程,质量合格。

二、法定代表人与技术人员均有较强的文物保护意识。单位总体水平在国内同行业领先,有较高的社会信誉。

三、技术负责人必须具有相关专业高级技术职称,从事文物保护工程施工管理十五年以上,取得国家文物保护工程施工职业资格证书。

取得国家文物保护工程施工职业资格证书的项目负责人不少于5人。

文物保护工程各专业工种技术人员齐备,且取得国家文物保护工程施工职业资格证书的不少于20人。

四、有健全的技术、经营管理制度和全面质量管理体系。对工程质量、进度、造价等能进行直接管理及有效的控制。

五、具有完备的文物保护工程所需的专业技术装备。

六、注册资金600万元以上。

第七条 二级资质标准:

一、经主管机关核准登记的法人单位,从事文物保护工程施工六年以上,独立承担过不少于五项、工程等级为二级,或者不少于十项、工程等级为三级以上的文物保护工程,质量合格。

二、法定代表人与技术人员均有较强的文物保护意识,企业总体水平在省(自治区、直辖市)内同行业领先,有较高的社会信誉。

三、技术负责人必须具有相关专业高级技术职称,从事文物保护工程施工管理十年以上,取得国家文物保护工程施工职业资格证书。

取得国家文物保护工程施工职业资格证书的项目负责人不少于5人。

文物保护工程各专业工种技术人员齐备,且取得国家文物保护工程施工职业资格证书的不少于15人。

四、有健全的技术、经营管理制度和全面质量管理体系。对工程质量、进度、造价等能进行直接管理及有效的控制。

五、具有完备的文物保护工程所需的专业技术装备。

六、注册资金400万元以上。

第八条 三级资质标准:

一、经主管机关核准登记的法人单位,从事文物保护工程施工三年以上,独立承担过不少于五项、工程等级为三级,或者不少于十项、工程等级为四级的文物保护工程项目,质量合格。

二、法定代表人与技术人员均有较强的文物保护意识。

三、技术负责人必须具有相关专业高级技术职称,从事文物保护工程施工管理五年以上,取得国家文物保护工程施工职业资格证书。

取得国家文物保护工程施工职业资格证书的项目负责人不少于3人。

文物保护工程各专业工种技术人员齐备,且取得国家文物保护工程施工职业资格证书的不少于10人。

四、有较健全的技术、经营、质量、档案、财务管理制度。对工程质量、进度、造价等能进行直接管理及有效的控制。

五、具有较完备的文物保护工程所需的专业技术装备。

六、注册资金200万元以上。

第九条 暂定级资质标准:

资质条件不低于三级。

第十条 壁画、石窟寺和石刻保护等有特殊技术要求的施工资质除应具备上述相应的资质条件以外,还应具有掌握相关特殊技术的专业人员和必要装备。

第十一条 申请国家文物保护工程施工职业资格证书的人员,必须从事文物保护工程施工五年以上,或具有大专以上学历、从事文物保护工程施工三年以上,并经培训、考核合格。

三 资质申请和审批

第十二条 申请《文物保护工程施工资质证书》的单位,须向所在地省、自治区、直辖市文物行政部门提出申请。省、自治区、直辖市文物行政部门初审、汇总后,报国家文物局审批。

第十三条 申请《文物保护工程施工资质证书》,须提供下列资料:

一、文物保护工程施工单位资质申请表;

二、主管机关颁发的单位法人证书或文件;

三、法定代表人简历、任职文件、身份证复印件;

四、技术负责人和项目负责人简历、任职文件、职业资格证书、职称证书、身份证复印件;

五、专业技术人员的职业资格证书、职称证书、学历证书、身份证复印件;

六、完成的具有代表性的文物保护工程合同及验收评估资料;

七、审批机关认为必须的其他相关证件、资料。

第十四条 文物保护工程施工单位取得正式资质并从事施工活动满三年后,可提出升级申请。

申请资质升级,除提供本规定第十三条所列资料外,还应提供下列资料:

一、原资质证书正、副本;

二、原资质历年财务决算年报表。

第十五条 新设立的文物保护工程施工单位,符合资质等级条件的可认定为暂定级,有效期三年。年检合格,可申请正式资质。

四 监督管理

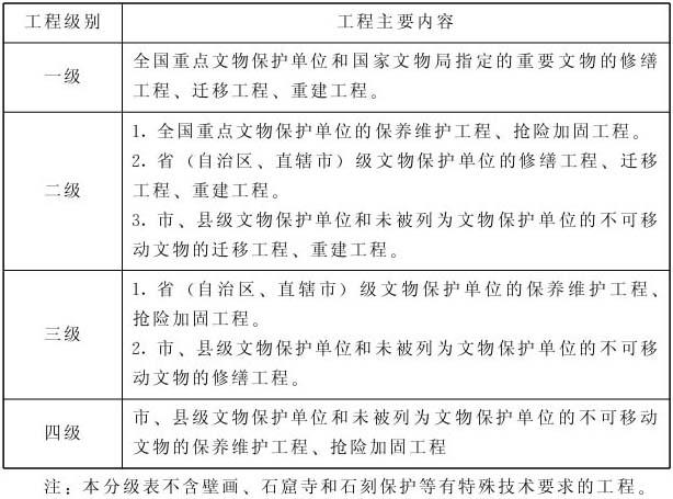
第十六条 文物保护工程施工单位须根据自身资质等级和业务范围承担相应级别的施工项目(文物保护工程施工分级见附表):

一级可承担所有级别文物保护工程的施工项目。

二级可承担工程等级为二级及以下的施工项目。

三级可承担工程等级为三级及以下的施工项目。

暂定级可承担工程等级为四级的施工项目。

第十七条 《文物保护工程施工资质证书》是从事文物保护工程施工的技术资格凭证,只限本单位使用,不得转让。不得越级或超出资质证书核定的业务范围承揽工程。

第十八条 文物保护工程施工资质年检按照下列程序进行:

一、在规定时间内向所在地省、自治区、直辖市文物行政部门提交《文物保护工程施工资质年检表》、《文物保护工程施工资质证书》,交验相关资料;

二、省、自治区、直辖市文物行政部门初检汇总后报国家文物局;国家文物局做出资质年检结论。

第十九条 年检结论分为合格、不合格两种:

一、施工单位资质条件符合资质等级标准,并在过去一年内未发生违法违规行为的,年检合格。

二、有下列情形之一的,年检结论为不合格:

1.因施工质量问题对文物造成安全隐患或损害的;

2.达不到资质等级标准的;

3.有违法违规行为的。

第二十条 连续三年年检合格,且符合相应等级标准,可申请晋升资质等级。资质年检不合格降低资质等级。降级的施工单位,经过一年以上的整改,可以重新申请原资质等级。

第二十一条 《文物保护工程施工资质证书》遗失的,应于30日内在公众媒体上声明作废,并申请补发证书。

第二十二条 文物保护工程施工单位分立、合并或名称、地址、法定代表人等变更的,应当在变更后的三十日内,到审批部门办理相应的变更、注销手续。

第二十三条 因资质升级等原因而领取新的《文物保护工程施工资质证书》的,应当将原资质证书交回、注销。

第二十四条 文物保护工程施工单位撤销、破产、倒闭的,应在三十日内将原资质证书交回,办理注销手续。

第二十五条 在规定时间内没有参加资质年检或逾期不办理资质证书变更手续的,其资质证书自行失效。

五 罚 则

第二十六条 涂改或者采取不正当手段骗取《文物保护工程施工资质证书》的,吊销资质证书。

第二十七条 超越本单位资质等级、业务范围承揽工程的,责令停业整顿;情节严重的,降低资质等级,直至吊销资质证书。

第二十八条 转让、出借或变相转让、出借《文物保护工程施工资质证书》的,由资质审批部门给予通报批评,责令改正,没收违法所得;情节严重的,可以责令停业整顿,降低资质等级,直至吊销资质证书。

第二十九条 有下列行为之一的,依照有关法律、法规责令改正,处以罚款;情节严重的,责令停业整顿,降低资质等级或者吊销资质证书:

一、造成文物安全隐患或损害的;

二、不按照工程设计图纸或者施工技术标准施工的;

三、使用不合格材料或未对相关材料等进行检验、检测的;

四、其他违法违规行为。

六 附 则

第三十条 本办法由国家文物局负责解释。

第三十一条 本办法自发布之日起施行

附:文物保护工程(施工)等级分级表

随便看

 

离鸟网收录3541549条中英文词条,其功能与新华字典、现代汉语词典、牛津高阶英汉词典等各类中英文词典类似,基本涵盖了全部常用中英文字词句的读音、释义及用法,是语言学习和写作的有利工具。

 

Copyright © 2004-2024 vtrois.com All Rights Reserved
更新时间:2026/4/9 0:11:56