网站首页  词典首页


请输入您要查询的字词:

 

字词 无齿轮曳引机
类别 中英文字词句释义及详细解析
释义

无齿轮曳引机


没有减速齿轮的曳引机,曳引轮直接安装在电动机的输出轴上,驱动动力直接传递到曳引轮上。其振动和噪声小,维护简单。广泛应用于高速电梯。但随着低速大力矩的电控技术日趋完善,而逐渐推广到低速梯上。

无齿轮曳引机直接使用电动机带动轿厢运行,取消了齿轮减速箱。使得曳引机效率更高,电梯运行性能更佳。

随着技术的进步,永磁技术日趋完善,最近几年来,永磁同步曳引机逐步走进了电梯中。

碟形永磁同步电动机无齿轮曳引机是无齿轮曳引机之一。采用永久磁铁,集成式紧凑配置,体积小,重量为有齿轮曳引机一半。可以设置在顶部导轨处等。

同步电动机转子仅包括一个铸铁的轮子,同时作为转子轭,制动鼓以制动曳引轮。转速低,由VVVF驱动,使用寿命长,能耗为传统曳引机的50%,噪声低,无需润滑,坚固可靠,是20世纪末推出的当今电梯界最先进的曳引机之一。

由于采用永久磁铁式电动机,不需要励磁电流,故与原有电动机相比可节能5%,提高了效率;可抑制沟槽高次谐波的发生,与原有感应电动机相比,降低了噪声和振动,提高了运行性能;由于采用小型化的电动机和盘式双位制动器,实现了曳引机的小型化,使无机房、小机房能够实现。

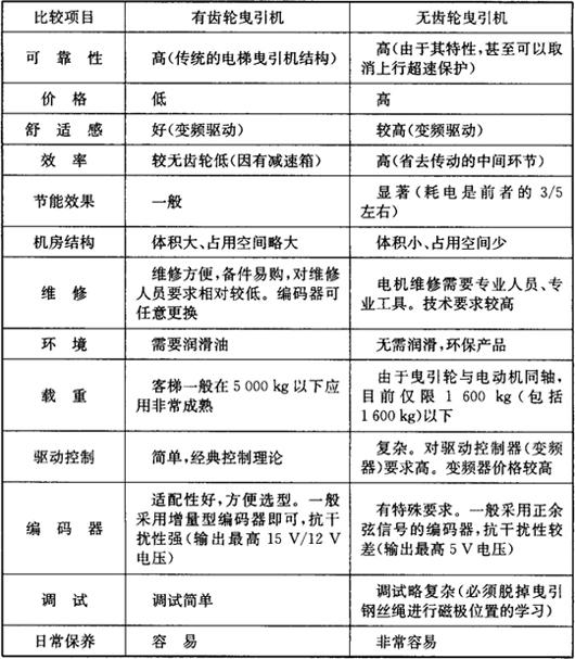
永磁同步无齿轮曳引机与传统有齿轮曳引机对比参见表14.1-1。

表14.1-1 有齿轮曳引机与无齿轮曳引机的综合比较

随便看

 

离鸟网收录3541549条中英文词条,其功能与新华字典、现代汉语词典、牛津高阶英汉词典等各类中英文词典类似,基本涵盖了全部常用中英文字词句的读音、释义及用法,是语言学习和写作的有利工具。

 

Copyright © 2004-2024 vtrois.com All Rights Reserved
更新时间:2026/4/9 1:47:03