网站首页  词典首页


请输入您要查询的字词:

 

字词 有色金属及其合金
类别 中英文字词句释义及详细解析
释义

有色金属及其合金


有色金属即非铁金属,在元素周期表中除铁元素外,所有金属都称为有色金属。

有色金属有80余种,一般可分为轻金属(铝、镁、钛等)、重金属(铜、镍、铅、锌、锡、汞等)、贵金属(金、银、铂等)、稀有金属(锂、铍、钽等)、半金属(硅、硒、碲等)五大类。其中工程上常用的有铝、铜、镁、钛、锌、镍、铅、锡等有色金属及其合金。

有色金属及其合金牌号和代号的表示方法见表2-22~表2-23。

表2-22 有色金属及其合金代号表示方法

表2-23 有色金属及合金产品状态名称、产品特性及其代号(摘自GB/T340-1970)

注:表中的铝及铝合金现由GB/TB16475-1996代替。

1.铝及铝合金

铝及铝合金应用广泛,它主要有纯铝、变形铝合金及铸造铝合金等。

(1)铝及铝合金新旧代号对照表(表2-24)

表2-24 铝及铝合金新旧代号对照表(根据GB/T3190-1996)

(2)铝及铝合金的力学性能及其应用

纯铝代号、化学成分与用途如表2-25。变形铝合金及铸造铝合金的牌号、力学性能及用途如表2-26~表2-27。

表2-25 工业纯铝的牌号、化学成分及用途

表2-26 变形铝合金主要牌号的力学性能及用途

注:①M——包铝板材退火状态;CZ——包铝板材淬火自然时效状态;CS——包铝板材淬火人工时效状态。

②防锈铝合金为退火状态指标;硬铝合金为淬火+自然时效状态指标;超硬铝合金为淬火+人工时效状态指标;锻铝合金为淬火+人工时效状态指标。

表2-27 常用铸造铝合金的牌号、力学性能及用途(摘自GB/T1173-1995)

注:铸造方法与合金状态的符号:J——金属型铸造,S——砂型铸造;T——人工时效(不进行淬火),T2——290℃退火,T4——淬火+自然时效;T5——淬火+不完全时效(时效温度低或时间短),T6——淬火+人工时效(180℃以下,时间较长)。

(3)中外铝及其合金牌号对照

中外变形铝及其合金牌号对照见表2-28,中外铸造铝合金牌号对照见表2-29。

表2-28 中外变形铝及其合金牌号对照

表2-29 中外铸造铝合金牌号对照

2.铜及铜合金

铜及其合金从颜色上可分为紫铜(纯铜)、黄铜、青铜和白铜。纯铜的牌号、代号及应用见表2-30。铜合金的牌号、力学性能及应用见表2-31~表2-34。

表2-30 纯铜的牌号、代号及其应用

表2-31 常用加工黄铜的牌号、力学性能及应用

注:力学性能数值中,分子为50%变形程度的硬化状态,分母为600℃下退火状态。

表2-32 常用铸造黄铜的牌号、力学性能及应用(摘自GB/T1176-1987)

注:力学性能中分子为砂型铸造试样,分母为金属型铸造试样。

表2-33 常用青铜牌号、力学性能及应用

注:力学性能中分子为50%变形程度的硬化状态,分母为600℃下退火状态。

表2-34 常用铸造青铜牌号、力学性能及应用

注:力学性能中分子为砂型铸造试样,分母为金属型铸造试样测定。

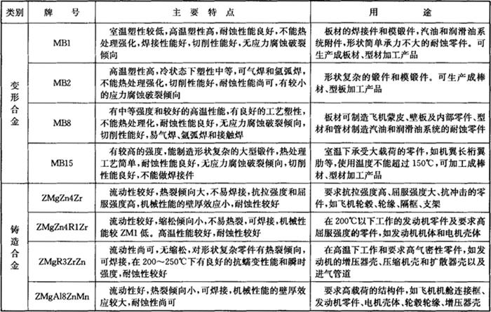
3.镁及其合金

纯镁机械性能极低,一般不作构件材料。镁合金是现代有色金属材料中最轻的一种,它在工业上有着十分广泛的应用。镁合金可分为变形镁合金和铸造镁合金。表2-35为镁合金的主要特点与应用。

表2-35 镁合金的特点与用途

5.钛及钛合金

钛及钛合金抗腐蚀性能好、比重小、比强度高、无磁性。钛合金按其退火组织,可分为α型、α+β型和β型三种。其牌号及主要用途见表2-36。

表2-36 钛及其合金的牌号与应用

随便看

 

离鸟网收录3541549条中英文词条,其功能与新华字典、现代汉语词典、牛津高阶英汉词典等各类中英文词典类似,基本涵盖了全部常用中英文字词句的读音、释义及用法,是语言学习和写作的有利工具。

 

Copyright © 2004-2024 vtrois.com All Rights Reserved
更新时间:2026/4/9 9:35:05