网站首页  词典首页


请输入您要查询的字词:

 

字词 植物的营养诊断与测试技术
类别 中英文字词句释义及详细解析
释义

植物的营养诊断与测试技术


【参考文献】:

[1]全国农牧渔业丰收计划办公室。平衡施肥配套技术。北京:经济科学出版社,1996

[2]何平安。肥料检测实用手册。北京:农业出版社,1990

[3]李贵宝,高祥照。化肥手册。北京:中国农业出版社,2000

[4]农业部农业局。配方施肥。北京:农业出版社,1989

[5]张景略,徐本生。土壤肥料学。郑州:河南科学技术出版社,1985

[6]奚振邦。化学肥料学。北京:科学出版社,1994

[7]彭文博,段藏禄,周继泽。庄稼医生实用诊断技术。北京:中国农业科学出版社,1995

[8]葛诚。微生物肥料的生产应用及其发展。北京:中国农业科技出版社,1996

[9]全国化学标准化技术委员会有机分会。化工企业常用标准选编。北京:中国标准出版社,1999

[10]鲁如坤。土壤—植物营养学原理和施肥。北京:化学工业出版社,1998

[11]沈善敏。中国土壤肥力。北京:中国农业出版社,1998

(一)植物的营养诊断

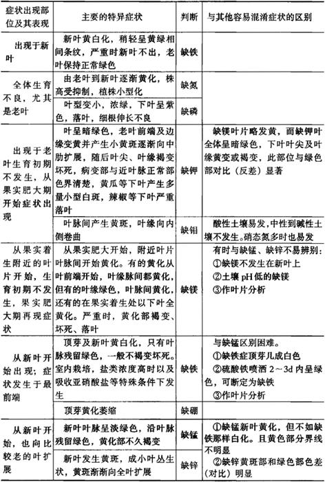
植物生活所必需的16种营养元素,尽管作物对它们的需要量不同,但是它们在作物生长发育过程中的生理功能却是同等重要和不可替代的。当缺乏某种元素或某种元素过量时,作物体内一系列代谢活动就会发生障碍,严重时,在外形上就会表现出特殊的病态,这种由营养失调所引起的生理病态,称为缺素症。一般我们从形态上诊断缺素症主要是根据作物的长势长相,缺素症可以从作物根、茎、叶、花、果及种子方面加以鉴别。鉴别植物缺素症时,一般分三步进行。

1.察看症状出现部位 若症状先在老叶上出现,说明缺乏的是氮、磷、钾、镁(锌)。由于这些元素在作物体内具有再度利用的特点,因此,当作物缺乏时,它们可以从下部老叶转移到上部新叶而被再度利用,缺素症往往首先从下部老叶上显现出来。如果症状先出现在新生组织,说明缺乏的是钙、铁、硼、硫等,由于这些元素在作物体内移动性差,没有再度利用的能力,因此,缺乏时,症状最易在上部新生组织(如幼芽、幼叶)上表现出来。

2.察看老叶是否有病斑,新叶是否顶枯 在老叶出现症状的情况下,没有病斑,可能是缺磷或氮;如有病斑,可能是缺钾或锌。若症状从新叶开始,如果顶芽易枯死,可能是缺硼或钙;顶芽不易枯死时,可能是缺铁、硫、锰、钼、铜。

3.根据具体症状确定缺乏的元素 常见作物缺素症状表现见表3-2。

表3-2 常见作物缺素症状表现

[水稻、麦类]

[果菜类]

[结球类]

[根菜类]

(1)缺氮。缺氮首先在中、下部老叶先发病,病叶中蛋白质和叶绿素含量下降,叶色淡绿发黄,叶片薄且较柔软,花果少且易脱落。

(2)缺磷。老叶或功能叶先发病,病叶呈暗绿色,叶片和茎常积累较多的花青素而呈紫红色。磷不足导致细胞分裂受阻,种子和果实成熟延迟,种子不充实,根系生长不健全,叶子小而狭。

(3)缺钾。钾在作物体内流动性较大,故缺钾首先在功能叶发病,病斑界线清楚,在水稻上呈现锈色条点;小麦老叶尖和边缘黄焦;棉花或多种双子叶作物上,叶肉发生淡黄斑块,以后黄斑隆起,叶片增厚、发硬发脆,最后黄斑转褐坏死。

(4)缺硫。硫在植物体内不易移动,缺乏时幼叶先发病,叶脉与叶肉缺绿,叶色浅,一般不发白。从叶脉缺绿看,可与一般缺绿症相区别。

(5)缺钙。顶部幼嫩器官先发病,芽尖先枯死。病叶淡绿色,以后叶尖向下呈钩状,并逐渐枯死。侧根短粗。

(6)缺镁。叶肉缺绿黄化,一般无坏死斑点,与缺氮失绿不同的是叶肉变黄,叶脉仍为绿色。中、下部功能叶先发病,一般双子叶植物缺镁,病叶叶脉绿色,叶肉呈网状黄化很明显;禾谷类作物叶肉呈条状黄化。

(7)缺铁。症状首先出现在顶部幼叶。一般开始时幼叶缺绿,叶脉保持绿色,叶肉黄化或白化,但无褐色坏死斑,以后叶脉也失绿。

(8)缺硼。缺硼时顶部幼嫩组织先发病。顶芽生长停止并逐步枯死;叶色暗绿或紫色,叶形变小,叶厚、皱缩及植株矮化。棉花、油菜、大豆等作物缺硼会发生蕾而不花,花而不实;小麦缺硼也会出现“穗而不实”。叶柄出现深绿环纹是棉花缺硼的特有症状。

(9)缺锰。缺锰时顶部幼叶先出现症状。棉花等阔叶双子叶作物,叶肉缺绿,发生黄斑并坏死,但叶脉仍保持绿色;油菜分枝和开花都受到抑制;水稻等单子叶作物,叶上先出现灰色或褐色斑点,然后斑点逐渐沿叶脉连成条状,称褐条黄萎症。

(10)缺铜。缺铜顶部幼叶先发病呈缺绿。禾本科作物叶尖变白,大、小麦呈捻曲状,边缘灰黄色,抽穗困难。

(11)缺锌。缺乏症多数呈茎秆矮缩,叶小、簇生,叶肉有黄色斑点,因此,又称“小叶病”或“斑叶病”。

(12)缺钼。豆科和十字花科作物缺钼时易发生病症。作物缺钼幼叶先发病,病叶叶肉缺绿如棉花等双子叶作物会出现明显的叶片皱缩、变厚、发脆,叶绿卷曲呈杯状,甚至出现叶脉和叶柄枯死等症状。缺钼一般症状是叶片失绿,失绿部位在叶脉间组织,形成黄绿或橘红色的叶斑。

(13)缺硅。主要发生在水稻上。由于酸性土壤中硅的有效度降低,缺硅症主要发生在酸性土壤中。症状是抽穗困难,颖壳白化,结实不良或谷粒上发生褐色小斑点。

(二)植株测试技术

1.作物样品的采集制备与处理

(1)作物样品的采集与制备。作物中各个器官的营养元素含量有很大的差异,不仅在不同的生长时期差异很大,而且在一日之内也有变化。因此,采集样品时应根据分析的目的和要求,充分考虑各种影响养分含量的因素。用于相互比较的样品应同时采集,采样部位应固定一致。由于作物不同器官对不同元素的敏感程度不一,因此,在进行营养诊断时可参考表3-3选择取样部位。同时,采样应考虑随机和代表性。采集后的样品应及时做上标记,并及时处理,以防营养元素发生变化。新鲜样品应在105℃的鼓风烘箱中杀青10~30min,然后在60℃鼓风烘箱中烘干4~8h。处理过程中应避免各种烟雾和尘埃污染。烘干后的样品可直接在植物粉碎机中粉碎,将全部样品通过0.3~0.5mm孔径筛子,然后装瓶或装袋,贴上标签,贮于阴凉干燥处。当进行微量元素分析时,应用不锈钢粉碎机或瓷研研磨。

表3-3 各种作物诊断取样部位

(2)作物样品处理。

待测液制备(H2SO4—H2O2)。

试剂制备:

①93%~98%浓硫酸。

②30%双氧水(H2O2)。

操作步骤:称取干样0.5~1g或新鲜样品2.5~5g于100ml开氏瓶的底部,干样滴加少量水湿润样品,然后加8ml浓硫酸,摇匀(最好放置过夜)。插入弯颈小漏斗后于电炉上慢慢加热至开始冒大量白烟,取下稍冷却(约半分钟),逐滴加入30%双氧水0.5ml。继续加热微沸2~5min,再取下稍放冷,添加几滴双氧水。再加热消煮,必要时可再滴加少量H2O2(用量逐次减少,一次不可加入过多,严禁在加热过程中直接滴加H2O2),直到消煮液完全清亮为止。最后一次应微沸5min,以除尽剩余的双氧水,冷却后加入10ml水,无损地转入100ml容量瓶中,冷却后定容。放置过夜澄清或干滤纸过滤。此液可供全氮、全磷和全钾定量之用。

2.作物全氮测定(扩散法)

要点:植物样品消煮液中的铵盐在碱化后成为氨,经扩散用硼酸吸收,直接用标准酸滴定,以甲基红—溴甲酚绿混合指示剂指示终点,然后计算出全氮含量。

作物不同发育期氮素营养参考指标见表3-4(旱作、水稻)。

表3-4 旱作不同生育期全氮含量

3.作物全磷测定(钒钼黄比色法)

要点:试样待测液中的正磷酸根与偏钒酸和钼酸生成黄色的三元杂多酸,溶液中黄色的深度与磷含量成正比,与磷标准溶液相比较,可计算出磷含量。

作物不同生育期磷元素营养见表3-5。

表3-5 作物不同生育期无机磷含量状况

4.作物全钾测定(火焰光度法)

要点:试样待测液经稀释后,用火焰光度计测定,与钾标准溶液相比较,计算出钾的含量。

作物不同生育期钾素营养状况见表3-6。

表3-6 作物不同生育期的钾素营养状况

5.作物硅的测定

要点:植物样品用酸消煮后,用无灰滤纸过滤,残渣(SiO2沉淀)进行炭化,灼烧,称即可求得SiO2含量。

作物硅元素营养见表3-7和表3-8。

表3-7 水稻需要硅肥的判断标准

表3-8 几种旱作的含硅状况(%)

6.作物硼的测定(姜黄素比色法)

要点:姜黄素与硼脱水后生成红色的玫瑰花青,溶解于95%乙醇中,在一定范围内,颜色深浅与硼含量成线性相关,用比色法可测出硼含量。

作物硼素营养状况见表3-9。

表3-9 作物硼素营养状况

7.作物锌的测定(双硫腙比色法)

提要:锌与双硫腙反应生成络合物——双硫腙酮型盐,溶于四氯化碳,溶液呈紫红色,可进行比色测定,计算出锌含量。

作物锌元素营养状况见表3-10。

表3-10 作物锌元素营养状况

随便看

 

离鸟网收录3541549条中英文词条,其功能与新华字典、现代汉语词典、牛津高阶英汉词典等各类中英文词典类似,基本涵盖了全部常用中英文字词句的读音、释义及用法,是语言学习和写作的有利工具。

 

Copyright © 2004-2024 vtrois.com All Rights Reserved
更新时间:2026/4/7 20:36:38