扩散焊是通过高温和施加压力使焊件达到紧密接触,在界面处原子互相扩散或固相反应,产生原子结合,从而形成整体接头。
扩散焊一般分为三个阶段,如图7-29所示。第一阶段,主要是通过屈服和蠕变机理使凹凸不平的接触处发生变形,从而在大部分界面上形成紧密接触。虽然在这一阶段后期,界面之间还有空隙,但接触部分已基本上实现晶粒之间的连接。第二阶段,界面随时间的推移而发生变形,并且,由于晶界处于原子的持续扩散,使许多空隙消失,但仍有许多小空隙遗留在晶格内。在这个阶段扩散比变形更重要。第三阶段,由于孔隙表面的原子体积扩散,晶粒长大穿过界面,界面氧化物被固溶或弥散,使界面和孔洞消失,形成冶金连接。然而,在实际过程中,这些阶段并非截然分开的,其产生机理过程可能相互重叠,支配一个阶段的机理,可能在其他阶段也起一定作用。

图7-29 扩散焊的三阶段模型
(a)凹凸不平的初始接触 (b)第一阶段:变形和交界面的形成 (c)第二阶段:晶界迁移和微孔的消除 (d)第三阶段:体积扩散,微孔的消除
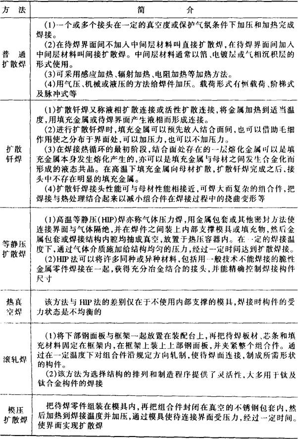
扩散焊由于加热方法、保护方法、加压方式及激活扩散的机理不同分为多种方法,主要扩散焊方法及简介见表7-55。
表7-55 主要扩散焊方法及简介


扩散焊与其他焊接方法相比具有许多优点:
1)能够形成具有母材性能和显微组织非常接近的接头,这对轻型结构非常重要。
2)焊接后零件变形很小,焊后不需要机械加工或成形。
3)由于扩散焊是非熔化焊接,无熔焊时产生的裂纹、气孔、热影响区性能下降等问题。
4)能够焊接其他熔焊方法无法焊接的难熔金属、异种金属、复合材料及陶瓷等。
扩散焊的缺点主要是设备复杂,一次性投资较大;需要对连接表面进行更仔细加工准备,对工件表面的光洁度、平行度、间隙的均匀度及清洁程度要求很高;另外是缺少能保证质量的无损检验技术。